Bulk RNA Sequencing Reveals Signature Differences in Key Cell Signaling Pathways Between Porcine Venous and Arterial Smooth Muscle Cells
Abstract
1. Introduction
2. Results
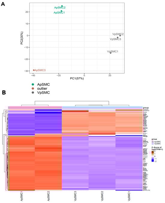
2.1. Bulk RNA Sequencing Data Quality Assessment
2.2. General Profiles of Differentially Expressed Genes (DEGs) in ApSMCs and VpSMCs
2.3. Functional Enrichment Analysis
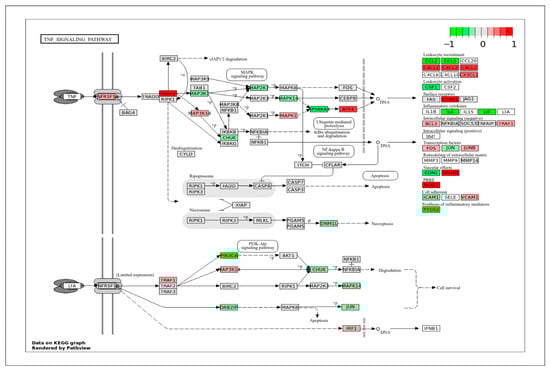
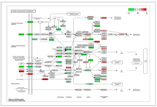
2.4. KEGG Pathway Mapping of DEGs
2.4.1. Signaling Pathways That Mainly Regulate Cell Cycle, Cell Proliferation, and Migration



2.4.2. Signaling Pathways That Regulate ECM Organization and Vascular Contractile Function



2.4.3. Signaling Pathways That Mainly Regulate VSMCs Inflammation and Cytokine Secretion


2.4.4. Signaling Pathways That Mainly Regulate VSMCs Phenotypic Switch and Vascular Remodeling
3. Discussion
4. Methods
4.1. Cell Culture and RNA Isolation
4.2. RNA-Seq Data Analysis Methods
4.3. Functional Enrichment Analysis
4.3.1. GO Term Enrichment Analysis
4.3.2. Gene Set Enrichment Analysis (GSEA)
4.3.3. Overrepresentation Analysis (ORA)
4.3.4. KEGG Pathway Mapping of DEGs Between ApSMCs and VpSMCs
Supplementary Materials
Author Contributions
Funding
Institutional Review Board Statement
Informed Consent Statement
Data Availability Statement
Acknowledgments
Conflicts of Interest
References
- Vazquez-Padron, R.I.; Duque, J.C.; Tabbara, M.; Salman, L.H.; Martinez, L. Intimal Hyperplasia and Arteriovenous Fistula Failure: Looking Beyond Size Differences. Kidney360 2021, 2, 1360–1372. [Google Scholar] [CrossRef]
- Waller, B.F.; Orr, C.M.; Van Tassel, J.; Peters, T.; Fry, E.; Hermiller, J.; Grider, L.D. Coronary artery and saphenous vein graft remodeling: A review of histologic findings after various interventional procedures—Part V. Clin. Cardiol. 1997, 20, 67–74. [Google Scholar] [CrossRef]
- Deng, D.X.; Spin, J.M.; Tsalenko, A.; Vailaya, A.; Ben-Dor, A.; Yakhini, Z.; Tsao, P.; Bruhn, L.; Quertermous, T. Molecular signatures determining coronary artery and saphenous vein smooth muscle cell phenotypes: Distinct responses to stimuli. Arter. Thromb. Vasc. Biol. 2006, 26, 1058–1065. [Google Scholar] [CrossRef]
- Turmel-Rodrigues, L.; Mouton, A.; Birmele, B.; Billaux, L.; Ammar, N.; Grezard, O.; Hauss, S.; Pengloan, J. Salvage of immature forearm fistulas for haemodialysis by interventional radiology. Nephrol. Dial. Transplant. 2001, 16, 2365–2371. [Google Scholar] [CrossRef]
- Haskal, Z.J.; Trerotola, S.; Dolmatch, B.; Schuman, E.; Altman, S.; Mietling, S.; Berman, S.; McLennan, G.; Trimmer, C.; Ross, J.; et al. Stent graft versus balloon angioplasty for failing dialysis-access grafts. N. Engl. J. Med. 2010, 362, 494–503. [Google Scholar] [CrossRef]
- Turner, N.A.; Ho, S.; Warburton, P.; O’Regan, D.J.; Porter, K.E. Smooth muscle cells cultured from human saphenous vein exhibit increased proliferation, invasion, and mitogen-activated protein kinase activation in vitro compared with paired internal mammary artery cells. J. Vasc. Surg. 2007, 45, 1022–1028. [Google Scholar] [CrossRef]
- Wong, A.P.; Nili, N.; Strauss, B.H. In vitro differences between venous and arterial-derived smooth muscle cells: Potential modulatory role of decorin. Cardiovasc. Res. 2005, 65, 702–710. [Google Scholar] [CrossRef] [PubMed]
- Arteaga, E.C.; Wai, C.; Uriyanghai, U.; Rudraraju, M.; Su, H.; Sudarsanam, V.A.; Haddad, S.O.; Poulton, J.S.; Roy-Chaudhury, P.; Xi, G. Characterization of Protein Expression and Signaling Pathway Activation That May Contribute to Differential Biological Functions in Porcine Arterial and Venous Smooth Muscle Cells. Int. J. Mol. Sci. 2025, 26, 3110. [Google Scholar] [CrossRef] [PubMed]
- Muhl, L.; Mocci, G.; Pietila, R.; Liu, J.; He, L.; Genove, G.; Leptidis, S.; Gustafsson, S.; Buyandelger, B.; Raschperger, E.; et al. A single-cell transcriptomic inventory of murine smooth muscle cells. Dev. Cell 2022, 57, 2426–2443.e6. [Google Scholar] [CrossRef] [PubMed]
- Rojas, M.G.; Pereira-Simon, S.; Zigmond, Z.M.; Varona Santos, J.; Perla, M.; Santos Falcon, N.; Stoyell-Conti, F.F.; Salama, A.; Yang, X.; Long, X.; et al. Single-Cell Analyses Offer Insights into the Different Remodeling Programs of Arteries and Veins. Cells 2024, 13, 793. [Google Scholar] [CrossRef]
- Goulopoulou, S.; McCarthy, C.G.; Webb, R.C. Toll-like Receptors in the Vascular System: Sensing the Dangers Within. Pharmacol. Rev. 2016, 68, 142–167. [Google Scholar] [CrossRef]
- Yang, X.; Murthy, V.; Schultz, K.; Tatro, J.B.; Fitzgerald, K.A.; Beasley, D. Toll-like receptor 3 signaling evokes a proinflammatory and proliferative phenotype in human vascular smooth muscle cells. Am. J. Physiol. Heart Circ. Physiol. 2006, 291, H2334–H2343. [Google Scholar] [CrossRef]
- Afroz, R.; Goodwin, J.E. Wnt Signaling in Atherosclerosis: Mechanisms to Therapeutic Implications. Biomedicines 2024, 12, 276. [Google Scholar] [CrossRef] [PubMed]
- Tyson, J.; Bundy, K.; Roach, C.; Douglas, H.; Ventura, V.; Segars, M.F.; Schwartz, O.; Simpson, C.L. Mechanisms of the Osteogenic Switch of Smooth Muscle Cells in Vascular Calcification: WNT Signaling, BMPs, Mechanotransduction, and EndMT. Bioengineering 2020, 7, 88. [Google Scholar] [CrossRef] [PubMed]
- Cai, T.; Sun, D.; Duan, Y.; Wen, P.; Dai, C.; Yang, J.; He, W. WNT/β-catenin signaling promotes VSMCs to osteogenic transdifferentiation and calcification through directly modulating Runx2 gene expression. Exp. Cell Res. 2016, 345, 206–217. [Google Scholar] [CrossRef]
- Hall, S.A.; Lesniewski, L.A. Targeting vascular senescence in cardiovascular disease with aging. J. Cardiovasc. Aging 2024, 4, 16. [Google Scholar] [CrossRef]
- Hou, N.; Du, X.; Wu, S. Advances in pig models of human diseases. Anim. Model. Exp. Med. 2022, 5, 141–152. [Google Scholar] [CrossRef]
- Walters, E.M.; Wells, K.D.; Bryda, E.C.; Schommer, S.; Prather, R.S. Swine models, genomic tools and services to enhance our understanding of human health and diseases. Lab Anim. 2017, 46, 167–172. [Google Scholar] [CrossRef]
- Archibald, A.L.; Bolund, L.; Churcher, C.; Fredholm, M.; Groenen, M.A.; Harlizius, B.; Lee, K.T.; Milan, D.; Rogers, J.; Rothschild, M.F.; et al. Pig genome sequence--analysis and publication strategy. BMC Genomics 2010, 11, 438. [Google Scholar] [CrossRef]
- Schook, L.B.; Collares, T.V.; Darfour-Oduro, K.A.; De, A.K.; Rund, L.A.; Schachtschneider, K.M.; Seixas, F.K. Unraveling the swine genome: Implications for human health. Annu. Rev. Anim. Biosci. 2015, 3, 219–244. [Google Scholar] [CrossRef]
- Martinez, L.; Stoyell-Conti, F.F.; Tabbara, M.; Rojas, M.G.; Pereira-Simon, S.; Falcon, N.S.; Lopez, R.H.; Galtes, D.; Kosanovic, C.; Griswold, A.J.; et al. The Single Cell Landscape of the Human Vein After Arteriovenous Fistula Creation and Implications for Maturation Failure. Kidney Int. 2025. [Google Scholar] [CrossRef]
- Sprague, A.H.; Khalil, R.A. Inflammatory cytokines in vascular dysfunction and vascular disease. Biochem. Pharmacol. 2009, 78, 539–552. [Google Scholar] [CrossRef] [PubMed]
- Gabunia, K.; Jain, S.; England, R.N.; Autieri, M.V. Anti-inflammatory cytokine interleukin-19 inhibits smooth muscle cell migration and activation of cytoskeletal regulators of VSMC motility. Am. J. Physiol. Cell Physiol. 2011, 300, C896–C906. [Google Scholar] [CrossRef]
- Su, H.; Uriyanghai, U.; Wai, C.; Arteaga, E.C.; Wan, H.; Adam, K.P.; Sudarsanam, V.A.; Haddad, S.O.; Yang, A.; Li, L.; et al. Uremic Serum Exposure Leads to Differential Phenotypic Switch in Porcine Arterial and Venous Smooth Muscle Cells. Am. J. Physiol. Ren. Physiol. 2025, 329, F809–F819. [Google Scholar] [CrossRef] [PubMed]
- Huang, H.M.; Chiou, H.Y.; Chang, J.L. Activin A induces erythroid gene expressions and inhibits mitogenic cytokine-mediated K562 colony formation by activating p38 MAPK. J. Cell. Biochem. 2006, 98, 789–797. [Google Scholar] [CrossRef]
- Bundy, K.; Boone, J.; Simpson, C.L. Wnt Signaling in Vascular Calcification. Front. Cardiovasc. Med. 2021, 8, 708470. [Google Scholar] [CrossRef] [PubMed]
- Yin, H.; Pickering, J.G. Cellular Senescence and Vascular Disease: Novel Routes to Better Understanding and Therapy. Can. J. Cardiol. 2016, 32, 612–623. [Google Scholar] [CrossRef] [PubMed]
- Wu, M.; Rementer, C.; Giachelli, C.M. Vascular calcification: An update on mechanisms and challenges in treatment. Calcif. Tissue Int. 2013, 93, 365–373. [Google Scholar] [CrossRef]
- Liao, Y.; Smyth, G.K.; Shi, W. The Subread aligner: Fast, accurate and scalable read mapping by seed-and-vote. Nucleic Acids Res. 2013, 41, e108. [Google Scholar] [CrossRef]
- Andrews, S. FastQC: A Quality Control Tool for High Throughput Sequence Data. 2010. Available online: http://www.bioinformatics.babraham.ac.uk/projects/fastqc/ (accessed on 5 December 2025).
- Love, M.I.; Huber, W.; Anders, S. Moderated estimation of fold change and dispersion for RNA-seq data with DESeq2. Genome Biol. 2014, 15, 550. [Google Scholar] [CrossRef]
- Gao, B.; Zhu, J.; Negi, S.; Zhang, X.; Gyoneva, S.; Casey, F.; Wei, R.; Zhang, B. Quickomics: Exploring omics data in an intuitive, interactive and informative manner. Bioinformatics 2021, 37, 3670–3672. [Google Scholar] [CrossRef] [PubMed]
- Wu, T.; Hu, E.; Xu, S.; Chen, M.; Guo, P.; Dai, Z.; Feng, T.; Zhou, L.; Tang, W.; Zhan, L.; et al. clusterProfiler 4.0: A universal enrichment tool for interpreting omics data. Innovation 2021, 2, 100141. [Google Scholar] [CrossRef]
- Benjamini, Y.; Hochberg, Y. Controlling the False Discovery Rate: A Practical and Powerful Approach to Multiple Testing. J. R. Stat. Soc. Ser. B Methodol. 1995, 57, 289–300. [Google Scholar] [CrossRef]
- Korotkevich, G.; Sukhov, V.; Budin, N.; Shpak, B.; Artyomov, M.N.; Sergushichev, A. Fast gene set enrichment analysis. bioRxiv 2021. [Google Scholar] [CrossRef]
- Kanehisa, M.; Furumichi, M.; Sato, Y.; Matsuura, Y.; Ishiguro-Watanabe, M. KEGG: Biological systems database as a model of the real world. Nucleic Acids Res. 2025, 53, D672–D677. [Google Scholar] [CrossRef] [PubMed]



| Categories | Cell Subtypes | Involved Genes |
|---|---|---|
| Multicellular organism development | ApSMCs | TYROBP, PDPN, MFAP2, NTRK3, ANGPT4, CPE, S1PR3, SYK, HMX3, CHL1, CLDN11, VEGFD, PDLIM3, WNT2, LRRN3, EPHA3, GPER1, AQP1, IGF2, CDH5, ISLR2, ALX1, MGP, SPINK2, HOXC5, IFN-OMEGA-3/4 |
| VpSMCs | GSC, SALL1, CCBE1, SLC1A1, CCN3, ANGPT1, DOK5, TBX5, GPM6B, WT1, DLX1, PTN, BMPER, GHSR, LZTS1, DPPA2, WNT5A, CBLN1, CLDN5, FGF5, PLN | |
| Anatomical structure morphogenesis | ApSMCs | TYROBP, PDPN, MFAP2, ANGPT4, CPE, SYK, HMX3, CHL1, VEGFD, ADAMTS15, WNT2, EPHA3, AQP1, IGF2, CDH5, ISLR2, ALX1, SPINK2 |
| VpSMCs | GSC, SALL1, CCBE1, SLC1A1, CCN3, ANGPT1, TBX5, WT1, ZPBP, DLX1, PTN, BMPER, TNNT1, LZTS1, WNT5A, CBLN1, CLDN5, FGF5 | |
| Circulatory system development | ApSMCs | NTRK3, ANGPT4, CPE, SYK, VEGFD, PDLIM3, WNT2, GPER1, AQP1, CDH5 |
| VpSMCs | SALL1, CCBE1, SLC1A1, CCN3, ANGPT1, TBX5, WT1, BMPER, WNT5A, CLDN5, PLN | |
| Extracellular space | ApSMCs | DCN, SERPINB10, ORM1, ANGPT4, CPE, CP, VEGFD, ADAMTS15, WNT2, LRRN3, C7, TIMP3, WFDC2, IGF2, SLPI, IFN-OMEGA-3/4, LOC100157354, PLBD1 |
| VpSMCs | C1QL4, CCBE1, ANGPT1, CPXM1, SERPINI1, MASP1, MSTN, PTN, BMPER, TNFSF10, DKK2, WNT5A, FGF5 | |
| Extracellular region | ApSMCs | DCN, MFAP2, SERPINB10, ORM1, ANGPT4, CPE, CP, ADAMTS1, VEGFD, MDK, ADAMTS15, WNT2, LRRN3, C7, WIF1, TIMP3, WFDC2, IGF2, MGP, SLPI, IFN-OMEGA-3/4, LOC100157354, PLBD1 |
| VpSMCs | C1QL4, CCBE1, CCN3, ANGPT1, CPXM1, SDC1, SERPINI1, MASP1, MMP1, PON1, ZPBP, MSTN, PTN, BMPER, TNFSF10, DKK2, WNT5A, CBLN1, FGF5 |
| Rank | Gene Set | P.Val | P.Adj | NES | Size |
|---|---|---|---|---|---|
| 1 | GOMF_EXTRACELLULAR_MATRIX_STRUCTURAL_CONSTITUENT | 2.71 × 10−7 | 0.00148 | 2.09 | 109 |
| 2 | GOBP_REGULATION_OF_NUCLEAR_DIVISION | 0.00000809 | 0.0184 | −2 | 114 |
| 3 | GOCC_COLLAGEN_CONTAINING_EXTRACELLULAR_MATRIX | 0.0000267 | 0.0292 | 1.74 | 281 |
| 4 | GOMF_LAMININ_BINDING | 0.0000855 | 0.0586 | −1.99 | 25 |
| 5 | GOBP_SKELETAL_SYSTEM_DEVELOPMENT | 0.000123 | 0.0746 | 1.62 | 392 |
| 6 | GOCC_SCHAFFER_COLLATERAL_CA1_SYNAPSE | 0.000170 | 0.0931 | −1.91 | 66 |
| 7 | GOBP_NEGATIVE_REGULATION_OF_GLIAL_CELL_DIFFERENTIATION | 0.000219 | 0.109 | −1.96 | 19 |
| 8 | GOBP_LOCOMOTION | 0.000269 | 0.123 | −1.36 | 834 |
| 9 | GOBP_EPITHELIUM_DEVELOPMENT | 0.000346 | 0.146 | −1.33 | 829 |
| 10 | GOBP_POSTSYNAPTIC_MODULATION_OF_CHEMICAL_SYNAPTIC_TRANSMISSION | 0.000458 | 0.152 | −1.94 | 16 |
| 11 | GOBP_POSITIVE_REGULATION_OF_NUCLEAR_DIVISION | 0.000422 | 0.152 | −1.87 | 38 |
| 12 | GOBP_G_PROTEIN_COUPLED_RECEPTOR_SIGNALING_PATHWAY | 0.000443 | 0.152 | −1.51 | 380 |
| 13 | GOBP_MITOTIC_SISTER_CHROMATID_SEGREGATION | 0.000666 | 0.174 | −1.66 | 167 |
| 14 | GOBP_BLOOD_VESSEL_MORPHOGENESIS | 0.000646 | 0.174 | −1.48 | 468 |
| 15 | WP_GDNF_RET_SIGNALING_AXIS | 0.00106 | 0.193 | −1.89 | 19 |
| Rank | Gene Set | P.Val | P.Adj | Fold Enrich | SetNum All | DE Direction |
|---|---|---|---|---|---|---|
| 1 | GOCC_EXTERNAL_ENCAPSULATING_STRUCTURE | 1.81 × 10−15 | 2.1 × 10−11 | 4.76 | 564 | Both |
| 2 | GOCC_COLLAGEN_CONTAINING_EXTRACELLULAR_MATRIX | 2.27 × 10−14 | 1.31 × 10−10 | 5.11 | 430 | Both |
| 3 | GOBP_ANIMAL_ORGAN_MORPHOGENESIS | 1.92 × 10−10 | 7.43 × 10−7 | 2.82 | 1042 | Both |
| 4 | GOBP_ANATOMICAL_STRUCTURE_FORMATION_INVOLVED_IN_MORPHOGENESIS | 1.1 × 10−8 | 0.0000320 | 2.45 | 1259 | Both |
| 5 | GOBP_CIRCULATORY_SYSTEM_DEVELOPMENT | 1.48 × 10−8 | 0.0000343 | 2.43 | 1224 | Both |
| 6 | GOBP_CELL_MOTILITY | 2.27 × 10−8 | 0.0000439 | 2.15 | 1813 | Both |
| 7 | GOBP_REGULATION_OF_MULTICELLULAR_ORGANISMAL_DEVELOPMENT | 3.6 × 10−8 | 0.0000596 | 2.25 | 1484 | Both |
| 8 | GOBP_VASCULATURE_DEVELOPMENT | 4.79 × 10−8 | 0.0000622 | 2.75 | 832 | Both |
| 9 | GOMF_SIGNALING_RECEPTOR_BINDING | 4.83 × 10−8 | 0.0000622 | 2.36 | 1495 | Both |
| 10 | GOBP_CELL_CELL_SIGNALING | 5.75 × 10−8 | 0.0000667 | 2.17 | 1713 | Both |
| 11 | GOBP_NEGATIVE_REGULATION_OF_MULTICELLULAR_ORGANISMAL_PROCESS | 6.45 × 10−8 | 0.0000680 | 2.47 | 1249 | Both |
| 12 | GOBP_OLFACTORY_BULB_INTERNEURON_DIFFERENTIATION | 1.07 × 10−7 | 0.000103 | 32.06 | 13 | Both |
| 13 | GOBP_ENZYME_LINKED_RECEPTOR_PROTEIN_SIGNALING_PATHWAY | 2.74 × 10−7 | 0.000245 | 2.4 | 1022 | Both |
| 14 | GOCC_CELL_SURFACE | 3.65 × 10−7 | 0.000302 | 2.85 | 903 | Both |
| 15 | GOBP_REGULATION_OF_SYSTEM_PROCESS | 5.99 × 10−7 | 0.000453 | 3.17 | 561 | Both |
Disclaimer/Publisher’s Note: The statements, opinions and data contained in all publications are solely those of the individual author(s) and contributor(s) and not of MDPI and/or the editor(s). MDPI and/or the editor(s) disclaim responsibility for any injury to people or property resulting from any ideas, methods, instructions or products referred to in the content. |
© 2025 by the authors. Licensee MDPI, Basel, Switzerland. This article is an open access article distributed under the terms and conditions of the Creative Commons Attribution (CC BY) license (https://creativecommons.org/licenses/by/4.0/).
Share and Cite
Lee, K.A.; Li, W.; Uriyanghai, U.; Wai, C.; Su, H.; Yang, A.; Li, L.; Sudarsanam, V.A.; Poulton, J.S.; Roy-Chaudhury, P.; et al. Bulk RNA Sequencing Reveals Signature Differences in Key Cell Signaling Pathways Between Porcine Venous and Arterial Smooth Muscle Cells. Int. J. Mol. Sci. 2025, 26, 11948. https://doi.org/10.3390/ijms262411948
Lee KA, Li W, Uriyanghai U, Wai C, Su H, Yang A, Li L, Sudarsanam VA, Poulton JS, Roy-Chaudhury P, et al. Bulk RNA Sequencing Reveals Signature Differences in Key Cell Signaling Pathways Between Porcine Venous and Arterial Smooth Muscle Cells. International Journal of Molecular Sciences. 2025; 26(24):11948. https://doi.org/10.3390/ijms262411948
Chicago/Turabian StyleLee, Kent A., Wei Li, Unimunkh Uriyanghai, Christine Wai, Huanjuan Su, Anthony Yang, Lianxia Li, Vinay A. Sudarsanam, John S. Poulton, Prabir Roy-Chaudhury, and et al. 2025. "Bulk RNA Sequencing Reveals Signature Differences in Key Cell Signaling Pathways Between Porcine Venous and Arterial Smooth Muscle Cells" International Journal of Molecular Sciences 26, no. 24: 11948. https://doi.org/10.3390/ijms262411948
APA StyleLee, K. A., Li, W., Uriyanghai, U., Wai, C., Su, H., Yang, A., Li, L., Sudarsanam, V. A., Poulton, J. S., Roy-Chaudhury, P., & Xi, G. (2025). Bulk RNA Sequencing Reveals Signature Differences in Key Cell Signaling Pathways Between Porcine Venous and Arterial Smooth Muscle Cells. International Journal of Molecular Sciences, 26(24), 11948. https://doi.org/10.3390/ijms262411948

