Development and Functional Characterization of Recombinant Mussel Adhesive Protein for Anti-Oxidative and Anti-Aging Therapeutic Applications
Abstract
1. Introduction
2. Results
2.1. Expression and Purification of Recombinant Protein NGT-M001, NGT-M002, NGT-M003 and NGT-M004
2.2. Quantitative Evaluation of Antioxidant Activity
2.3. ABTS Radical Scavenging Kinetics Curves and Persistence Effect
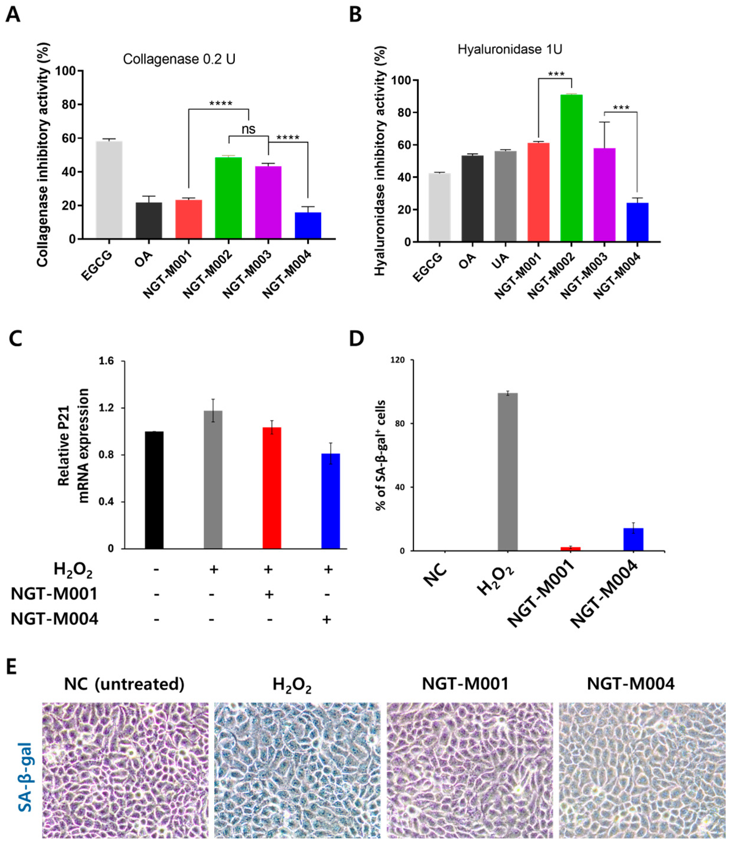
2.4. Anti-Aging Effects of rMAPs
2.5. Antioxidant Stability Analysis of rMAPs
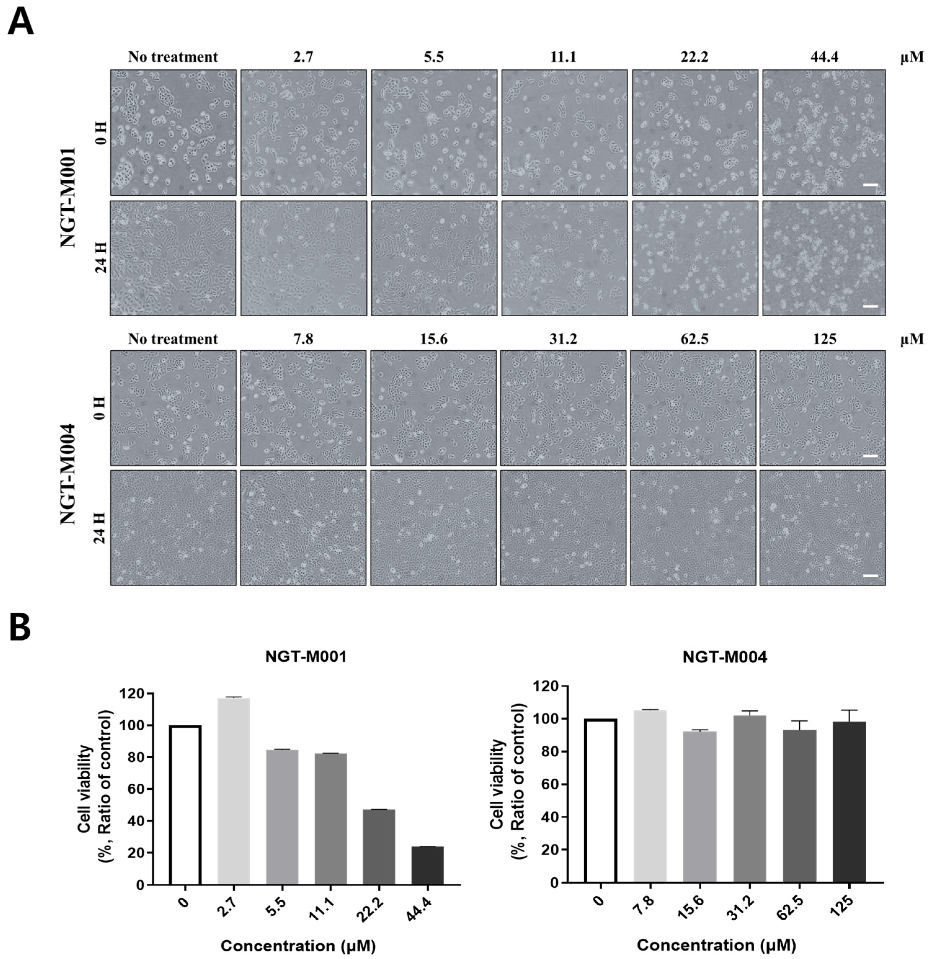
2.6. In Vitro Cell Cytotoxicity and Ex Vivo Skin Permeability Evaluation of the MAPs
2.7. Enhanced Biocompatibility of NGT-M001 and HA Coacervate in 3D Cell Culture
3. Discussion
4. Materials and Methods
4.1. Synthesis of Recombinant Mussel Adhesive Protein
4.1.1. E. coli Strains and General Culture Conditions
4.1.2. Plasmid Construction
4.1.3. Expression and Purification
4.1.4. Protein Gel Electrophoretic Analysis
4.2. Radical Scavenging Activity ABTS Assay and Kinetics Analysis
4.3. Radical Scavenging Activity DPPH Assay
4.4. Collagenase Inhibition Assay
4.5. Hyaluronidase Inhibition Assay
4.6. Quantitative RT-PCR Analysis
4.7. SA-β-Gal Staining Analysis
4.8. Thermostability Test
4.9. Photostability Test
4.10. Cell Culture
4.11. MTT Assay on HaCaT Cell
4.12. Human Skin Permeability
4.13. Three-Dimensional (3D) Cell Culture
4.14. Statistical Analysis
5. Conclusions
Supplementary Materials
Author Contributions
Funding
Institutional Review Board Statement
Informed Consent Statement
Data Availability Statement
Conflicts of Interest
Abbreviations
| ROS | Reactive Oxygen Species |
| DOPA | 3,4-Dihydroxyphenylalanine |
| FP | Foot protein |
| rMAP | recombinant Mussel Adhesive Protein |
| CAGR | Compound Annual Growth Rate |
| IPTG | Isopropyl-β-D-thiogalactopyranoside |
| TEAC | Trolox Equivalent Antioxidant Capacity |
| AEAC | Ascorbic acid Equivalent Antioxidant Capacity |
| AUC | Area Under the Curve |
| ABTS | 2′-Azino-bis(3-ethylbenzothiazoline-6-sulfonic acid) |
| DPPH | 2,2-Diphenyl-1-picrylhydrazyl |
| EGCG | Epigallocatechin gallate |
| OA | Olenolic acid |
| UA | Ursolic acid |
| IDP | Intrinsically Disordered Proteins |
| UVB | Ultraviolet B |
| N.D | Not Detected |
References
- Barbulova, A.; Colucci, G.; Apone, F. New Trends in Cosmetics: By-Products of Plant Origin and Their Potential Use as Cosmetic Active Ingredients. Cosmetics 2015, 2, 82–92. [Google Scholar] [CrossRef]
- Harman, D. The Aging Process. Proc. Natl. Acad. Sci. USA 1981, 78, 7124–7128. [Google Scholar] [CrossRef] [PubMed]
- Snezhkina, A.; Kudryavtseva, A.; Kardymon, O.; Savvateeva, M.; Melnikova, N.; Krasnov, G.; Dmitriev, A. ROS Generation and Antioxidant Defense Systems in Normal and Malignant Cells. Oxid. Med. Cell. Longev. 2019, 2019, 6175804. [Google Scholar] [CrossRef] [PubMed]
- Parrado, C.; Mercado-Saenz, S.; Perez-Davo, A.; Gilaberte, Y.; Gonzalez, S.; Juarranz, A. Environmental Stressors on Skin Aging. Mech. Insights Front. Pharmacol. 2019, 10, 752. [Google Scholar] [CrossRef]
- Karmakar, J.; Mukherjee, K.; Mandal, C. Siglecs Modulate Activities of Immune Cells Through Positive and Negative Regulation of ROS Generation. Front. Immunol. 2021, 12, 758588. [Google Scholar] [CrossRef]
- Velarde, M.C.; Flynn, J.; Day, N.U.; Melov, S.; Campisi, J. Mitochondrial oxidative stress caused by Sod2 deficiency promotes cellular senescence and aging phenotypes in the skin. Aging 2012, 4, 3–12. [Google Scholar] [CrossRef]
- Lenz, H.; Schmidt, M.; Welge, V.; Schlattner, U.; Wallimann, T.; Elsasser, H.; Wittern, K.; Wenck, H.; Stab, F.; Blatt, T. The creatine kinase system in human skin: Protective effects of creatine against oxidative and UV damage in vitro and in vivo. J. Investig. Dermatol. 2005, 124, 443–452. [Google Scholar] [CrossRef] [PubMed]
- Treiber, N.; Maity, P.; Singh, K.; Ferchiu, F.; Wlaschek, M.; Scharffetter-Kochanek, K. The role of manganese superoxide dismutase in skin aging. Dermato-Endocrinology 2012, 4, 232–235. [Google Scholar] [CrossRef]
- Valavanidis, A.; Vlachogianni, T.; Fiotakis, K.; Loridas, S. Pulmonary Oxidative Stress, Inflammation and Cancer: Respirable Particulate Matter, Fibrous Dusts and Ozone as Major Causes of Lung Carcinogenesis through Reactive Oxygen Species Mechanisms. Int. J. Environ. Res. Public Health 2013, 10, 3886–3907. [Google Scholar] [CrossRef]
- Negahdar, M.; Tootee, A.; Abtahi, H.; Sadeghi, M.R.; Aghvami, T.; Javadi, E.; Layegh, H. Blood Superoxide Dismutase and Catalase Activities in Women Affected with Breast Cancer. Iran. J. Public Health 2025, 34, 39–43. [Google Scholar]
- Liu, Z.; Ren, Z.; Zhang, J.; Chuang, C.-C.; Kandaswamy, E.; Zhou, T.; Zuo, L. Role of ROS and Nutritional Antioxidants in Human Diseases. Front. Physiol. 2018, 9, 477. [Google Scholar] [CrossRef]
- Strzelczyk, J.; Wiczkowski, A. Oxidative damage and carcinogenesis. Contemp. Oncol. 2012, 16, 230–233. [Google Scholar] [CrossRef] [PubMed]
- Majumder, D.; Nath, P.; Debnath, R.; Maiti, D. Understanding the complicated relationship between antioxidants and carcinogenesis. J. Biochem. Mol. Toxicol. 2020, 35, e22643. [Google Scholar] [CrossRef]
- Miazek, K.; Beton, K.; Śliwińska, A.; Brożek-Płuska, B. The Effect of β-Carotene, Tocopherols and Ascorbic Acid as Anti-Oxidant Molecules on Human and Animal In Vitro/In Vivo Studies: A Review of Research Design and Analytical Techniques Used. Biomolecules 2022, 12, 1087. [Google Scholar] [CrossRef]
- Salehi, B.; Martorell, M.; Arbiser, J.L.; Sureda, A.; Martins, N.; Maurya, P.K.; Sharifi-Rad, M.; Kumar, P.; Sharifi-Rad, J. Antioxidants: Positive or Negative Actors? Biomolecules 2018, 8, 124. [Google Scholar] [CrossRef]
- Glauert, H.; Calfee-Mason, K.G.; Stemm, D.N.; Tharappel, J.; Spear, B. Dietary antioxidants in the prevention of hepatocarcinogenesis: A review. Mol. Nutr. Food Res. 2010, 54, 875–896. [Google Scholar] [CrossRef]
- Gasperlin, M.; Gosenca, M. Main approaches for delivering antioxidant vitamins through the skin to prevent skin ageing. Expert Opin. Drug Deliv. 2011, 8, 905–919. [Google Scholar] [CrossRef] [PubMed]
- Lv, X.; Liu, T.; Ma, H.; Tian, Y.; Li, L.; Li, Z.; Gao, M.; Zhang, J.; Tang, Z. Preparation of Essential Oil-Based Microemulsions for Improving the Solubility, pH Stability, Photostability, and Skin Permeation of Quercetin. AAPS PharmSciTech 2017, 18, 3097–3104. [Google Scholar] [CrossRef]
- Duvvuri, L.S.; Katiyar, S.; Kumar, A.; Khan, W. Delivery aspects of antioxidants in diabetes management. Expert Opin. Drug Deliv. 2015, 12, 827–844. [Google Scholar] [CrossRef]
- Ngoc, L.; Moon, J.; Lee, Y. Antioxidants for improved skin appearance: Intracellular mechanism, challenges and future strategies. Int. J. Cosmet. Sci. 2023, 45, 299–314. [Google Scholar] [CrossRef] [PubMed]
- Muta, T.; Khetan, R.; Song, Y.; Garg, S. Optimising Cannabidiol Delivery: Improving Water Solubility and Permeability Through Phospholipid Complexation. Int. J. Mol. Sci. 2025, 26, 2647. [Google Scholar] [CrossRef] [PubMed]
- Chen, Y.; Zhang, Y.; Zhang, K.; Gu, L.; Dong, L.; Oakes, K.; Zhang, X. Transdermal Delivery of Superoxide Dismutase Using Polymeric Microneedle Patches to Inhibit Skin Aging. Adv. Ther. 2024, 7, 2400159. [Google Scholar] [CrossRef]
- Farouk, F.; Shamma, R. Chemical structure modifications and nano-technology applications for improving ADME-Tox properties, a review. Arch. Pharm. 2019, 352, 1800213. [Google Scholar] [CrossRef]
- Stevanović, M.; Filipović, N. A Review of Recent Developments in Biopolymer Nano-Based Drug Delivery Systems with Antioxidative Properties: Insights into the Last Five Years. Pharmaceutics 2024, 16, 670. [Google Scholar] [CrossRef]
- Forooshani, P.K.; Lee, B.P. Recent Approaches in Designing Bioadhesive Materials Inspired by Mussel Adhesive Protein. J. Polym. Sci. A Polym. Chem. 2017, 55, 9–33. [Google Scholar] [CrossRef]
- Nicklisch, S.C.T.; Das, S.; Rodriguez, N.R.M.; Israelachvili, J.N.; Waite, J.H. Antioxidant Efficacy and Adhesion Rescue by a Recombinant Mussel Foot Protein-6. Biotechnol. Prog. 2013, 29, 1587–1593. [Google Scholar] [CrossRef]
- Yu, J.; Wei, W.; Danner, E.; Ashley, R.K.; Israelachvili, J.N.; Waite, J.H. Mussel protein adhesion depends on interprotein thiol-mediated redox modulation. Nat. Chem. Biol. 2011, 7, 588–590. [Google Scholar] [CrossRef]
- Yu, M.; Hwang, J.; Deming, T.J. Role of l-3,4-Dihydroxyphenylalanine in Mussel Adhesive Proteins. J. Am. Chem. Soc. 1999, 121, 5825–5826. [Google Scholar] [CrossRef]
- Chandrasekaran, N.; Dimartino, S.; Janmale, T.; Gieseg, S.P.; Fee, C.J. Adsorption of chemically synthesized mussel adhesive peptide sequences containing DOPA on stainless steel. J. Pept. Sci. 2015, 21, 630–635. [Google Scholar] [CrossRef]
- Yu, J. Adhesive Interactions of Mussel Foot Proteins; Springer International Publishing: Cham, Switzerland, 2014; pp. 31–41. [Google Scholar]
- Miller, D.R.; Spahn, J.E.; Waite, J.H. The staying power of adhesion-associated antioxidant activity in Mytilus californianus. J. R. Soc. Interface 2015, 12, 20150614. [Google Scholar] [CrossRef] [PubMed]
- Ou, X.; Xue, B.; Lao, Y.; Wutthinitikornkit, Y.; Tian, R.; Zou, A.; Yang, L.; Wang, W.; Cao, Y.; Li, J. Structure and sequence features of mussel adhesive protein lead to its salt-tolerant adhesion ability. Sci. Adv. 2020, 6, eabb7620. [Google Scholar] [CrossRef]
- Inoue, K.; Yoshioka, Y.; Tanaka, H.; Kinjo, A.; Sassa, M.; Ueda, I.; Shinzato, C.; Toyoda, A.; Itoh, T. Genomics and transcriptomics of the green mussel explain the durability of its byssus. Sci. Rep. 2021, 11, 5992. [Google Scholar] [CrossRef]
- Hwang, D.S.; Gim, Y.; Yoo, H.J.; Cha, H.J. Practical recombinant hybrid mussel bioadhesive fp-151. Biomaterials 2007, 28, 3560–3568. [Google Scholar] [CrossRef]
- Cha, H.J.; Hwang, D.S.; Lim, S.; White, J.D.; Matos-Perez, C.R.; Wilker, J.J. Bulk adhesive strength of recombinant hybrid mussel adhesive protein. Biofouling 2009, 25, 99–107. [Google Scholar] [CrossRef] [PubMed]
- Choi, Y.S.; Kang, D.G.; Lim, S.; Yang, Y.J.; Kim, C.S.; Cha, H.J. Recombinant mussel adhesive protein fp-5 (MAP fp-5) as a bulk bioadhesive and surface coating material. Biofouling 2011, 27, 729–737. [Google Scholar] [CrossRef] [PubMed]
- Yang, B.; Kang, D.G.; Seo, J.H.; Choi, Y.S.; Cha, H.J. A comparative study on the bulk adhesive strength of the recombinant mussel adhesive protein fp-3. Biofouling 2013, 29, 483–490. [Google Scholar] [CrossRef]
- Choi, B.H.; Cheong, H.; Jo, Y.K.; Bahn, S.Y.; Seo, J.H.; Cha, H.J. Highly purified mussel adhesive protein to secure biosafety for in vivo applications. Microb. Cell Fact. 2014, 13, 52. [Google Scholar] [CrossRef]
- Hwang, D.S.; Yoo, H.J.; Jun, J.H.; Moon, W.K.; Cha, H.J. Expression of Functional Recombinant Mussel Adhesive Protein Mgfp-5 in Escherichia coli. Appl. Environ. Microbiol. 2004, 70, 3352–3359. [Google Scholar] [CrossRef]
- Degen, G.D.; Cunha, K.C.; Levine, Z.A.; Waite, J.H.; Shea, J.E. Molecular Context of Dopa Influences Adhesion of Mussel-Inspired Peptides. J. Phys. Chem. B 2021, 125, 9999–10008. [Google Scholar] [CrossRef] [PubMed]
- Lim, S.; Kim, K.R.; Choi, Y.S.; Kim, D.K.; Hwang, D.; Cha, H.J. In vivo post-translational modifications of recombinant mussel adhesive protein in insect cells. Biotechnol. Prog. 2011, 27, 1390–1396. [Google Scholar] [CrossRef]
- Recky, N.R.J.; Serrano, M.P.; Dantola, M.L.; Lorente, C. Oxidation of tyrosine: Antioxidant mechanism of L-dopa disclosed. Free Radic. Biol. Med. 2021, 165, 360–367. [Google Scholar] [CrossRef]
- Neyra Recky, J.R.; Dantola, M.L.; Lorente, C. Avoiding One-Electron Oxidation of Biomolecules by 3,4-Dihydroxy-L-Phenylalanine (DOPA). Photochem. Photobiol. 2023, 99, 570–579. [Google Scholar] [CrossRef] [PubMed]
- Vision Research Reports. In Marine Biotechnology Market Size, Share, and Growth Analysis; Vision Research Reports: New York, NY, USA, 2024; Available online: https://www.visionresearchreports.com/marine-biotechnology-market/39789 (accessed on 2 October 2025).
- Hwang, D.S.; Waite, J.H. Three intrinsically unstructured mussel adhesive proteins, mfp-1, mfp-2, and mfp-3: Analysis by circular dichroism. Protein Sci. 2012, 21, 1689–1695. [Google Scholar] [CrossRef] [PubMed]
- Li, J.; Jiang, B.; Chang, X.; Yu, H.; Han, Y.; Zhang, F. Bi-terminal fusion of intrinsically-disordered mussel foot protein fragments boosts mechanical strength for protein fibers. Nat. Commun. 2023, 14, 2127. [Google Scholar] [CrossRef] [PubMed]
- Santonocito, R.; Venturella, F.; Dal Piaz, F.; Morando, M.A.; Provenzano, A.; Rao, E.; Costa, M.A.; Bulone, D.; San Biagio, P.L.; Giacomazza, D.; et al. Recombinant mussel protein Pvfp-5β: A potential tissue bioadhesive. J. Biol. Chem. 2019, 294, 12826–12835. [Google Scholar] [CrossRef]
- Morando, M.A.; Venturella, F.; Sollazzo, M.; Monaca, E.; Sabbatella, R.; Vetri, V.; Passantino, R.; Pastore, A.; Alfano, C. Solution structure of recombinant Pvfp-5β reveals insights into mussel adhesion. Commun. Biol. 2022, 5, 739. [Google Scholar] [CrossRef]
- Costa, S.; Almeida, A.; Castro, A.; Domingues, L. Fusion tags for protein solubility, purification, and immunogenicity in Escherichia coli: The novel Fh8 system. Front. Microbiol. 2014, 5, 63. [Google Scholar] [CrossRef]
- Jo, B.H.; Im, S.-K.; Cha, H.J. Halotolerant carbonic anhydrase with unusual N-terminal extension from marine Hydrogenovibrio marinus as novel biocatalyst for carbon sequestration under high-salt environments. J. CO2 Util. 2018, 26, 415–424. [Google Scholar] [CrossRef]
- Jo, B.H. An Intrinsically Disordered Peptide Tag that Confers an Unusual Solubility to Aggregation-Prone Proteins. Appl. Environ. Microbiol. 2022, 88, e0009722. [Google Scholar] [CrossRef]
- Jo, B.H. Improved Solubility and Stability of a Thermostable Carbonic Anhydrase via Fusion with Marine-Derived Intrinsically Disordered Solubility Enhancers. Int. J. Mol. Sci. 2024, 25, 1139. [Google Scholar] [CrossRef]
- Qu, N.; Li, F.; Shao, B.; Shao, J.; Zhai, G.; Wang, F.; Zhu, B.-Z. The Unexpected and Exceptionally Facile Chemical Modification of the Phenolic Hydroxyl Group of Tyrosine by Polyhalogenated Quinones under Physiological Conditions. Chem. Res. Toxicol. 2016, 29, 1699–1705. [Google Scholar] [CrossRef]
- Atmaca, G. Antioxidant effects of sulfur-containing amino acids. Yonsei Med. J. 2004, 45, 776–788. [Google Scholar] [CrossRef]
- Agnihotri, N.; Mishra, P.C. Mechanism of scavenging action of N-acetylcysteine for the OH radical: A quantum computational study. J. Phys. Chem. B 2009, 113, 13745–13753. [Google Scholar] [CrossRef]
- Bibi Sadeer, N.; Montesano, D.; Albrizio, S.; Zengin, G.; Mahomoodally, M.F. The Versatility of Antioxidant Assays in Food Science and Safety—Chemistry, Applications, Strengths, and Limitations. Antioxidants 2020, 9, 709. [Google Scholar] [CrossRef]
- Sadowska-Bartosz, I.; Bartosz, G. Evaluation of The Antioxidant Capacity of Food Products: Methods, Applications and Limitations. Processes 2022, 10, 2031. [Google Scholar] [CrossRef]
- Seychell, B.C.; Beck, T. Molecular basis for protein-protein interactions. Beilstein J. Org. Chem. 2021, 17, 1–10. [Google Scholar] [CrossRef]
- Veselovsky, A.V.; Ivanov, Y.D.; Ivanov, A.S.; Archakov, A.I.; Lewi, P.; Janssen, P. Protein–protein interactions: Mechanisms and modification by drugs. J. Mol. Recognit. 2002, 15, 405–422. [Google Scholar] [CrossRef] [PubMed]
- Jiménez-García, B.; Roel-Touris, J.; Romero-Durana, M.; Vidal, M.; Jiménez-González, D.; Fernández-Recio, J. LightDock: A new multi-scale approach to protein–protein docking. Bioinformatics 2018, 34, 49–55. [Google Scholar] [CrossRef]
- Roel-Touris, J.; Bonvin, A.M.J.J.; Jiménez-García, B. LightDock goes information-driven. Bioinformatics 2020, 36, 950–952. [Google Scholar] [CrossRef] [PubMed]
- Roel-Touris, J.; Jiménez-García, B.; Bonvin, A.M.J.J. Integrative modeling of membrane-associated protein assemblies. Nat. Commun. 2020, 11, 6210. [Google Scholar] [CrossRef] [PubMed]
- Neurosnap, Inc. Neurosnap: An Online Platform for Computational Biology and Chemistry. Available online: https://neurosnap.ai (accessed on 17 November 2025).
- Bozza, A.; Marengo, A.; Camisassa, E.; Valsania, M.C.; Ugazio, E.; Benetti, E.; Guglielmo, S.; Argenziano, M.; Pisani, M.; Sereno, A.; et al. Green solid lipid nanoparticles by coacervation of fatty acids: An innovative cosmetic ingredient for the delivery of anti-age compounds through the skin. Int. J. Pharm. 2025, 675, 125233. [Google Scholar] [CrossRef]
- Delaporte, A.; Grisel, M.; Gore, E. Cosmetic emulsions containing innovative complex coacervates: A cross-sectional study. Int. J. Cosmet. Sci. 2025, 47, 383–397. [Google Scholar] [CrossRef]
- Kim, D.H.; Ki, M.-R.; Chung, D.Y.; Pack, S.P. Biomolecule-Based Coacervation: Mechanisms, Applications, and Future Perspectives in Biomedical and Biotechnological Fields. Biomolecules 2025, 15, 861. [Google Scholar] [CrossRef]
- Kwant, A.N.; Es Sayed, J.S.; Kamperman, M.; Burgess, J.K.; Slebos, D.-J.; Pouwels, S.D. Sticky Science: Using Complex Coacervate Adhesives for Biomedical Applications. Adv. Healthc. Mater. 2025, 14, 2402340. [Google Scholar] [CrossRef] [PubMed]
- Zhao, X.; Wang, L.; Gao, J.; Chen, X.; Wang, K. Hyaluronic acid/lysozyme self-assembled coacervate to promote cutaneous wound healing. Biomater. Sci. 2020, 8, 1702–1710. [Google Scholar] [CrossRef] [PubMed]
- Papakonstantinou, E.; Roth, M.; Karakiulakis, G. Hyaluronic acid: A key molecule in skin aging. Dermato-endocrinology 2012, 4, 253–258. [Google Scholar] [CrossRef]
- Stern, R.; Maibach, H.I. Hyaluronan in skin: Aspects of aging and its pharmacologic modulation. Clin. Dermatol. 2008, 26, 106–122. [Google Scholar] [CrossRef]
- Potekaev, N.N.; Borzykh, O.B.; Medvedev, G.V.; Pushkin, D.V.; Petrova, M.M.; Petrov, A.V.; Dmitrenko, D.V.; Karpova, E.I.; Demina, O.M.; Shnayder, N.A. The Role of Extracellular Matrix in Skin Wound Healing. J. Clin. Med. 2021, 10, 5947. [Google Scholar] [CrossRef]
- Latheef, F.; Wilkinson, M. Adverse Skin Reactions to Cosmetics and Skin Care Products. In Contact Dermatitis; Johansen, J., Mahler, V., Lepoittevin, J.P., Frosch, P., Eds.; Springer: Cham, Switzerland, 2020; pp. 1–21. [Google Scholar] [CrossRef]
- Middleton, J.D. Toxicology of Cosmetics. In Pharmacology of the Skin II; Handbook of Experimental Pharmacology (HEP, volume 87/2); Greaves, M.W., Shuster, S., Eds.; Springer: Berlin/Heidelberg, Germany, 1989; Chapter 16. [Google Scholar] [CrossRef]
- Sarkar, S.; Pandey, A.; Pant, A.B. Regulatory Requirements for Safety/Toxicity Assessment of Cosmetics/Nanocosmetic Products: Challenges and Opportunities. In Skin 3-D Models and Cosmetics Toxicity; Pant, A.B., Dwivedi, A., Ray, R.S., Tripathi, A., Upadhyay, A.K., Poojan, S., Eds.; Springer: Singapore, 2023; Chapter 9. [Google Scholar] [CrossRef]
- Malta, L.G.; Liu, R.H. Analyses of Total Phenolics, Total Flavonoids, and Total Antioxidant Activities in Foods and Dietary Supplements. In Encyclopedia of Agriculture and Food Systems; Van Alfen, N.K., Ed.; Academic Press: Amsterdam, The Netherlands, 2014; pp. 305–314. [Google Scholar] [CrossRef]
- Bondet, V.; Brand-Williams, W.; Berset, C. Kinetics and Mechanisms of Antioxidant Activity using the DPPH Free Radical Method. LWT-Food Sci. Technol. 1997, 30, 609–615. [Google Scholar] [CrossRef]
- Patel, R.M.; Patel, N.J. In vitro antioxidant activity of coumarin compounds by DPPH, Super oxide and nitric oxide free radical scavenging methods. J. Adv. Pharm. Educ. Res. 2011, 1, 52–68. [Google Scholar] [CrossRef]
- Widowati, W.; Fauziah, N.; Herdiman, H.; Afni, M.; Afifah, E.; Kusuma, H.S.W.; Nufus, H.; Arumwardana, S.; Rihibiha, D.D. Antioxidant and Anti Aging Assays of Oryza sativa Extracts, Vanillin and Coumaric Acid. J. Nat. Rem. 2016, 16, 89–99. [Google Scholar] [CrossRef]
- Tu, P.T.B.; Tawata, S. Anti-Oxidant, Anti-Aging, and Anti-Melanogenic Properties of the Essential Oils from Two Varieties of Alpinia zerumbet. Molecules 2015, 20, 16723–16740. [Google Scholar] [CrossRef]
- Widowati, W.; Puspita Rani, A.; Hamzah, R.A.; Arumwardana, S.; Afifah, E.; Kusuma, H.S.W.; Rihibiha, D.D.; Nufus, H.; Amalia, A. Antioxidant and Antiaging Assays of Hibiscus sabdariffa Extract and Its Compounds. Nat. Prod. Sci. 2017, 23, 192–200. [Google Scholar] [CrossRef]
- Volf, I.; Ignat, I.; Neamtu, M.; Popa, V.I. Thermal stability, antioxidant activity, and photo-oxidation of natural polyphenols. Chem. Pap. 2014, 68, 121–129. [Google Scholar] [CrossRef]
- Hwang, I.S.; Kim, J.H.; Jo, B.H. Enhanced Production of a Thermostable Carbonic Anhydrase in Escherichia coli by Using a Modified NEXT Tag. Molecules 2021, 26, 5830. [Google Scholar] [CrossRef]
- Antunes, A.S.; Gouveia, A.P.; Diogo, G.M.; Taylor, J.G.; Sousa, L.R.D.; Amparo, T.R.; Perasoli, F.B.; dos Santos, O.D.H.; Cazati, T.; Vieira, P.M.A.; et al. In vitro Photoprotective Evaluation and Development of Novel Nanoemulsion with Chromone Derivative. J. Braz. Chem. Soc. 2021, 32, 1813–1821. [Google Scholar] [CrossRef]
- Jumina, J.; Siswanta, D.; Zulkarnain, A.K.; Triono, S.; Priatmoko, P.; Yuanita, E.; Imawan, A.C.; Fatmasari, N.; Nursalim, I. Development of C-Arylcalix[4]resorcinarenes and C-Arylcalix[4]pyrogallolarenes as Antioxidant and UV-B Protector. Indones. J. Chem. 2019, 19, 273–284. [Google Scholar] [CrossRef]
- OECD. Test No. 428: Skin Absorption: In Vitro Method. In OECD Guidelines for the Testing of Chemicals, Section 4; OECD Publishing: Paris, France, 2004. [Google Scholar] [CrossRef]
- OECD. Guidance Document for the Conduct of Skin Absorption Studies; OECD Series on Testing and Assessment No. 28; OECD Publishing: Paris, France, 2004. [Google Scholar] [CrossRef]
- Demirel, G.; Dönmez Çakıl, Y.; Koltuk, G.; Aktaş, R.G.; Çalışkan, M. The use of hyaluronic acid in a 3D biomimetic scaffold supports spheroid formation and the culture of cancer stem cells. Sci. Rep. 2024, 14, 19560. [Google Scholar] [CrossRef]
- Sasaki, T.; Tamaki, J.; Nishizawa, K.; Kojima, T.; Tanaka, R.; Moriya, R.; Sasaki, H.; Maruyama, H. Evaluation of cell viability and metabolic activity of a 3D cultured human epidermal model using a dynamic autoradiographic technique with a PET radiopharmaceutical. Sci. Rep. 2019, 9, 10643. [Google Scholar] [CrossRef]







| Sample | IC50 Value (μM) | μM TE/μM (TEAC) A | ||
|---|---|---|---|---|
| ABTS | DPPH | ABTS | DPPH | |
| Glutathione (reduced) | 9.15 ± 0.05 | 763.23 ± 80.97 | 1.093 | 0.025 |
| N-Acetyl Cysteine | 5.19 ± 0.08 | 447.83 ± 27.38 | 1.928 | 0.043 |
| Trolox | 10.01 ± 0.07 | 19.47 ± 1.49 | 1 | 1 |
| Ascorbic acid | 14.2 ± 0.13 | 20.74 ± 0.16 | 0.701 | 0.938 |
| Tocopherol | 9.03 ± 0.08 | 14.15 ± 0.08 | 1.107 | 1.376 |
| Resveratrol | 4.3 ± 0.34 | 210.61 ± 5.91 | 2.328 | 0.092 |
| Retinol | 23.07 ± 2.07 | 2752.78 ± 495.53 | 0.433 | 0.007 |
| rMAPs | ||||
| NGT-M001 | 0.38 ± 0.01 | N.D B | 26.413 | N.D |
| NGT-M002 | 1.06 ± 0.0 | 5.66 ± 1.12 | 9.436 | 3.437 |
| NGT-M003 | 3.52 ± 0.15 | 12.48 ± 1.29 | 2.843 | 1.559 |
| NGT-M004 | 1.1 ± 0.01 | N.D | 9.059 | N.D |
| Amino acid | ||||
| L-Cysteine | 12.67 ± 0.57 | 164.96 ± 20.56 | 0.789 | 0.118 |
| L-Tyrosine | 32.22 ± 5.55 | N.D | 0.31 | N.D |
| L-DOPA | 6.24 ± 0.04 | 54.99 ± 0.61 | 1.602 | 0.354 |
| Sample | V0 (%/min) | AUC (%·min) | AEAC A (V0) | AEAC (AUC) |
|---|---|---|---|---|
| L-Ascorbic acid | 0.24 | 88 | 1.00 | 1.00 |
| N-Acetyl Cysteine | 0.9 | 564.47 | 3.78 | 6.41 |
| rMAPs | ||||
| NGT-M001 | 8.37 | 4953.7 | 35.06 | 56.29 |
| NGT-M002 | 6.47 | 3795.13 | 27.10 | 43.12 |
| NGT-M003 | 2.00 | 1293.4 | 8.41 | 14.69 |
| NGT-M004 | 5.35 | 3552.18 | 22.40 | 40.36 |
| Sample | CC50 (μM) | Skin Permeability (%) |
|---|---|---|
| L-Ascorbic acid | - | 3.484 ± 0.182 |
| Gelatin (60 kDa) | - | 0.719 ± 0.006 |
| NGT-M001 | 23.9 ± 2.82 | 1.88 ± 0.16 |
| NGT-M004 | >125 | 1.05 ± 0.10 |
| Strains, Plasmid, Primers | Genotypes, Detailed Descriptions, and Sequences | Source or References |
|---|---|---|
| Strains | ||
| E. coli DH5α | F− Φ80 lacZΔM15 Δ(lacZYA-argF)U169 deoR recA1 endA1 hsdR17(rk−, mk+) phoA supE44 thi-1 gyrA96 relA1 | Enzynomics |
| E. coli BL21 (DE3) | F− ompT hsdSB(rB− mB−) gal dcm lon λ(DE3), carrying the T7 RNA polymerase gene and lacIq | Novagen |
| Plasmids | ||
| pET-22b(+) | T7lac promoter, pBR322 ori, Ampr, PelB signal sequence | Novagen |
| pET-NGT-M001 | FP-151 gene | [34] and this study |
| pET-NGT-M002 | Perna viridis foot protein-5 gene (pvFP-5) | [33] and this study |
| pET-NGT-M003 | pvFP-5 fragment gene | This study |
| pET-NGT-M004 | Mytilus galloprovincialis foot protein-1 (mgFP-1) gene | This study |
| Primer A | ||
| NGT-M003 | Forward: AAAACATATGTGTCGTAACGGCGGCACCTGTAAAAAACGC Reverse: AAAACTCGAGTCAGTGGTGGTGGTGGTGGTGGTAGTAACCGTACGGGCAAGAGCATTTATAGTACGGG | This study |
| NGT-M004 | Forward: GGGCATATGGCGAAACCGAGCTATCCG Reverse: GGGCTCGAGTTTGTATGTCGGCGGGTAAGACG | This study |
| GAPDH | Forward: GTCTCCTCTGACTTCAACAGCG Reverse: ACCACCCTGTTGCTGTAGCCAA | - |
| P21 | Forward: AGGTGGACCTGGAGACTCTCAG Reverse: TCCTCTTGGAGAAGATCAGCCG | - |
Disclaimer/Publisher’s Note: The statements, opinions and data contained in all publications are solely those of the individual author(s) and contributor(s) and not of MDPI and/or the editor(s). MDPI and/or the editor(s) disclaim responsibility for any injury to people or property resulting from any ideas, methods, instructions or products referred to in the content. |
© 2025 by the authors. Licensee MDPI, Basel, Switzerland. This article is an open access article distributed under the terms and conditions of the Creative Commons Attribution (CC BY) license (https://creativecommons.org/licenses/by/4.0/).
Share and Cite
Wi, S.; Lim, S.-A.; Jung, J.-Y.; Yang, H.; Lee, S.-A.; Choi, K.; Kim, J.-R.; Lim, M.-H.; Kim, Y.-H.; Park, J.; et al. Development and Functional Characterization of Recombinant Mussel Adhesive Protein for Anti-Oxidative and Anti-Aging Therapeutic Applications. Int. J. Mol. Sci. 2025, 26, 11947. https://doi.org/10.3390/ijms262411947
Wi S, Lim S-A, Jung J-Y, Yang H, Lee S-A, Choi K, Kim J-R, Lim M-H, Kim Y-H, Park J, et al. Development and Functional Characterization of Recombinant Mussel Adhesive Protein for Anti-Oxidative and Anti-Aging Therapeutic Applications. International Journal of Molecular Sciences. 2025; 26(24):11947. https://doi.org/10.3390/ijms262411947
Chicago/Turabian StyleWi, Suhan, Seon-A Lim, Jin-Yeong Jung, Hyungmo Yang, Sun-Ae Lee, Kyounghun Choi, Ju-Ryeong Kim, Moo-Hak Lim, Yong-Hyun Kim, Jaehong Park, and et al. 2025. "Development and Functional Characterization of Recombinant Mussel Adhesive Protein for Anti-Oxidative and Anti-Aging Therapeutic Applications" International Journal of Molecular Sciences 26, no. 24: 11947. https://doi.org/10.3390/ijms262411947
APA StyleWi, S., Lim, S.-A., Jung, J.-Y., Yang, H., Lee, S.-A., Choi, K., Kim, J.-R., Lim, M.-H., Kim, Y.-H., Park, J., Ha, S., & Heo, Y. (2025). Development and Functional Characterization of Recombinant Mussel Adhesive Protein for Anti-Oxidative and Anti-Aging Therapeutic Applications. International Journal of Molecular Sciences, 26(24), 11947. https://doi.org/10.3390/ijms262411947

