Inorganic, Synthetic, Natural, and Innovative Hybrid Hydrogen Sulfide Donors and Inhibitors of Its Biosynthesis in the Treatment of Central and Peripheral Nervous System Injuries: A Systematic Analytical Review
Abstract
1. Introduction
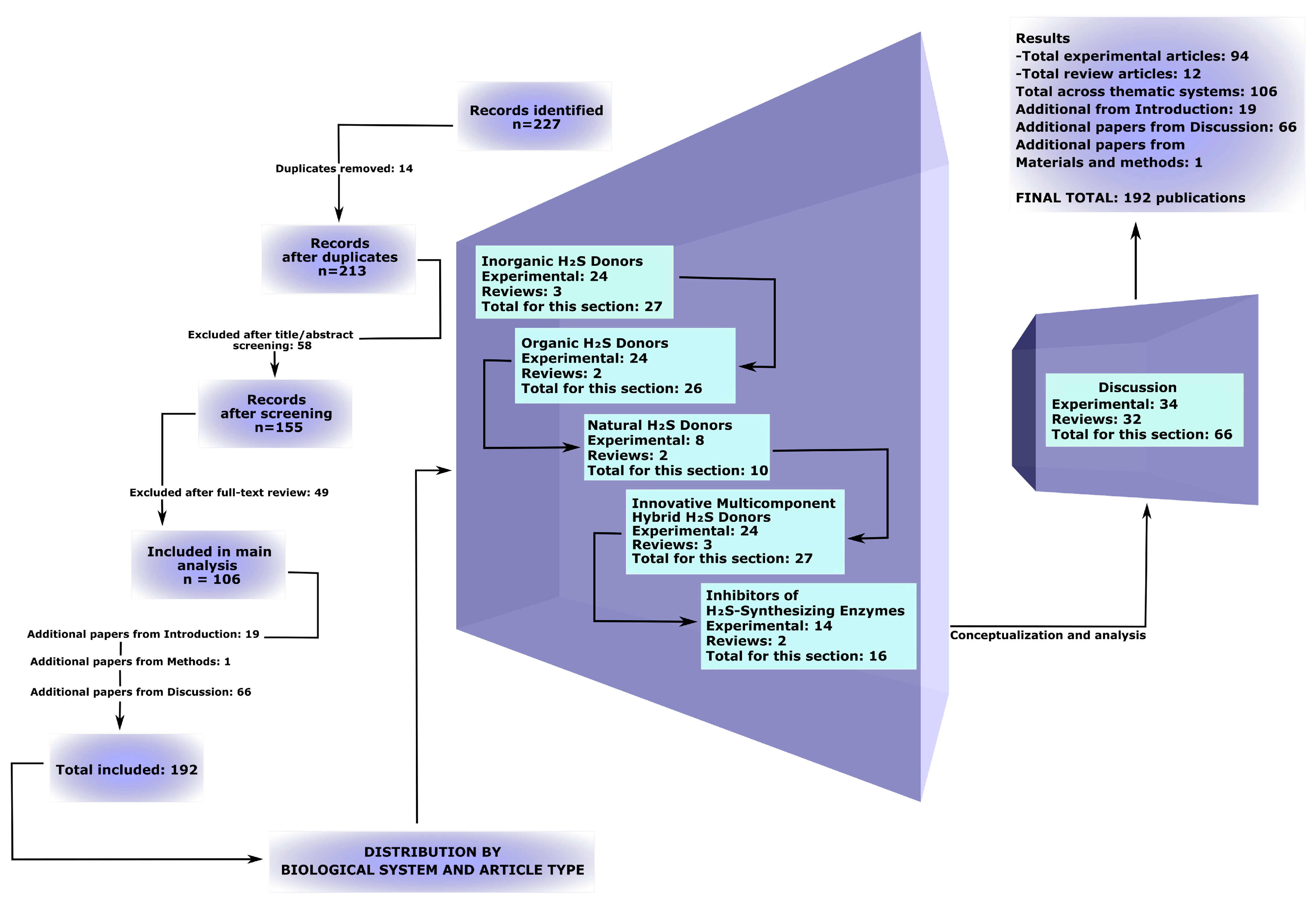
2. Methods
2.1. Search Strategy and Selection of Publications
- Studies reporting the biological effects of H2S donors in neurotrauma models or related experimental paradigms.
- Publications providing mechanistic or interdisciplinary insights linking H2S to molecular pathways of neuroprotection.
- Original research articles or review papers aligned with the thematic scope of this study.
- Publications with significant methodological limitations (e.g., absence of control groups, inadequate statistical analysis, or poor reproducibility).
- Non-peer-reviewed materials.
- Insufficient informativeness or weak relevance to the subject of the review.
2.2. Quality Assessment and Decision-Making
3. Results
3.1. Inorganic H2S Donors
| Donor | Model, Animals, Concentration/Dose | Main Effects | Reference |
|---|---|---|---|
| NaHS | TBI, mice, 3.1 mg·kg−1 for seven days | ↑ H2S in brain, ↓ oxidative stress, ↑ synaptic proteins, improvement of dendrites and spines, restoration of cognitive and motor functions (Barnes maze, object recognition), modulation of NMDA, glutamate, Ca2+, CaMKII. | [26] |
| NaHS | TBI, mice, 50 µmol/kg body weight for 7 days | ↓ neuroinflammation and oxidative stress, ↑ BDNF, ARC, PSD-95, restoration of cognitive functions. | [27] |
| NaHS | Controlled cortical impact, rats and mice, 3 mg/kg 5 min post-injury | ↓ brain edema, BBB permeability, lesion volume; activation of mitochondrial K_ATP channels, antioxidant protection. | [28] |
| NaHS | Chronic constriction injury of sciatic nerve (CCI), 4.43 nmol/mouse, intrathecal | Prevention of dopaminergic neuron death via ↓ IL-17 → necroptosis, ↓ MLKL, tyrosine hydroxylase. | [29] |
| NaHS | Peripheral nerve injury, mice, 10 µmol/mL, i.p. daily for 14 days | ↓ glutamate in spinal cord, ↓ impulsation in somatosensory cortex, astrocyte modulation, ↑ EAAT2. | [30] |
| NaHS | Diabetic neuropathy, rats, 50 µmol/kg/day i.p. for 2 weeks | ↓ degeneration of ganglia and sciatic nerve axons, ↑ SOD/SOD2, ↓ aldose reductase. | [31] |
| NaHS | Cerebral I/R (bilateral carotid artery occlusion) in rats transfected with wild-type and mutant ROCK2 eukaryotic plasmids in hippocampus, 4.8 mg/kg | Inhibition of ROCK2 (phosphorylation Thr436/Ser575), ↓ LDH, NSE, Bax, ROCK2; ↑ Bcl-2, ↓ oxidative stress, improved cognitive functions. | [32] |
| NaHS | Hypoxia/reoxygenation (hippocampal neuron culture), 50, 100 and 200 µmol/L | ↓ ROCK2 via PLK1 and PKA, ↓ Ca2+, LDH, NSE; ↑ cell viability. | [33] |
| NaHS | Cardiac arrest, rats, 0.5 mg/kg i.v. at start of CPR, then maintenance infusion (1.5 mg·kg−1·h−1) for 6 h after ROSC | ↓ brain edema, BBB degradation, ↓ MMP-9, stabilization of occludin. | [34] |
| NaHS | Lateral fluid percussion TBI (subchronic), rats, 3.1 mg/kg i.p. daily for six days | Prevention of post-traumatic hypertension, vascular dysfunction, aortic oxidative stress; restoration of H2S-synthesizing enzymes and p-eNOS (blocked by L-NAME). | [35] |
| NaHS | Lateral fluid percussion TBI, rats, 3.1 and 5.6 mg/kg i.p. for seven days | ↓ tachycardia, hypertension, sympathetic hyperactivity, restoration of vasopressor responses to noradrenaline. | [36] |
| NaHS | TBI, lateral fluid percussion, rats, 3.1 mg/kg i.p. for seven days | Restoration of CBS and CSE levels in nervous tissue. | [37] |
| NaHS | Patients with ischemic stroke (MCI vs. NMCI)—no NaHS administered (only endogenous H2S and noradrenaline measured in plasma); rats: focal ischemic stroke (MCAO 90–120 min), bilateral microinjections of NaHS µM/100 nl into PVN | Patients: malignant infarction and PSH → ↓ endogenous H2S, ↑ plasma noradrenaline, positive correlation with damage markers, ↓ one-year survival. Rats: NaHS completely abolished PSH, ↓ BP and renal sympathetic activity, eliminated AOAA effect, restored disulfide bonds of NR1 NMDA receptor. | [38] |
| NaHS | Experimental multiple sclerosis model in rats induced by cuprizone (CPZ), rats, 50 and 100 µmol/kg, 14 days | ↓ demyelination, apoptosis, PDGFRα, GFAP, NF-κB, IL-1β; improved locomotion and cognitive functions, but at 100 µmol/kg, the effect of NaHS decreased. | [39] |
| Na2S, Na2S3 | Intracerebral hemorrhage (intrastriatal collagenase injection), mice, 25 µmol/kg i.p. 30 min before ICH induction | Na2S: significant improvement of sensorimotor functions, ↓ striatal neuron death, protection of axons and axonal transport, ↓ inflammatory mediators. Na2S3: protection of axons and axonal transport (comparable to Na2S), but no protection of neurons or suppression of inflammation; no improvement of sensorimotor functions. | [40] |
| Na2S, STS | 1. In vitro: OGD/R in SH-SY5Y and primary mouse cortical neurons, Na2S 0.5 mmol/L (500 µM) added 5 h after OGD, STS 0.25 mmol/L (250 µM); 2. In vivo: global cerebral ischemia–reperfusion, mice, STS 10 mg/kg i.v. 1 min after reperfusion start + 10 mg/kg/day for 7 days | Na2S: almost no protection by itself; entire neuroprotective effect fully mediated by rapid oxidative metabolite—thiosulfate (increased thiosulfate, not H2S, in plasma and brain). STS: fully reproduces and substitutes all protective effects of Na2S; significantly ↑ cell and animal survival, improved neurological functions; antiapoptotic action via persulfidation of Cys163 of caspase-3; cellular uptake via NaS-2 (SLC13A4). | [41] |
| Na2S | 1. TBI (controlled cortical impact), mice, 0.1 mg/kg daily i.p. for 7 days; 2. Axotomy (complete axon transection) in mechanoreceptor neuron, freshwater crayfish Astacus leptodactylus, 250 µM | ↓ expression and nuclear translocation of p53 in neurons and glial cells at 24 h and 7 days post-TBI; ↓ apoptosis (TUNEL+), ↓ Bax, protection of neurons and glial cells; in axotomy model—↓ nuclear p53 in cytoplasm, axon and dendrites of motoneurons, ↓ apoptosis of satellite glia. Opposite effect with AOAA. | [19] |
| Na2S | 1. TBI (controlled cortical impact), mice, 0.1 mg/kg daily i.p. for 7 days; 2. Axotomy, freshwater crayfish Astacus leptodactylus, 250 µM post-axotomy, assessed at 8 h | Significant ↓ iNOS and APP expression in neurons and astrocytes, ↓ apoptosis; in axotomy— ↓ iNOS and APP in motoneurons and axons. Opposite effect with AOAA. | [20] |
| Na2S/STS | TBI (controlled cortical impact), mice, 1000 mg/kg post-injury, in silico | ↓ apoptosis of neurons and astrocytes via p53 modulation (van der Waals interactions with Arg248), pH-dependent H2S effect as metabolic sensor. | [21] |
| NaHS, STS | In vitro: LPS/IFNγ-activated microglia and human THP-1 monocytes; IFNγ-activated astrocytes and U373 cells Concentration: 1–500 µM (optimal 100 µM, 8–12 h) | ↑ H2S and GSH in glial cells, ↓ TNFα and IL-6 release, ↓ p38 MAPK and NF-κB activation, significant neuroprotection of differentiated SH-SY5Y (MTT and LDH). | [42] |
| STS | Hemorrhagic shock (30% blood volume withdrawal + 3 h hypotension) followed by resuscitation, pigs with atherosclerosis Dose: 0.1 g·kg−1·h−1 i.v. for first 24 h of resuscitation | No effect (intact BBB prevents penetration), no differences in CSE, CBS, oxytocin/receptor, GFAP, nitrotyrosine in PVN; only minimal perivascular edema. | [43] |
| STS | Hindlimb ischemia (HLI) in C57BL/6 and hypercholesterolemic LDLR−/− mice, oral 2–4 g/L in drinking water (≈0.5–1 g/kg/day); in ovo angiogenesis model—chick embryo CAM, 500 µM; in vitro (HUVEC) | In vivo: stimulation of VEGF-dependent angiogenesis via inhibition of mitochondrial respiration and stimulation of glycolysis, ↑ capillary density and endothelial proliferation (EdU+/ERG+), ↓ muscle injury area. Optimal dose 2 g/L (4 g/L less effective → narrow therapeutic window). Effect only in peripheral tissues. In vitro: ↑ proliferation and migration, ↑ H2S and protein persulfidation, ↓ mitochondrial respiration → ↑ glycolysis and ATP, ↑ PFKFB3, eNOS, VEGFR2. Effect completely abolished by 3PO and 2-DG. | [44] |
| COS/H2S | In vitro (buffer + CA), live HeLa cells, in vivo in rats (subcutaneous alginate gel) | Thiol-dependent H2S release (>60%) + fluorescence turn-on. Palette: blue, yellow, orange, red and NIR. Direct correlation of fluorescence and H2S (electrode). Visualization of H2S in live cells and subcutaneously in rats. | [45] |
| AlaCOS | In vitro, LPS-stimulated RAW264.7 macrophages in full-thickness skin wound model in mice | Tissue-specific H2S delivery, activation by aminopeptidase N (APN), built-in coumarin fluorophore for imaging. | [47] |
3.2. Organic Synthetic H2S Donors
3.3. Natural H2S Donors
3.4. Innovative Multicomponent Hybrid H2S Donors
3.5. Inhibitors of H2S-Synthesizing Enzymes
4. Discussion
5. Conclusions
Supplementary Materials
Author Contributions
Funding
Institutional Review Board Statement
Informed Consent Statement
Data Availability Statement
Conflicts of Interest
References
- Guan, B.; Anderson, D.B.; Chen, L.; Feng, S.; Zhou, H. Global, Regional and National Burden of Traumatic Brain Injury and Spinal Cord Injury, 1990–2019: A Systematic Analysis for the Global Burden of Disease Study 2019. BMJ Open 2023, 13, e075049. [Google Scholar] [CrossRef]
- Maas, A.I.R.; Menon, D.K.; Manley, G.T.; Abrams, M.; Åkerlund, C.; Andelic, N.; Aries, M.; Bashford, T.; Bell, M.J.; Bodien, Y.G.; et al. Traumatic Brain Injury: Progress and Challenges in Prevention, Clinical Care, and Research. Lancet Neurol. 2022, 21, 1004–1060, Correction in Lancet Neurol. 2022, 21, 10. [Google Scholar] [CrossRef]
- Liu, X.; Duan, X. Mechanisms and Treatments of Peripheral Nerve Injury. Ann. Plast. Surg. 2023, 91, 313–318. [Google Scholar] [CrossRef]
- Kwiecien, J.M. The Pathogenesis of Neurotrauma Indicates Targets for Neuroprotective Therapies. Curr. Neuropharmacol. 2021, 19, 1191–1201. [Google Scholar] [CrossRef]
- Stevens, A.R.; Belli, A.; Ahmed, Z. Neurotrauma—From Injury to Repair: Clinical Perspectives, Cellular Mechanisms and Promoting Regeneration of the Injured Brain and Spinal Cord. Biomedicines 2024, 12, 643. [Google Scholar] [CrossRef]
- Pandey, T.; Kaundal, R.S.; Pandey, V. Mechanisms of Hydrogen Sulfide-Mediated Neuroprotection: Current Understanding and Future Directions. Neurosci. Behav. Physiol. 2024, 54, 1105–1120. [Google Scholar] [CrossRef]
- Dogaru, B.G.; Munteanu, C. The Role of Hydrogen Sulfide (H2S) in Epigenetic Regulation of Neurodegenerative Diseases: A Systematic Review. Int. J. Mol. Sci. 2023, 24, 12555. [Google Scholar] [CrossRef] [PubMed]
- Fatima, G.; Mahdi, A.A.; Alhmadi, H.B.; Medvedev, O. Unveiling Hydrogen Sulfide: A New Frontier in Neuroprotection and Neuromodulation. Indian, J. Clin. Biochem. 2025, 40, 540–550. [Google Scholar] [CrossRef] [PubMed]
- Tripathi, S.J.; Chakraborty, S.; Miller, E.; Pieper, A.A.; Paul, B.D. Hydrogen Sulfide Signalling in Neurodegenerative Diseases. Br. J. Pharmacol. 2023. advance online publication. [Google Scholar] [CrossRef]
- Rodkin, S.; Nwosu, C.; Sannikov, A.; Raevskaya, M.; Tushev, A.; Vasilieva, I.; Gasanov, M. The Role of Hydrogen Sulfide in Regulation of Cell Death Following Neurotrauma and Related Neurodegenerative and Psychiatric Diseases. Int. J. Mol. Sci. 2023, 24, 10742. [Google Scholar] [CrossRef]
- Li, X.; An, Y.; Xu, M.; Xue, M.; Xue, J.; Huang, X.; Shan, H.; Hui, L.; Zhang, M. Hydrogen Sulfide and Its Donors for the Treatment of Traumatic Brain Injury: A Comprehensive Review. Int. J. Pharm. 2025, 680, 125792. [Google Scholar] [CrossRef]
- Munteanu, C.; Turnea, M.A.; Rotariu, M. Hydrogen Sulfide: An Emerging Regulator of Oxidative Stress and Cellular Homeostasis—A Comprehensive One-Year Review. Antioxidants 2023, 12, 1737. [Google Scholar] [CrossRef]
- He, J.; Lu, Y.; Lu, Z.; Jiang, P.; Huang, D.; Luo, Y.; Pang, M.; Liu, B. Mechanisms and Therapeutic Potential of Hydrogen Sulfide in Traumatic Central Nervous System Injuries. Med. Gas Res. 2026, 16, 148–155. [Google Scholar] [CrossRef]
- Song, Z.; Zhao, L.; Ma, T.; Osama, A.; Shen, T.; He, Y.; Fang, J. Progress and Perspective on Hydrogen Sulfide Donors and Their Biomedical Applications. Med. Res. Rev. 2022, 42, 1930–1977. [Google Scholar] [CrossRef] [PubMed]
- Zhao, Y.; Wang, Y.; Xu, Q.; Zhou, K.; Shen, Y.; Guo, L.; Liu, H.; Ren, Z.; Jiang, Z. Hydrogen Sulfide Donors across Time: From Origins to Cutting-Edge Applications. Nitric Oxide 2024, 144, 29–39. [Google Scholar] [CrossRef] [PubMed]
- Zhang, R.; Shi, W.; Wu, X.; Yu, Q.; Xiao, Y. Application of Hydrogen Sulfide Donor Conjugates in Different Diseases. Nitric Oxide 2025, 154, 128–139. [Google Scholar] [CrossRef] [PubMed]
- Rodkin, S.; Nwosu, C.; Sannikov, A.; Tyurin, A.; Chulkov, V.S.; Raevskaya, M.; Ermakov, A.; Kirichenko, E.; Gasanov, M. The Role of Gasotransmitter-Dependent Signaling Mechanisms in Apoptotic Cell Death in Cardiovascular, Rheumatic, Kidney, and Neurodegenerative Diseases and Mental Disorders. Int. J. Mol. Sci. 2023, 24, 6014. [Google Scholar] [CrossRef]
- Rodkin, S.V.; Nwosu, C.D. Role of Nitric Oxide and Hydrogen Sulfide in Neuronal and Glial Cell Death in Neurodegenerative Processes. Biochem. (Moscow) Suppl. Ser. A Membr. Cell Biol. 2023, 17, 223–242. [Google Scholar] [CrossRef]
- Rodkin, S.; Nwosu, C.; Raevskaya, M.; Khanukaev, M.; Bekova, K.; Vasilieva, I.; Vishnyak, D.; Tolmacheva, A.; Efremova, E.; Gasanov, M.; et al. The Role of Hydrogen Sulfide in the Localization and Expression of P53 and Cell Death in the Nervous Tissue in Traumatic Brain Injury and Axotomy. Int. J. Mol. Sci. 2023, 24, 15708. [Google Scholar] [CrossRef]
- Rodkin, S.; Nwosu, C.; Kirichenko, E. The Role of Hydrogen Sulfide in INOS and APP Localization and Expression in Neurons and Glial Cells Under Traumatic Effects: An Experimental Study with Bioinformatics Analysis and Biomodeling. Int. J. Mol. Sci. 2024, 25, 11892. [Google Scholar] [CrossRef]
- Kirichenko, E.; Bachurin, S.; Lisovin, A.; Nabiullina, R.; Kaplya, M.; Romanov, A.; Nwosu, C.; Rodkin, S. The Role of Hydrogen Sulfide in the Localization and Structural–Functional Organization of P53 Following Traumatic Brain Injury: Development of a YOLO Model for Detection and Quantification of Apoptotic Nuclei. Int. J. Mol. Sci. 2025, 26, 5066. [Google Scholar] [CrossRef] [PubMed]
- Nwosu, C.; Kirichenko, E.; Bachurin, S.; Petrushan, M.; Ermakov, A.; Nabiullina, R.; Kaplya, M.; Logvinov, A.; Rodkin, S. Investigation of the Expression, Localization, and Acidosis-Associated Conformational Changes in Connexin 43 in Traumatic Brain Injury with the Development of a Neural Network Model for Assessing Systemic Inflammation. Int. J. Mol. Sci. 2025, 26, 8855. [Google Scholar] [CrossRef]
- Tricco, A.C.; Lillie, E.; Zarin, W.; O’Brien, K.K.; Colquhoun, H.; Levac, D.; Moher, D.; Peters, M.D.J.; Horsley, T.; Weeks, L.; et al. PRISMA Extension for Scoping Reviews (PRISMA-ScR): Checklist and Explanation. Ann. Intern. Med. 2018, 169, 467–473. [Google Scholar] [CrossRef]
- Powell, C.R.; Dillon, K.M.; Matson, J.B. A Review of Hydrogen Sulfide (H2S) Donors: Chemistry and Potential Therapeutic Applications. Biochem. Pharmacol. 2018, 149, 110–123. [Google Scholar] [CrossRef]
- Zhao, Y.; Biggs, T.D.; Xian, M. Hydrogen Sulfide (H2S) Releasing Agents: Chemistry and Biological Applications. Chem. Commun. 2014, 50, 11788–11805. [Google Scholar] [CrossRef]
- Nasir, F.; Yadav, P.; Sivanandam, T.M. NaHS Alters Synaptic Plasticity Proteins and Enhances Dendritic Arborization to Improve Cognitive and Motor Deficits after Traumatic Brain Injury in Mice. Br. J. Pharmacol. 2025, 182, 1183–1205. [Google Scholar] [CrossRef]
- Nasir, F.; Sivanandam, T. Hydrogen Sulfide Restores Cognitive Dysfunction in Traumatic Brain Injury by Enhancing Dendritic Arborization and Suppressing Microglial Activation. IBRO Neurosci. Rep. 2023, 15, S615. [Google Scholar] [CrossRef]
- Jiang, X.; Huang, Y.; Lin, W.; Gao, D.; Fei, Z. Protective Effects of Hydrogen Sulfide in a Rat Model of Traumatic Brain Injury via Activation of Mitochondrial Adenosine Triphosphate–Sensitive Potassium Channels and Reduction of Oxidative Stress. J. Surg. Res. 2013, 184, e27–e35. [Google Scholar] [CrossRef]
- Wang, J.; Zhang, N.; Liu, H.-Z.; Wang, J.-L.; Zhang, Y.-B.; Su, D.-D.; Zhang, L.-M.; Li, B.-D.; Miao, H.-T.; Miao, J. NaHS Alleviates Neuropathic Pain in Mice by Inhibiting IL-17-Mediated Dopamine (DA) Neuron Necroptosis in the VTA. Brain Res. Bull. 2025, 220, 111168. [Google Scholar] [CrossRef] [PubMed]
- Qi, M.-M.; Peng, H.-Y.; Zhang, T.-G.; Li, Y.; Gao, M.-Y.; Sun, W.-B.; Wang, X.-P. NaHS Modulates Astrocytic EAAT2 Expression to Impact SNI-Induced Neuropathic Pain and Depressive-like Behaviors. Sci. Rep. 2025, 15, 2874. [Google Scholar] [CrossRef] [PubMed]
- Shen, W.; Hu, T.; Wang, X.; Zhang, X.; Lu, J.; Lu, H.; Hu, Y.; Liu, F. Hydrogen Sulfide Alleviates Neural Degeneration Probably by Reducing Oxidative Stress and Aldose Reductase Expression. J. Cell. Mol. Med. 2024, 28, e70192. [Google Scholar] [CrossRef] [PubMed]
- Fang, F.; Guan, Y.-N.; Zhong, M.-J.; Wen, J.-Y.; Chen, Z.-W. H2S Protects Rat Cerebral Ischemia-Reperfusion Injury by Inhibiting Expression and Activation of Hippocampal ROCK2 at the Thr436 and Ser575 Sites. Eur. J. Pharmacol. 2024, 985, 177079. [Google Scholar] [CrossRef] [PubMed]
- Fang, F.; Sheng, J.; Guo, Y.; Wen, J.; Chen, Z. Protection of H2S against Hypoxia/Reoxygenation Injury in Rat Hippocampal Neurons through Inhibiting Phosphorylation of ROCK2 at Thr436 and Ser575. Pharmaceuticals 2023, 16, 218. [Google Scholar] [CrossRef] [PubMed]
- Cai, S.; Li, Q.; Fan, J.; Zhong, H.; Cao, L.; Duan, M. Therapeutic Hypothermia Combined with Hydrogen Sulfide Treatment Attenuated Early Blood–Brain Barrier Disruption and Brain Edema Induced by Cardiac Arrest and Resuscitation in Rat Model. Neurochem. Res. 2023, 48, 967–979. [Google Scholar] [CrossRef]
- López-Preza, F.I.; Huerta de la Cruz, S.; Santiago-Castañeda, C.; Silva-Velasco, D.L.; Beltran-Ornelas, J.H.; Tapia-Martínez, J.; Sánchez-López, A.; Rocha, L.; Centurión, D. Hydrogen Sulfide Prevents the Vascular Dysfunction Induced by Severe Traumatic Brain Injury in Rats by Reducing Reactive Oxygen Species and Modulating ENOS and H2S-Synthesizing Enzyme Expression. Life Sci. 2023, 312, 121218. [Google Scholar] [CrossRef]
- Huerta de la Cruz, S.; Rocha, L.; Santiago-Castañeda, C.; Sánchez-López, A.; Pinedo-Rodríguez, A.D.; Medina-Terol, G.J.; Centurión, D. Hydrogen Sulfide Subchronic Treatment Improves Hypertension Induced by Traumatic Brain Injury in Rats through Vasopressor Sympathetic Outflow Inhibition. J. Neurotrauma 2022, 39, 181–195. [Google Scholar] [CrossRef]
- Huerta de la Cruz, S.; Rodríguez-Palma, E.J.; Santiago-Castañeda, C.L.; Beltrán-Ornelas, J.H.; Sánchez-López, A.; Rocha, L.; Centurión, D. Exogenous Hydrogen Sulfide Restores CSE and CBS but No 3-MST Protein Expression in the Hypothalamus and Brainstem after Severe Traumatic Brain Injury. Metab. Brain Dis. 2022, 37, 1863–1874. [Google Scholar] [CrossRef]
- Sun, J.; Miao, Y.; Wang, P.; Guo, Q.; Tian, D.; Xue, H.; Xiao, L.; Xu, M.; Wang, R.; Zhang, X.; et al. Decreased Levels of Hydrogen Sulfide in the Hypothalamic Paraventricular Nucleus Contribute to Sympathetic Hyperactivity Induced by Cerebral Infarction. Hypertens. Res. 2024, 47, 1323–1337. [Google Scholar] [CrossRef]
- Tekşen, Y.; Özatik, F.Y.; Özatik, O. Hydrogen Sulfide Alleviates Demyelination, Behavioral and Motor Impairments in a Cuprizone-Induced Rat Model of Multiple Sclerosis. Bratisl. Med. J. 2025, 126, 1237–1253. [Google Scholar] [CrossRef]
- Atef, Y.; Kinoshita, K.; Ichihara, Y.; Ushida, K.; Kurauchi, Y.; Seki, T.; Katsuki, H. Distinct Pharmacological Profiles of Monosulfide and Trisulfide in an Experimental Model of Intracerebral Hemorrhage in Mice. Biol. Pharm. Bull. 2022, 45, 1699–1705. [Google Scholar] [CrossRef]
- Marutani, E.; Yamada, M.; Ida, T.; Tokuda, K.; Ikeda, K.; Kai, S.; Shirozu, K.; Hayashida, K.; Kosugi, S.; Hanaoka, K.; et al. Thiosulfate Mediates Cytoprotective Effects of Hydrogen Sulfide Against Neuronal Ischemia. J. Am. Heart Assoc. 2015, 4, e002125. [Google Scholar] [CrossRef]
- Lee, M.; McGeer, E.G.; McGeer, P.L. Sodium Thiosulfate Attenuates Glial-Mediated Neuroinflammation in Degenerative Neurological Diseases. J. Neuroinflamm. 2016, 13, 32. [Google Scholar] [CrossRef]
- Denoix, N.; McCook, O.; Scheuerle, A.; Kapapa, T.; Hoffmann, A.; Gündel, H.; Waller, C.; Szabo, C.; Radermacher, P.; Merz, T. Brain Histology and Immunohistochemistry After Resuscitation From Hemorrhagic Shock in Swine With Pre-Existing Atherosclerosis and Sodium Thiosulfate (Na2S2O3) Treatment. Front. Med. 2022, 9, 925433. [Google Scholar] [CrossRef]
- Macabrey, D.; Joniová, J.; Gasser, Q.; Bechelli, C.; Longchamp, A.; Urfer, S.; Lambelet, M.; Fu, C.-Y.; Schwarz, G.; Wagnières, G.; et al. Sodium Thiosulfate, a Source of Hydrogen Sulfide, Stimulates Endothelial Cell Proliferation and Neovascularization. Front. Cardiovasc. Med. 2022, 9, 965965. [Google Scholar] [CrossRef]
- Fosnacht, K.G.; Dorogin, J.; Jefferis, P.M.; Hettiaratchi, M.H.; Pluth, M.D. An Expanded Palette of Fluorescent COS/H2S-Releasing Donors for H2S Delivery, Detection, and In Vivo Application. Angew. Chem. Int. Ed. 2024, 63, e202402353. [Google Scholar] [CrossRef]
- Gilbert, A.K.; Pluth, M.D. COS-Based H2S Donors. In Hydrogen Sulfide; Wiley: Hoboken, NJ, USA, 2022; pp. 321–346. [Google Scholar]
- Rong, F.; Bao, W.; Li, G.; Ge, Y.; Zhu, W.; Hao, B.; Zhao, Y.; Yuan, Y.; Wang, Y. Aminopeptidase N-Activated Self-immolative Hydrogen Sulfide Donor for Inflammatory Response-Specific Wound Healing. Angew. Chem. 2025, 137, e202423527. [Google Scholar] [CrossRef]
- Ding, J.-S.; Zhang, Y.; Wang, T.-Y.; Li, X.; Ma, C.; Xu, Z.-M.; Sun, Q.; Xu, X.; Chen, G. Therapeutic Applications of Hydrogen Sulfide and Novel Donors for Cerebral Ischemic Stroke. Med. Gas Res. 2023, 13, 7–9. [Google Scholar] [CrossRef] [PubMed]
- Sharif, A.H.; Iqbal, M.; Manhoosh, B.; Gholampoor, N.; Ma, D.; Marwah, M.; Sanchez-Aranguren, L. Hydrogen Sulphide-Based Therapeutics for Neurological Conditions: Perspectives and Challenges. Neurochem. Res. 2023, 48, 1981–1996. [Google Scholar] [CrossRef] [PubMed]
- Xie, L.; Wu, H.; He, Q.; Shi, W.; Zhang, J.; Xiao, X.; Yu, T. A Slow-Releasing Donor of Hydrogen Sulfide Inhibits Neuronal Cell Death via Anti-PANoptosis in Rats with Spinal Cord Ischemia-reperfusion Injury. Cell Commun. Signal. 2024, 22, 33. [Google Scholar] [CrossRef]
- Duan, P.; Li, X.; Bi, Y.; Feng, W.; Jin, Z.; Zhang, X.; He, G.; An, D.; Wen, Z.; Zhang, B. GYY4137 Ameliorates Blood Brain Barrier Damage by Inhibiting Autophagy Mediated Occludin Degradation in Cardiac Arrest and Resuscitation. Sci. Rep. 2025, 15, 905. [Google Scholar] [CrossRef]
- Han, X.; Mao, Z.; Wang, S.; Xin, Y.; Li, P.; Maharjan, S.; Zhang, B. GYY4137 Protects against MCAO via P38 MAPK Mediated Anti-Apoptotic Signaling Pathways in Rats. Brain Res. Bull. 2020, 158, 59–65. [Google Scholar] [CrossRef] [PubMed]
- Salvi, A.; Bankhele, P.; Jamil, J.M.; Kulkarni-Chitnis, M.; Njie-Mbye, Y.F.; Ohia, S.E.; Opere, C.A. Pharmacological Actions of Hydrogen Sulfide Donors on Sympathetic Neurotransmission in the Bovine Anterior Uvea, In Vitro. Neurochem. Res. 2016, 41, 1020–1028. [Google Scholar] [CrossRef]
- Sone, K.; Mori, A.; Sakamoto, K.; Nakahara, T. GYY4137, an Extended-Release Hydrogen Sulfide Donor, Reduces NMDA-Induced Neuronal Injury in the Murine Retina. Biol. Pharm. Bull. 2018, 41, 657–660. [Google Scholar] [CrossRef]
- Hou, X.; Yuan, Y.; Sheng, Y.; Yuan, B.; Wang, Y.; Zheng, J.; Liu, C.-F.; Zhang, X.; Hu, L.-F. GYY4137, an H2S Slow-Releasing Donor, Prevents Nitrative Stress and α-Synuclein Nitration in an MPTP Mouse Model of Parkinson’s Disease. Front. Pharmacol. 2017, 8, 741. [Google Scholar] [CrossRef]
- Osborne, N.N.; Ji, D.; Abdul Majid, A.S.; Fawcett, R.J.; Sparatore, A.; Soldato, P. Del ACS67, a Hydrogen Sulfide–Releasing Derivative of Latanoprost Acid, Attenuates Retinal Ischemia and Oxidative Stress to RGC-5 Cells in Culture. Investig. Opthalmol. Vis. Sci. 2010, 51, 284. [Google Scholar] [CrossRef] [PubMed]
- Xie, L.; Tiong, C.X.; Bian, J. P4-179: Therapeutic Effect of ACS84 on Parkinson’s Disease in 6-OHDA-induced Rat Model. Alzheimer’s Dement. 2011, 7, S766. [Google Scholar] [CrossRef]
- Xie, L.; Hu, L.-F.; Teo, X.Q.; Tiong, C.X.; Tazzari, V.; Sparatore, A.; Del Soldato, P.; Dawe, G.S.; Bian, J.-S. Therapeutic Effect of Hydrogen Sulfide-Releasing L-Dopa Derivative ACS84 on 6-OHDA-Induced Parkinson’s Disease Rat Model. PLoS ONE 2013, 8, e60200. [Google Scholar] [CrossRef]
- Liu, Y.-Y.; Sparatore, A.; Del Soldato, P.; Bian, J.-S. ACS84, a Novel Hydrogen Sulfide-Releasing Compound, Protects against Amyloid β-Induced Cell Cytotoxicity. Neurochem. Int. 2011, 58, 591–598, Correction in Neurochem. Int. 2012, 61, 441. https://doi.org/10.1016/j.neuint.2012.06.002. [Google Scholar] [CrossRef]
- Hong, Z.-Y.; Sheng, H.-X.; Gong, Q.-H.; Zhu, Q.; Zhu, Y.-Z. P19 S-Propargyl-Cysteine (SPRC) Attenuates Cognitive Impairment in APP/PS1 Mice and Protects Neurons against Glial Overactivation Induced by Aβ1−40 via Modulation of Cystathionine-β-Synthase. Nitric Oxide 2013, 31, S42–S43. [Google Scholar] [CrossRef]
- Gong, Q.-H.; Pan, L.-L.; Liu, X.-H.; Wang, Q.; Huang, H.; Zhu, Y.-Z. S-Propargyl-Cysteine (ZYZ-802), a Sulphur-Containing Amino Acid, Attenuates Beta-Amyloid-Induced Cognitive Deficits and pro-Inflammatory Response: Involvement of ERK1/2 and NF-ΚB Pathway in Rats. Amino Acids 2011, 40, 601–610. [Google Scholar] [CrossRef]
- Wang, C.; Li, S.; Li, Q.; Xi, H.; Li, J.; Zhu, Q.; Wu, P.; Zhu, Y.; Mao, Y. H2S Donor SPRCAmeliorates Ischemic Stroke by Upregulating CD24. CNS Neurosci. Ther. 2025, 31, e70243. [Google Scholar] [CrossRef]
- Gong, Q.-H.; Wang, Q.; Pan, L.-L.; Liu, X.-H.; Xin, H.; Zhu, Y.-Z. S-Propargyl-Cysteine, a Novel Hydrogen Sulfide-Modulated Agent, Attenuates Lipopolysaccharide-Induced Spatial Learning and Memory Impairment: Involvement of TNF Signaling and NF-ΚB Pathway in Rats. Brain. Behav. Immun. 2011, 25, 110–119. [Google Scholar] [CrossRef] [PubMed]
- Wei, S.; Zou, M.; Huan, J.; Li, D.; Zhang, P.; Lu, M.; Xiong, J.; Ma, Y. Role of the Hydrogen Sulfide-releasing Donor ADT-OH in the Regulation of Mammal Neural Precursor Cells. J. Cell. Physiol. 2022, 237, 2877–2887. [Google Scholar] [CrossRef]
- Wang, Y.; Jia, X.; Zhang, Y.; Shi, H.; Sun, Y.; Liu, Y. Hydrogen Sulfide Modulates Microglial Polarization and Remodels the Injury Microenvironment to Promote Functional Recovery After Spinal Cord Injury. CNS Neurosci. Ther. 2025, 31, e70431. [Google Scholar] [CrossRef]
- Zhou, X.; Cao, Y.; Ao, G.; Hu, L.; Liu, H.; Wu, J.; Wang, X.; Jin, M.; Zheng, S.; Zhen, X.; et al. CaMKKβ-Dependent Activation of AMP-Activated Protein Kinase Is Critical to Suppressive Effects of Hydrogen Sulfide on Neuroinflammation. Antioxid. Redox Signal. 2014, 21, 1741–1758. [Google Scholar] [CrossRef] [PubMed]
- Wang, Y.; Jia, J.; Ao, G.; Hu, L.; Liu, H.; Xiao, Y.; Du, H.; Alkayed, N.J.; Liu, C.; Cheng, J. Hydrogen Sulfide Protects Blood–Brain Barrier Integrity Following Cerebral Ischemia. J. Neurochem. 2014, 129, 827–838. [Google Scholar] [CrossRef]
- Liu, H.; Wang, Y.; Xiao, Y.; Hua, Z.; Cheng, J.; Jia, J. Hydrogen Sulfide Attenuates Tissue Plasminogen Activator-Induced Cerebral Hemorrhage Following Experimental Stroke. Transl. Stroke Res. 2016, 7, 209–219. [Google Scholar] [CrossRef] [PubMed]
- Campolo, M.; Esposito, E.; Ahmad, A.; Di Paola, R.; Paterniti, I.; Cordaro, M.; Bruschetta, G.; Wallace, J.L.; Cuzzocrea, S. Hydrogen Sulfide-Releasing Cyclooxygenase Inhibitor ATB-346 Enhances Motor Function and Reduces Cortical Lesion Volume Following Traumatic Brain Injury in Mice. J. Neuroinflamm. 2014, 11, 196, Correction in J. Neuroinflamm, 2024, 21, 139. https://doi.org/10.1186/s12974-024-03131-6. [Google Scholar] [CrossRef]
- Marutani, E.; Kosugi, S.; Tokuda, K.; Khatri, A.; Nguyen, R.; Atochin, D.N.; Kida, K.; Van Leyen, K.; Arai, K.; Ichinose, F. A Novel Hydrogen Sulfide-Releasing N-Methyl-d-Aspartate Receptor Antagonist Prevents Ischemic Neuronal Death. J. Biol. Chem. 2012, 287, 32124–32135. [Google Scholar] [CrossRef]
- Fan, J.; Du, J.; Zhang, Z.; Shi, W.; Hu, B.; Hu, J.; Xue, Y.; Li, H.; Ji, W.; Zhuang, J.; et al. The Protective Effects of Hydrogen Sulfide New Donor Methyl S-(4-Fluorobenzyl)-N-(3,4,5-Trimethoxybenzoyl)-l-Cysteinate on the Ischemic Stroke. Molecules 2022, 27, 1554. [Google Scholar] [CrossRef]
- Celorrio, M.; Rhodes, J.; Vadivelu, S.; Davies, M.; Friess, S.H. N-Acetylcysteine Reduces Brain Injury after Delayed Hypoxemia Following Traumatic Brain Injury. Exp. Neurol. 2021, 335, 113507. [Google Scholar] [CrossRef] [PubMed]
- Clark, R.S.B.; Empey, P.E.; Bayır, H.; Rosario, B.L.; Poloyac, S.M.; Kochanek, P.M.; Nolin, T.D.; Au, A.K.; Horvat, C.M.; Wisniewski, S.R.; et al. Phase I Randomized Clinical Trial of N-Acetylcysteine in Combination with an Adjuvant Probenecid for Treatment of Severe Traumatic Brain Injury in Children. PLoS ONE 2017, 12, e0180280. [Google Scholar] [CrossRef]
- Tocmo, R.; Liang, D.; Lin, Y.; Huang, D. Chemical and Biochemical Mechanisms Underlying the Cardioprotective Roles of Dietary Organopolysulfides. Front. Nutr. 2015, 2, 1. [Google Scholar] [CrossRef] [PubMed]
- Martelli, A.; Citi, V.; Testai, L.; Brogi, S.; Calderone, V. Organic Isothiocyanates as Hydrogen Sulfide Donors. Antioxid. Redox Signal. 2020, 32, 110–144. [Google Scholar] [CrossRef]
- Zheng, Y.; Zhu, T.; Chen, B.; Fang, Y.; Wu, Y.; Feng, X.; Pang, M.; Wang, H.; Zhu, J.; Lin, Z. Diallyl Disulfide Attenuates Pyroptosis via NLRP3/Caspase-1/IL-1β Signaling Pathway to Exert a Protective Effect on Hypoxic-Ischemic Brain Damage in Neonatal Rats. Int. Immunopharmacol. 2023, 124, 111030. [Google Scholar] [CrossRef] [PubMed]
- Bai, X.; Batallé, G.; Balboni, G.; Pol, O. Hydrogen Sulfide Increases the Analgesic Effects of Μ- and δ-Opioid Receptors during Neuropathic Pain: Pathways Implicated. Antioxidants 2022, 11, 1321. [Google Scholar] [CrossRef]
- Heruye, S.H.; Mbye, Y.F.; Ohia, S.E.; Opere, C.A. Protective Action of Hydrogen Sulfide-Releasing Compounds against Oxidative Stress-Induced Cataract Formation in Cultured Bovine Lenses. Curr. Eye Res. 2022, 47, 239–245. [Google Scholar] [CrossRef]
- El-Boghdady, N.A.; Elsayed, E.I.; Samir, A.; Abdelmonem, M. SAMe and DADS Attenuated Cuprizone-Induced Demyelination via Modulating H2S/AMPK/SIRT1/ULK1/Beclin1 Signaling. Chem. Biol. Interact. 2025, 418, 111617. [Google Scholar] [CrossRef]
- Alfieri, A.; Srivastava, S.; Siow, R.C.M.; Cash, D.; Modo, M.; Duchen, M.R.; Fraser, P.A.; Williams, S.C.R.; Mann, G.E. Sulforaphane Preconditioning of the Nrf2/HO-1 Defense Pathway Protects the Cerebral Vasculature against Blood–Brain Barrier Disruption and Neurological Deficits in Stroke. Free Radic. Biol. Med. 2013, 65, 1012–1022. [Google Scholar] [CrossRef]
- Dash, P.K.; Zhao, J.; Orsi, S.A.; Zhang, M.; Moore, A.N. Sulforaphane Improves Cognitive Function Administered Following Traumatic Brain Injury. Neurosci. Lett. 2009, 460, 103–107. [Google Scholar] [CrossRef]
- Zhao, J.; Moore, A.N.; Clifton, G.L.; Dash, P.K. Sulforaphane Enhances Aquaporin-4 Expression and Decreases Cerebral Edema Following Traumatic Brain Injury. J. Neurosci. Res. 2005, 82, 499–506. [Google Scholar] [CrossRef]
- Liu, F.; Huang, J.; Hei, G.; Wu, R.; Liu, Z. Effects of Sulforaphane on Cognitive Function in Patients with Frontal Brain Damage: Study Protocol for a Randomised Controlled Trial. BMJ Open 2020, 10, e037543. [Google Scholar] [CrossRef]
- Sarkar, S.; Kumar, R.; Matson, J.B. Hydrogels for Gasotransmitter Delivery: Nitric Oxide, Carbon Monoxide, and Hydrogen Sulfide. Macromol. Biosci. 2024, 24, e2300138. [Google Scholar] [CrossRef]
- Kaur, K.; Carrazzone, R.J.; Matson, J.B. The Benefits of Macromolecular/Supramolecular Approaches in Hydrogen Sulfide Delivery: A Review of Polymeric and Self-Assembled Hydrogen Sulfide Donors. Antioxid. Redox Signal. 2020, 32, 79–95. [Google Scholar] [CrossRef] [PubMed]
- Pang, Q.; Huo, F.; Yin, C. Research Progress in the Field of Hydrogen Sulfide Donors in the Last Five Years. ChemBioChem 2025, 26, e202400817. [Google Scholar] [CrossRef] [PubMed]
- Liu, H.; Tong, K.; Zhong, Z.; Wang, G. Mechanism of Hydrogen Sulfide Drug-Loaded Nanoparticles Promoting the Repair of Spinal Cord Injury in Rats Through Mammalian Target of Rapamycin/Signal Transducer and Activator of Transcription 3 Signaling Pathway. Sci. Adv. Mater. 2021, 13, 1691–1698. [Google Scholar] [CrossRef]
- Li, G.; Zhang, R.; Chen, K.; Dong, J.; Yang, Z.; Chen, H.; Wang, H.; Wang, H.; Lei, H.; Bao, W.; et al. Zinc Sulfide Nanoparticles Serve as Gas Slow-Release Bioreactors for H2S Therapy of Ischemic Stroke. Biomaterials 2025, 315, 122912. [Google Scholar] [CrossRef]
- Sun, X.; Wang, Y.; Wen, S.; Huang, K.; Huang, J.; Chu, X.; Wang, F.; Pang, L. Novel Controlled and Targeted Releasing Hydrogen Sulfide System Exerts Combinational Cerebral and Myocardial Protection after Cardiac Arrest. J. Nanobiotechnol. 2021, 19, 40. [Google Scholar] [CrossRef]
- Al Tahan, M.A.; Marwah, M.; Dhaliwal, M.; Diaz Sanchez, L.; Shokr, H.; Kaur, M.; Ahmad, S.; Badhan, R.; Dias, I.; Sanchez-Aranguren, L. Novel AP39-Loaded Liposomes Sustain the Release of Hydrogen Sulphide, Enhance Blood-Brain Barrier Permeation, and Abrogate Oxidative Stress-Induced Mitochondrial Dysfunction in Brain Cells. Drug Des. Devel. Ther. 2025, 19, 2067–2079. [Google Scholar] [CrossRef]
- Wang, Q.; Xue, X.; Wang, P.; Yu, Y.; Wang, J.; Jiang, Q.; Xiao, J. Angiotensin 1 Peptide-Conjugated CdSe/ZnS Quantum Dots for Cardiac-Specific Hydrogen Sulfide Targeted Therapy in Myocardial Ischemia-Reperfusion Injury. Front. Pharmacol. 2024, 15, 1435282. [Google Scholar] [CrossRef]
- Yao, Y.; Dong, X.; Pang, Z.; Shao, J.; He, Z.; Liu, K.; Hou, P.; Hu, F.; Liu, W.; Huo, Y.; et al. A Zinc-Citrate Metal–Organic Framework-Based Adaptable Hydrogen Sulfide Delivery System for Regulating Neuroregeneration Microenvironment in Spinal Cord Injury. ACS Nano 2025, 19, 22798–22819. [Google Scholar] [CrossRef]
- Albashari, A.A.; He, Y.; Luo, Y.; Duan, X.; Ali, J.; Li, M.; Fu, D.; Xiang, Y.; Peng, Y.; Li, S.; et al. Local Spinal Cord Injury Treatment Using a Dental Pulp Stem Cell Encapsulated H 2 S Releasing Multifunctional Injectable Hydrogel. Adv. Healthc. Mater. 2024, 13, e2302286. [Google Scholar] [CrossRef]
- Wang, R.; Wu, X.-X.; Tian, Z.; Hu, T.; Cai, C.; Wu, G.-P.; Jiang, G.-B.; Liu, B. Sustained Release of Hydrogen Sulfide from Anisotropic Ferrofluid Hydrogel for the Repair of Spinal Cord Injury. Bioact. Mater. 2023, 23, 118–128. [Google Scholar] [CrossRef]
- Zhang, J.; Li, S.; Yang, Z.; Liu, C.; Chen, X.; Zhang, Y.; Zhang, F.; Shi, H.; Chen, X.; Tao, L.; et al. Implantation of Injectable SF Hydrogel with Sustained Hydrogen Sulfide Delivery Reduces Neuronal Pyroptosis and Enhances Functional Recovery after Severe Intracerebral Hemorrhage. Biomater. Adv. 2022, 135, 212743. [Google Scholar] [CrossRef] [PubMed]
- Chen, X.; Huang, X.; Liu, C.; Li, S.; Yang, Z.; Zhang, F.; Chen, X.; Shan, H.; Tao, L.; Zhang, M. Surface-Fill H2S-Releasing Silk Fibroin Hydrogel for Brain Repair through the Repression of Neuronal Pyroptosis. Acta Biomater. 2022, 154, 259–274. [Google Scholar] [CrossRef]
- Huang, J.; Shen, J.; Huang, Y.; Zhao, Y.; Ying, Y.; Bi, Y.; Chu, L.; Ying, X.; Xu, Q.; Xu, J.; et al. Biodegradable Multimodal Biomaterials with Microenvironmental Adaptability and Orderly Delivery of H2S and BFGF for the Treatment of Spinal Cord Injury. Nano Today 2026, 66, 102890, Correction in Nano Today, 2026, 66, 102914. https://doi.org/10.1016/j.nantod.2025.102914. [Google Scholar] [CrossRef]
- Zhao, Y.; Wang, Y.; Chen, Z.; Sheng, H.; Jiang, Z.; Chai, L.; Zhang, L.; Song, Y.; Zhou, Y.; Liu, D.; et al. Three-Dimensional-Printed Gelatin Methacryloyl Scaffold Loaded with Extracellular Vesicles Derived from H2S Preconditioned Mesenchymal Stromal Cells Promotes Neuronal Regeneration in Rats with Spinal Cord Injury. ACS Biomater. Sci. Eng. 2025, 11, 4898–4914. [Google Scholar] [CrossRef]
- Dong, X.; Zhang, H.; Duan, P.; Liu, K.; Yu, Y.; Wei, W.; Wang, W.; Liu, Y.; Cheng, Q.; Liang, X.; et al. An Injectable and Adaptable Hydrogen Sulfide Delivery System for Modulating Neuroregenerative Microenvironment. Sci. Adv. 2023, 9, eadi1078. [Google Scholar] [CrossRef]
- Sun, L.; Zhang, Z.; Cao, Y.; Lu, Z.; Zhang, Y.; He, X.; Wang, Z.; Pei, R. PH-Responsive and on-Demand Hydrogen Sulfide-Releasing Injectable Hydrogel for Wound Healing Promotion. Chem. Eng. J. 2025, 509, 160904. [Google Scholar] [CrossRef]
- Huo, Y.; Tan, X.; Dong, X.; Liang, X.; Liu, K.; Zhang, H.; Li, Z.; Yang, J.; Pang, Z.; Yao, Y.; et al. Photo-Responsive H 2 S Composite System Regulates the Nerve Regeneration Microenvironment Through Multiple Pathways. Adv. Mater. 2025, 37, e2413992. [Google Scholar] [CrossRef] [PubMed]
- Xia, W.; Yan, T.; Wen, L.; Zhu, S.; Yin, W.; Zhu, M.; Lang, M.; Wang, C.; Guo, C. Hypothermia-Triggered Mesoporous Silica Particles for Controlled Release of Hydrogen Sulfide to Reduce the I/R Injury of the Myocardium. ACS Biomater. Sci. Eng. 2022, 8, 2970–2978. [Google Scholar] [CrossRef] [PubMed]
- Huang, K.; Wen, S.; Wang, W.; Zhou, J.; Huang, J.; Wang, F.; Pang, L.; Wang, Y.; Sun, X. Erythrocyte Membrane Coated Nanoparticle-Based Control Releasing Hydrogen Sulfide System Protects Ischemic Myocardium. Nanomedicine 2021, 16, 465–480. [Google Scholar] [CrossRef]
- Ali, R.; Sen, S.; Hameed, R.; Waseem, A.; Gautam, S.R.; Onkar, A.; Ganesh, S.; Raza, S.S.; Nazir, A.; Verma, S. Hydrogen Sulfide–Releasing Insulin Polypeptide Mitigates Hyperglycemia-Induced Neurotoxicity and Cognitive Deficits In Vivo. ACS Chem. Neurosci. 2025, 16, 3323–3339. [Google Scholar] [CrossRef]
- Pomierny, B.; Krzyżanowska, W.; Jurczyk, J.; Skórkowska, A.; Strach, B.; Szafarz, M.; Przejczowska-Pomierny, K.; Torregrossa, R.; Whiteman, M.; Marcinkowska, M.; et al. The Slow-Releasing and Mitochondria-Targeted Hydrogen Sulfide (H2S) Delivery Molecule AP39 Induces Brain Tolerance to Ischemia. Int. J. Mol. Sci. 2021, 22, 7816. [Google Scholar] [CrossRef]
- Skórkowska, A.; Krzyżanowska, W.; Bystrowska, B.; Torregrossa, R.; Whiteman, M.; Pomierny, B.; Budziszewska, B. The Hydrogen Sulfide Donor AP39 Reduces Glutamate-Mediated Excitotoxicity in a Rat Model of Brain Ischemia. Neuroscience 2024, 539, 86–102. [Google Scholar] [CrossRef]
- Jurczyk, J.; Guzda, Z.; Skórkowska, A.; Broniowska, Ż.; Piechaczek, M.; Więcek, A.; Schulze, E.; Ziaja, A.; Torregrossa, R.; Whiteman, M.; et al. The Mitochondria-Targeted Hydrogen Sulfide Donor AP39 Reduces Cortical Stroke Volume and Improves Motor Function in a Photothrombotic Stroke Model in Mice in a Sex-Dependent Manner. Neuropharmacology 2025, 279, 110602. [Google Scholar] [CrossRef]
- Song, Y.; Li, N.; Luo, Q.; Liu, D.; Wang, Z. Intranasal Administrations of AP39-Loaded Liposomes Selectively Deliver H2S to Neuronal Mitochondria to Protect Neonatal Hypoxia–Ischemia by Targeting ERK1/2 and Caspase-1. ACS Biomater. Sci. Eng. 2025, 11, 1184–1197. [Google Scholar] [CrossRef]
- Yao, M.; Lu, Y.; Shi, L.; Huang, Y.; Zhang, Q.; Tan, J.; Hu, P.; Zhang, J.; Luo, G.; Zhang, N. A ROS-Responsive, Self-Immolative and Self-Reporting Hydrogen Sulfide Donor with Multiple Biological Activities for the Treatment of Myocardial Infarction. Bioact. Mater. 2022, 9, 168–182. [Google Scholar] [CrossRef]
- Yilmaz, Y.B.; Güngör, T.; Dönmez, S.; Atalay, H.N.; Siyah, P.; Durdağı, S.; Ay, M.; Boyunegmez Tumer, T. Synthesis, in Silico and Bio-Evaluation Studies of New Isothiocyanate Derivatives with Respect to COX Inhibition and H2S Release Profiles. RSC Med. Chem. 2025, 16, 732–746. [Google Scholar] [CrossRef] [PubMed]
- Zhang, J.; Zhang, S.; Shan, H.; Zhang, M. Biologic Effect of Hydrogen Sulfide and Its Role in Traumatic Brain Injury. Oxid. Med. Cell. Longev. 2020, 2020, 1–10. [Google Scholar] [CrossRef] [PubMed]
- Wang, Y.; Ni, X.; Chadha, R.; McCartney, C.; Lam, Y.; Brummett, B.; Ramush, G.; Xian, M. Methods for Suppressing Hydrogen Sulfide in Biological Systems. Antioxid. Redox Signal. 2022, 36, 294–308. [Google Scholar] [CrossRef]
- Zhou, C.; Shang, W.; Yin, S.-K.; Shi, H.; Ying, W. Malate-Aspartate Shuttle Plays an Important Role in LPS-Induced Neuroinflammation of Mice Due to Its Effect on STAT3 Phosphorylation. Front. Mol. Biosci. 2021, 8, 655687. [Google Scholar] [CrossRef]
- Zhao, Y.; Li, T.; Jiang, Z.; Gai, C.; Yu, S.; Xin, D.; Li, T.; Liu, D.; Wang, Z. The MiR-9-5p/CXCL11 Pathway Is a Key Target of Hydrogen Sulfide-Mediated Inhibition of Neuroinflammation in Hypoxic Ischemic Brain Injury. Neural Regen. Res. 2024, 19, 1084–1091. [Google Scholar] [CrossRef]
- Yin, X.; Liu, B.; Ding, Y.; Li, X.; Sheng, J.; Guo, Y.; Chen, Z.; Wen, J. Total Flavones of Rhododendron Induce the Transformation of A1/A2 Astrocytes via Promoting the Release of CBS-Produced H2S. Phytomedicine 2023, 111, 154666. [Google Scholar] [CrossRef]
- Bush, L.; Okolie, A.; Robinson, J.; Muili, F.; Opere, C.A.; Ohia, S.E.; Njie Mbye, Y.F. Neuroprotective Actions of Cannabinoids in the Bovine Isolated Retina: Role of Hydrogen Sulfide. Pharmaceuticals 2025, 18, 117. [Google Scholar] [CrossRef] [PubMed]
- Liu, R.; Zhang, S.; Zeng, H.; Gao, N.; Yin, Y.; Zhang, M.; Mao, L. A Potentiometric Dual-Channel Microsensor Reveals That Fluctuation of H2S Is Less PH-Dependent During Spreading Depolarization in the Rat Brain. Angew. Chem. Int. Ed. 2024, 63, e202318973. [Google Scholar] [CrossRef] [PubMed]
- Zhou, J.; Cao, L.; Feng, X.; Zhou, B.; Li, L. Octreotide-Mediated Neurofunctional Recovery in Rats Following Traumatic Brain Injury. Role of H2S, Nrf2 and TNF-α. Acta Cirúrgica Bras. 2021, 36, e361204. [Google Scholar] [CrossRef] [PubMed]
- He, J.-T.; Li, H.; Yang, L.; Cheng, K.-L. Involvement of Endothelin-1, H2S and Nrf2 in Beneficial Effects of Remote Ischemic Preconditioning in Global Cerebral Ischemia-Induced Vascular Dementia in Mice. Cell. Mol. Neurobiol. 2019, 39, 671–686. [Google Scholar] [CrossRef]
- Patel, S.; Fedinec, A.L.; Liu, J.; Weiss, M.A.; Pourcyrous, M.; Harsono, M.; Parfenova, H.; Leffler, C.W. H2S Mediates the Vasodilator Effect of Endothelin-1 in the Cerebral Circulation. Am. J. Physiol. Circ. Physiol. 2018, 315, H1759–H1764. [Google Scholar] [CrossRef]
- Cano-Galiano, A.; Oudin, A.; Fack, F.; Allega, M.-F.; Sumpton, D.; Martinez-Garcia, E.; Dittmar, G.; Hau, A.-C.; De Falco, A.; Herold-Mende, C.; et al. Cystathionine-γ-Lyase Drives Antioxidant Defense in Cysteine-Restricted IDH1-Mutant Astrocytomas. Neuro-Oncol. Adv. 2021, 3, vdab057. [Google Scholar] [CrossRef]
- Peleli, M.; Lyngso, K.S.; Poulsen, F.R.; Hansen, P.B.L.; Papapetropoulos, A.; Stubbe, J. Inhibition of Cystathionine-gamma Lyase Dampens Vasoconstriction in Mouse and Human Intracerebral Arterioles. Acta Physiol. 2023, 239, e14021. [Google Scholar] [CrossRef]
- Echizen, H.; Hanaoka, K.; Shimamoto, K.; Hibi, R.; Toma-Fukai, S.; Ohno, H.; Sasaki, E.; Komatsu, T.; Ueno, T.; Tsuchiya, Y.; et al. Discovery of a Cystathionine γ-Lyase (CSE) Selective Inhibitor Targeting Active-Site Pyridoxal 5′-Phosphate (PLP) via Schiff Base Formation. Sci. Rep. 2023, 13, 16456. [Google Scholar] [CrossRef]
- Chen, S.; Guo, F.; Liu, X.; Xi, J.; Xue, M.; Guo, Y.; Wen, J.; Dong, L.; Chen, Z. Roles of the RhoA-ROCK Signaling Pathway in the Endothelial H 2 S Production and Vasodilation in Rat Cerebral Arteries. ACS Omega 2022, 7, 18498–18508. [Google Scholar] [CrossRef] [PubMed]
- Zhao, W.; Feng, S.; Wang, J.; Zhang, Z.; Chen, L.; Jiang, L.; Li, M.; Wang, T. Benserazide, a Cystathionine Beta-Synthase (CBS) Inhibitor, Potentially Enhances the Anticancer Effects of Paclitaxel via Inhibiting the S-Sulfhydration of SIRT1 and the HIF1-α/VEGF Pathway. Front. Pharmacol. 2024, 15, 1404532. [Google Scholar] [CrossRef]
- Hu, Y.; Wang, L.; Han, X.; Zhou, Y.; Zhang, T.; Wang, L.; Hong, T.; Zhang, W.; Guo, X.-X.; Sun, J.; et al. Discovery of a Bioactive Inhibitor with a New Scaffold for Cystathionine γ-Lyase. J. Med. Chem. 2019, 62, 1677–1683. [Google Scholar] [CrossRef] [PubMed]
- Du, X.; Hu, W.; Liu, M.; Lv, J.; Gao, Y.; Wang, X.; Zhao, W.; Li, J.; Li, X.; Cao, X.; et al. Hydrogen Sulfide Alleviates Schizophrenia-Like Behavior Through Regulating Apoptosis by S-Sulfhydrylation Modification. CNS Neurosci. Ther. 2025, 31, e70278. [Google Scholar] [CrossRef]
- Gao, X.; Lu, K.; Li, C. Emerging Relationship between Hydrogen Sulfide and Ferroptosis: A Literature Review. Acta Biochim. Pol. 2023, 70, 735–744. [Google Scholar] [CrossRef]
- Layal, H.; Rajbongshi, J.; Kumar, R.; Pandey, S.; Mishra, R.; Yadav, P.K. Hydrogen Sulfide in the Brain as a Silent Neuroprotector in Alzheimer’s Disease. Neuroscience 2025, 585, 181–197. [Google Scholar] [CrossRef] [PubMed]
- Li, H.-J.; Hao, M.-Y.; Han, H.-S.; Chu, T.; Wang, Y.-W.; Si, W.-R.; Jiang, Q.-Y.; Wu, D.-D. Role of Gasotransmitters in Pyroptosis. Int. J. Biol. Macromol. 2025, 322, 146142. [Google Scholar] [CrossRef]
- Eyolfson, E.; Suesser, K.R.B.; Henry, H.; Bonilla-Del Río, I.; Grandes, P.; Mychasiuk, R.; Christie, B.R. The Effect of Traumatic Brain Injury on Learning and Memory: A Synaptic Focus. Neurosci. 2025, 31, 195–214. [Google Scholar] [CrossRef]
- Zheng, Y.; Cao, L.; Zhao, D.; Yang, Q.; Gu, C.; Mao, Y.; Zhu, G.; Zhu, Y.; Zhao, J.; Xu, D. Nerve Root Magnetic Stimulation Regulates the Synaptic Plasticity of Injured Spinal Cord by Ascending Sensory Pathway. Neural Regen. Res. 2025, 20, 3564–3573. [Google Scholar] [CrossRef]
- Gustafsson, D.; Klang, A.; Thams, S.; Rostami, E. The Role of BDNF in Experimental and Clinical Traumatic Brain Injury. Int. J. Mol. Sci. 2021, 22, 3582. [Google Scholar] [CrossRef] [PubMed]
- Chen, T.; Li, Y.; Ren, X.; Wang, Y. The mGluR5-mediated Arc Activation Protects against Experimental Traumatic Brain Injury in Rats. CNS Neurosci. Ther. 2024, 30, e14695. [Google Scholar] [CrossRef] [PubMed]
- Zhang, Z.; Gao, J.; Li, G.; Cheng, J.; Yu, J.; Wang, P.; Liu, R.; Jiang, C.; Ma, H.; Zhao, Y. Unveiling the Role of PSD95 Phosphorylation after Traumatic Brain Injury: Insights from Phosphoproteomic Analysis. BMC Neurol. 2025, 25, 311. [Google Scholar] [CrossRef] [PubMed]
- Hajinejad, M.; Morshed, A.G.; Narouiepour, A.; Izadpanahi, M.; Taheri, M.M.; Sadeghian, M.H.; Forouzanfar, F.; Negah, S.S. NMDA Receptors Antagonists Alleviated the Acute Phase of Traumatic Brain Injury. Iran. J. Basic Med. Sci. 2025, 28, 181–186. [Google Scholar]
- Munteanu, C.; Galaction, A.I.; Onose, G.; Turnea, M.; Rotariu, M. Hydrogen Sulfide (H2S- or H2Sn-Polysulfides) in Synaptic Plasticity: Modulation of NMDA Receptors and Neurotransmitter Release in Learning and Memory. Int. J. Mol. Sci. 2025, 26, 3131. [Google Scholar] [CrossRef]
- Tabassum, S.; Wu, S.; Lee, C.-H.; Yang, B.S.K.; Gusdon, A.M.; Choi, H.A.; Ren, X.S. Mitochondrial-Targeted Therapies in Traumatic Brain Injury: From Bench to Bedside. Neurotherapeutics 2025, 22, e00515. [Google Scholar] [CrossRef]
- Tu, Y.; Tan, M.; Li, Y.; Hong, D.; Niu, F. Nicorandil Ameliorates Depression-Like Behaviors After Traumatic Brain Injury by Suppressing Ferroptosis Through the SLC7A11/GPX4 Axis in the Hippocampus. Brain Behav. 2025, 15, e70199. [Google Scholar] [CrossRef]
- Tu, Y.; Han, D.; Liu, Y.; Hong, D.; Chen, R. Nicorandil Attenuates Cognitive Impairment after Traumatic Brain Injury via Inhibiting Oxidative Stress and Inflammation: Involvement of BDNF and NGF. Brain Behav. 2024, 14, e3356. [Google Scholar] [CrossRef]
- Pereira, O.; Kowaltowski, A.J. Mitochondrial K+ Transport: Modulation and Functional Consequences. Molecules 2021, 26, 2935. [Google Scholar] [CrossRef]
- Lewandowska, J.; Kalenik, B.; Wrzosek, A.; Szewczyk, A. Redox Regulation of Mitochondrial Potassium Channels Activity. Antioxidants 2024, 13, 434. [Google Scholar] [CrossRef] [PubMed]
- Mata-Bermudez, A.; Trejo-Chávez, R.; Martínez-Vargas, M.; Pérez-Arredondo, A.; Martínez-Cardenas, M.d.L.Á.; Diaz-Ruiz, A.; Rios, C.; Navarro, L. Dysregulation of the Dopaminergic System Secondary to Traumatic Brain Injury: Implications for Mood and Anxiety Disorders. Front. Neurosci. 2024, 18, 1447688. [Google Scholar] [CrossRef] [PubMed]
- Hou, X.-O.; Tu, H.-Y.; Qian, H.-C.; Li, Q.; Yang, Y.-P.; Xu, G.-Q.; Wang, F.; Liu, C.-F.; Wang, Y.-L.; Hu, L.-F. AMPK S-Sulfuration Contributes to H2S Donors-Induced AMPK Phosphorylation and Autophagy Activation in Dopaminergic Cells. Neurochem. Int. 2021, 150, 105187. [Google Scholar] [CrossRef] [PubMed]
- Ali, R.; Pal, H.A.; Hameed, R.; Nazir, A.; Verma, S. Controlled Release of Hydrogen Sulfide Significantly Reduces ROS Stress and Increases Dopamine Levels in Transgenic C. Elegans. Chem. Commun. 2019, 55, 10142–10145. [Google Scholar] [CrossRef]
- Firouzan, B.; Ghasemi, R.; Tetteh, M.T.; Matson, J.B.; Kashfi, K. NOSH-Aspirin (NBS-1120) Attenuates Motor Defects and Dopaminergic Neuron Degeneration in a Rat Model of Parkinson’s Disease. Eur. J. Pharmacol. 2025, 1002, 177733. [Google Scholar] [CrossRef]
- Minaei, A.; Sarookhani, M.R.; Haghdoost-Yazdi, H.; Rajaei, F. Hydrogen Sulfide Attenuates Induction and Prevents Progress of the 6-Hydroxydopamine-Induced Parkinsonism in Rat through Activation of ATP-Sensitive Potassium Channels and Suppression of ER Stress. Toxicol. Appl. Pharmacol. 2021, 423, 115558. [Google Scholar] [CrossRef]
- Li, H.; Wu, R.; Xi, Y.; Li, H.; Chang, G.; Sun, F.; Wei, C.; Jiao, L.; Wen, X.; Zhang, G.; et al. Dopamine 1 Receptors Inhibit Apoptosis via Activating CSE/H2S Pathway in High Glucose-induced Vascular Endothelial Cells. Cell Biol. Int. 2022, 46, 1098–1108. [Google Scholar] [CrossRef]
- Andrés, C.M.C.; Pérez de la Lastra, J.M.; Andrés Juan, C.; Plou, F.J.; Pérez-Lebeña, E. Chemistry of Hydrogen Sulfide—Pathological and Physiological Functions in Mammalian Cells. Cells 2023, 12, 2684. [Google Scholar] [CrossRef]
- Willis, E.F.; Kim, S.J.; Chen, W.; Nyuydzefe, M.; MacDonald, K.P.A.; Zanin-Zhorov, A.; Ruitenberg, M.J.; Vukovic, J. ROCK2 Regulates Microglia Proliferation and Neuronal Survival after Traumatic Brain Injury. Brain. Behav. Immun. 2024, 117, 181–194. [Google Scholar] [CrossRef]
- Yin, X.; Geng, Z.; Chen, J.; Deng, G.; Chen, Z.; Wen, J. The Roles of ROCK2/CBS-H2S Pathway in the Cerebral Ischemia/Reperfusion Injury. Int. J. Biol. Macromol. 2025, 313, 144399. [Google Scholar] [CrossRef]
- Chen, Y.; Chen, S.; Wu, M.; Chen, F.; Guan, Q.; Zhang, S.; Wen, J.; Sun, Z.; Chen, Z. Hydrogen Sulfide Protects against Rat Ischemic Brain Injury by Promoting RhoA Phosphorylation at Serine 188. ACS Omega 2024, 9, 13227–13238. [Google Scholar] [CrossRef]
- Chen, Y.; Wen, J.; Chen, Z. H2S Protects Hippocampal Neurons against Hypoxia-Reoxygenation Injury by Promoting RhoA Phosphorylation at Ser188. Cell Death Discov. 2021, 7, 132. [Google Scholar] [CrossRef]
- Munteanu, C.; Galaction, A.I.; Poștaru, M.; Rotariu, M.; Turnea, M.; Blendea, C.D. Hydrogen Sulfide Modulation of Matrix Metalloproteinases and CD147/EMMPRIN: Mechanistic Pathways and Impact on Atherosclerosis Progression. Biomedicines 2024, 12, 1951. [Google Scholar] [CrossRef]
- Sunny, A.; James, R.R.; Menon, S.R.; Rayaroth, S.; Daniel, A.; Thompson, N.A.; Tharakan, B. Matrix Metalloproteinase-9 Inhibitors as Therapeutic Drugs for Traumatic Brain Injury. Neurochem. Int. 2024, 172, 105642. [Google Scholar] [CrossRef] [PubMed]
- Gao, X.; Jin, B.; Zhou, X.; Bai, J.; Zhong, H.; Zhao, K.; Huang, Z.; Wang, C.; Zhu, J.; Qin, Q. Recent Advances in the Application of Gasotransmitters in Spinal Cord Injury. J. Nanobiotechnol. 2024, 22, 277. [Google Scholar] [CrossRef]
- Zhang, S.; Ye, X.; Guo, M.; Jin, Y.; Zhang, X.; Tu, J.; Huang, J.; Lian, Z.; You, F.; Zhang, H. Utility of Serum Occludin as a Prognostic Biomarker of Severe Traumatic Brain Injury and Mediation Role of Acute Lung Injury: A Two-Center Prospective Cohort Study. Int. J. Gen. Med. 2025, 18, 3525–3546. [Google Scholar] [CrossRef] [PubMed]
- Kumar, M.; Sandhir, R. Hydrogen Sulfide Attenuates Hyperhomocysteinemia-Induced Blood-Brain Barrier Permeability by Inhibiting MMP-9. Int. J. Neurosci. 2022, 132, 1061–1071. [Google Scholar] [CrossRef] [PubMed]
- Yakovlev, A.V.; Detterer, A.S.; Yakovleva, O.V.; Hermann, A.; Sitdikova, G.F. H2S Prevents the Disruption of the Blood-Brain Barrier in Rats with Prenatal Hyperhomocysteinemia. J. Pharmacol. Sci. 2024, 155, 131–139. [Google Scholar] [CrossRef]
- Rodkin, S.; Dzreyan, V.; Bibov, M.; Ermakov, A.; Derezina, T.; Kirichenko, E. NO-Dependent Mechanisms of P53 Expression and Cell Death in Rat’s Dorsal Root Ganglia after Sciatic-Nerve Transection. Biomedicines 2022, 10, 1664. [Google Scholar] [CrossRef]
- Rodkin, S.V.; Dzreyan, V.A.; Demyanenko, S.V.; Uzdensky, A.B. The Role of P53-Dependent Signaling Pathways in Survival and Death of Neurons and Glial Cells after Peripheral Nerve Injury. Biochem. (Moscow) Suppl. Ser. A Membr. Cell Biol. 2021, 15, 334–347. [Google Scholar] [CrossRef]
- Sun, J.; Li, X.; Gu, X.; Du, H.; Zhang, G.; Wu, J.; Wang, F. Neuroprotective Effect of Hydrogen Sulfide against Glutamate-Induced Oxidative Stress Is Mediated via the P53/Glutaminase 2 Pathway after Traumatic Brain Injury. Aging 2021, 13, 7180–7189. [Google Scholar] [CrossRef]
- Goli, M.; Gutierrez-Reyes, C.D.; Sandilya, V.; Sahioun, S.; Oluokun, A.; Oluokun, O.; Purba, W.; Chukwubueze, F.; Bhuiyan, M.M.A.A.; Mondello, S.; et al. Detecting Glycoproteins Predictors of Traumatic Brain Injury. Expert Rev. Mol. Diagn. 2025, 25, 591–604. [Google Scholar] [CrossRef]
- Paul, B.D.; Pieper, A.A. Protective Roles of Hydrogen Sulfide in Alzheimer’s Disease and Traumatic Brain Injury. Antioxidants 2023, 12, 1095. [Google Scholar] [CrossRef]
- Ali, F.F.; Mohammed, H.H.; Elroby Ali, D.M. Protective Effect of Hydrogen Sulfide against Stress-Induced Lung Injury: Involvement of Nrf2, NFκB/INOS, and HIF-1α Signaling Pathways. Cell Stress Chaperones 2022, 27, 55–70. [Google Scholar] [CrossRef]
- Ritzel, R.M.; He, J.; Li, Y.; Cao, T.; Khan, N.; Shim, B.; Sabirzhanov, B.; Aubrecht, T.; Stoica, B.A.; Faden, A.I.; et al. Proton Extrusion during Oxidative Burst in Microglia Exacerbates Pathological Acidosis Following Traumatic Brain Injury. Glia 2021, 69, 746–764. [Google Scholar] [CrossRef] [PubMed]
- Lin, K.; Zhang, Y.; Shen, Y.; Xu, Y.; Huang, M.; Liu, X. Hydrogen Sulfide Can Scavenge Free Radicals to Improve Spinal Cord Injury by Inhibiting the P38MAPK/MTOR/NF-ΚB Signaling Pathway. Neuromol. Med. 2024, 26, 26. [Google Scholar] [CrossRef]
- Li, X.; Yu, P.; Yu, Y.; Xu, T.; Liu, J.; Cheng, Y.; Yang, X.; Cui, X.; Yin, C.; Liu, Y. Hydrogen Sulfide Ameliorates High Glucose-Induced pro-Inflammation Factors in HT-22 Cells: Involvement of SIRT1-MTOR/NF-ΚB Signaling Pathway. Int. Immunopharmacol. 2021, 95, 107545. [Google Scholar] [CrossRef] [PubMed]
- Sen, N.; Paul, B.D.; Gadalla, M.M.; Mustafa, A.K.; Sen, T.; Xu, R.; Kim, S.; Snyder, S.H. Hydrogen Sulfide-Linked Sulfhydration of NF-ΚB Mediates Its Antiapoptotic Actions. Mol. Cell 2012, 45, 13–24. [Google Scholar] [CrossRef] [PubMed]
- Seydi, E.; Irandoost, Z.; Khansari, M.G.; Naserzadeh, P.; Tanbakosazan, F.; Pourahmad, J. Toxicity of Hydrogen Sulfide on Rat Brain Neurons. Drug Res. 2022, 72, 197–202. [Google Scholar] [CrossRef]
- Graham, N.S.N.; Cole, J.H.; Bourke, N.J.; Schott, J.M.; Sharp, D.J. Distinct Patterns of Neurodegeneration after TBI and in Alzheimer’s Disease. Alzheimer’s Dement. 2023, 19, 3065–3077. [Google Scholar] [CrossRef]
- Kriska, J.; Hermanova, Z.; Knotek, T.; Tureckova, J.; Anderova, M. On the Common Journey of Neural Cells through Ischemic Brain Injury and Alzheimer’s Disease. Int. J. Mol. Sci. 2021, 22, 9689. [Google Scholar] [CrossRef] [PubMed]
- Balabandian, M.; Noori, M.; Lak, B.; Karimizadeh, Z.; Nabizadeh, F. Traumatic Brain Injury and Risk of Parkinson’s Disease: A Meta-Analysis. Acta Neurol. Belg. 2023, 123, 1–15. [Google Scholar] [CrossRef] [PubMed]
- Bommaraju, S.; Dhokne, M.D.; Rakeshkumar, P.P.; Datusalia, A.K. Memantine Alleviates PTSD-like Symptoms and Improves Dendritic Arborization through Modulation of the HPA Axis and Neuroinflammation in Rats. Neurochem. Res. 2025, 50, 58. [Google Scholar] [CrossRef]
- Cherneva, D.I.; Kehayova, G.; Dimitrova, S.; Dragomanova, S. The Central Nervous System Modulatory Activities of N-Acetylcysteine: A Synthesis of Two Decades of Evidence. Curr. Issues Mol. Biol. 2025, 47, 710. [Google Scholar] [CrossRef]
- Clark, R.S.B.; Empey, P.E.; Kochanek, P.M.; Bell, M.J. N-Acetylcysteine and Probenecid Adjuvant Therapy for Traumatic Brain Injury. Neurotherapeutics 2023, 20, 1529–1537. [Google Scholar] [CrossRef]
- Hu, X.; Chen, H.; Xu, H.; Wu, Y.; Wu, C.; Jia, C.; Li, Y.; Sheng, S.; Xu, C.; Xu, H.; et al. Role of Pyroptosis in Traumatic Brain and Spinal Cord Injuries. Int. J. Biol. Sci. 2020, 16, 2042–2050. [Google Scholar] [CrossRef]
- Tian, J.; Mao, Y.; Liu, D.; Li, T.; Shi, L.; Wang, Y.; Zhu, C. Dual Roles of Autophagy in Radiation-Induced Brain Injury: Mechanistic Insights and Therapeutic Implications. CNS Neurosci. Ther. 2025, 31, e70464. [Google Scholar] [CrossRef]
- Cai, Y.-R.; Hu, C.-H. Computational Study of H2S Release in Reactions of Diallyl Polysulfides with Thiols. J. Phys. Chem. B 2017, 121, 6359–6366. [Google Scholar] [CrossRef]
- Schieffler, D.A.; Matta, S.E. Evidence to Support the Use of S-Adenosylmethionine for Treatment of Post-Concussive Sequelae in the Military. Mil. Med. 2022, 187, e1182–e1192. [Google Scholar] [CrossRef]
- Wu, C.; Zhang, H.; Chen, Y.; Li, Y.; Jin, W.; Yang, J.; Zhuo, Y.; Gao, Z.; Hu, X.; Li, Y. TPEN Loaded Poly (Lactide-Co-Glycolide) Nanoparticles Promote Neuroprotection and Optic Nerve Regeneration. Mater. Today Bio. 2025, 32, 101670. [Google Scholar] [CrossRef] [PubMed]
- Umapathy, S.; Pan, I.; Issac, P.K.; Kumar, M.S.K.; Giri, J.; Guru, A.; Arockiaraj, J. Selenium Nanoparticles as Neuroprotective Agents: Insights into Molecular Mechanisms for Parkinson’s Disease Treatment. Mol. Neurobiol. 2025, 62, 6655–6682. [Google Scholar] [CrossRef]
- Morsy, H.M.; Zaky, M.Y.; Yassin, N.Y.S.; Khalifa, A.Y.Z. Nanoparticle-Based Flavonoid Therapeutics: Pioneering Biomedical Applications in Antioxidants, Cancer Treatment, Cardiovascular Health, Neuroprotection, and Cosmeceuticals. Int. J. Pharm. 2025, 670, 125135. [Google Scholar] [CrossRef]
- Hussain, N.; Dubey, S.K.; Katiyar, C.K.; P, R.; Agrawal, M.; Alexander, A. Harnessing Potential of Liposomal Drug Carriers for Enhanced Pharmacokinetic Profile of Flavonoids. J. Drug Deliv. Sci. Technol. 2025, 109, 106978. [Google Scholar] [CrossRef]
- Parizad, M.P.; Khalili, B.; Mahmoodi, N.O. Improving the Synthesis of Dapagliflozin and Its New Homologs: An Investigation into the Release of a Liposomal Nano Drug Delivery System (DGF@EDPEGVE). J. Mol. Struct. 2025, 1346, 143157. [Google Scholar] [CrossRef]
- Hao, Y.; Feng, L.; Liu, H.; Zhou, L.; Yu, X.; He, X.; Cheng, H.; Jin, L.; Wang, C.; Guo, R. Bioactive Hydrogel Synergizes Neuroprotection, Macrophage Polarization, and Angiogenesis to Improve Repair of Traumatic Brain Injury. Mater. Today Bio 2024, 29, 101335. [Google Scholar] [CrossRef] [PubMed]
- Kimura, H.; Shibuya, N.; Kimura, Y. Hydrogen Sulfide Is a Signaling Molecule and a Cytoprotectant. Antioxid. Redox Signal. 2012, 17, 45–57. [Google Scholar] [CrossRef]
- Furne, J.; Saeed, A.; Levitt, M.D. Whole Tissue Hydrogen Sulfide Concentrations Are Orders of Magnitude Lower than Presently Accepted Values. Am. J. Physiol. Integr. Comp. Physiol. 2008, 295, R1479–R1485. [Google Scholar] [CrossRef] [PubMed]
- Shen, X.; Peter, E.A.; Bir, S.; Wang, R.; Kevil, C.G. Analytical Measurement of Discrete Hydrogen Sulfide Pools in Biological Specimens. Free Radic. Biol. Med. 2012, 52, 2276–2283. [Google Scholar] [CrossRef] [PubMed]
- Aroca, A.; Gotor, C.; Bassham, D.C.; Romero, L.C. Hydrogen Sulfide: From a Toxic Molecule to a Key Molecule of Cell Life. Antioxidants 2020, 9, 621. [Google Scholar] [CrossRef]
- Cheung, N.S.; Peng, Z.F.; Chen, M.J.; Moore, P.K.; Whiteman, M. Hydrogen Sulfide Induced Neuronal Death Occurs via Glutamate Receptor and Is Associated with Calpain Activation and Lysosomal Rupture in Mouse Primary Cortical Neurons. Neuropharmacology 2007, 53, 505–514. [Google Scholar] [CrossRef]
- Dorman, D.C. Cytochrome Oxidase Inhibition Induced by Acute Hydrogen Sulfide Inhalation: Correlation with Tissue Sulfide Concentrations in the Rat Brain, Liver, Lung, and Nasal Epithelium. Toxicol. Sci. 2002, 65, 18–25. [Google Scholar] [CrossRef] [PubMed]





| Donor | Model, Animals, Concentration/Dose | Main Effects | Reference |
|---|---|---|---|
| GYY4137 | Spinal cord I/R, rats, 50 mg/kg 30 min before reperfusion | ↓ neuronal loss, inhibition of Bax, Bad, caspase-MLKL, p-RIP1/3, NLRP3, pro-inflammatory factors; stabilization of BBB, ↓ neuroinflammation, prevention of Nissl body degradation. | [50] |
| GYY4137 | Cardiac arrest/CPR (global cerebral I/R), mice, 4 mg/kg i.p. 1 h after CA/CPR | ↓ systemic inflammation, improved neurological outcome; protection of BBB, ↑ occludin content by inhibiting its autophagy-mediated degradation. | [51] |
| GYY4137 | I/R, rats, 5 µL 1 mM into lateral ventricle before injury | ↓ infarct volume and brain edema, improved neurological function (Garcia scale); ↑ p-p38 MAPK, p-ERK1/2, p-JNK; ↓ Bax, ↑ Bcl-2, ↓ caspase-3 activity (inhibition of apoptosis via MAPK pathway regulation). | [52] |
| GYY4137, L-cysteine, ACS67 | Isolated bovine iris-ciliary bodies, 1–30 µM (GYY4137), L-cysteine (10 nM–10 µM), ACS67 (10 nM–10 µM) | Inhibition of sympathetic neurotransmission, suppression of [3H]-norepinephrine release via H2S, prostanoids, and K_ATP channels. | [53] |
| GYY4137 | NMDA-induced retinal injury, mice, intravitreal 1, 10 and 100 nmol/eye (effective from 1 nmol) | Dose-dependent protection of retinal ganglion cells; ↓ TUNEL+ cells, ↓ 8-OHdG (antioxidant and antiapoptotic effect). | [54] |
| GYY4137 | Parkinson’s disease model (MPTP, C57BL/6J mice), 50 mg/kg/day i.p. (effective dose); 12.5 and 25 mg/kg weaker | Improved motor functions (rotarod, beam, grid); protection of TH+ neurons in substantia nigra and striatum; ↓ nitrative stress, ↓ NO, ↓ nNOS (via Akt), ↓ α-synuclein nitration. | [55] |
| ACS67 | Retinal I/R (IOP 120 mmHg for 50 min, rats) + in vitro (RGC-5 + H2O2); in vivo: 4 nM (5 µL intravitreal, single dose immediately after ischemia); in vitro: 1–50 µM | In vivo: protection of ERG (a- and b-waves), ↑ NF-L, Thy-1, ↓ PARP, GFAP, nNOS; protection of optic nerve axons. In vitro: ↑ GSH, ↓ ROS, ↓ apoptosis, protection from H2O2 toxicity (latanoprost alone does not protect). | [56] |
| ACS84 | Parkinson’s disease model (6-OHDA); in vitro: SH-SY5Y + 6-OHDA (0.1 nM–10 µM); in vivo: rats, unilateral striatal 6-OHDA lesion, 10 mg/kg/day oral (gavage) for 3 weeks | In vitro: ↑ viability, ↓ LDH, ↓ ROS, ↑ SOD, nuclear translocation of Nrf2 → ↑ GCLC, GCLM, HO-1. In vivo: ↓ apomorphine-induced rotations, protection of TH+ neurons in SN, ↑ striatal dopamine, ↓ MDA, ↓ oxidative stress (L-DOPA and NaHS alone significantly weaker). | [57,58] |
| ACS84 | Aβ-induced microglia, 10 µM | Inhibition of Aβ1–40 cytotoxicity via ↓ NO, TNF-α, p38- and JNK-MAPK; correction of mitochondrial dysfunction. | [59] |
| SPRC (ZYZ-802) | Alzheimer’s disease, APP/PS1 mice (12 mo), 100 and 200 mg/kg/day oral, 3–6 months; primary astrocytes + Aβ1–40 Astrocyte/neuron co-culture, 1–100 µM | ↑ cognitive functions (MWM, NOR), ↓ astrogliosis (GFAP), ↓ dark neurons, ↓ lipofuscin ↓ insoluble Aβ deposition, ↓ Aβ42/Aβ40 ratio ↓ neuroinflammation (↓ p-NF-κB, p-MAPK, ↓ TNF-α, NO in astrocytes), ↑ CBS activity and expression, ↑ H2S in brain and plasma, protection of synaptophysin and neuronal survival in co-culture (effects abolished by CBS siRNA and AOAA). | [60] |
| SPRC | Aβ25–35 injection, rats, icv 10 µg, 40 and 80 mg/kg/day i.p., 7–14 days | ↑ cognitive functions (water maze), protection of hippocampal neuron ultrastructure (↓ dark neurons, vacuolization), ↓ TNF-α, COX-2 mRNA, ↓ p-ERK1/2, ↓ IκB-α degradation, ↓ NF-κB activation. | [61] |
| SPRC | Ischemic stroke (mice, MCAO 60 min + reperfusion), 10 mg/kg i.p. immediately after MCAO + every 12 h × 3 | ↑ CD24 via CBS/H2S, inhibition of NF-κB, enhancement of microglia migration via Src/Fak/Pyk2 pathway. | [62] |
| SPRC | Neuroinflammation, rats, 20, 40, 80 mg/kg/day i.p., 3 days before + 9 days after LPS | Full restoration of spatial learning and memory, restoration of hippocampal H2S levels ↓ TNF-α, TNFR1, Aβ1–40/42, AβPP, ↓ IκB-α degradation, ↓ p-NF-κB p65 (effect comparable or superior to ibuprofen 40 mg/kg). | [63] |
| ADT-OH | Primary neural progenitor cells (NPCs) from E14.5 mouse embryonic brain (ICR), 1–20 µM | Modulation of differentiation into neurons and oligodendrocytes, suppression of astrogenesis and apoptosis, stimulation of axonal growth via ↑ β-catenin, TCF7L2, c-Myc, Ngn1/2. | [64] |
| ADT | Compressive SCI (T10, C57BL/6 mice), 10–40 mg/kg/day i.p. starting day 1 post-SCI, daily up to 56 days | Enhanced regeneration, ↓ scarring, neuronal death, microglial activation; ↑ vascular remodeling. | [65] |
| ADT-OH | BV2 microglia + LPS; primary microglia (10–50 µM); in vivo: LPS injections, mice, 50 mg/kg i.p. | ↑ AMPK activation (via CaMKKβ, independent of LKB1), ↓ M1 markers (iNOS, TNF-α, IL-1β, IL-6, NO), ↑ M2 markers (Arg1, YM1, IL-10); effects abolished by CaMKKβ/AMPK inhibitor/knockout. In vivo brain: ↑ p-AMPK + M1 → M2 switch in LPS injection area. | [66] |
| ADT-OH | Middle cerebral artery occlusion, mice, 50 mg/kg/day 3 h after reperfusion | Maintenance of BBB permeability, ↓ lesion area, edema, Evans blue extravasation; prevention of tight junction degradation, inhibition of iNOS, IL-1β, MMP9, NOX4 via NF-κB. | [67] |
| ADT-OH | Ischemic stroke, mice MCAO 2 h + tPA 10 mg/kg i.v. (clinical regimen), 50 mg/kg i.p. simultaneously with tPA + daily for 7 days | ↓ tPA-induced hemorrhagic transformation, ↓ BBB disruption, ↓ Akt → VEGF → MMP-9 cascade activation in endothelium, improved neurological outcomes over 7 days. | [68] |
| ATB-346 | Controlled cortical impact models, mice, 30 µmol/kg at 1 and 6 h post-injury and once daily for 10 days | Attenuation of brain edema, neuronal death, inflammation; restoration of neurotrophic factors. | [69] |
| S-memantine | In vitro: SH-SY5Y, primary cortical neurons + OGD, 50 µM; in vivo: global ischemia (BCAO 40 min, mice), 25 µmol/kg | ↑ intracellular H2S 10× higher than ACS48, ↓ toxicity (no NMDA activation or Ca2+ overload) ↓ infarct, ↑ survival and neurological score. | [70] |
| MTC | In vitro: PC12 OGD, primary neurons, 1 µM; in vivo: MCAO rats, 5 mg/kg i.p. | Activation of SOD, CAT, GPx; ↓ LDH, proapoptotic proteins, ERS, TREK-1, pro-inflammatory factors; activation of PI3K/AKT and MEK-ERK; stimulation of axonal regeneration. | [71] |
| NAC | Severe TBI with secondary hypoxic insult, 150 or 300 mg/kg/day daily up to 4 days | ↓ acute axonal injury, early and delayed hippocampal neuronal loss (no effect on cortical lesion volume or long-term cognitive functions). | [72] |
| NAC + probenecid | Severe TBI in children 2–18 years (Phase I), NAC 140 → 70 mg/kg, probenecid 25 → 10 mg/kg × 4 days | Safety confirmed, stable CSF concentrations; no differences in intracranial pressure, biomarkers, or 3-month outcome. | [73] |
| Donor | Model, Animals, Concentration/Dose | Main Effects | Reference |
|---|---|---|---|
| DADS | Neonatal hypoxic–ischemic encephalopathy (Rice-Vannucci P7 rats: left carotid ligation + 8% O2 for 2.5 h) 10 mg/kg i.p. × 2 days, starting 24 h post-hypoxia | Significant ↓ infarct volume, restoration of Nissl bodies ↓ pyroptosis via NLRP3/caspase-1/GSDMD/IL-1β ↓ astrocyte activation (GFAP) | [76] |
| DADS + GYY4137 | Neuropathic pain (CCI of sciatic nerve, mice) DADS 3.5–30 mg/kg and GYY4137 0.7–24 mg/kg i.p. | Potentiation of anti-allodynic and anti-hyperalgesic effects of μ- and δ-opioid agonists, ↑ opioid receptor expression in DRG, ↓ oxidative stress and apoptosis via H2S-dependent pathways | [77] |
| DATS + GYY4137 | Oxidative cataract ex vivo (bovine lenses + 50 mM H2O2) DATS 10−7–10−4 M GYY4137 10−7–10−4 M | Prevention of lens opacification (up to 56.9% transparency recovery with DATS 10−4 M); full restoration of GSH and SOD activity ↓ LDH cytotoxicity by 34–36% GYY4137 more effective than DATS | [78] |
| DADS + SAMe | Cuprizone-induced demyelination, mice Cuprizone + DADS (100 mg/kg/day oral) and cuprizone + SAMe (20 mg/kg/day oral) | SAMe > DADS: suppression of demyelination and neuroinflammation, ↑ oligodendrocyte activity, autophagy via AMPK/SIRT1/ULK1/beclin1, ↑ GSH and TAC, ↓ fibronectin aggregation, NF-κB, IL-17 | [79] |
| SFN | Focal ischemia (MCAo 70 min, rats) 5 mg/kg i.p. 1 h before occlusion | ↑ Nrf2 and HO-1 in microvessels and perivascular astrocytes, ↓ BBB disruption, infarct volume, and neurological deficit | [80] |
| SFN | Severe controlled cortical TBI, rats 5 mg/kg i.p. at 1 h and 24 h post-injury | ↓ brain edema and BBB permeability via Nrf2 pathway activation, improved spatial and working memory (effect only when administered within 1 h post-injury) | [81] |
| SFN | Severe controlled cortical TBI, rats 5 mg/kg i.p. | Blockade of AQP4 reduction in injury zone, ↑ AQP4 expression in penumbra, significant ↓ brain edema via enhanced water clearance through aquaporin channels, endothelial protection (↑ vWF, RECA-1) | [82] |
| SFN | Clinical trial (planned, NCT04252261) | Evaluation of 12-week SFN supplementation on cognitive functions (memory, learning) in patients with frontal lobe injury | [83] |
| Carrier/Donor | Model, Animals, Concentration/Dose | Main Effects | Reference |
|---|---|---|---|
| G16 MPG-ADT nanoparticles (peptide-targeted polymeric nanoparticles loaded with ADT-type H2S donor) | Severe contusive spinal cord injury, rats, 8–56 µg/L | Prolonged H2S release → ↑ mTOR, STAT3 → neuronal regeneration, improved motor functions | [87] |
| ZnS NP (zinc sulfide nanoparticles as slow H2S donor) | Ischemic stroke, mice | Stable H2S generation → ↓ infarct, apoptosis, inflammation; ↑ neurovascularization via p-AMPK, slow H2S release >72 h | [88] |
| DATS@MION-PEG-LF (diallyl trisulfide in PEG- and lactoferrin-coated mesoporous iron oxide nanoparticles) | Cardiac arrest 5 min → CPR (SD rats), 10 mg/kg i.v. single dose immediately after successful resuscitation | ↓ neuronal and cardiomyocyte apoptosis, ↓ inflammation (↓MPO), ↓ oxidative stress (↑ SOD/CAT, ↓ MDA), ↑ Bcl-2, ↓ Bax/caspase-3, full recovery of neurological function, trend toward ↑ 30-day survival | [89] |
| AP39 liposomes (AP39 encapsulated in liposomes, intranasal delivery) | In vitro (HUVEC + SH-SY5Y) + BBB model | Best BBB penetration among all AP39 formulations, highest cellular uptake, sustained release, complete preservation of mitochondrial function under oxidative stress | [90] |
| CdSe/ZnS quantum dots + Angiopep-2 peptide + CSE plasmid (combined gene/quantum system for CSE expression) | Myocardial ischemia (transferable to brain), rats/mice, 20 µL i.v. single dose just before reperfusion | Local H2S production → ↓ infarct, oxidative stress, mitophagy via inhibition of CHOP/GRP78/eIF2α | [91] |
| GelMA@LAMC hydrogel (laminin-containing gelatin methacryloyl loaded with AP39 or other H2S donor) | Spinal cord injury | ROS-activated H2S release → ↓ oxidative stress, inflammation, mitochondrial dysfunction; ↑ angiogenesis | [92] |
| PF-127 + OMSF@JK + stem cells (pluronic F-127 hydrogel with H2S donor JK-1 and MSCs) | In vitro (DPSC, RAW264.7); in vivo—rats, SCI; PF-127 17%; OMSF@JK 30/60/100 µg JK; DPSC 1 × 106 cells/mL (3D gel) | High biocompatibility, stimulation of neuronal differentiation and regeneration, ↓ neuroinflammation; thermosensitive PF-127 hydrogel for local delivery of OMSF@JK and DPSC (100 µL into lesion); OMSF enhances JK loading and pH-sensitive H2S release | [93] |
| Fe3S4 ferrofluid hydrogel (magnetic Fe3S4 clusters as H2S source in hydrogel) | In vitro: BV2 (LPS-induced), NSC; in vivo: rats with SCI; Fe3S4 0.01 g/mL (effective anti-inflammatory in vitro); FFH with magnetically orientable particles; NSC loaded in anisotropic FFH | ↓IL-6, TNF-α, suppression of microglia/macrophage activation, inhibition of NF-κB pathway; guided axonal growth; increased axonal length; improved functional recovery after SCI | [94] |
| H2S@SF silk fibroin hydrogel (gaseous H2S saturated in regenerated silk fibroin) | In vitro: HT22; in vivo: severe intracerebral hemorrhage (ICH) mouse model; ~5 wt.% SF solution; local striatal injection | Prolonged H2S release → stabilization of water homeostasis, ↓ lesion volume and cell death in striatum, cortex, hippocampus | [95] |
| H2S@SF silk fibroin hydrogel | Mild TBI model, mice; 20 µL hydrogel applied locally to cortical surface 1 h post-CCI | ↓ pyroptosis, necroptosis, edema, neuroinflammation, neurodegeneration; improved cognitive functions; much slower controlled H2S release than free NaHS | [96] |
| SF-G@Mn hydrogel (silk fibroin + glycerophosphate + Mn2+ as H2S donor) | Spinal cord injury, mice; local injection into lesion | Gradual release of H2S, Mn2+, bFGF → ↓ oxidative stress, inflammation; ↑ axonal growth and myelination; two-phase “on-demand” H2S release: rapid H2S + Mn2+ early + slow bFGF late | [97] |
| 3D/GelMA/EVs (H2S-preconditioned mesenchymal stem cell exosomes in GelMA hydrogel) | Spinal cord injury, rats; implantation of 3D/GelMA/H2S-EVs scaffold directly into lesion | ↑ miR-7a-5p → reduced motor deficits, sustained local release of H2S-EVs | [98] |
| mPEG-PA-PP hydrogel (temperature-sensitive polymeric hydrogel with built-in H2S donor) | In vivo: SD rats, complete sciatic nerve transection with 10 mm gap; in vitro: RAW264.7, RSC96 (Schwann cells), HUVEC; hydrogel injected into nerve conduit bridging 10-mm gap | ROS-sensitive H2S release → ↓ oxidative stress, inflammation, mitochondrial dysfunction; ↑ neuroregeneration (Schwann cells), mitochondrial function recovery (↑ complexes I/V, MMP, ATP), ↑ angiogenesis (HUVEC migration/tube formation), accelerated axonal regeneration and myelination, significant sciatic nerve function recovery (SFI, CMAP) | [99] |
| MnS@AC pH-sensitive hydrogel (manganese sulfide in activated carbon, H2S release at low pH) | Full-thickness skin wound model, mice; direct injection into wound | ↓ inflammation, ↑ proliferation and angiogenesis (without cGAS-STING activation); two-level controlled release: pH-sensitive hydrogel → MnS NP release in acidic wound, then α-MnS NP → slow stable H2S release without burst | [100] |
| Zn-CA MOF (light-responsive zinc–caffeic acid metal–organic framework, photo-triggered H2S release) | SD rats, 10 mm sciatic nerve defect model; RSC96, RAW264.7, HUVEC | Controlled release of H2S and Zn2+ → antioxidant and anti-inflammatory effects, ↑ angiogenesis, directed cell migration, nerve and motor function recovery; photo-triggered H2S + Zn2+ release under near-infrared irradiation | [101] |
| DATS-MSN@PNNTBA (hypothermia-activated mesoporous silica nanoparticles with DATS and PNNTBA polymer) | In vitro: primary neonatal rat cardiomyocytes (H/R); in vivo/ex vivo: isolated C57BL/6 mouse hearts, 6 h cold storage in HT-MSN solution | Temperature-sensitive prolonged H2S release → cytoprotection, ↓ cardiomyocyte apoptosis, ↓ LDH,↑ BCL-2, ↓ BAX in H/R; strong protection against cold I/R injury, significant ↓ TNF-α and IL-1β | [102] |
| RBC-DATS-MION (DATS-loaded mesoporous iron oxide nanoparticles coated with red blood cell membrane) | In vitro: hypoxia/reoxygenation; in vivo: myocardial ischemia–reperfusion model, intravenous administration | Prolonged controlled H2S release into plasma and myocardium due to RBC membrane “camouflage” and extended circulation + strong antiapoptotic effects | [103] |
| SHI (sulfur-containing insulin-like polypeptide) | In vitro: human neuroblastoma SH-SY5Y (high glucose + 6-OHDA); in vivo: transgenic C. elegans with human α-synuclein, Drosophila melanogaster (Parkinson model) | ↓ α-synuclein accumulation, ↑ dopamine transporter (DAT) expression; strong neuroprotective effects under hyperglycemia + 6-OHDA; significant motor improvement in C. elegans and Drosophila; simultaneous mitigation of neurodegenerative and hyperglycemic disorders via metabolically regulated H2S release at insulin action sites | [104] |
| AP39 (mitochondria-targeted slow H2S donor based on ADT) | Cerebral ischemia, rats; 90 min transient MCAO; 50 nmol/kg i.v. daily for 7 days before ischemia | ↓ infarct, microglia (Iba1), pro-inflammatory cytokines, proNGF-p75NTR-caspase-3; ↑ BDNF-TrkB/NGF-TrkA; slow H2S release predominantly in mitochondria | [105] |
| AP39 | 90 min transient MCAO, rats; single 100 nmol/kg i.v. 10 min after reperfusion onset | ↓ brain infarct volume, ↓ neurological deficit; significant ↓ extracellular glutamate in motor cortex and hippocampus, ↑ GLT-1 expression, ↓ VGLUT1; suppression of glutamate excitotoxicity; slow mitochondria-targeted H2S release | [106] |
| AP39 | Photothrombotic stroke, mice; single dose 10 min post-stroke induction | ↓ infarct volume, stimulation of mitophagy via PINK1/Parkin (gender-dependent effect) | [107] |
| AP39@Lip (AP39 encapsulated in liposomes, intranasal delivery in brain HI) | Neonatal hypoxic–ischemic brain injury (carotid ligation + hypoxia), rat pups; intranasal AP39@Lip post-HI | Mitochondrial targeting → ↓ mitochondrial dysfunction, oxidative stress, inflammation, apoptosis (blockade of ERK1/2 and caspase-1); slow mitochondria-targeted H2S release from liposomes with colocalization in neuronal mitochondria at 24 h | [108] |
| HSD-R (ROS-responsive, self-degrading, fluorescent, mitochondria-targeted H2S donor with triphenylphosphonium) | In vitro: H9c2 and primary neonatal rat cardiomyocytes; in vivo: rats, permanent LAD ligation; i.v. post-MI induction | Selective mitochondrial action → ↓ apoptosis (Bid/Apaf-1/p53), inflammation, ↑ angiogenesis; ROS activation → H2S release + red fluorescence turn-on; mitochondria-targeted, visualizable and quantifiable H2S release | [109] |
| Hybrid SFN–NSAID (sulforaphane-inspired isothiocyanates I1 and I1c—H2S-releasing selective COX-2 inhibitors) | LPS-induced RAW 264.7 macrophages; recombinant human COX-1/COX-2 + in silico | No cytotoxicity at 10–20 µM, very high COX-2 selectivity, slow H2S release; confirmed by molecular docking and 100 ns MD simulations | [110] |
| Inhibitor | Model, Animals, Concentration/Dose | Main Observed Effects | Reference |
|---|---|---|---|
| AOAA | In vivo: mice, systemic LPS 250 µg/kg/day for 7 days; in vitro: BV2 microglia | ↓ neuroinflammation, ↓ microglia activation, iNOS, COX-2, IL-1β, IL-6, TNF-α via altered NAD+/NADH ratio and ↓ p-STAT3 | [113] |
| AOAA | In vivo: neonatal HI (right carotid ligation + 8% O2 1 h), mice, 5 mg/kg i.p. at 24, 48, 72 h post-HI; in vitro: BV2 + LPS (1 µg/mL) | Blocks L-cysteine-dependent neuroprotection, ↓ miR-9-5p and CBS, ↑ TNF-α, IL-1β, CXCL11 | [114] |
| AOAA | Cerebral ischemia/reperfusion, primary astrocytes, OGD/R model, mice, transient MCAO | Blocks neuroprotective effects of TFR (inhibits astrogliosis and RhoA/ROCK pathway) | [115] |
| AOAA | Isolated bovine neural retina; model: 100 µM H2O2 for 10 min | No effect on cannabinoid-mediated neuroprotection (unlike 3-MST inhibitor) | [116] |
| AOAA | Spreading depolarization (SD), rats | Complete suppression of brain H2S fluctuations | [117] |
| AOAA | Focal ischemic stroke (MCAO 90–120 min), rats | ↓ hypothalamic H2S → ↑ arterial pressure and sympathetic activity | [38] |
| AOAA | TBI (controlled cortical impact), mice; axotomy in crayfish mechanoreceptor neuron | Enhances neuronal and glial death, ↑ p53, iNOS, APP | [20,21] |
| Octreotide + PAG | Controlled cortical TBI (prefrontal cortex), rats, i.p. | Blocks octreotide neuroprotection, ↓ H2S, Nrf2, ↑ TNF-α | [118] |
| PAG + AOAA | Global cerebral I/R (bilateral carotid occlusion 20 min) + vascular dementia, mice | Blocks protective effects, ↓ H2S, CBS, CSE, Nrf2, ↑ oxidative damage | [119] |
| PAG | Newborn piglets, cranial window, pial arterioles | ↓ endothelial H2S generation, blocks vasodilation via K_ATP and BK channels | [120] |
| PAG | Patient-derived glioma spheres (IDHwt GBM and IDH1mut astrocytoma/oligodendroglioma); orthotopic xenografts in NSG mice (NCH1681) | IDH1-mutant astrocytomas critically depend on CSE/H2S for GSH synthesis and antioxidant defense despite impaired NADPH/NADP+ PAG or siRNA → drastic ↓ GSH, ↑ ROS, ↑ cell death only in IDH1mut, not IDHwt; in vivo: PAG significantly slows orthotopic IDH1mut glioma growth | [121] |
| PAG | Ex vivo: isolated penetrating arterioles from aged mice (9–12 mo) and human brain biopsies | CSE/H2S unexpectedly promotes high-K+-induced vasoconstriction; PAG markedly attenuates K+-induced constriction (fully reversed by NaHS) Mechanism: H2S → eNOS activation → NO → sGC → enhanced constriction | [122] |
| Oximic hydrazide 1 (novel highly selective CSE inhibitor) | Recombinant rCSE, hCSE in HEK293T lysates, live COS-7 cells transfected with hCSE | First highly selective membrane-permeable CSE inhibitor; suitable for precise pharmacological separation of CSE vs. CBS/3-MST functions; completely suppresses H2S production in live cells, covalently binds PLP (confirmed by crystallography); high selectivity: no inhibition of CBS, 3-MST, MGL, ALT PAG far less selective | [123] |
| L-ASP + PAG | Primary rat cerebrovascular endothelial cells; isolated rat basilar artery (myography) | ↓ acetylcholine-induced H2S generation and vasodilation, activation of RhoA-ROCK | [124] |
| Benserazide (selective CBS inhibitor) | KYSE450 (esophageal), A549 (lung), HCT8 (colorectal) cells; axillary lymph node xenografts in mice | ↓ SIRT1 sulfhydration, ↓ HIF-1α/VEGF, ↓ H2S by ~90%, binds CBS active site | [125] |
| NSC4056 (aurintricarboxylic acid)—highly potent reversible CSE inhibitor | Hemorrhagic shock rats, 50 mg/kg i.v. (single); recombinant hCSE, HEK293T and RAW264.7 cells | Most potent and selective CSE inhibitor: ↓ endogenous H2S in macrophages and HEK293T (WT CSE), no effect on mutants or CBS; in vivo: completely prevents hypotension in hemorrhagic shock (MAP ↑ to 65 mmHg vs. 35 in control), ↓ plasma H2S, ↑ homocysteine | [126] |
| Class and Subclass of Donors | Representative Compounds | H2S Release Kinetics | Primary Molecular Targets and Key Mechanisms | Main Neuroprotective Effects in Models of TBI, Ischemia, Neuropathy, Demyelination, SCI, ICH | Advantages | Limitations/Translational Challenges | References |
|---|---|---|---|---|---|---|---|
| I. Inorganic donors | |||||||
| I.A Fast sulfide salts | NaHS, Na2S, Na2S3 | Seconds–minutes (“burst”) | Mitochondrial K_ATP channels, restoration of NR1/NMDAR disulfide bonds, ↓ ROCK2 (Thr436/Ser575),↓p53 (van der Waals Arg248, pH-dependent), caspase-3 persulfidation (Cys163),↓ MMP-9, occludin,↑ EAAT2 | ↓ brain edema, BBB permeability, infarct volume, apoptosis (TUNEL), oxidative stress; ↑ BDNF, ARC, PSD-95, synaptic plasticity; restoration of cognitive/motor functions; protection of dopaminergic neurons from necroptosis (↓ IL-17/MLKL) | Fastest effect in acute phase (min–h); cheap and widely available | Very narrow therapeutic window, cytotoxicity risk > 200–500 µM, H2S “spike” | [20,21,26,27,28,29,30,31,32,33,34,35,36,37,38,39,40,41,42] |
| I.B Sodium thiosulfate (STS) | Sodium thiosulfate | Hours, mediated by oxidation to thiosulfate → persulfidation | Caspase-3 persulfidation (Cys163), ↓ p53 (pH-dependent), ↑ GSH in glia, ↓ NF-κB/p38, VEGF-dependent peripheral angiogenesis | ↓ neuronal/astrocyte apoptosis, BBB stabilization after cardiac arrest, protection from OGD/R in vitro/in vivo | Safer profile, pH-sensitive “metabolic sensor”, fully reproduces Na2S effects | Poor penetration through intact BBB, effect only in periphery or when BBB disrupted | [21,42,43,44] |
| I.C Thiol-activated fluorescent donors | COS/H2S, AlaCOS | Thiol-dependent, with fluorescence turn-on | Direct H2S release in presence of Cys/GSH, APN activation (AlaCOS) | Tissue-specific delivery, H2S visualization in macrophages and wounds | First real-time H2S tracking system in vivo | Proof of concept only, no CNS data yet | [45,47] |
| II. Synthetic organic slow donors | |||||||
| II.A Classical slow donors | GYY4137, SPRC (ZYZ-802) | Hours–days, thiol-independent (GYY4137) or CBS-dependent (SPRC) | ↓ NLRP3 inflammasome, ↓ Bax/Bad/caspase-3/MLKL/RIP1/3, ↓ NF-κB/MAPK, ↑ CD24/Src/Fak/Pyk2, ↓ autophagic occludin degradation | ↓ infarct, edema, Aβ deposition, neuroinflammation; improved memory (MWM, NOR), locomotion; BBB protection | Prolonged protection without toxicity peak | Dose-dependent efficacy (SPRC) | [50,51,52,53,54,55,60,61,62,63] |
| II.B Drug-hybrid donors | ACS67 (latanoprost-H2S), ACS84 (L-DOPA-H2S), ATB-346 (naproxen-H2S), S-memantine | Hours–days, thiol-activated | ↑ Nrf2 → GSH/SOD, NMDA blockade (S-memantine), COX inhibition + H2S | Retinal protection, dopaminergic neuron protection (MPTP, 6-OHDA), ↓ TBI edema, improved ERG | Known PK profile of parent drug | Complex synthesis, preclinical only | [56,57,58,59,69,70] |
| II.C Dithiolethione (ADT family) | ADT-OH, ADT, MTC | Slow, thiol-dependent | ↑ AMPK/CaMKKβ → M1 → M2 microglia switch, ↑ β-catenin/TCF7L2/c-Myc/Ngn1/2, ↑ PI3K/AKT, MEK-ERK | Microglia M2 polarization, axonal regeneration, ↓ SCI scarring, BBB protection during tPA-induced hemorrhage | High regenerative activity | Scale-up complexity | [64,65,66,67,68,71] |
| III. Natural donors | |||||||
| III.A Garlic polysulfides | DADS, DATS | Slow, strictly thiol-dependent; DATS ≫ DADS | ↓ NLRP3/caspase-1/GSDMD (pyroptosis), ↑ μ/δ-opioid receptors in DRG | ↓ pyroptosis, demyelination, neuropathic pain; potentiation of opioid analgesia | Food-grade safety, opioid synergy | Low stability, variable content | [76,77,78] |
| III.B SAMe | S-adenosyl-L-methionine | Indirect (transsulfuration) | ↑ AMPK/SIRT1/ULK1/beclin-1 (autophagy) | Suppression of cuprizone-induced demyelination, ↑ GSH/TAC | Physiological metabolite | Slow action | [79] |
| III.C Isothiocyanates (sulforaphane) | SFN | Very slow (days) + strong Nrf2 activation | Nrf2-ARE → ↑ HO-1/AQP4, BBB protection | ↓ TBI edema and BBB permeability, memory improvement; ongoing clinical trial (NCT04252261) | High safety, long-term oral use | Low bioavailability | [80,81,82,83] |
| IV. Innovative hybrid and targeted systems | |||||||
| IV.A Mitochondria-targeted | AP39, AP39@Lip (intranasal), HSD-R | Slow, >90% mitochondrial, ROS-responsive (HSD-R) | ↑ PINK1/Parkin (mitophagy), ↑ complexes I/V, MMP, ↑ BDNF-TrkB/NGF-TrkA, ↑ GLT-1/↓ VGLUT1, ↓ ERK1/2, caspase-1 | ↓ infarct, excitotoxicity, oxidative stress; BBB crossing (intranasal); gender-dependent mitophagy | Highest efficacy at nmol/kg level | Preclinical only | [90,105,106,107,108,109] |
| IV.B Nanocarriers and stimulus-responsive systems | ZnS NP, DATS@MION-PEG-LF, RBC-DATS-MION, Zn-CA MOF (light), MnS@AC (pH), DATS-MSN@PNNTBA (temperature) | Prolonged + “on-demand” (ROS/pH/light/magnetic/temperature), >72 h–weeks | ↓ NF-κB, cGAS-STING, ↑ p-AMPK, ↑ angiogenesis | ↓ infarct, apoptosis, inflammation; full neurological recovery after cardiac arrest; release visualization | Personalized delivery, BBB penetration | High cost, unknown long-term safety | [88,89,100,101,102,103] |
| IV.C Hydrogels and 3D scaffolds | GelMA@LAMC, PF-127+OMSF@JK+MSC, Fe3S4 FFH, H2S@SF, SF-G@Mn, 3D/GelMA/H2S-EVs, mPEG-PA-PP | Long-term (weeks), local, ROS/pH/magnetic-sensitive | ↑ miR-7a-5p, BDNF/bFGF, guided axonal growth, M2 microglia switch | Best regeneration in SCI and ICH, myelination, angiogenesis, water homeostasis stabilization | Synergy with stem cells/exosomes, minimal systemic toxicity | Complex manufacturing, implantation required | [92,93,94,95,96,97,98,99] |
Disclaimer/Publisher’s Note: The statements, opinions and data contained in all publications are solely those of the individual author(s) and contributor(s) and not of MDPI and/or the editor(s). MDPI and/or the editor(s) disclaim responsibility for any injury to people or property resulting from any ideas, methods, instructions or products referred to in the content. |
© 2025 by the authors. Licensee MDPI, Basel, Switzerland. This article is an open access article distributed under the terms and conditions of the Creative Commons Attribution (CC BY) license (https://creativecommons.org/licenses/by/4.0/).
Share and Cite
Rodkin, S.; Golovin, S.; Bachurin, S.; Lisovin, A.; Vasilieva, I.; Tolmacheva, A.; Chulkov, V.; Gasanov, M. Inorganic, Synthetic, Natural, and Innovative Hybrid Hydrogen Sulfide Donors and Inhibitors of Its Biosynthesis in the Treatment of Central and Peripheral Nervous System Injuries: A Systematic Analytical Review. Int. J. Mol. Sci. 2025, 26, 11842. https://doi.org/10.3390/ijms262411842
Rodkin S, Golovin S, Bachurin S, Lisovin A, Vasilieva I, Tolmacheva A, Chulkov V, Gasanov M. Inorganic, Synthetic, Natural, and Innovative Hybrid Hydrogen Sulfide Donors and Inhibitors of Its Biosynthesis in the Treatment of Central and Peripheral Nervous System Injuries: A Systematic Analytical Review. International Journal of Molecular Sciences. 2025; 26(24):11842. https://doi.org/10.3390/ijms262411842
Chicago/Turabian StyleRodkin, Stanislav, Sergey Golovin, Stanislav Bachurin, Anton Lisovin, Inna Vasilieva, Anastasia Tolmacheva, Vasilii Chulkov, and Mitkhat Gasanov. 2025. "Inorganic, Synthetic, Natural, and Innovative Hybrid Hydrogen Sulfide Donors and Inhibitors of Its Biosynthesis in the Treatment of Central and Peripheral Nervous System Injuries: A Systematic Analytical Review" International Journal of Molecular Sciences 26, no. 24: 11842. https://doi.org/10.3390/ijms262411842
APA StyleRodkin, S., Golovin, S., Bachurin, S., Lisovin, A., Vasilieva, I., Tolmacheva, A., Chulkov, V., & Gasanov, M. (2025). Inorganic, Synthetic, Natural, and Innovative Hybrid Hydrogen Sulfide Donors and Inhibitors of Its Biosynthesis in the Treatment of Central and Peripheral Nervous System Injuries: A Systematic Analytical Review. International Journal of Molecular Sciences, 26(24), 11842. https://doi.org/10.3390/ijms262411842

