Arachidonic Acid Supplementation During Reproductive Aging Prevents Female Fertility Decline
Abstract
1. Introduction
2. Results
2.1. Unsaturated Fatty Acids Delay Reproductive Aging in Caenorhabditis elegans
2.2. AA Improves Age-Induced Oocyte Quality in C. elegans
2.3. AA Delays the Decline in Fertility in Aging Mice
2.4. AA Delays Follicle Loss and Ovarian Aging in Aging Mice
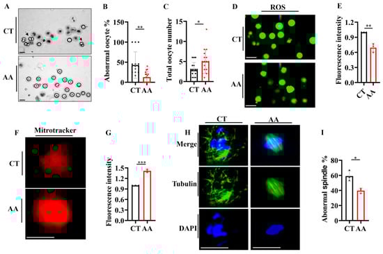
2.5. AA Increases the Quantity and Quality of Oocytes in Aging Mice
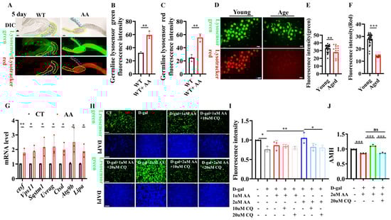
2.6. AA Delays Ovarian Aging by Enhancing Lysosomal Functions
3. Discussion
4. Materials and Methods
4.1. Reproductive Span Analysis of C. elegans
4.2. Oocyte Morphology Experiment Using C. elegans
4.3. Animal Husbandry and Treatment
4.4. Collection of Oocytes
4.5. Measurement of ROS Levels in Oocytes
4.6. Fluorescence Experiment to Detect Mitochondrial Distribution in Oocytes
4.7. Immunofluorescence Staining
4.8. Determination of AMH Levels
4.9. Estrous Cycle Monitoring
4.10. qPCR
4.11. Ovarian Follicle Quantification
4.12. Masson’s Staining for Ovarian Fibrosis
4.13. Immunofluorescence and Immunohistochemical Staining of Ovarian Tissues
4.14. Ovarian Granulosa Cell Culture and Treatment
4.15. Lysosome Staining
4.16. Data Analysis
Author Contributions
Funding
Institutional Review Board Statement
Informed Consent Statement
Data Availability Statement
Conflicts of Interest
References
- Perheentupa, A.; Huhtaniemi, I. Aging of the human ovary and testis. Mol. Cell Endocrinol. 2009, 299, 2–13. [Google Scholar] [CrossRef]
- Yang, Q.; Chen, W.; Cong, L.; Wang, M.; Li, H.; Wang, H.; Luo, X.; Zhu, J.; Zeng, X.; Zhu, Z.; et al. NADase CD38 is a key determinant of ovarian aging. Nat. Aging 2024, 4, 110–128. [Google Scholar] [CrossRef]
- McEvoy, T.G.; Coull, G.D.; Broadbent, P.J.; Hutchinson, J.S.; Speake, B.K. Fatty acid composition of lipids in immature cattle, pig and sheep oocytes with intact zona pellucida. J. Reprod. Fertil. 2000, 118, 163–170. [Google Scholar] [CrossRef]
- Wathes, D.C.; Abayasekara, D.R.; Aitken, R.J. Polyunsaturated fatty acids in male and female reproduction. Biol. Reprod. 2007, 77, 190–201. [Google Scholar] [CrossRef] [PubMed]
- Ruiz-Sanz, J.I.; Perez-Ruiz, I.; Meijide, S.; Ferrando, M.; Larreategui, Z.; Ruiz-Larrea, M.B. Lower follicular n-3 polyunsaturated fatty acid levels are associated with a better response to ovarian stimulation. J. Assist. Reprod. Genet. 2019, 36, 473–482. [Google Scholar] [CrossRef] [PubMed]
- Zeng, X.; Li, S.; Liu, L.; Cai, S.; Ye, Q.; Xue, B.; Wang, X.; Zhang, S.; Chen, F.; Cai, C.; et al. Role of functional fatty acids in modulation of reproductive potential in livestock. J. Anim. Sci. Biotechnol. 2023, 14, 24. [Google Scholar] [CrossRef]
- Santos, J.E.; Bilby, T.R.; Thatcher, W.W.; Staples, C.R.; Silvestre, F.T. Long chain fatty acids of diet as factors influencing reproduction in cattle. Reprod. Domest. Anim. 2008, 43 (Suppl. S2), 23–30. [Google Scholar] [CrossRef]
- Takahashi, M.; Sawada, K.; Kawate, N.; Inaba, T.; Tamada, H. Improvement of superovulatory response and pregnancy rate after transfer of embryos recovered from Japanese Black cows fed rumen bypass polyunsaturated fatty acids. J. Vet. Med. Sci. 2013, 75, 1485–1490. [Google Scholar] [CrossRef] [PubMed]
- Zhou, Q.B.; Wu, H.D.; Zhu, C.S.; Yan, X.H. Effects of dietary lipids on tissue fatty acids profile, growth and reproductive performance of female rice field eel (Monopterus albus). Fish. Physiol. Biochem. 2011, 37, 433–445. [Google Scholar] [CrossRef]
- Moeller, R.; Nuernberg, K.; Schmitt, A.O.; Brockmann, G.A. Relationship between hair fatty acid profile, reproduction, and milk performance in Holstein Friesian cows. J. Anim. Sci. 2013, 91, 1669–1676. [Google Scholar] [CrossRef]
- Dietze, R.; Hammoud, M.K.; Gomez-Serrano, M.; Unger, A.; Bieringer, T.; Finkernagel, F.; Sokol, A.M.; Nist, A.; Stiewe, T.; Reinartz, S.; et al. Phosphoproteomics identify arachidonic-acid-regulated signal transduction pathways modulating macrophage functions with implications for ovarian cancer. Theranostics 2021, 11, 1377–1395. [Google Scholar] [CrossRef]
- Pereira, M.; Liang, J.; Edwards-Hicks, J.; Meadows, A.M.; Hinz, C.; Liggi, S.; Hepprich, M.; Mudry, J.M.; Han, K.; Griffin, J.L.; et al. Arachidonic acid inhibition of the NLRP3 inflammasome is a mechanism to explain the anti-inflammatory effects of fasting. Cell Rep. 2024, 43, 113700. [Google Scholar] [CrossRef]
- Feng, Y.; He, D.; Yao, Z.; Klionsky, D.J. The machinery of macroautophagy. Cell Res. 2014, 24, 24–41. [Google Scholar] [CrossRef]
- Klionsky, D.J.; Abdelmohsen, K.; Abe, A.; Abedin, M.J.; Abeliovich, H.; Arozena, A.A.; Adachi, H.; Adams, C.M.; Adams, P.D.; Adeli, K.; et al. Guidelines for the use and interpretation of assays for monitoring autophagy (3rd edition). Autophagy 2016, 12, 1–222, Erratum in Autophagy 2016, 12, 443.. [Google Scholar] [CrossRef] [PubMed]
- Gawriluk, T.R.; Hale, A.N.; Flaws, J.A.; Dillon, C.P.; Green, D.R.; Rucker, E.B., 3rd. Autophagy is a cell survival program for female germ cells in the murine ovary. Reproduction 2011, 141, 759–765. [Google Scholar] [CrossRef]
- Zhang, Y.; Bai, J.; Cui, Z.; Li, Y.; Gao, Q.; Miao, Y.; Xiong, B. Polyamine metabolite spermidine rejuvenates oocyte quality by enhancing mitophagy during female reproductive aging. Nat. Aging 2023, 3, 1372–1386. [Google Scholar] [CrossRef]
- Shen, X.H.; Jin, Y.X.; Liang, S.; Kwon, J.W.; Zhu, J.W.; Lei, L.; Kim, N.H. Autophagy is required for proper meiosis of porcine oocytes maturing in vitro. Sci. Rep. 2018, 8, 12581. [Google Scholar] [CrossRef]
- Peters, A.E.; Caban, S.J.; McLaughlin, E.A.; Roman, S.D.; Bromfield, E.G.; Nixon, B.; Sutherland, J.M. The Impact of Aging on Macroautophagy in the Pre-ovulatory Mouse Oocyte. Front. Cell Dev. Biol. 2021, 9, 691826. [Google Scholar] [CrossRef] [PubMed]
- Tang, J.; Ma, Y.C.; Chen, Y.L.; Yang, R.Q.; Liu, H.C.; Wang, X.; Ni, B.; Zou, C.G.; Zhang, K.Q. Vitellogenin accumulation leads to reproductive senescence by impairing lysosomal function. Sci. China Life Sci. 2023, 66, 439–452. [Google Scholar] [CrossRef] [PubMed]
- Das, U.N. Ageing: Is there a role for arachidonic acid and other bioactive lipids? A review. J. Adv. Res. 2018, 11, 67–79. [Google Scholar] [CrossRef]
- Andux, S.; Ellis, R.E. Apoptosis maintains oocyte quality in aging Caenorhabditis elegans females. PLoS Genet. 2008, 4, e1000295. [Google Scholar] [CrossRef]
- Hughes, S.E.; Evason, K.; Xiong, C.; Kornfeld, K. Genetic and pharmacological factors that influence reproductive aging in nematodes. PLoS Genet. 2007, 3, e25. [Google Scholar] [CrossRef]
- Luo, S.; Kleemann, G.A.; Ashraf, J.M.; Shaw, W.M.; Murphy, C.T. TGF-beta and insulin signaling regulate reproductive aging via oocyte and germline quality maintenance. Cell 2010, 143, 299–312. [Google Scholar] [CrossRef]
- Luo, S.; Shaw, W.M.; Ashraf, J.; Murphy, C.T. TGF-beta Sma/Mab signaling mutations uncouple reproductive aging from somatic aging. PLoS Genet. 2009, 5, e1000789. [Google Scholar] [CrossRef]
- Salker, M.S.; Christian, M.; Steel, J.H.; Nautiyal, J.; Lavery, S.; Trew, G.; Webster, Z.; Al-Sabbagh, M.; Puchchakayala, G.; Fller, M. Deregulation of the serum- and glucocorticoid-inducible kinase SGK1 in the endometrium causes reproductive failure. Nat. Med. 2011, 17, 1509–1513. [Google Scholar] [CrossRef]
- Broughton, D.E.; Moley, K.H. Obesity and female infertility: Potential mediators of obesity’s impact. Fertil. Steril. 2017, 107, 840–847. [Google Scholar] [CrossRef]
- Wang, M.C.; Oakley, H.D.; Carr, C.E.; Sowa, J.N.; Ruvkun, G. Gene pathways that delay Caenorhabditis elegans reproductive senescence. PLoS Genet. 2014, 10, e1004752. [Google Scholar] [CrossRef] [PubMed]
- Brule, E.; Wang, Y.; Li, Y.; Lin, Y.F.; Zhou, X.; Ongaro, L.; Alonso, C.A.I.; Buddle, E.R.S.; Schneyer, A.L.; Byeon, C.H.; et al. TGFBR3L is an inhibin B co-receptor that regulates female fertility. Sci. Adv. 2021, 7, eabl4391. [Google Scholar] [CrossRef]
- Yang, Q.; Li, H.; Wang, H.; Chen, W.; Zeng, X.; Luo, X.; Xu, J.; Sun, Y. Deletion of enzymes for de novo NAD(+) biosynthesis accelerated ovarian aging. Aging Cell 2023, 22, e13904. [Google Scholar] [CrossRef] [PubMed]
- Baker, D.J.; Wijshake, T.; Tchkonia, T.; LeBrasseur, N.K.; Childs, B.G.; van de Sluis, B.; Kirkland, J.L.; van Deursen, J.M. Clearance of p16Ink4a-positive senescent cells delays ageing-associated disorders. Nature 2011, 479, 232–236. [Google Scholar] [CrossRef] [PubMed]
- Umehara, T.; Winstanley, Y.E.; Andreas, E.; Morimoto, A.; Williams, E.J.; Smith, K.M.; Carroll, J.; Febbraio, M.A.; Shimada, M.; Russell, D.L.; et al. Female reproductive life span is extended by targeted removal of fibrotic collagen from the mouse ovary. Sci. Adv. 2022, 8, eabn4564. [Google Scholar] [CrossRef]
- Zhang, Z.; He, C.; Gao, Y.; Zhang, L.; Song, Y.; Zhu, T.; Zhu, K.; Lv, D.; Wang, J.; Tian, X.; et al. alpha-ketoglutarate delays age-related fertility decline in mammals. Aging Cell 2021, 20, e13291. [Google Scholar] [CrossRef]
- Bohnert, K.A.; Kenyon, C. A lysosomal switch triggers proteostasis renewal in the immortal C. elegans germ lineage. Nature 2017, 551, 629–633. [Google Scholar] [CrossRef] [PubMed]
- Settembre, C.; Perera, R.M. Lysosomes as coordinators of cellular catabolism, metabolic signalling and organ physiology. Nat. Rev. Mol. Cell Biol. 2024, 25, 223–245. [Google Scholar] [CrossRef]
- Sardiello, M.; Palmieri, M.; di Ronza, A.; Medina, D.L.; Valenza, M.; Gennarino, V.A.; Di Malta, C.; Donaudy, F.; Embrione, V.; Polishchuk, R.S.; et al. A gene network regulating lysosomal biogenesis and function. Science 2009, 325, 473–477. [Google Scholar] [CrossRef]
- Sun, Y.; Li, M.; Zhao, D.; Li, X.; Yang, C.; Wang, X. Lysosome activity is modulated by multiple longevity pathways and is important for lifespan extension in C. elegans. eLife 2020, 9, e55745. [Google Scholar] [CrossRef]
- Folick, A.; Oakley, H.D.; Yu, Y.; Armstrong, E.H.; Kumari, M.; Sanor, L.; Moore, D.D.; Ortlund, E.A.; Zechner, R.; Wang, M.C. Lysosomal signaling molecules regulate longevity in Caenorhabditis elegans. Science 2015, 347, 83–86. [Google Scholar] [CrossRef]
- Zhang, C.Y.; Zhong, W.J.; Liu, Y.B.; Duan, J.X.; Jiang, N.; Yang, H.H.; Ma, S.C.; Jin, L.; Hong, J.R.; Zhou, Y.; et al. EETs alleviate alveolar epithelial cell senescence by inhibiting endoplasmic reticulum stress through the Trim25/Keap1/Nrf2 axis. Redox Biol. 2023, 63, 102765. [Google Scholar] [CrossRef] [PubMed]
- Templeman, N.M.; Luo, S.; Kaletsky, R.; Shi, C.; Ashraf, J.; Keyes, W.; Murphy, C.T. Insulin Signaling Regulates Oocyte Quality Maintenance with Age via Cathepsin B Activity. Curr. Biol. 2018, 28, 753–760.e754. [Google Scholar] [CrossRef] [PubMed]
- Byers, S.L.; Wiles, M.V.; Dunn, S.L.; Taft, R.A. Mouse estrous cycle identification tool and images. PLoS ONE 2012, 7, e35538. [Google Scholar] [CrossRef]
- Liu, L.; Rajareddy, S.; Reddy, P.; Du, C.; Jagarlamudi, K.; Shen, Y.; Gunnarsson, D.; Selstam, G.; Boman, K.; Liu, K. Infertility caused by retardation of follicular development in mice with oocyte-specific expression of Foxo3a. Development 2007, 134, 199–209. [Google Scholar] [CrossRef] [PubMed]






| Primordial follicle | Small oocyte surrounded by no attached cells or a single layer of flat pregranulosa cells. |
| Primary follicle | Medium-sized oocyte surrounded by alternating layers of single columnar granulosa cells. |
| Secondary follicle | Large oocyte surrounded by a transparent zone and more than two layers of cuboidal granulosa cells, enclosed within the basement membrane, known as a secondary follicle; at this stage, the antrum begins to form. |
| Antral follicle | Enlargement of the antrum, formation of cumulus structure, and late primary oocyte reaching maximum diameter. |
| Mature follicle | Follicle occupying the entire ovarian cortex and protruding towards the ovarian surface, the dominant follicle matures, and the antral follicle becomes sealed. |
| Atretic follicle | The oocyte nucleus shrinks, the chromosomes and cytoplasm dissolve, the granulosa cell layer undergoes apoptosis and decreases, the follicular membrane cells enlarge, and lipid-like substances appear in the cytoplasm, become luteinized and disperse in the connective tissue. |
Disclaimer/Publisher’s Note: The statements, opinions and data contained in all publications are solely those of the individual author(s) and contributor(s) and not of MDPI and/or the editor(s). MDPI and/or the editor(s) disclaim responsibility for any injury to people or property resulting from any ideas, methods, instructions or products referred to in the content. |
© 2025 by the authors. Licensee MDPI, Basel, Switzerland. This article is an open access article distributed under the terms and conditions of the Creative Commons Attribution (CC BY) license (https://creativecommons.org/licenses/by/4.0/).
Share and Cite
Tang, J.; Chen, Y.; Zhou, M.; Zhao, L.; Li, Y.; Li, M.; Yang, F.; He, Z.; Lv, L. Arachidonic Acid Supplementation During Reproductive Aging Prevents Female Fertility Decline. Int. J. Mol. Sci. 2025, 26, 11332. https://doi.org/10.3390/ijms262311332
Tang J, Chen Y, Zhou M, Zhao L, Li Y, Li M, Yang F, He Z, Lv L. Arachidonic Acid Supplementation During Reproductive Aging Prevents Female Fertility Decline. International Journal of Molecular Sciences. 2025; 26(23):11332. https://doi.org/10.3390/ijms262311332
Chicago/Turabian StyleTang, Jie, Yuanli Chen, Meng Zhou, Ling Zhao, Yanyan Li, Mingxue Li, Fengmei Yang, Zhanlong He, and Longbao Lv. 2025. "Arachidonic Acid Supplementation During Reproductive Aging Prevents Female Fertility Decline" International Journal of Molecular Sciences 26, no. 23: 11332. https://doi.org/10.3390/ijms262311332
APA StyleTang, J., Chen, Y., Zhou, M., Zhao, L., Li, Y., Li, M., Yang, F., He, Z., & Lv, L. (2025). Arachidonic Acid Supplementation During Reproductive Aging Prevents Female Fertility Decline. International Journal of Molecular Sciences, 26(23), 11332. https://doi.org/10.3390/ijms262311332

