Illuminating the Invisible: Fluorescent Probes as Emerging Tools for Micro/Nanoplastic Identification
Abstract
1. Introduction
2. Basic Detection Strategy: Fluorescence Staining Based on Hydrophobic Adsorption
2.1. Nile Red: The Most Widely Used Hydrophobic Probe
2.2. Coumarin 6 (C20H18N2O2S): Economical Alternative to Nile Red
3. Towards Precise Identification: Advanced Probes with Selectivity
3.1. 4-Dimethylamino-4′-nitrostilbene (DANS): Achieving “Rainbow” Differentiation Based on Polarity Differences
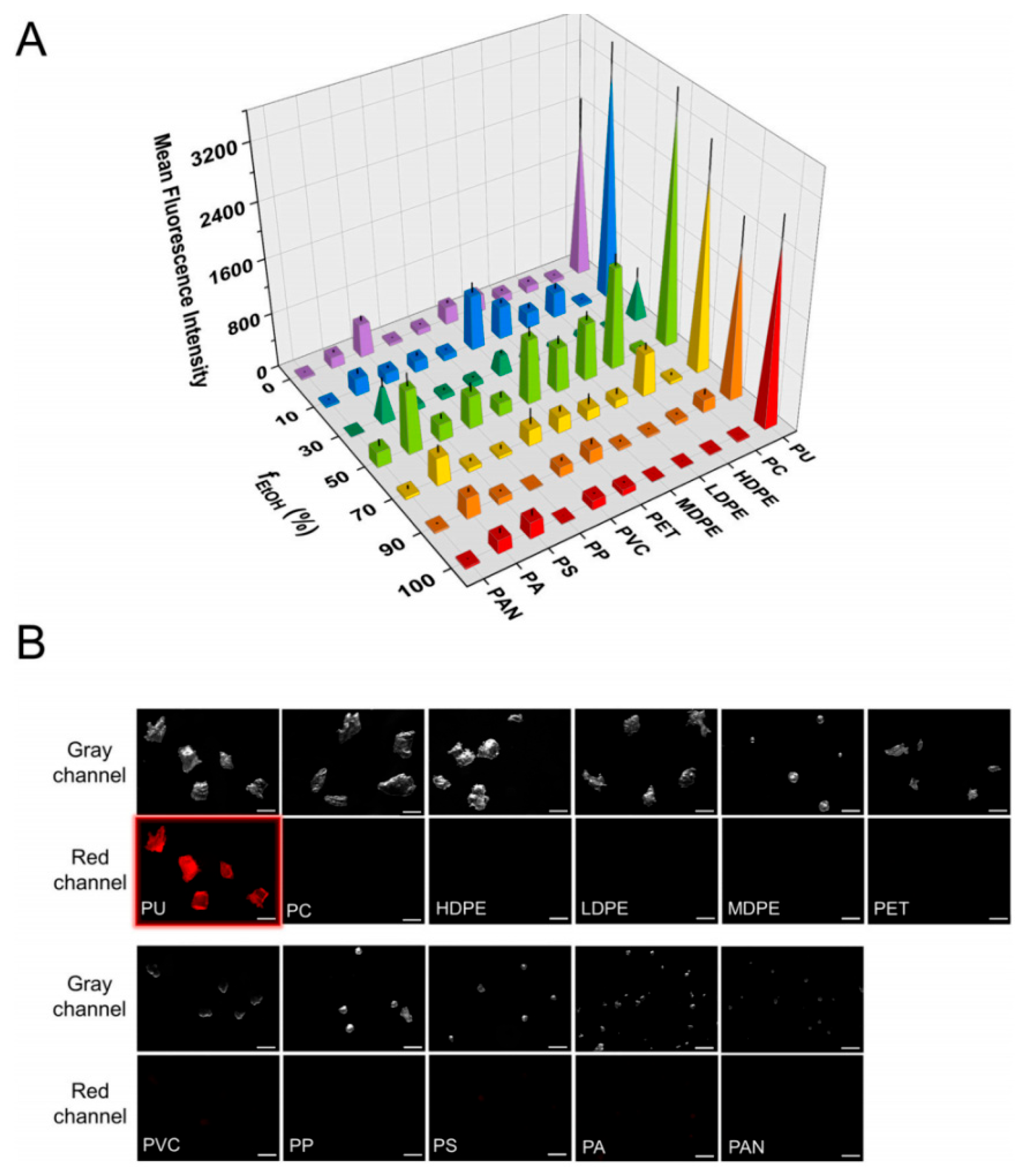
3.2. DPNA ((E)-N-(2-((4-(Diphenylamino)benzylidene)amino)phenyl)-7-nitrobenzo[c][1,2,5]oxadiazol-4-amine): A Breakthrough Probe Specifically Recognizing Polyurethane (PU)
3.3. 1,3,6,8-Pyrene Tetrasulfonate (PTSA): Probes with Good Water Solubility But Potential Toxicity
3.4. Aggregation-Induced Emission (AIE) Probes: Harnessing Restricted Intramolecular Motion for Highly Sensitive Detection


3.5. Fluorescence Resonance Energy Transfer (FRET)-Based Ratiometric Probes: Self-Calibrating Detection Through Energy Transfer
3.6. Considerations for Physical Parameters and Standard Sample Selection in MNP Detection
4. Cutting-Edge Detection System: Signal Enhancement Technology Beyond the Probe Itself
Plasmon-Enhanced Fluorescence (PEF): Visualizing “Dye-Free” Microplastics
5. Conclusions
Author Contributions
Funding
Data Availability Statement
Acknowledgments
Conflicts of Interest
References
- Boháčková, J.; Cajthaml, T. Contribution of chemical toxicity to the overall toxicity of microplastic particles: A review. Sci. Total Environ. 2024, 957, 177611. [Google Scholar] [CrossRef]
- Teymourian, T.; Teymoorian, T.; Kowsari, E.; Ramakrishna, S. Challenges, Strategies, and Recommendations for the Huge Surge in Plastic and Medical Waste during the Global COVID-19 Pandemic with Circular Economy Approach. Mater. Circ. Econ. 2021, 3, 6. [Google Scholar] [CrossRef]
- Dehal, A.; Vaidya, A.N.; Kumar, A.R. Biomedical waste generation and management during COVID-19 pandemic in India: Challenges and possible management strategies. Environ. Sci. Pollut. Res. Int. 2022, 29, 14830–14845. [Google Scholar] [CrossRef] [PubMed]
- Shi, X.; Chen, Z.; Liu, X.; Wei, W.; Ni, B.J. The photochemical behaviors of microplastics through the lens of reactive oxygen species: Photolysis mechanisms and enhancing photo-transformation of pollutants. Sci. Total Environ. 2022, 846, 157498. [Google Scholar] [CrossRef] [PubMed]
- Kye, H.; Kim, J.; Ju, S.; Lee, J.; Lim, C.; Yoon, Y. Microplastics in water systems: A review of their impacts on the environment and their potential hazards. Heliyon 2023, 9, e14359. [Google Scholar] [CrossRef]
- Wagstaff, A.; Lawton, L.A.; Petrie, B. Polyamide microplastics in wastewater as vectors of cationic pharmaceutical drugs. Chemosphere 2022, 288, 132578. [Google Scholar] [CrossRef]
- Dissanayake, P.D.; Kim, S.; Sarkar, B.; Oleszczuk, P.; Sang, M.K.; Haque, M.N.; Ahn, J.H.; Bank, M.S.; Ok, Y.S. Effects of microplastics on the terrestrial environment: A critical review. Environ. Res. 2022, 209, 112734. [Google Scholar] [CrossRef]
- Obeng, E.M.; Hodge, C.; You, J. Microplastic pollution: A review of specific blood-tissue barrier breaches and health effects. Environ. Pollut. 2025, 376, 126416. [Google Scholar] [CrossRef]
- Gao, Y.; Gao, W.; Liu, Y.; Zou, D.; Li, Y.; Lin, Y.; Zhao, J. A comprehensive review of microplastic aging: Laboratory simulations, physicochemical properties, adsorption mechanisms, and environmental impacts. Sci. Total Environ. 2024, 957, 177427. [Google Scholar] [CrossRef]
- Caponetti, V.; Mavridi-Printezi, A.; Cingolani, M.; Rampazzo, E.; Genovese, D.; Prodi, L.; Fabbri, D.; Montalti, M. A Selective Ratiometric Fluorescent Probe for No-Wash Detection of PVC Microplastic. Polymers 2021, 13, 1588. [Google Scholar] [CrossRef]
- Brahney, J.; Mahowald, N.; Prank, M.; Cornwell, G.; Klimont, Z.; Matsui, H.; Prather, K.A. Constraining the atmospheric limb of the plastic cycle. Proc. Natl. Acad. Sci. USA 2021, 118, e2020719118. [Google Scholar] [CrossRef]
- Shao, L.; Li, Y.; Jones, T.; Santosh, M.; Liu, P.; Zhang, M.; Xu, L.; Li, W.; Lu, J.; Yang, C.-X.; et al. Airborne microplastics: A review of current perspectives and environmental implications. J. Clean. Prod. 2022, 347, 131048. [Google Scholar] [CrossRef]
- Jain, R.; Gaur, A.; Suravajhala, R.; Chauhan, U.; Pant, M.; Tripathi, V.; Pant, G. Microplastic pollution: Understanding microbial degradation and strategies for pollutant reduction. Sci. Total Environ. 2023, 905, 167098. [Google Scholar] [CrossRef] [PubMed]
- Samouhos, M.; Peppas, A.; Bartzas, G.; Taxiarchou, M.; Tsakiridis, P.E. Arsenic release through refractory gold ore processing. Immobilization and decontamination approaches. Curr. Opin. Environ. Sci. Health 2021, 20, 100236. [Google Scholar] [CrossRef]
- Liang, W.; Wang, B.; Cheng, J.; Xiao, D.; Xie, Z.; Zhao, J. 3D, eco-friendly metal-organic frameworks@carbon nanotube aerogels composite materials for removal of pesticides in water. J. Hazard. Mater. 2021, 401, 123718. [Google Scholar] [CrossRef] [PubMed]
- Li, Q.; Bogush, A.; Van De Wiel, M.; Wu, P.; Holtzman, R. Microplastics transport in soils: A critical review. Earth-Sci. Rev. 2025, 264, 105108. [Google Scholar] [CrossRef]
- Kataria, N.; Yadav, S.; Garg, V.K.; Rene, E.R.; Jiang, J.J.; Rose, P.K.; Kumar, M.; Khoo, K.S. Occurrence, transport, and toxicity of microplastics in tropical food chains: Perspectives view and way forward. Environ. Geochem. Health 2024, 46, 98. [Google Scholar] [CrossRef]
- Li, X.; Chen, Y.; Zhang, S.; Dong, Y.; Pang, Q.; Lynch, I.; Xie, C.; Guo, Z.; Zhang, P. From marine to freshwater environment: A review of the ecotoxicological effects of microplastics. Ecotoxicol. Environ. Saf. 2023, 251, 114564. [Google Scholar] [CrossRef]
- Rahman, M.M.; Kim, E.S.; Sung, H.C. Microplastics as an emerging threat to amphibians: Current status and future perspectives. Heliyon 2024, 10, e28220. [Google Scholar] [CrossRef]
- Yu, K.; Chai, B.; Zhuo, T.; Tang, Q.; Gao, X.; Wang, J.; He, L.; Lei, X.; Chen, B. Hydrostatic pressure drives microbe-mediated biodegradation of microplastics in surface sediments of deep reservoirs: Novel findings from hydrostatic pressure simulation experiments. Water Res. 2023, 242, 120185. [Google Scholar] [CrossRef]
- Ding, R.; Ma, Y.; Li, T.; Sun, M.; Sun, Z.; Duan, J. The detrimental effects of micro-and nano-plastics on digestive system: An overview of oxidative stress-related adverse outcome pathway. Sci. Total Environ. 2023, 878, 163144. [Google Scholar] [CrossRef]
- Sun, R.; Liu, M.; Xiong, F.; Xu, K.; Huang, J.; Liu, J.; Wang, D.; Pu, Y. Polystyrene micro- and nanoplastics induce gastric toxicity through ROS mediated oxidative stress and P62/Keap1/Nrf2 pathway. Sci. Total Environ. 2024, 912, 169228. [Google Scholar] [CrossRef] [PubMed]
- Wen, D.; Liu, H.; Zhang, Y.; Fu, R. Electrokinetically-delivered persulfate and pulsed direct current electric field induced transport, mixing and thermally activated in situ for remediation of PAHs contaminated soil. J. Hazard. Mater. 2023, 444, 130414. [Google Scholar] [CrossRef] [PubMed]
- Charlton-Howard, H.S.; Bond, A.L.; Rivers-Auty, J.; Lavers, J.L. ‘Plasticosis’: Characterising macro- and microplastic-associated fibrosis in seabird tissues. J. Hazard. Mater. 2023, 450, 131090. [Google Scholar] [CrossRef] [PubMed]
- Yang, X.; Fan, B.; Liu, C. A unified framework for simulating aging process of typical microplastics. Environ. Pollut. 2025, 386, 127300. [Google Scholar] [CrossRef]
- Casella, C.; Dondi, D.; Vadivel, D. Do microplastics (MPs) and nanoplastics (NPs) directly contribute to human carcinogenesis? Environ. Pollut. 2025, 388, 127343. [Google Scholar] [CrossRef]
- Cid-Samamed, A.; Diniz, M.S. Recent Advances in the Aggregation Behavior of Nanoplastics in Aquatic Systems. Int. J. Mol. Sci. 2023, 24, 13995. [Google Scholar] [CrossRef]
- Lehner, R.; Weder, C.; Petri-Fink, A.; Rothen-Rutishauser, B. Emergence of Nanoplastic in the Environment and Possible Impact on Human Health. Environ. Sci. Technol. 2019, 53, 1748–1765. [Google Scholar] [CrossRef]
- Evangeliou, N.; Grythe, H.; Klimont, Z.; Heyes, C.; Eckhardt, S.; Lopez-Aparicio, S.; Stohl, A. Atmospheric transport is a major pathway of microplastics to remote regions. Nat. Commun. 2020, 11, 3381. [Google Scholar] [CrossRef]
- Su, D.; Li, H.; Yan, X.; Lin, Y.; Lu, G. Biosensors based on fluorescence carbon nanomaterials for detection of pesticides. TrAC Trends Anal. Chem. 2021, 134, 116126. [Google Scholar] [CrossRef]
- Acarer Arat, S. A review of microplastics in wastewater treatment plants in Türkiye: Characteristics, removal efficiency, mitigation strategies for microplastic pollution and future perspective. Water Sci. Technol. 2024, 89, 1771–1786. [Google Scholar] [CrossRef]
- Seelen, E.A.; Chen, C.Y.; Balcom, P.H.; Buckman, K.L.; Taylor, V.F.; Mason, R.P. Historic contamination alters mercury sources and cycling in temperate estuaries relative to uncontaminated sites. Water Res. 2021, 190, 116684. [Google Scholar] [CrossRef]
- Bläsing, M.; Amelung, W. Plastics in soil: Analytical methods and possible sources. Sci. Total Environ. 2018, 612, 422–435. [Google Scholar] [CrossRef] [PubMed]
- Soursou, V.; Campo, J.; Picó, Y. A critical review of the novel analytical methods for the determination of microplastics in sand and sediment samples. TrAC Trends Anal. Chem. 2023, 166, 117190. [Google Scholar] [CrossRef]
- Ivleva, N.P. Chemical Analysis of Microplastics and Nanoplastics: Challenges, Advanced Methods, and Perspectives. Chem. Rev. 2021, 121, 11886–11936. [Google Scholar] [CrossRef] [PubMed]
- Zhang, S.; Wang, J.; Liu, X.; Qu, F.; Wang, X.; Wang, X.; Li, Y.; Sun, Y. Microplastics in the environment: A review of analytical methods, distribution, and biological effects. TrAC Trends Anal. Chem. 2019, 111, 62–72. [Google Scholar] [CrossRef]
- Adeniji, A.O.; Okaiyeto, K.; Mohammed, J.N.; Mabaleha, M.; Tanor, E.B.; George, M.J. A mixed method assessment of research productivity on microplastics in various compartments in the environment. Int. J. Environ. Sci. Technol. 2023, 20, 12847–12874. [Google Scholar] [CrossRef]
- Strojny, W.; Gruca-Rokosz, R.; Cieśla, M. Microplastics in Water Resources: Threats and Challenges. Appl. Sci. 2025, 15, 4118. [Google Scholar] [CrossRef]
- Chekkala, A.; Mohapatra, S.; Tyagi, V. Microplastics in aquatic environment: Challenges and perspectives. Chemosphere 2021, 282, 131151. [Google Scholar] [CrossRef]
- Koelmans, A.A.; Mohamed Nor, N.H.; Hermsen, E.; Kooi, M.; Mintenig, S.M.; De France, J. Microplastics in freshwaters and drinking water: Critical review and assessment of data quality. Water Res. 2019, 155, 410–422. [Google Scholar] [CrossRef]
- Sancataldo, G.; Ferrara, V.; Bonomo, F.P.; Chillura Martino, D.F.; Licciardi, M.; Pignataro, B.G.; Vetri, V. Identification of microplastics using 4-dimethylamino-4’-nitrostilbene solvatochromic fluorescence. Microsc. Res. Tech. 2021, 84, 2820–2831. [Google Scholar] [CrossRef] [PubMed]
- Liu, S.; Shang, E.; Liu, J.; Wang, Y.; Bolan, N.; Kirkham, M.B.; Li, Y. What have we known so far for fluorescence staining and quantification of microplastics: A tutorial review. Front. Environ. Sci. Eng. 2021, 16, 8. [Google Scholar] [CrossRef]
- Morgana, S.; Casentini, B.; Tirelli, V.; Grasso, F.; Amalfitano, S. Fluorescence-based detection: A review of current and emerging techniques to unveil micro/nanoplastics in environmental samples. TrAC Trends Anal. Chem. 2024, 172, 117559. [Google Scholar] [CrossRef]
- Karakolis, E.G.; Nguyen, B.; You, J.B.; Rochman, C.M.; Sinton, D. Fluorescent Dyes for Visualizing Microplastic Particles and Fibers in Laboratory-Based Studies. Environ. Sci. Technol. Lett. 2019, 6, 334–340. [Google Scholar] [CrossRef]
- Nam, H.; Gil, D.; Lee, J.J.; Kim, C. Dual-channel fluorescence dye: Fluorescent color-dependent visual detection of microplastics and selective polyurethane. Sci. Total Environ. 2024, 912, 169219. [Google Scholar] [CrossRef]
- Wang, C.; Jiang, L.; Liu, R.; He, M.; Cui, X.; Wang, C. Comprehensive assessment of factors influencing Nile red staining: Eliciting solutions for efficient microplastics analysis. Mar. Pollut. Bull. 2021, 171, 112698. [Google Scholar] [CrossRef]
- Ho, D.; Masura, J. Dyeing to Know: Harmonizing Nile Red Staining Protocols for Microplastic Identification. Colorants 2025, 4, 20. [Google Scholar] [CrossRef]
- Nalbone, L.; Panebianco, A.; Giarratana, F.; Russell, M. Nile Red staining for detecting microplastics in biota: Preliminary evidence. Mar. Pollut. Bull. 2021, 172, 112888. [Google Scholar] [CrossRef]
- Song, C.; Lee, J.J.; Lee, S.; Jin, H.; Kang, J.; Kim, K.-T.; Kim, C. An AIE-based fluorescent dye for selective staining of polyamide microplastics without pretreatment: Applications to environmental samples and zebrafish. J. Hazard. Mater. 2025, 483, 136680. [Google Scholar] [CrossRef]
- Park, D.H.; Oh, S.B.; Hong, S.C. In Situ Fluorescent Illumination of Microplastics in Water Utilizing a Combination of Dye/Surfactant and Quenching Techniques. Polymers 2022, 14, 3084. [Google Scholar] [CrossRef]
- Aoki, H. Material-Specific Determination Based on Microscopic Observation of Single Microplastic Particles Stained with Fluorescent Dyes. Sensors 2022, 22, 3390. [Google Scholar] [CrossRef] [PubMed]
- Le, Q.N.P.; Halsall, C.; Peneva, S.; Wrigley, O.; Braun, M.; Amelung, W.; Ashton, L.; Surridge, B.W.J.; Quinton, J. Towards quality-assured measurements of microplastics in soil using fluorescence microscopy. Anal. Bioanal. Chem. 2025, 417, 2225–2238. [Google Scholar] [CrossRef] [PubMed]
- Peinador, R.I.; HP, P.T.; Calvo, J.I. Innovative application of Nile Red (NR)-based dye for direct detection of micro and nanoplastics (MNPs) in diverse aquatic environments. Chemosphere 2024, 362, 142609. [Google Scholar] [CrossRef]
- Tsuchiya, H.; Kitahashi, T.; Taira, Y.; Saito, H.; Oguri, K.; Nakajima, R.; Lindsay, D.J.; Fujikura, K. Rapid detection and quantification of Nile Red-stained microplastic particles in sediment samples. PeerJ 2025, 13, e19196. [Google Scholar] [CrossRef]
- Ho, D.; Liu, S.; Wei, H.; Karthikeyan, K.G. The glowing potential of Nile red for microplastics Identification: Science and mechanism of fluorescence staining. Microchem. J. 2024, 197, 109708. [Google Scholar] [CrossRef]
- Kukkola, A.; Krause, S.; Yonan, Y.; Kelleher, L.; Schneidewind, U.; Smith, G.H.S.; Nel, H.; Lynch, I. Easy and accessible way to calibrate a fluorescence microscope and to create a microplastic identification key. MethodsX 2023, 10, 102053. [Google Scholar] [CrossRef]
- Chatterjee, S.; Krolis, E.; Molenaar, R.; Claessens, M.M.; Blum, C. Nile Red staining for nanoplastic quantification: Overcoming the challenge of false positive counts due to fluorescent aggregates. Water Res. 2023, 238, 120040. [Google Scholar] [CrossRef]
- Cheng, Y.; Zhang, J.; Nakano, H.; Ueyama, N.; Arakawa, H. Coumarin 6 staining method to detect microplastics. Mar. Pollut. Bull. 2023, 193, 115167. [Google Scholar] [CrossRef]
- Cengiz, N.; Guclu, G.; Kelebek, H.; Capanoglu, E.; Selli, S. Application of Molecularly Imprinted Polymers for the Detection of Volatile and Off-Odor Compounds in Food Matrices. ACS Omega 2022, 7, 15258–15266. [Google Scholar] [CrossRef]
- Alimi, O.S.; Claveau-Mallet, D.; Lapointe, M.; Biu, T.; Liu, L.; Hernandez, L.M.; Bayen, S.; Tufenkji, N. Effects of weathering on the properties and fate of secondary microplastics from a polystyrene single-use cup. J. Hazard. Mater. 2023, 459, 131855. [Google Scholar] [CrossRef]
- Liu, P.; Shi, Y.; Wu, X.; Wang, H.; Huang, H.; Guo, X.; Gao, S. Review of the artificially-accelerated aging technology and ecological risk of microplastics. Sci. Total Environ. 2021, 768, 144969. [Google Scholar] [CrossRef]
- Duan, J.; Bolan, N.; Li, Y.; Ding, S.; Atugoda, T.; Vithanage, M.; Sarkar, B.; Tsang, D.C.W.; Kirkham, M.B. Weathering of microplastics and interaction with other coexisting constituents in terrestrial and aquatic environments. Water Res. 2021, 196, 117011. [Google Scholar] [CrossRef]
- Lee, Y.K.; Murphy, K.R.; Hur, J. Fluorescence Signatures of Dissolved Organic Matter Leached from Microplastics: Polymers and Additives. Environ. Sci. Technol. 2020, 54, 11905–11914. [Google Scholar] [CrossRef]
- Choi, B.; Gil, D.; Lee, J.J.; Kim, C. Selective visual staining of polyurethane microplastics by novel colorimetric and near-infrared (NIR) fluorescent dye: Application to environmental water and natural soil samples. J. Hazard. Mater. 2024, 471, 134332. [Google Scholar] [CrossRef] [PubMed]
- Su, L.; Liu, Z.; He, J.; Wu, Y.; Wang, Q. The Aging Behavior of Polyvinyl Chloride Microplastics by UV/Sodium Percarbonate Oxidation: Efficiency and Mechanism. Water 2024, 16, 1529. [Google Scholar] [CrossRef]
- Xu, Y.; Ou, Q.; van der Hoek, J.P.; Liu, G.; Lompe, K.M. Photo-oxidation of Micro- and Nanoplastics: Physical, Chemical, and Biological Effects in Environments. Environ. Sci. Technol. 2024, 58, 991–1009. [Google Scholar] [CrossRef] [PubMed]
- Ren, Z.; Xu, X.; Liang, J.; Yuan, C.; Zhao, L.; Qiu, H.; Cao, X. Aging Dynamics of Polyvinyl Chloride Microplastics in Three Soils with Different Properties. Environ. Sci. Technol. 2024, 58, 22332–22342. [Google Scholar] [CrossRef] [PubMed]
- Tang, Y.; Li, Y.; He, C.; Wang, Z.; Huang, W.; Fan, Q.; Liu, B. NIR-II-excited off-on-off fluorescent nanoprobes for sensitive molecular imaging in vivo. Nat. Commun. 2025, 16, 278. [Google Scholar] [CrossRef]
- Pramanik, D.D.; Kay, P.; Goycoolea, F.M. A rapid and portable fluorescence spectroscopy staining method for the detection of plastic microfibers in water. Sci. Total Environ. 2024, 908, 168144. [Google Scholar] [CrossRef]
- Bernardi, M.; Cardarelli, F. Phasor identifier: A cloud-based analysis of phasor-FLIM data on Python notebooks. Biophys. Rep. 2023, 3, 100135. [Google Scholar] [CrossRef]
- Zhou, F.; Wang, X.; Wang, G.; Zuo, Y. A Rapid Method for Detecting Microplastics Based on Fluorescence Lifetime Imaging Technology (FLIM). Toxics 2022, 10, 118. [Google Scholar] [CrossRef]
- Prüst, M.; Meijer, J.; Westerink, R.H.S. The plastic brain: Neurotoxicity of micro- and nanoplastics. Part. Fibre Toxicol. 2020, 17, 24. [Google Scholar] [CrossRef]
- Buonasera, K.; Galletta, M.; Calvo, M.R.; Pezzotti Escobar, G.; Leonardi, A.A.; Irrera, A. Organic Fluorescent Sensors for Environmental Analysis: A Critical Review and Insights into Inorganic Alternatives. Nanomaterials 2025, 15, 1512. [Google Scholar] [CrossRef]
- Esmaelpourfarkhani, M.; Ramezani, M.; Alibolandi, M.; Abnous, K.; Taghdisi, S.M. Aggregation-induced emission-based aptasensors for the detection of various targets: Recent progress. Talanta 2025, 292, 127995. [Google Scholar] [CrossRef] [PubMed]
- Jia, H.; Ding, D.; Hu, J.; Dai, J.; Yang, J.; Li, G.; Lou, X.; Xia, F. AIEgen-Based Lifetime-Probes for Precise Furin Quantification and Identification of Cell Subtypes. Adv. Mater. 2021, 33, e2104615. [Google Scholar] [CrossRef] [PubMed]
- Awada, A.; Potter, M.; Wijerathne, D.; Gauld, J.W.; Mutus, B.; Rondeau-Gagne, S. Conjugated Polymer Nanoparticles as a Universal High-Affinity Probe for the Selective Detection of Microplastics. ACS Appl. Mater. Interfaces 2022, 14, 46562–46568. [Google Scholar] [CrossRef] [PubMed]
- Tang, Y.; Hardy, T.J.; Yoon, J.Y. Receptor-based detection of microplastics and nanoplastics: Current and future. Biosens. Bioelectron. 2023, 234, 115361. [Google Scholar] [CrossRef]
- Wang, W.J.; Xin, Z.Y.; Su, X.; Hao, L.; Qiu, Z.; Li, K.; Luo, Y.; Cai, X.M.; Zhang, J.; Alam, P.; et al. Aggregation-Induced Emission Luminogens Realizing High-Contrast Bioimaging. ACS Nano 2025, 19, 281–306. [Google Scholar] [CrossRef]
- Yang, L.; Tang, B.Z.; Wang, W.-X. Near-Infrared-II In Vivo Visualization and Quantitative Tracking of Micro/Nanoplastics in Fish. ACS Nano 2023, 17, 19410–19420. [Google Scholar] [CrossRef]
- Moraz, A.; Breider, F. Detection and Quantification of Nonlabeled Polystyrene Nanoparticles Using a Fluorescent Molecular Rotor. Anal. Chem. 2021, 93, 14976–14984. [Google Scholar] [CrossRef]
- Zhang, L.; Li, Y.; Mu, G.; Yang, L.; Ren, C.; Wang, Z.; Guo, Q.; Liu, J.; Yang, C. Structure of Self-assembled Peptide Determines the Activity of Aggregation-Induced Emission Luminogen-Peptide Conjugate for Detecting Alkaline Phosphatase. Anal. Chem. 2022, 94, 2236–2243. [Google Scholar] [CrossRef]
- Zhang, Q.; Yin, B.; Hao, J.; Ma, L.; Huang, Y.; Shao, X.; Li, C.; Chu, Z.; Yi, C.; Wong, S.H.D.; et al. An AIEgen/graphene oxide nanocomposite (AIEgen@GO)-based two-stage "turn-on" nucleic acid biosensor for rapid detection of SARS-CoV-2 viral sequence. Aggregate 2022, 4, e195. [Google Scholar] [CrossRef]
- Hsiao, W.W.; Pham, U.K.; Le, T.N.; Lam, X.M.; Chiang, W.H. Advances in aggregation-induced emission luminogens for biomedicine: From luminescence mechanisms to diagnostic applications. Biosens. Bioelectron. 2025, 270, 116942. [Google Scholar] [CrossRef]
- Zeng, Y.; Gan, X.; Xu, Z.; Hu, X.; Hu, C.; Ma, H.; Tu, H.; Chai, B.; Yang, C.; Hu, S.; et al. AIEgens-enhanced rapid sensitive immunofluorescent assay for SARS-CoV-2 with digital microfluidics. Anal. Chim. Acta 2024, 1298, 342398. [Google Scholar] [CrossRef]
- Okoffo, E.D.; Thomas, K.V. Quantitative analysis of nanoplastics in environmental and potable waters by pyrolysis-gas chromatography-mass spectrometry. J. Hazard. Mater. 2024, 464, 133013. [Google Scholar] [CrossRef]
- Hasegawa, S.; Sawada, T.; Kitazawa, Y.; Nagaoka, M.; Kaneda, T.; Serizawa, T. Identification of Polymeric Nanoparticles Using Strategic Peptide Sensor Configurations and Machine Learning. ACS Sens. 2025, 10, 5036–5046. [Google Scholar] [CrossRef] [PubMed]
- Mandemaker, L.D.B.; Meirer, F. Spectro-Microscopic Techniques for Studying Nanoplastics in the Environment and in Organisms. Angew. Chem. Int. Ed. Engl. 2023, 62, e202210494. [Google Scholar] [CrossRef] [PubMed]
- Xie, L.; Ma, M.; Ge, Q.; Liu, Y.; Zhang, L. Machine Learning Advancements and Strategies in Microplastic and Nanoplastic Detection. Environ. Sci. Technol. 2025, 59, 8885–8899. [Google Scholar] [CrossRef]
- Jiménez-Lamana, J.; Marigliano, L.; Allouche, J.; Grassl, B.; Szpunar, J.; Reynaud, S. A Novel Strategy for the Detection and Quantification of Nanoplastics by Single Particle Inductively Coupled Plasma Mass Spectrometry (ICP-MS). Anal. Chem. 2020, 92, 11664–11672. [Google Scholar] [CrossRef] [PubMed]
- Xia, F.; Wu, J.; Wu, X.; Hu, Q.; Dai, J.; Lou, X. Modular Design of Peptide- or DNA-Modified AIEgen Probes for Biosensing Applications. Acc. Chem. Res. 2019, 52, 3064–3074. [Google Scholar] [CrossRef]
- Liu, Y.; Tang, Q.; Zhang, Y.; Xu, M.; Yao, Y.; Qin, Y.; Liu, Q.; Wu, L. A Ratiometric Fluorescent Probe with Reversible Redox-Response for Monitoring Dynamic Release of H(2)S Donors. Anal. Chem. 2025, 97, 10611–10618. [Google Scholar] [CrossRef]
- Cho, E.; Ji, S.; Moon, J.; Koh, H.R. Fluorescence imaging of microplastics and nanoplastics in biological samples. Mol. Cell. Toxicol. 2025, 21, 1015–1022. [Google Scholar] [CrossRef]
- Xiang, H.; He, S.; Zhao, G.; Zhang, M.; Lin, J.; Yang, L.; Liu, H. Gold Nanocluster-Based Ratiometric Probe with Surface Structure Regulation-Triggered Sensing of Hydrogen Sulfide in Living Organisms. ACS Appl. Mater. Interfaces 2023, 15, 12643–12652. [Google Scholar] [CrossRef]
- Liu, F.T.; Wang, Y.P.; Jiang, P.F.; Zhao, B.X. A FRET-based ratiometric fluorescent probe for sensing bisulfite/sulfite and viscosity and its applications in food, water samples and test strips. Food Chem. 2024, 436, 137755. [Google Scholar] [CrossRef] [PubMed]
- Dong, S.; Zhang, Y.; Huang, Y.; Zhang, Y.; Yang, G.; Chen, C.; Wang, L.; Huo, J.; Lu, P.; Cao, D. A FRET ratiometric fluorescent probe for detection of bisulfite in food: Insights into food quality and preservation. Anal. Chim. Acta 2025, 1373, 344558. [Google Scholar] [CrossRef] [PubMed]
- Lanjun, S.; Zhijian, L.; Xiongfei, M.; Yanchao, Z.; Shuhan, H.; Le, L.; Lin, W. Rapid identification of marine microplastics by laser-induced fluorescence technique based on PCA combined with SVM and KNN algorithm. Environ. Res. 2025, 269, 120947. [Google Scholar] [CrossRef]
- Yang, G.; Liu, Y.; Teng, J.; Zhao, C.X. FRET Ratiometric Nanoprobes for Nanoparticle Monitoring. Biosensors 2021, 11, 505. [Google Scholar] [CrossRef]
- Liu, X.; Gong, X.; Yuan, J.; Fan, X.; Zhang, X.; Ren, T.; Yang, S.; Yang, R.; Yuan, L.; Zhang, X.B. Dual-Stimulus Responsive Near-Infrared Reversible Ratiometric Fluorescent and Photoacoustic Probe for In Vivo Tumor Imaging. Anal. Chem. 2021, 93, 5420–5429. [Google Scholar] [CrossRef]
- Wei, X.-F.; Rindzevicius, T.; Wu, K.; Bohlen, M.; Hedenqvist, M.; Boisen, A.; Hakonen, A. Visualizing undyed microplastic particles and fibers with plasmon-enhanced fluorescence. Chem. Eng. J. 2022, 442, 136117. [Google Scholar] [CrossRef]
- Xiao, S.; Filippini, A.; Casadei, M.; Caracciolo, G.; Digiacomo, L.; Rossetta, A. Fast and portable fluorescence lifetime analysis for early warning detection of micro- and nanoplastics in water. Environ. Res. 2024, 244, 117936. [Google Scholar] [CrossRef]
- Ece, E.; Aslan, Y.; Hacıosmanoğlu, N.; Inci, F. MicroMetaSense: Coupling Plasmonic Metasurfaces with Fluorescence for Enhanced Detection of Microplastics in Real Samples. ACS Sens. 2025, 10, 725–740. [Google Scholar] [CrossRef] [PubMed]
- Malafaia, G.; da Luz, T.M.; Ahmed, M.A.I.; Karthi, S.; da Costa Araújo, A.P. When toxicity of plastic particles comes from their fluorescent dye: A preliminary study involving neotropical Physalaemus cuvieri tadpoles and polyethylene microplastics. J. Hazard. Mater. Adv. 2022, 6, 10054. [Google Scholar] [CrossRef]
- Fu, T.; Li, W.; Wen, H.; Kong, L.; Zheng, M.; Ma, L.; Guo, W.; Meng, Z.; Zhang, X.; Zhang, X.; et al. Biocompatibility evaluation and imaging application of a new fluorescent chemodosimeter for the specific detection of mercury ions in environmental and biological samples. Microchem. J. 2024, 207, 111859. [Google Scholar] [CrossRef]
- Wang, J.; Liu, M.; Zhang, X.; Wang, X.; Xiong, M.; Luo, D. Stimuli-responsive linkers and their application in molecular imaging. Exploration 2024, 4, 20230027. [Google Scholar] [CrossRef]
- Galloway, T.S.; Cole, M.; Lewis, C. Interactions of microplastic debris throughout the marine ecosystem. Nat. Ecol. Evol. 2017, 1, 116. [Google Scholar] [CrossRef]
- Nene, A.; Sadeghzade, S.; Viaroli, S.; Yang, W.; Uchenna, U.P.; Kandwal, A.; Liu, X.; Somani, P.; Galluzzi, M. Recent advances and future technologies in nano-microplastics detection. Environ. Sci. Eur. 2025, 37, 7. [Google Scholar] [CrossRef]















| Detection Technique | Key Physical Parameters Considered | Selection Strategy for Standards | Examples and Rationale |
|---|---|---|---|
| Fluorescence Staining (e.g., Nile Red, Coumarin 6) | Particle size affects adsorption uniformity; small sizes (<500 nm) increase aggregation risks. Shape influences staining time (fibers require longer incubation). | Prioritize monodisperse spheres matching the target size range; include aged samples to simulate environmental effects. | PS microspheres (Sigma, 100 nm–5 μm): Uniform size for LOD calibration; add oxidized PE fragments for surface roughness testing. |
| Solvatochromic Probes (e.g., DANS for “rainbow” differentiation) | Size < 500 nm amplifies polarity gradients, causing spectral shifts. Roughness enhances intramolecular charge-transfer (ICT) effects. | Use multi-polarity polymers with graded sizes (100 nm, 1 μm, 10 μm); verify no autofluorescence. | HDPE/LDPE particles (NIST, 50–500 nm): Minimal density variation for polarity comparison; DLS-validated distribution. |
| Specific Recognition Probes (e.g., DPNA for PU) | Small sizes enhance hydrogen-bond density but disrupt RIR due to aggregation. Irregular shapes reduce selectivity. | Target-specific polymers with nano-scale sizes (<100 nm) for bioinvasion testing; include mixtures for cross-reactivity checks. | PU nanoparticles (custom synthesis, 50–200 nm): Mimics aggregation; optimizes rapid staining (<1 min). |
| AIE Probes (e.g., NIR-II AIEgens) | Size impacts motion restriction efficiency; nano-aggregation can enhance signals but introduce artifacts. | High surface-area samples (e.g., porous PS); <100 nm for in vivo imaging in dynamic matrices. | Fluorescent-labeled PS NPs (commercial, 100 nm): High quantum yield for uptake kinetics quantification. |
| FRET/Ratiometric Probes | Size affects energy transfer distance; small particles require higher resolution to avoid quenching. | Dual-dye composites with uniform sizes for ratio calibration; include pH/viscosity variants. | AuNC-PS hybrids (synthesized, 50 nm): Self-calibrating with pM-level LOD. |
| Signal Enhancement (e.g., PEF/MEF) | <100 nm sizes benefit from plasmonic field amplification; roughness affects field distribution. | Dye-free autofluorescent samples with size gradients; fibers/fragments for real-sample simulation. | PBAT fibers (commercial, 1–10 μm): Compatible with gold nanopillars for 70-fold enhancement. |
| Fluorescent Dye/ Technology | Polymeric Nature of Microplastics | Brief Outcome/Mechanism |
|---|---|---|
Nile Red (NR)![]() | Polystyrene (PS), Polyethylene (PE), Polypropylene (PP), Polyethylene terephthalate (PET) | A solvatochromic dye that exhibits a fluorescence “turn−on” response upon partitioning into hydrophobic plastic surfaces. Allows rapid screening but lacks specificity, leading to potential false positives from natural organics. |
Coumarin 6![]() | LDPE, HDPE, PP, PS, PC, PMMA, PA, PVC, PET, EPS | An economical lipophilic dye that functions via hydrophobic adsorption and solvatochromic behavior. Provides a uniform fluorescence emission and is compatible with subsequent FTIR analysis. |
Dimethylamino-4′-nitrostilbene (DANS)![]() | PP, LDPE, HDPE, PS, PET | A solvatochromic probe whose emission color shifts based on polymer polarity, creating a “microplastic rainbow” for visual differentiation. Requires heating for staining. |
DPNA![]() | Polyurethane (PU) | Achieves exceptional selectivity through a hydrogen−bond−driven recognition mechanism. Binding restricts intramolecular rotation (RIR), activating a strong near−infrared (NIR) fluorescence “turn−on” signal specifically for PU. |
1,3,6,8−Pyrenetetrasulfonate (PTSA)![]() | Polyethylene, Polypropylene (from face masks) | A water-soluble anionic dye that operates via a fluorescence quenching mechanism upon binding. However, it exhibits significant biotoxicity, causing high lethality in aquatic organisms. |
| Aggregation-Induced Emission (AIE) Probes | Various micro- and nanoplastics | Leverage a “turn−on” mechanism where fluorescence is weak in dispersed states but dramatically enhanced upon aggregation or restriction of intramolecular motion on plastic surfaces, enabling high signal−to−noise detection. |
Disclaimer/Publisher’s Note: The statements, opinions and data contained in all publications are solely those of the individual author(s) and contributor(s) and not of MDPI and/or the editor(s). MDPI and/or the editor(s) disclaim responsibility for any injury to people or property resulting from any ideas, methods, instructions or products referred to in the content. |
© 2025 by the authors. Licensee MDPI, Basel, Switzerland. This article is an open access article distributed under the terms and conditions of the Creative Commons Attribution (CC BY) license (https://creativecommons.org/licenses/by/4.0/).
Share and Cite
Yang, J.; Zheng, K.; Chen, W.; Zeng, X.; Chen, Y.; Lin, F.; Li, D. Illuminating the Invisible: Fluorescent Probes as Emerging Tools for Micro/Nanoplastic Identification. Int. J. Mol. Sci. 2025, 26, 11283. https://doi.org/10.3390/ijms262311283
Yang J, Zheng K, Chen W, Zeng X, Chen Y, Lin F, Li D. Illuminating the Invisible: Fluorescent Probes as Emerging Tools for Micro/Nanoplastic Identification. International Journal of Molecular Sciences. 2025; 26(23):11283. https://doi.org/10.3390/ijms262311283
Chicago/Turabian StyleYang, Junhan, Kaichao Zheng, Weiqing Chen, Xiaojun Zeng, Yao Chen, Fengping Lin, and Daliang Li. 2025. "Illuminating the Invisible: Fluorescent Probes as Emerging Tools for Micro/Nanoplastic Identification" International Journal of Molecular Sciences 26, no. 23: 11283. https://doi.org/10.3390/ijms262311283
APA StyleYang, J., Zheng, K., Chen, W., Zeng, X., Chen, Y., Lin, F., & Li, D. (2025). Illuminating the Invisible: Fluorescent Probes as Emerging Tools for Micro/Nanoplastic Identification. International Journal of Molecular Sciences, 26(23), 11283. https://doi.org/10.3390/ijms262311283






