Assessment and Characterization of Induced Alloantigen-Specific Regulatory T Cells Obtained by the Inhibition of CDK8/19 with the AS2863619 Compound
Abstract
1. Introduction
2. Results
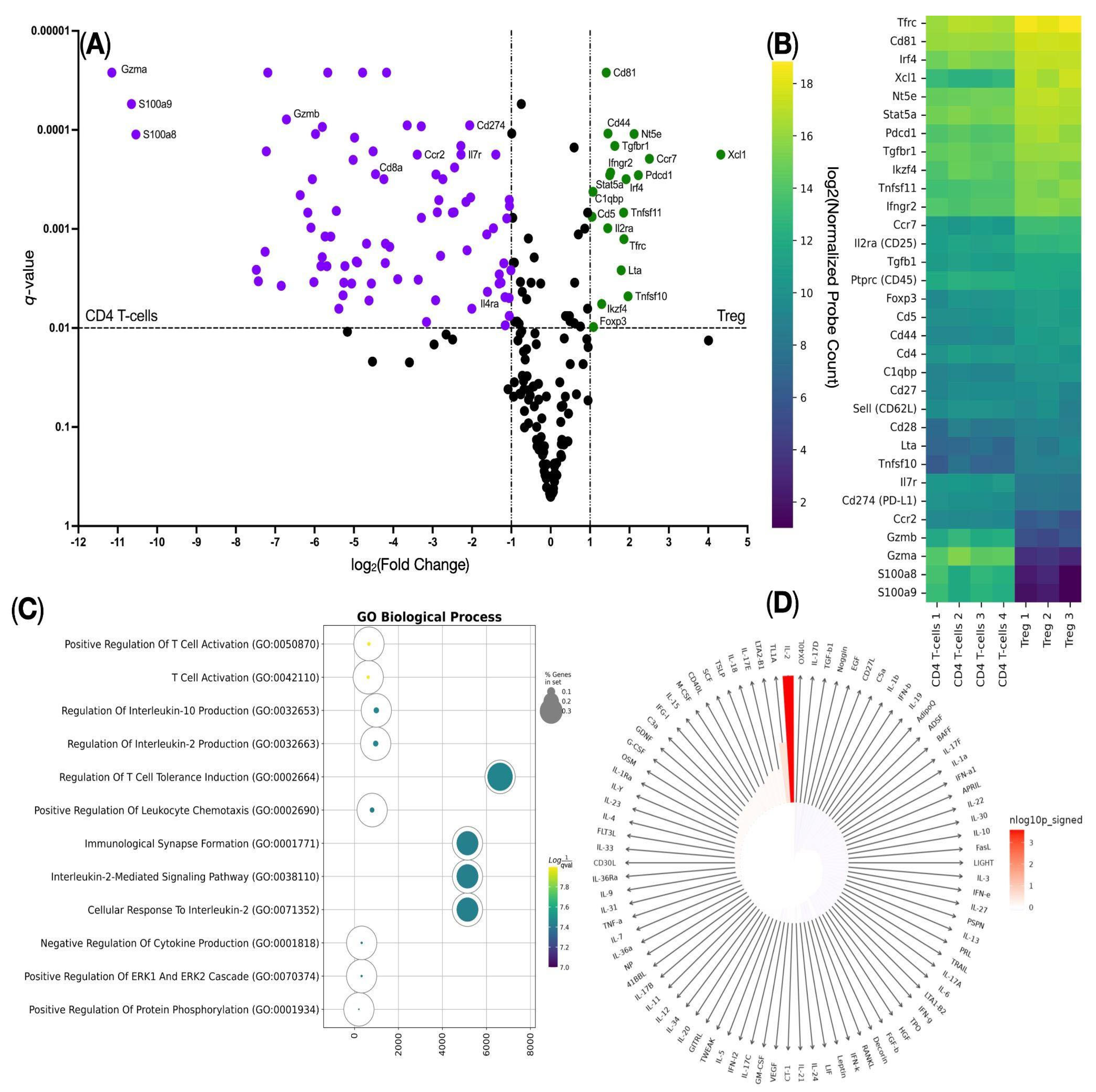
2.1. NanoString Gene Expression Analysis Confirms the Transdifferentiation of CD4+ T Cells into CD4+ Regulatory T Cells
2.2. The Proportion of CD4+ CD44+ Regulatory T Cells Increases in Alloantigen-Specific Tregs After Co-Cultivation with DCs
2.3. Addition of Ag-Tregs to a Mixed Lymphocyte Reaction Increases the Production of Cytokines IL-2 and IL-10
2.4. In Vivo Migration Assay Demonstrates a Characteristic Migratory Pattern of Ag-Tregs into the Spleen in a Balb/c Mouse Model
3. Discussion
4. Materials and Methods
4.1. Laboratory Animals
4.2. Deriving Dendritic Cells
4.3. Generation of Ag-Specific Tregs from Effector CD4+ T Lymphocytes
4.4. Total RNA Extraction
4.5. Nanostring Gene Expression Profiling
4.6. Flow Cytometry
4.7. Flow Cytometry Single-Cell Data Analysis
4.8. Differential Gene Expression, GO BP Overrepresentation Analysis, and Immune Response Enrichment Analysis
4.9. Mixed Lymphocyte Reaction (MLR)
4.10. Analysis of Ag-Treg Co-Culture Media Using ELISA
4.11. Assessing the Migratory Potential of Ag-Tregs In Vivo
4.12. Statistical Analysis of Other Data
5. Conclusions
Author Contributions
Funding
Institutional Review Board Statement
Informed Consent Statement
Data Availability Statement
Acknowledgments
Conflicts of Interest
References
- Kim, J.H.; Kim, B.S.; Lee, S.K. Regulatory T Cells in Tumor Microenvironment and Approach for Anticancer Immunotherapy. Immune Netw. 2020, 20, e4. [Google Scholar] [CrossRef]
- Pilat, N.; Sprent, J. Treg Therapies Revisited: Tolerance Beyond Deletion. Front. Immunol. 2021, 11, 622810. [Google Scholar] [CrossRef] [PubMed]
- Raugh, A.; Allard, D.; Bettini, M. Nature vs. nurture: FOXP3, genetics, and tissue environment shape Treg function. Front Immunol. 2022, 13, 911151. [Google Scholar] [CrossRef] [PubMed]
- Vent-Schmidt, J.; Han, J.M.; MacDonald, K.G.; Levings, M.K. The role of FOXP3 in regulating immune responses. Int. Rev. Immunol. 2014, 33, 110–128. [Google Scholar] [CrossRef] [PubMed]
- Kurniawan, H.; Soriano-Baguet, L.; Brenner, D. Regulatory T cell metabolism at the intersection between autoimmune diseases and cancer. Eur. J. Immunol. 2020, 50, 1626–1642. [Google Scholar] [CrossRef]
- Howie, D.; Ten Bokum, A.; Necu, A.S.; Cobbold, S.P.; Waldmann, H. The Role of Lipid Metabolism in T Lymphocyte Differentiation and Survival. Front. Immunol. 2018, 8, 1949. [Google Scholar] [CrossRef]
- Li, Y.; Lu, Y.; Wang, S.; Han, Z.; Zhu, F.; Ni, Y.; Liang, R.; Zhang, Y.; Leng, Q.; Wei, G.; et al. USP21 prevents the generation of T-helper-1-like Treg cells. Nat. Commun. 2016, 7, 13559. [Google Scholar] [CrossRef]
- Guo, Z.; Wang, G.; Lv, Y.; Wan, Y.Y.; Zheng, J. Inhibition of Cdk8/Cdk19 Activity Promotes Treg Cell Differentiation and Suppresses Autoimmune Diseases. Front. Immunol. 2019, 10, 1988. [Google Scholar] [CrossRef]
- Akamatsu, M.; Mikami, N.; Ohkura, N.; Kawakami, R.; Kitagawa, Y.; Sugimoto, A.; Hirota, K.; Nakamura, N.; Ujihara, S.; Kurosaki, T.; et al. Conversion of antigen-specific effector/memory T cells into Foxp3-expressing Treg cells by inhibition of CDK8/19. Sci. Immunol. 2019, 4, eaaw2707. [Google Scholar] [CrossRef]
- Polak, K.; Marchal, P.; Taroni, C.; Ebel, C.; Kirstetter, P.; Kastner, P.; Chan, S. CD4+ regulatory T cells lacking Helios and Eos. Biochem. Biophys. Res. Commun. 2023, 24, 83–89. [Google Scholar] [CrossRef]
- Wei, L.; Laurence, A.; O’Shea, J.J. New insights into the roles of Stat5a/b and Stat3 in T cell development and differentiation. Semin. Cell Dev. Biol. 2008, 19, 394–400. [Google Scholar] [CrossRef]
- Georgiev, P.; Charbonnier, L.M.; Chatila, T.A. Regulatory T Cells: The Many Faces of Foxp3. J. Clin. Immunol. 2019, 39, 623–640. [Google Scholar] [CrossRef]
- Jarvis, L.B.; Rainbow, D.B.; Coppard, V.; Howlett, S.K.; Georgieva, Z.; Davies, J.L.; Kaur Mullay, H.; Hester, J.; Ashmore, T.; Van Den Bosch, A.; et al. Therapeutically expanded human regulatory T-cells are super-suppressive due to HIF1A induced expression of CD73. Commun. Biol. 2021, 4, 1186. [Google Scholar] [CrossRef]
- Chauhan, S.K.; Saban, D.R.; Dohlman, T.H.; Dana, R. CCL-21 conditioned regulatory T cells induce allotolerance through enhanced homing to lymphoid tissue. J. Immunol. 2014, 192, 817. [Google Scholar] [CrossRef]
- Sharma, A.; Rudra, D. Emerging Functions of Regulatory T Cells in Tissue Homeostasis. Front Immunol. 2018, 9, 883. [Google Scholar] [CrossRef]
- Harris, F.; Berdugo, Y.A.; Tree, T. IL-2-based approaches to Treg enhancement. Clin. Exp. Immunol. 2023, 211, 149–163. [Google Scholar] [CrossRef]
- Fan, M.Y.; Low, J.S.; Tanimine, N.; Finn, K.K.; Priyadharshini, B.; Germana, S.K.; Kaech, S.M.; Turka, L.A. Differential Roles of IL-2 Signaling in Developing versus Mature Tregs. Cell Rep. 2018, 25, 1204–1213.e4. [Google Scholar] [CrossRef]
- Tereshchenko, V.; Shevyrev, D.; Fisher, M.; Bulygin, A.; Khantakova, J.; Sennikov, S. TCR Sequencing in Mouse Models of Allorecognition Unveils the Features of Directly and Indirectly Activated Clonotypes. Int. J. Mol. Sci. 2023, 24, 12075. [Google Scholar] [CrossRef]
- Kawakami, R.; Kitagawa, Y.; Chen, K.Y.; Arai, M.; Ohara, D.; Nakamura, Y.; Yasuda, K.; Osaki, M.; Mikami, N.; Lareau, C.A.; et al. Distinct Foxp3 enhancer elements coordinate development, maintenance, and function of regulatory T cells. Immunity 2021, 54, 947–961. [Google Scholar] [CrossRef]
- Bulygin, A.S.; Khantakova, J.N.; Fisher, M.S.; Tereshchenko, V.P.; Kurilin, V.V.; Shkaruba, N.S.; Sennikov, S.V. Generation of stable antigen-specific T-regulatory cells using blockers of cyclin-dependent protein kinases. Immunology 2023, 44, 147–156. (In Russian) [Google Scholar] [CrossRef]
- Cheru, N.; Hafler, D.A.; Sumida, T.S. Regulatory T cells in peripheral tissue tolerance and diseases. Front. Immunol. 2023, 14, 1154575. [Google Scholar] [CrossRef]
- Goswami, T.K.; Singh, M.; Dhawan, M.; Mitra, S.; Emran, T.B.; Rabaan, A.A.; Mutair, A.A.; Alawi, Z.A.; Alhumaid, S.; Dhama, K. Regulatory T cells (Tregs) and their therapeutic potential against autoimmune disorders—Advances and challenges. Hum. Vaccin. Immunother. 2022, 18, 2035117. [Google Scholar] [CrossRef]
- Abbas, A.K. The Surprising Story of IL-2: From Experimental Models to Clinical Application. Am. J. Pathol. 2020, 190, 1776–1781. [Google Scholar] [CrossRef]
- Saraiva, M.; O’Garra, A. The regulation of IL-10 production by immune cells. Nat. Rev. Immunol. 2010, 10, 170–181. [Google Scholar] [CrossRef]
- Shevyrev, D.; Tereshchenko, V. Treg Heterogeneity, Function, and Homeostasis. Front. Immunol. 2020, 10, 3100. [Google Scholar] [CrossRef]
- Khantakova, J.N.; Bulygin, A.S.; Sennikov, S.V. The Regulatory-T-Cell Memory Phenotype: What We Know. Cells. 2022, 11, 1687. [Google Scholar] [CrossRef]
- Wei, S.; Kryczek, I.; Zou, W. Regulatory T-cell compartmentalization and trafficking. Blood. 2006, 108, 426. [Google Scholar] [CrossRef]
- Milanez-Almeida, P.; Meyer-Hermann, M.; Toker, A.; Khailaie, S.; Huehn, J. Foxp3+ regulatory T-cell homeostasis quantitatively differs in murine peripheral lymph nodes and spleen. Eur. J. Immunol. 2015, 45, 153. [Google Scholar] [CrossRef] [PubMed]
- Liu, X.; Quan, N. Immune Cell Isolation from Mouse Femur Bone Marrow. Bio Protoc. 2015, 5, e1631. [Google Scholar] [CrossRef]
- Perik-Zavodskaia, O.; Perik-Zavodskii, R.; Nazarov, K.; Volynets, M.; Alrhmoun, S.; Shevchenko, J.; Sennikov, S. Murine Bone Marrow Erythroid Cells Have Two Branches of Differentiation Defined by the Presence of CD45 and a Different Immune Transcriptome Than Fetal Liver Erythroid Cells. Int. J. Mol. Sci. 2023, 24, 15752. [Google Scholar] [CrossRef]
- Hao, Y.; Stuart, T.; Kowalski, M.H.; Choudhary, S.; Hoffman, P.; Hartman, A.; Srivastava, A.; Molla, G.; Madad, S.; Fernandez-Granda, C. Dictionary Learning for Integrative, Multimodal and Scalable Single-Cell Analysis. Nat. Biotechnol. 2023, 42, 293–304. [Google Scholar] [CrossRef] [PubMed]
- Korsunsky, I.; Millard, N.; Fan, J.; Slowikowski, K.; Zhang, F.; Wei, K.; Baglaenko, Y.; Brenner, M.; Loh, P.; Raychaudhuri, S. Fast, sensitive and accurate integration of single-cell data with Harmony. Nat. Methods 2019, 16, 1289–1296. [Google Scholar] [CrossRef] [PubMed]
- Bedre, R. Bioinfokit: Bioinformatics Data Analysis and Visualization Toolkit, Version 2.0.9; Zenodo: Meyrin, Switzerland, 2022.
- Fang, Z.; Liu, X.; Peltz, G. GSEApy: A comprehensive package for performing gene set enrichment analysis in Python. Bioinformatics 2023, 39, btac757. [Google Scholar] [CrossRef]
- Cui, A.; Huang, T.; Li, S.; Ma, A.; Pérez, J.L.; Sander, C.; Keskin, D.B.; Wu, C.J.; Fraenkel, E.; Hacohen, N. Dictionary of immune responses to cytokines at single-cell resolution. Nature 2024, 625, 377–384. [Google Scholar] [CrossRef]
- Chen, W.; Cao, Y.; Zhong, Y.; Sun, J.; Dong, J. The Mechanisms of Effector Th Cell Responses Contribute to Treg Cell Function: New Insights into Pathogenesis and Therapy of Asthma. Front Immunol. 2022, 13, 862866. [Google Scholar] [CrossRef]
- Miragaia, R.J.; Gomes, T.; Chomka, A.; Jardine, L.; Riedel, A.; Hegazy, A.N.; Whibley, N.; Tucci, A.; Chen, X.; Lindeman, I.; et al. Single-Cell Transcriptomics of Regulatory T Cells Reveals Trajectories of Tissue Adaptation. Immunity 2019, 50, 493–504. [Google Scholar] [CrossRef] [PubMed]
- Guide for the Care and Use of Laboratory Animals, 8th ed.; The National Academies Press: Washington, DC, USA, 2010.








Disclaimer/Publisher’s Note: The statements, opinions and data contained in all publications are solely those of the individual author(s) and contributor(s) and not of MDPI and/or the editor(s). MDPI and/or the editor(s) disclaim responsibility for any injury to people or property resulting from any ideas, methods, instructions or products referred to in the content. |
© 2025 by the authors. Licensee MDPI, Basel, Switzerland. This article is an open access article distributed under the terms and conditions of the Creative Commons Attribution (CC BY) license (https://creativecommons.org/licenses/by/4.0/).
Share and Cite
Bulygin, A.; Fisher, M.; Kurilin, V.; Alrhmoun, S.; Perik-Zavodskii, R.; Perik-Zavodskaia, O.; Volynets, M.; Shkaruba, N.; Obleukhova, I.; Khantakova, J.; et al. Assessment and Characterization of Induced Alloantigen-Specific Regulatory T Cells Obtained by the Inhibition of CDK8/19 with the AS2863619 Compound. Int. J. Mol. Sci. 2025, 26, 10957. https://doi.org/10.3390/ijms262210957
Bulygin A, Fisher M, Kurilin V, Alrhmoun S, Perik-Zavodskii R, Perik-Zavodskaia O, Volynets M, Shkaruba N, Obleukhova I, Khantakova J, et al. Assessment and Characterization of Induced Alloantigen-Specific Regulatory T Cells Obtained by the Inhibition of CDK8/19 with the AS2863619 Compound. International Journal of Molecular Sciences. 2025; 26(22):10957. https://doi.org/10.3390/ijms262210957
Chicago/Turabian StyleBulygin, Aleksey, Marina Fisher, Vasily Kurilin, Saleh Alrhmoun, Roman Perik-Zavodskii, Olga Perik-Zavodskaia, Marina Volynets, Nadezhda Shkaruba, Irina Obleukhova, Julia Khantakova, and et al. 2025. "Assessment and Characterization of Induced Alloantigen-Specific Regulatory T Cells Obtained by the Inhibition of CDK8/19 with the AS2863619 Compound" International Journal of Molecular Sciences 26, no. 22: 10957. https://doi.org/10.3390/ijms262210957
APA StyleBulygin, A., Fisher, M., Kurilin, V., Alrhmoun, S., Perik-Zavodskii, R., Perik-Zavodskaia, O., Volynets, M., Shkaruba, N., Obleukhova, I., Khantakova, J., Golikova, E., Silkov, A., & Sennikov, S. (2025). Assessment and Characterization of Induced Alloantigen-Specific Regulatory T Cells Obtained by the Inhibition of CDK8/19 with the AS2863619 Compound. International Journal of Molecular Sciences, 26(22), 10957. https://doi.org/10.3390/ijms262210957

