Overexpression of miR-320-3p, miR-381-3p, and miR-27a-3p Suppresses Genes Related to Midline Facial Cleft in Mouse Cranial Neural Crest Cells
Abstract
1. Introduction
2. Results
2.1. Collection of a Set of Genes Related to Midline Facial Clefts in Mice
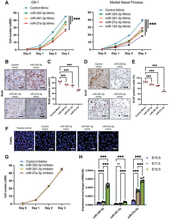
2.2. Mimics for miR-320-3p, miR-381-3p, and miR-27a-3p Inhibits Cell Proliferation by Suppressing Genes Associated with Midline Facial Clefts in O9-1 Cells and MNP-Derived Mesenchymal Cells
3. Discussion
4. Materials and Methods
4.1. Gene Search for Mouse Midline Facial Clefts and Bioinformatics Analysis
4.2. Cell Culture
4.3. Isolation of Primary Medial Nasal Process Mesenchymal Cell
4.4. Cell Proliferation and Cell Death Assay
4.5. Quantitative RT-PCR
4.6. Statistical Analysis
Supplementary Materials
Author Contributions
Funding
Institutional Review Board Statement
Informed Consent Statement
Data Availability Statement
Conflicts of Interest
Correction Statement
References
- Lan, Y.; Jiang, R. Mouse models in palate development and orofacial cleft research: Understanding the crucial role and regulation of epithelial integrity in facial and palate morphogenesis. Curr. Top. Dev. Biol. 2022, 148, 13–50. [Google Scholar] [CrossRef] [PubMed] [PubMed Central]
- Jiang, R.; Bush, J.O.; Lidral, A.C. Development of the upper lip: Morphogenetic and molecular mechanisms. Dev. Dyn. 2006, 235, 1152–1166. [Google Scholar] [CrossRef] [PubMed] [PubMed Central]
- Tessier, P. Anatomical classification facial, cranio-facial and latero-facial clefts. J. Maxillofac. Surg. 1976, 4, 69–92. [Google Scholar] [CrossRef] [PubMed]
- Hamzan, M.I.; Sulaiman, W.A.W. True Median Cleft Lip-15 Years of Review and Prevalence. Cleft Palate Craniofac. J. 2020, 57, 1051–1054. [Google Scholar] [CrossRef] [PubMed]
- Iwaya, C.; Suzuki, A.; Iwata, J. MicroRNAs and Gene Regulatory Networks Related to Cleft Lip and Palate. Int. J. Mol. Sci. 2023, 24, 3552. [Google Scholar] [CrossRef] [PubMed] [PubMed Central]
- Yan, F.; Simon, L.; Suzuki, A.; Iwaya, C.; Jia, P.; Iwata, J.; Zhao, Z. Spatiotemporal MicroRNA-Gene Expression Network Related to Orofacial Clefts. J. Dent. Res. 2022, 101, 1398–1407. [Google Scholar] [CrossRef] [PubMed] [PubMed Central]
- Seelan, R.S.; Pisano, M.M.; Greene, R.M. MicroRNAs as epigenetic regulators of orofacial development. Differentiation 2022, 124, 1–16. [Google Scholar] [CrossRef] [PubMed]
- O’Brien, J.; Hayder, H.; Zayed, Y.; Peng, C. Overview of MicroRNA Biogenesis, Mechanisms of Actions, and Circulation. Front. Endocrinol. 2018, 9, 402. [Google Scholar] [CrossRef] [PubMed] [PubMed Central]
- Mattick, J.S.; Amaral, P.P.; Carninci, P.; Carpenter, S.; Chang, H.Y.; Chen, L.-L.; Chen, R.; Dean, C.; Dinger, M.E.; Fitzgerald, K.A.; et al. Long non-coding RNAs: Definitions, functions, challenges and recommendations. Nat. Rev. Mol. Cell Biol. 2023, 24, 430–447. [Google Scholar] [CrossRef] [PubMed] [PubMed Central]
- Geng, X.; Jia, Y.; Zhang, Y.; Shi, L.; Li, Q.; Zang, A.; Wang, H. Circular RNA: Biogenesis, degradation, functions and potential roles in mediating resistance to anticarcinogens. Epigenomics 2020, 12, 267–283. [Google Scholar] [CrossRef] [PubMed]
- Greer, E.L.; Shi, Y. Histone methylation: A dynamic mark in health, disease and inheritance. Nat. Rev. Genet. 2012, 13, 343–357. [Google Scholar] [CrossRef] [PubMed] [PubMed Central]
- Bannister, A.J.; Kouzarides, T. Regulation of chromatin by histone modifications. Cell Res. 2011, 21, 381–395. [Google Scholar] [CrossRef] [PubMed] [PubMed Central]
- Kim, H.; Lee, Y.Y.; Kim, V.N. The biogenesis and regulation of animal microRNAs. Nat. Rev. Mol. Cell Biol. 2025, 26, 276–296. [Google Scholar] [CrossRef] [PubMed]
- Tang, J.; Lian, S.B.; Bai, Y.; Lv, M.M.; Wen, Y.; Song, Q.G. Comprehensive analysis of plasma miRNA and related ceRNA network in non-syndromic cleft lip and/or palate. Int. J. Pediatr. Otorhinolaryngol. 2022, 162, 111306. [Google Scholar] [CrossRef] [PubMed]
- Gao, Y.; Zang, Q.; Song, H.; Fu, S.; Sun, W.; Zhang, W.; Wang, X.; Li, Y.; Jiao, X. Comprehensive analysis of differentially expressed profiles of non-coding RNAs in peripheral blood and ceRNA regulatory networks in non-syndromic orofacial clefts. Mol. Med. Rep. 2019, 20, 513–528. [Google Scholar] [CrossRef] [PubMed] [PubMed Central]
- Xu, J.; Iyyanar, P.P.R.; Lan, Y.; Jiang, R. Sonic hedgehog signaling in craniofacial development. Differentiation 2023, 133, 60–76. [Google Scholar] [CrossRef] [PubMed] [PubMed Central]
- Everson, J.L.; Fink, D.M.; Chung, H.M.; Sun, M.R.; Lipinski, R.J. Identification of sonic hedgehog-regulated genes and biological processes in the cranial neural crest mesenchyme by comparative transcriptomics. BMC Genom. 2018, 19, 497. [Google Scholar] [CrossRef] [PubMed] [PubMed Central]
- Ishii, M.; Arias, A.C.; Liu, L.; Chen, Y.B.; Bronner, M.E.; Maxson, R.E. A stable cranial neural crest cell line from mouse. Stem Cells Dev. 2012, 21, 3069–3080. [Google Scholar] [CrossRef] [PubMed] [PubMed Central]
- Iwaya, C.; Iwata, J. miR-383-3p and miR-6951-3p activate cell proliferation through the regulation of genes related to hypertelorism. Front. Cell Dev. Biol. 2025, 13, 1587052. [Google Scholar] [CrossRef] [PubMed] [PubMed Central]
- Luo, W.; Brouwer, C. Pathview: An R/Bioconductor package for pathway-based data integration and visualization. Bioinformatics 2013, 29, 1830–1831. [Google Scholar] [CrossRef] [PubMed] [PubMed Central]
- Stüssel, L.; Hollstein, R.; Laugsch, M.; Hochfeld, L.; Welzenbach, J.; Schröder, J.; Thieme, F.; Ishorst, N.; Romero, R.O.; Weinhold, L.; et al. MiRNA-149 as a Candidate for Facial Clefting and Neural Crest Cell Migration. J. Dent. Res. 2022, 101, 323–330. [Google Scholar] [CrossRef] [PubMed]
- Zhou, J.; Zhang, M.; Zhang, M.; Tan, M.; Ji, Y.; Shu, S.; Liang, Y. MiRNA-470-5p suppresses epithelial-mesenchymal transition of embryonic palatal shelf epithelial cells by targeting Fgfr1 during palatogenesis. Exp. Biol. Med. 2023, 248, 1124–1133. [Google Scholar] [CrossRef] [PubMed] [PubMed Central]
- Suzuki, A.; Yoshioka, H.; Summakia, D.; Desai, N.G.; Jun, G.; Jia, P.; Loose, D.S.; Ogata, K.; Gajera, M.V.; Zhao, Z.; et al. MicroRNA-124-3p suppresses mouse lip mesenchymal cell proliferation through the regulation of genes associated with cleft lip in the mouse. BMC Genom. 2019, 20, 852. [Google Scholar] [CrossRef] [PubMed] [PubMed Central]
- Xu, H.; Yan, F.; Hu, R.; Suzuki, A.; Iwaya, C.; Jia, P.; Iwata, J.; Zhao, Z. CleftGeneDB: A resource for annotating genes associated with cleft lip and cleft palate. Sci. Bull. 2021, 66, 2340–2342. [Google Scholar] [CrossRef] [PubMed]
- Fu, Y.; Zhao, J.; Chen, J.; Zheng, Y.; Mo, R.; Zhang, L.; Zhang, B.; Lin, Q.; He, C.; Li, S.; et al. miR-186-5p regulates the inflammatory response of chronic obstructive pulmonary disorder by targeting HIF-1alpha. Mol. Med. Rep. 2024, 29, 34. [Google Scholar] [CrossRef] [PubMed] [PubMed Central]
- Hsu, X.-R.; Wu, J.-E.; Wu, Y.-Y.; Hsiao, S.-Y.; Liang, J.-L.; Wu, Y.-J.; Tung, C.-H.; Huang, M.-F.; Lin, M.-S.; Yang, P.-C.; et al. Exosomal long noncoding RNA MLETA1 promotes tumor progression and metastasis by regulating the miR-186-5p/EGFR and miR-497-5p/IGF1R axes in non-small cell lung cancer. J. Exp. Clin. Cancer Res. 2023, 42, 283. [Google Scholar] [CrossRef] [PubMed] [PubMed Central]
- Huo, X.; Wang, K.; Yao, B.; Song, L.; Li, Z.; He, W.; Li, Y.; Ma, J.; Wang, L.; Wu, Z. Function and regulation of miR-186-5p, miR-125b-5p and miR-1260a in chordoma. BMC Cancer 2023, 23, 1152. [Google Scholar] [CrossRef] [PubMed] [PubMed Central]
- Liu, D.; Huang, Y.; Shang, Y. Sufentanil Suppresses Cell Carcinogenesis Via Targeting miR-186-5p/HMGB1 Axis and Wnt/beta-Catenin Pathway in Non-Small-Cell Lung Cancer. Mol. Biotechnol. 2024, 67, 1054–1064. [Google Scholar] [CrossRef] [PubMed]
- Ma, S.; Chen, F.; Lin, C.; Sun, W.; Wang, D.; Zhou, S.; Chang, S.; Lu, Z.; Zhang, D. MiR-186-5p prevents hepatocellular carcinoma progression by targeting methyltransferase-like 3 that regulates m6A-mediated stabilization of follistatin-like 5. Heliyon 2024, 10, e26767. [Google Scholar] [CrossRef] [PubMed] [PubMed Central]
- Zhang, J.; Zhang, X.; Liu, X.; Chen, H.; Wang, J.; Ji, M. M1 Macrophage-Derived Exosome LncRNA PVT1 Promotes Inflammation and Pyroptosis of Vascular Smooth Muscle Cells in Abdominal Aortic Aneurysm by Inhibiting miR-186-5p and Regulating HMGB1. Cardiovasc. Toxicol. 2024, 24, 302–320. [Google Scholar] [CrossRef] [PubMed] [PubMed Central]
- Chen, M.; Zhang, J. miR-186-5p inhibits the progression of oral squamous cell carcinoma by targeting ITGA6 to impair the activity of the PI3K/AKT pathway. J. Oral Pathol. Med. 2022, 51, 322–331. [Google Scholar] [CrossRef] [PubMed]
- Suzuki, A.; Sangani, D.R.; Ansari, A.; Iwata, J. Molecular mechanisms of midfacial developmental defects. Dev. Dyn. 2016, 245, 276–293. [Google Scholar] [CrossRef] [PubMed] [PubMed Central]
- Li, H.; Jones, K.L.; Hooper, J.E.; Williams, T. The molecular anatomy of mammalian upper lip and primary palate fusion at single cell resolution. Development 2019, 146, dev174888. [Google Scholar] [CrossRef] [PubMed] [PubMed Central]
- Brunskill, E.W.; Potter, A.S.; Distasio, A.; Dexheimer, P.; Plassard, A.; Aronow, B.J.; Potter, S.S. A gene expression atlas of early craniofacial development. Dev. Biol. 2014, 391, 133–146. [Google Scholar] [CrossRef] [PubMed] [PubMed Central]
- Yankee, T.N.; Oh, S.; Winchester, E.W.; Wilderman, A.; Robinson, K.; Gordon, T.; Rosenfeld, J.A.; VanOudenhove, J.; Scott, D.A.; Leslie, E.J.; et al. Integrative analysis of transcriptome dynamics during human craniofacial development identifies candidate disease genes. Nat. Commun. 2023, 14, 4623. [Google Scholar] [CrossRef] [PubMed] [PubMed Central]
- Suzuki, A.; Abdallah, N.; Gajera, M.; Jun, G.; Jia, P.; Zhao, Z.; Iwata, J. Genes and microRNAs associated with mouse cleft palate: A systematic review and bioinformatics analysis. Mech. Dev. 2018, 150, 21–27. [Google Scholar] [CrossRef] [PubMed] [PubMed Central]
- Gajera, M.; Desai, N.; Suzuki, A.; Li, A.; Zhang, M.; Jun, G.; Jia, P.; Zhao, Z.; Iwata, J. MicroRNA-655-3p and microRNA-497-5p inhibit cell proliferation in cultured human lip cells through the regulation of genes related to human cleft lip. BMC Med. Genom. 2019, 12, 70. [Google Scholar] [CrossRef] [PubMed] [PubMed Central]
- Ge, S.X.; Jung, D.; Yao, R. ShinyGO: A graphical gene-set enrichment tool for animals and plants. Bioinformatics 2020, 36, 2628–2629. [Google Scholar] [CrossRef] [PubMed] [PubMed Central]
- Kanehisa, M.; Furumichi, M.; Sato, Y.; Ishiguro-Watanabe, M.; Tanabe, M. KEGG: Integrating viruses and cellular organisms. Nucleic Acids Res. 2021, 49, D545–D551. [Google Scholar] [CrossRef] [PubMed] [PubMed Central]



| Sequence | miRNA Family | q-Value Bonferroni | q-Value FDR B&H | Hit Count in Query List | Target Gene |
|---|---|---|---|---|---|
| AAAGCUG | miR-320-3p | 9.45 × 10−5 | 1.42 × 10−2 | 10 | Bmpr1a, Ctnnb1, Fbxo11, Lrp6, Rac1, Satb2, Tet1, Tgfbr1, Wls, Zic3 |
| AUACAAG | miR-381-3p | 1.32 × 10−6 | 4.40 × 10−8 | 15 | Apaf1, Bmpr1a, Cdc42, Cecr2, Dlx2, Efna5, Elavl1, Gtf2i, Lrp6, Msx2, Opa1, Ptch1, Spry1, Twist1, Wnt5a |
| UCACAGU | miR-27a-3p | 1.99 × 10−2 | 6.90 × 10−5 | 18 | Apaf1, Bmpr1a, Cdc42, Cecr2, Gtf2i, Kif3a, Lrp6, Opa1, Otx2, Pax3, Pdgfra, Rara, Satb2, (Shroom3), Spry1, Sumo1, Tet1, Tgfbr1 |
| AAGGCAC | miR-124-3p | 9.98 × 10−4 | 8.25 × 10−6 | 22 | Bmpr1a, Cdc42, Cdh1, Dlx2, Efna5, Folr1, Kif3a, Lrp6, Ndst1, Nxn, Pax3, Ptpn11, Rac1, Rara, Rdh10, Sdccag8, Ski, Slc12a5, Spry1, Tet1, Tgfbr1, Tulp3 |
| ACAGUAU | miR-144-3p | 6.23 × 10−1 | 8.10 × 10−3 | 5 | Bmpr1a, Efna5, Pax3, Ptch1, Rac1, Tet1, Tgfbr1 |
| ACAUUAC | miR-323-3p | 3.54 × 10−1 | 3.53 × 10−2 | 3 | Chd1, Fgfr1, Gldc, Ndst1, Ski, Sumo1, Wnt5a |
| ACCACAG | miR-140-3p | 2.16 × 10−1 | 3.27 × 10−2 | 3 | Ndst1, Nxn, Otx2, Ptch1, Satb2, Wnt5a |
| AGCUGCC | miR-22-3p | 2.49 × 10−1 | 1.87 × 10−2 | 3 | Cecr2, Elavlq, Fgfr1, Satb2, Ski, Tet1, Tgfbr1 |
| AUAAAGU | miR-142a-5p | 6.37 × 10−1 | 4.43 × 10−3 | 5 | Ctnnb1, Efna5, Otx2, Pdgfra, Snx3, Tacc3, Tfap2A, Tulp3 |
Disclaimer/Publisher’s Note: The statements, opinions and data contained in all publications are solely those of the individual author(s) and contributor(s) and not of MDPI and/or the editor(s). MDPI and/or the editor(s) disclaim responsibility for any injury to people or property resulting from any ideas, methods, instructions or products referred to in the content. |
© 2025 by the authors. Licensee MDPI, Basel, Switzerland. This article is an open access article distributed under the terms and conditions of the Creative Commons Attribution (CC BY) license (https://creativecommons.org/licenses/by/4.0/).
Share and Cite
Iwaya, C.; Suzuki, A.; Iwata, J. Overexpression of miR-320-3p, miR-381-3p, and miR-27a-3p Suppresses Genes Related to Midline Facial Cleft in Mouse Cranial Neural Crest Cells. Int. J. Mol. Sci. 2025, 26, 10730. https://doi.org/10.3390/ijms262110730
Iwaya C, Suzuki A, Iwata J. Overexpression of miR-320-3p, miR-381-3p, and miR-27a-3p Suppresses Genes Related to Midline Facial Cleft in Mouse Cranial Neural Crest Cells. International Journal of Molecular Sciences. 2025; 26(21):10730. https://doi.org/10.3390/ijms262110730
Chicago/Turabian StyleIwaya, Chihiro, Akiko Suzuki, and Junichi Iwata. 2025. "Overexpression of miR-320-3p, miR-381-3p, and miR-27a-3p Suppresses Genes Related to Midline Facial Cleft in Mouse Cranial Neural Crest Cells" International Journal of Molecular Sciences 26, no. 21: 10730. https://doi.org/10.3390/ijms262110730
APA StyleIwaya, C., Suzuki, A., & Iwata, J. (2025). Overexpression of miR-320-3p, miR-381-3p, and miR-27a-3p Suppresses Genes Related to Midline Facial Cleft in Mouse Cranial Neural Crest Cells. International Journal of Molecular Sciences, 26(21), 10730. https://doi.org/10.3390/ijms262110730

