Nano-Encapsulated Spicule System Enhances Delivery of Wharton’s Jelly MSC Secretome and Promotes Skin Rejuvenation: Preclinical and Clinical Evaluation
Abstract
1. Introduction
2. Results
2.1. Characterization of WJ-MSC Secretome and Secretome-Derived EVs
2.2. In Vitro Evaluation of the Skin-Rejuvenation Potential of WJ-MSC Secretome
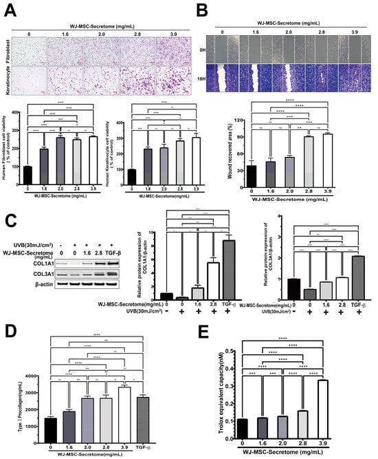
2.2.1. Cell Viability
2.2.2. Wound Closure
2.2.3. Collagen Production
2.2.4. Antioxidant Capacity
2.3. Characterization of WJ-MSC Secretome-Coated Spicules
2.4. Transdermal Penetration of the WJ-MSC Secretome Using Spicules
2.5. Clinical Evaluation of WJ-MSC Secretome-Coated Spicules
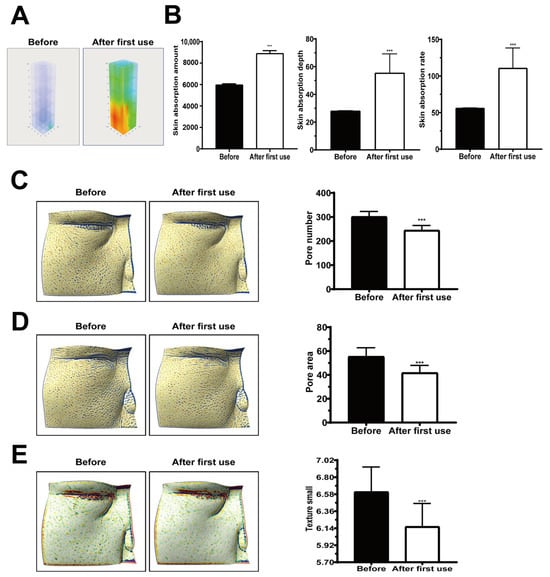
2.5.1. Enhanced Skin Absorption
2.5.2. Pore Characteristics and Texture
2.5.3. Wrinkles
2.5.4. Erythema
2.5.5. Adverse Events
3. Discussion
3.1. Clinical Relevance and Scope
3.2. Methodological Considerations and Limitations
3.3. Future Directions
4. Materials and Methods
4.1. WJ-MSC Master Cell Banking and Secretome Preparation
4.2. WJ-MSC Secretome Characterization
4.3. Trilineage Differentiation
4.4. Flow Cytometry
4.5. Skin Cell Culture
4.6. Cell Proliferation and Viability
4.7. Scratch Wound Healing Assay
4.8. Collagen and Antioxidant Assays
4.9. Nano-Coated Spicules
4.10. In Vivo Skin Penetration Assay
4.11. Formulation of Spicule-Based Essence
4.12. Study Design and Participants
4.13. Application Protocol
4.14. Evaluation of Skin Absorption
4.15. Assessment of Pore Count and Area
4.16. Evaluation of Skin Texture, Fine Wrinkles, and Pigmentation
4.17. Assessment of Adverse Events
4.18. Statistical Analysis
5. Conclusions
Supplementary Materials
Author Contributions
Funding
Institutional Review Board Statement
Informed Consent Statement
Data Availability Statement
Acknowledgments
Conflicts of Interest
Abbreviations
| MSC | Mesenchymal stem cells |
| WJ-MSC | Wharton’s Jelly-derived mesenchymal stem cell |
| CM | Conditioned medium |
| EV | Extracellular vesicle |
| HS68 | Human foreskin dermal fibroblast cell line |
| HaCaT | Human skin keratinocyte cell line |
| TGF- | Transforming growth factor-beta |
| SCT | Spray Coating Technology |
References
- Hussein, R.S.; Bin Dayel, S.; Abahussein, O.; El-Sherbiny, A.A. Influences on Skin and Intrinsic Aging: Biological, Environmental, and Therapeutic Insights. J. Cosmet. Dermatol. 2024, 24, e16688. [Google Scholar] [CrossRef]
- Shin, J.-W.; Kwon, S.-H.; Choi, J.-Y.; Na, J.-I.; Huh, C.-H.; Choi, H.-R.; Park, K.-C. Molecular Mechanisms of Dermal Aging and Antiaging Approaches. Int. J. Mol. Sci. 2019, 20, 2126. [Google Scholar] [CrossRef] [PubMed]
- McCabe, M.C.; Hill, R.C.; Calderone, K.; Cui, Y.; Yan, Y.; Quan, T.; Fisher, G.J.; Hansen, K.C. Alterations in extracellular matrix composition during aging and photoaging of the skin. Matrix Biol. Plus 2020, 8, 100041. [Google Scholar] [CrossRef] [PubMed]
- Shin, S.H.; Lee, Y.H.; Rho, N.-K.; Park, K.Y. Skin aging from mechanisms to interventions: Focusing on dermal aging. Front. Physiol. 2023, 14, 1195272. [Google Scholar] [CrossRef]
- Bolzinger, M.-A.; Briançon, S.; Pelletier, J.; Chevalier, Y. Penetration of drugs through skin, a complex rate-controlling membrane. Curr. Opin. Colloid Interface Sci. 2012, 17, 156–165. [Google Scholar] [CrossRef]
- Yu, Y.-Q.; Yang, X.; Wu, X.-F.; Fan, Y.-B. Enhancing Permeation of Drug Molecules Across the Skin via Delivery in Nanocarriers: Novel Strategies for Effective Transdermal Applications. Front. Bioeng. Biotechnol. 2021, 9, 646554. [Google Scholar] [CrossRef]
- Bhat, M.; Tharmatt, A.; Bhargava, S.; Kumeria, T.; Mishra, A.; Mittal, A.; Chitkara, D. Can breakthroughs in dermal and transdermal macromolecule delivery surmount existing barriers and revolutionize future therapeutics? J. Transl. Med. 2025, 23, 53. [Google Scholar] [CrossRef]
- Trommer, H.; Neubert, R.H.H. Overcoming the Stratum Corneum: The Modulation of Skin Penetration. Ski. Pharmacol. Physiol. 2006, 19, 106–121. [Google Scholar] [CrossRef]
- Liang, Y.; Su, W.; Wang, F. Skin Ageing: A Progressive, Multi-Factorial Condition Demanding an Integrated, Multilayer-Targeted Remedy. Clin. Cosmet. Investig. Dermatol. 2023, 16, 1215–1229. [Google Scholar] [CrossRef]
- Ho, C.Y.; Dreesen, O. Faces of cellular senescence in skin aging. Mech. Ageing Dev. 2021, 198, 111525. [Google Scholar] [CrossRef]
- Naharro-Rodriguez, J.; Bacci, S.; Hernandez-Bule, M.L.; Perez-Gonzalez, A.; Fernandez-Guarino, M. Decoding Skin Aging: A Review of Mechanisms, Markers, and Modern Therapies. Cosmetics 2025, 12, 144. [Google Scholar] [CrossRef]
- Ahangar, P.; Mills, S.J.; Cowin, A.J. Mesenchymal Stem Cell Secretome as an Emerging Cell-Free Alternative for Improving Wound Repair. Int. J. Mol. Sci. 2020, 21, 7038. [Google Scholar] [CrossRef]
- Rajesh, A.; Ju, E.D.E.; Oxford, K.A.; Harman, R.M.; Van de Walle, G.R. The mesenchymal stromal cell secretome promotes tissue regeneration and increases macrophage infiltration in acute and methicillin-resistant Staphylococcus aureus-infected skin wounds in vivo. Cytotherapy 2024, 26, 1400–1410. [Google Scholar] [CrossRef] [PubMed]
- Wong, R.S.-Y.; Ng, N.C.-S.; Brianna, B.; Goh, B.H. Role of Mesenchymal Stem Cells in Skin Aging and Damage: Insights from Recent Preclinical and Clinical Studies. Curr. Stem Cell Rep. 2025, 11, 1–14. [Google Scholar] [CrossRef]
- Han, Y.; Yang, J.; Fang, J.; Zhou, Y.; Candi, E.; Wang, J.; Hua, D.; Shao, C.; Shi, Y. The secretion profile of mesenchymal stem cells and potential applications in treating human diseases. Signal Transduct. Target. Ther. 2022, 7, 92. [Google Scholar] [CrossRef] [PubMed]
- Kwon, H.; Yang, S.; Lee, J.; Park, B.; Park, K.; Jung, J.; Bae, Y.; Park, G. Combination Treatment with Human Adipose Tissue Stem Cell-derived Exosomes and Fractional CO2 Laser for Acne Scars: A 12-week Prospective, Double-blind, Randomized, Split-face Study. Acta Dermato-Venereologica 2020, 100, adv00310. [Google Scholar] [CrossRef]
- Cai, C.-S.; He, G.-J.; Xu, F.-W. Advances in the Applications of Extracellular Vesicle for the Treatment of Skin Photoaging: A Comprehensive Review. Int. J. Nanomed. 2023, 18, 6411–6423. [Google Scholar] [CrossRef]
- Zhang, C.; Duan, J.; Huang, Y.; Chen, M. Enhanced Skin Delivery of Therapeutic Peptides Using Spicule-Based Topical Delivery Systems. Pharmaceutics 2021, 13, 2119. [Google Scholar] [CrossRef]
- Liang, X.; Zhang, J.; Ou, H.; Chen, J.; Mitragotri, S.; Chen, M. Skin Delivery of siRNA Using Sponge Spicules in Combination with Cationic Flexible Liposomes. Mol. Ther.—Nucleic Acids 2020, 20, 639–648. [Google Scholar] [CrossRef]
- Zhang, Y.; Chen, J.; Huang, C.; Xu, Y.; Ma, R.; Lei, H.; Gao, H.; Ma, Y.; Li, Q.; Guan, S.; et al. Coated sponge spicules for remodeling skin immune homeostasis in psoriasis treatment by releasing self-assembled phospholipid complex nanoparticles. Colloids Surf. B Biointerfaces 2025, 255, 114944. [Google Scholar] [CrossRef]
- Iriarte, C.; Awosika, O.; Rengifo-Pardo, M.; Ehrlich, A. Review of applications of microneedling in dermatology. Clin. Cosmet. Investig. Dermatol. 2017, 10, 289–298. [Google Scholar] [CrossRef] [PubMed]
- Kim, T.G.; Lee, Y.; Kim, M.S.; Lim, J. A novel dermal delivery system using natural spicules for cosmetics and therapeutics. J. Cosmet. Dermatol. 2022, 21, 4754–4764. [Google Scholar] [CrossRef] [PubMed]
- Drobiova, H.; Sindhu, S.; Ahmad, R.; Haddad, D.; Al-Mulla, F.; Al Madhoun, A. Wharton’s jelly mesenchymal stem cells: A concise review of their secretome and prospective clinical applications. Front. Cell Dev. Biol. 2023, 11, 1211217. [Google Scholar] [CrossRef] [PubMed]
- Tansathien, K.; Suriyaaumporn, P.; Charoenputtakhun, P.; Ngawhirunpat, T.; Opanasopit, P.; Rangsimawong, W. Development of Sponge Microspicule Cream as a Transdermal Delivery System for Protein and Growth Factors from Deer Antler Velvet Extract. Biol. Pharm. Bull. 2019, 42, 1207–1215. [Google Scholar] [CrossRef]
- Li, X.; Zhang, D.; Yu, Y.; Wang, L.; Zhao, M. Umbilical cord-derived mesenchymal stem cell secretome promotes skin regeneration and rejuvenation: From mechanism to therapeutics. Cell Prolif. 2024, 57, e13586. [Google Scholar] [CrossRef]
- Damayanti, R.H.; Rusdiana, T.; Wathoni, N. Mesenchymal Stem Cell Secretome for Dermatology Application: A Review. Clin. Cosmet. Investig. Dermatol. 2021, 14, 1401–1412. [Google Scholar] [CrossRef]
- Zhang, S.; Ou, H.; Liu, C.; Zhang, Y.; Mitragotri, S.; Wang, D.; Chen, M. Skin Delivery of Hydrophilic Biomacromolecules Using Marine Sponge Spicules. Mol. Pharm. 2017, 14, 3188–3200. [Google Scholar] [CrossRef]
- Zhang, C.; Zhang, K.; Zhang, J.; Ou, H.; Duan, J.; Zhang, S.; Wang, D.; Mitragotri, S.; Chen, M. Skin delivery of hyaluronic acid by the combined use of sponge spicules and flexible liposomes. Biomater. Sci. 2019, 7, 1299–1310. [Google Scholar] [CrossRef]
- Bos, J.D.; Meinardi, M.M.H.M. The 500 Dalton rule for the skin penetration of chemical compounds and drugs. Exp. Dermatol. 2000, 9, 165–169. [Google Scholar] [CrossRef]
- Bakhrushina, E.O.; Shumkova, M.M.; Avdonina, Y.V.; Ananian, A.A.; Babazadeh, M.; Pouya, G.; Grikh, V.V.; Zubareva, I.M.; Kosenkova, S.I.; Krasnyuk, I.I. Transdermal Drug Delivery Systems: Methods for Enhancing Skin Permeability and Their Evaluation. Pharmaceutics 2025, 17, 936. [Google Scholar] [CrossRef]
- Guy, R.H. Drug delivery to and through the skin. Drug Deliv. Transl. Res. 2024, 14, 2032–2040. [Google Scholar] [CrossRef]
- Fujii, M.Y.; Okishima, A.; Ichiwata, H.S.; Oka, T. Biocompatible topical delivery system of high-molecular-weight hyaluronan into human stratum corneum using magnesium chloride. Sci. Rep. 2023, 13, 10782. [Google Scholar] [CrossRef] [PubMed]
- Liang, X.; Zhang, J.; Zhang, C.; Zhai, H.; Yang, P.; Chen, M. Mesoporous silica coated spicules for photodynamic therapy of metastatic melanoma. J. Nanobiotechnology 2024, 22, 179. [Google Scholar] [CrossRef] [PubMed]
- Ingrole, R.S.; Gill, H.S. Microneedle Coating Methods: A Review with a Perspective. J. Pharmacol. Exp. Ther. 2019, 370, 555–569. [Google Scholar] [CrossRef] [PubMed]
- Tarbox, T.N.; Watts, A.B.; Cui, Z.; Williams, R.O. An update on coating/manufacturing techniques of microneedles. Drug Deliv. Transl. Res. 2017, 8, 1828–1843. [Google Scholar] [CrossRef]
- Umar, A.K. Stem Cell’s Secretome Delivery Systems. Adv. Pharm. Bull. 2022, 13, 244–258. [Google Scholar] [CrossRef]
- Ibrahim, R.; Mndlovu, H.; Kumar, P.; Adeyemi, S.A.; Choonara, Y.E. Cell Secretome Strategies for Controlled Drug Delivery and Wound-Healing Applications. Polymers 2022, 14, 2929. [Google Scholar] [CrossRef]
- El Moshy, S.; Radwan, I.A.; Rady, D.; Abbass, M.M.S.; El-Rashidy, A.A.; Sadek, K.M.; Dörfer, C.E.; El-Sayed, K.M.F. Dental Stem Cell-Derived Secretome/Conditioned Medium: The Future for Regenerative Therapeutic Applications. Stem Cells Int. 2020, 2020, 7593402. [Google Scholar] [CrossRef]
- Julianto, I.; Rindastuti, Y. Topical Delivery of Mesenchymal Stem Cells “Secretomes” in Wound Repair. Acta Medica Indones. 2016, 48, 217–220. [Google Scholar]
- González-González, A.; García-Sánchez, D.; Dotta, M.; Rodríguez-Rey, J.C.; Pérez-Campo, F.M. Mesenchymal stem cells secretome: The cornerstone of cell-free regenerative medicine. World J. Stem Cells 2020, 12, 1529–1552. [Google Scholar] [CrossRef]
- Ferreira, J.R.; Teixeira, G.Q.; Santos, S.G.; Barbosa, M.A.; Almeida-Porada, G.; Gonçalves, R.M. Mesenchymal Stromal Cell Secretome: Influencing Therapeutic Potential by Cellular Pre-conditioning. Front. Immunol. 2018, 9, 2837. [Google Scholar] [CrossRef]
- Nikfarjam, S.; Rezaie, J.; Zolbanin, N.M.; Jafari, R. Mesenchymal stem cell derived-exosomes: A modern approach in translational medicine. J. Transl. Med. 2020, 18, 449. [Google Scholar] [CrossRef]
- Zare, S.; Jafarzadeh, A.; Zare, S.; Shamloo, A. Exploring the dermatological applications of human mesenchymal stem cell secretome: A comprehensive review. Stem. Cell Res. Ther. 2025, 16, 177. [Google Scholar] [CrossRef]
- Chou, Y.; Alfarafisa, N.M.; Ikezawa, M.; Khairani, A.F. Progress in the Development of Stem Cell-Derived Cell-Free Therapies for Skin Aging. Clin. Cosmet. Investig. Dermatol. 2023, 16, 3383–3406. [Google Scholar] [CrossRef]
- Suseno, L.S.; Japranata, V.V.; Legiawati, L.; Sitohang, I.B.S.; Yusharyahya, S.N.; Liem, I.K.; Pawitan, J.A.; Putri, I.S.; Kurniawati, T. Microneedling combined with concentrated adipose-derived mesenchymal stem cells secretome alleviate facial skin aging features: A double-blind, randomized controlled trial. J. Cutan. Aesthetic Surg. 2025, 1–10. [Google Scholar] [CrossRef]
- Kandi, V.; Vadakedath, S. Clinical Trials and Clinical Research: A Comprehensive Review. Cureus 2023, 15, e35077. [Google Scholar] [CrossRef]
- Bagatin, E.; Miot, H.A. How to design and write a clinical research protocol in Cosmetic Dermatology*. An. Bras. de Dermatol. 2013, 88, 69–75. [Google Scholar] [CrossRef] [PubMed]
- Möller, K.; Müller, K.; Engelke, H.; Bräuchle, C.; Wagner, E.; Bein, T. Highly efficient siRNA delivery from core–shell mesoporous silica nanoparticles with multifunctional polymer caps. Nanoscale 2015, 8, 4007–4019. [Google Scholar] [CrossRef] [PubMed]
- Avcil, M.; Çelik, A. Microneedles in Drug Delivery: Progress and Challenges. Micromachines 2021, 12, 1321. [Google Scholar] [CrossRef] [PubMed]
- Silva, A.M.; Lázaro-Ibáñez, E.; Gunnarsson, A.; Dhande, A.; Daaboul, G.; Peacock, B.; Osteikoetxea, X.; Salmond, N.; Friis, K.P.; Shatnyeva, O.; et al. Quantification of protein cargo loading into engineered extracellular vesicles at single-vesicle and single-molecule resolution. J. Extracell. Vesicles 2021, 10, e12130. [Google Scholar] [CrossRef] [PubMed]
- Chen, C.; Cai, N.; Niu, Q.; Tian, Y.; Hu, Y.; Yan, X. Quantitative assessment of lipophilic membrane dye-based labelling of extracellular vesicles by nano-flow cytometry. J. Extracell. Vesicles 2023, 12, e12351. [Google Scholar] [CrossRef]
- Rautaniemi, K.; Zini, J.; Löfman, E.; Saari, H.; Haapalehto, I.; Laukka, J.; Vesamäki, S.; Efimov, A.; Yliperttula, M.; Laaksonen, T.; et al. Addressing challenges in the removal of unbound dye from passively labelled extracellular vesicles. Nanoscale Adv. 2021, 4, 226–240. [Google Scholar] [CrossRef]
- Dlugolecka, M.; Czystowska-Kuzmicz, M. Factors to consider before choosing EV labeling method for fluorescence-based techniques. Front. Bioeng. Biotechnol. 2024, 12, 1479516. [Google Scholar] [CrossRef]
- Bao, C.; Xiang, H.; Chen, Q.; Zhao, Y.; Gao, Q.; Huang, F.; Mao, L. A Review of Labeling Approaches Used in Small Extracellular Vesicles Tracing and Imaging. Int. J. Nanomed. 2023, 18, 4567–4588. [Google Scholar] [CrossRef] [PubMed]
- Lai, C.P.; Mardini, O.; Ericsson, M.; Prabhakar, S.; Maguire, C.A.; Chen, J.W.; Tannous, B.A.; Breakefield, X.O. Dynamic Biodistribution of Extracellular Vesicles in Vivo Using a Multimodal Imaging Reporter. ACS Nano 2014, 8, 483–494. [Google Scholar] [CrossRef] [PubMed]
- Welsh, J.A.; Goberdhan, D.C.I.; O’DRiscoll, L.; Buzas, E.I.; Blenkiron, C.; Bussolati, B.; Cai, H.; Di Vizio, D.; Driedonks, T.A.P.; Erdbrügger, U.; et al. Minimal information for studies of extracellular vesicles (MISEV2023): From basic to advanced approaches. J. Extracell. Vesicles 2024, 13, e12404, Correction in J. Extracell. Vesicles 2024, 13, e12451. [Google Scholar] [CrossRef] [PubMed]
- Turlo, A.J.; E Hammond, D.; A Ramsbottom, K.; Soul, J.; Gillen, A.; McDonald, K.; Peffers, M.J. Mesenchymal Stromal Cell Secretome Is Affected by Tissue Source and Donor Age. Stem Cells 2023, 41, 1047–1059. [Google Scholar] [CrossRef]
- Chouaib, B.; Haack-Sørensen, M.; Chaubron, F.; Cuisinier, F.; Collart-Dutilleul, P.-Y. Towards the Standardization of Mesenchymal Stem Cell Secretome-Derived Product Manufacturing for Tissue Regeneration. Int. J. Mol. Sci. 2023, 24, 12594. [Google Scholar] [CrossRef]
- Harman, R.M.; Marx, C.; Van de Walle, G.R. Translational Animal Models Provide Insight Into Mesenchymal Stromal Cell (MSC) Secretome Therapy. Front. Cell Dev. Biol. 2021, 9, 654885. [Google Scholar] [CrossRef]
- Wang, M.; Ma, H.; Shi, Y.; Ni, H.; Qin, C.; Ji, C. Single-arm clinical trials: Design, ethics, principles. BMJ Support. Palliat. Care 2024, 15, 46–54. [Google Scholar] [CrossRef]
- Yao, S.; Shang, Q.; Ouyang, M.; Zhou, H.; Yao, Z.; Liu, Y.; Luo, S. Designing Single-Arm Clinical Trials: Principles, Applications, and Methodological Considerations. Ann. Clin. Epidemiology 2025, 7, 90–98. [Google Scholar] [CrossRef]
- Stewart, D.J.; Kutryk, M.J.; Fitchett, D.; Freeman, M.; Camack, N.; Su, Y.; Della Siega, A.; Bilodeau, L.; Burton, J.R.; Proulx, G.; et al. VEGF Gene Therapy Fails to Improve Perfusion of Ischemic Myocardium in Patients With Advanced Coronary Disease: Results of the NORTHERN Trial. Mol. Ther. 2009, 17, 1109–1115. [Google Scholar] [CrossRef] [PubMed]
- Zachariah, J.P.; Chan, J.; Mendelson, M.M.; Regh, T.; Griggs, S.; Johnson, P.K.; Desai, N.; Gillman, M.; Graham, D.; de Ferranti, S.D. Adolescent Dyslipidemia and Standardized Lifestyle Modification. JACC 2016, 68, 2122–2123. [Google Scholar] [CrossRef]
- Patel, N.; Sil, A. Dermatology and Randomized Control Trials. Indian Dermatol. Online J. 2021, 12, 400–407. [Google Scholar] [CrossRef]
- Msc, K.M.M.M.; Sadek, A.; Abdel-Hameed, A.K.S. Micro-needling versus fractional carbon dioxide laser for delivery of tranexamic acid in the treatment of melasma: A split-face study. J. Cosmet. Dermatol. 2020, 20, 460–465. [Google Scholar] [CrossRef]
- Alqam, M.; Wamsley, C.E.; Hitchcock, T.; Jones, B.C.; Akgul, Y.; Kenkel, J.M. Efficacy and Tolerability of a Microneedling Device for Treating Wrinkles on the Neck. Aesthet. Surg. J. 2022, 42, 1154–1160. [Google Scholar]
- Li, Y.-J.; Wu, J.-Y.; Wang, J.-M.; Hu, X.-B.; Xiang, D.-X. Emerging strategies for labeling and tracking of extracellular vesicles. J. Control. Release 2020, 328, 141–159. [Google Scholar] [CrossRef]






| Adverse Reaction | After First Use/ After 2 Weeks | Adverse Reaction | After First Use/ After 2 Weeks |
|---|---|---|---|
| 1. Edema (Swelling) | 0 | 5. Spontaneous pain | 0 |
| 2. Erythema (Redness) | 0 | 6. Burning Sensation | 0 |
| 3. Scaling (Flaking) | 0 | 7. Tightness | 0 |
| 4. Itching (Pruritus) | 0 | 8. Stinging sensation | 0 |
| Symbol | Score | Result |
|---|---|---|
| - | 0 | Negative |
| ± | 0.5 | Doubtful or slight reaction with erythema |
| + | 1 | Erythema + induration |
| ++ | 2 | Erythema + induration + vesicles |
| +++ | 3 | Erythema + induration + bullae |
Disclaimer/Publisher’s Note: The statements, opinions and data contained in all publications are solely those of the individual author(s) and contributor(s) and not of MDPI and/or the editor(s). MDPI and/or the editor(s) disclaim responsibility for any injury to people or property resulting from any ideas, methods, instructions or products referred to in the content. |
© 2025 by the authors. Licensee MDPI, Basel, Switzerland. This article is an open access article distributed under the terms and conditions of the Creative Commons Attribution (CC BY) license (https://creativecommons.org/licenses/by/4.0/).
Share and Cite
Lee, N.E.; Kim, J.E.; Bang, C.Y.; Bang, O.Y. Nano-Encapsulated Spicule System Enhances Delivery of Wharton’s Jelly MSC Secretome and Promotes Skin Rejuvenation: Preclinical and Clinical Evaluation. Int. J. Mol. Sci. 2025, 26, 10024. https://doi.org/10.3390/ijms262010024
Lee NE, Kim JE, Bang CY, Bang OY. Nano-Encapsulated Spicule System Enhances Delivery of Wharton’s Jelly MSC Secretome and Promotes Skin Rejuvenation: Preclinical and Clinical Evaluation. International Journal of Molecular Sciences. 2025; 26(20):10024. https://doi.org/10.3390/ijms262010024
Chicago/Turabian StyleLee, Na Eun, Ji Eun Kim, Chi Young Bang, and Oh Young Bang. 2025. "Nano-Encapsulated Spicule System Enhances Delivery of Wharton’s Jelly MSC Secretome and Promotes Skin Rejuvenation: Preclinical and Clinical Evaluation" International Journal of Molecular Sciences 26, no. 20: 10024. https://doi.org/10.3390/ijms262010024
APA StyleLee, N. E., Kim, J. E., Bang, C. Y., & Bang, O. Y. (2025). Nano-Encapsulated Spicule System Enhances Delivery of Wharton’s Jelly MSC Secretome and Promotes Skin Rejuvenation: Preclinical and Clinical Evaluation. International Journal of Molecular Sciences, 26(20), 10024. https://doi.org/10.3390/ijms262010024

