Due to scheduled maintenance work on our servers, there may be short service disruptions on this website between 11:00 and 12:00 CEST on March 28th.
Sign in to use this feature.

Years

Between: -

Subjects

remove_circle_outline
remove_circle_outline
remove_circle_outline
remove_circle_outline
remove_circle_outline
remove_circle_outline
remove_circle_outline
remove_circle_outline
remove_circle_outline

Journals

remove_circle_outline
remove_circle_outline
remove_circle_outline
remove_circle_outline
remove_circle_outline
remove_circle_outline
remove_circle_outline
remove_circle_outline
remove_circle_outline
remove_circle_outline
remove_circle_outline

Article Types

Countries / Regions

remove_circle_outline
remove_circle_outline
remove_circle_outline
remove_circle_outline
remove_circle_outline

Search Results (515)

Search Parameters:
Keywords = nanoencapsulation

Order results
Result details
Results per page
Select all
Export citation of selected articles as:
20 pages, 4963 KB  
Article
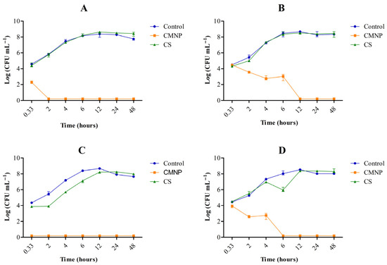
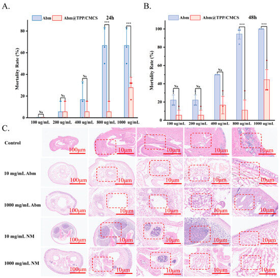
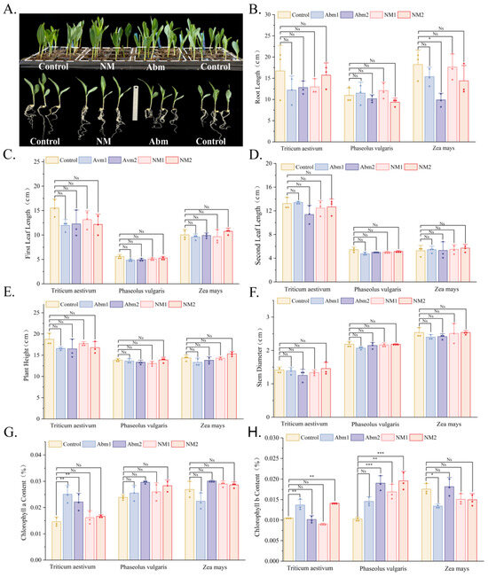
Sustained-Release Abm@TPP/CMCS Nanopesticide for Enhanced Efficacy Against Cydia pomonella and Reduced Non-Target Toxicity
by Yi Pan, Changwei Gong, Wenjing Xie and Yisong Li
Agronomy 2026, 16(6), 599; https://doi.org/10.3390/agronomy16060599 - 11 Mar 2026
Viewed by 288
Abstract
Abamectin is a widely used insecticide for controlling various pests, including the codling moth (Cydia pomonella). However, with the increasing emphasis on green agriculture, its potential risks to beneficial insects such as honeybees have attracted growing concern. To tackle these challenges, [...] Read more.
Abamectin is a widely used insecticide for controlling various pests, including the codling moth (Cydia pomonella). However, with the increasing emphasis on green agriculture, its potential risks to beneficial insects such as honeybees have attracted growing concern. To tackle these challenges, we established a novel nanopesticide delivery system. Specifically, a nanopesticide (Abm@TPP/CMCS) based on carboxymethyl chitosan (CMCS) cross-linked with sodium tripolyphosphate (TPP) was constructed to improve insecticidal efficacy while lowering environmental risks. The prepared nanoparticles presented a spherical and monodisperse morphology with an average size of 85.12 nm (at 0.3 mg/mL) and an encapsulation efficiency of 23.1%. Laboratory bioassays indicated that the nanopesticide exhibited significantly higher toxicity against C. pomonella (LC50 = 0.371 μg/mL) than technical-grade abamectin (LC50 = 0.580 μg/mL), with a corresponding toxicity ratio of 1.563. Its excellent control effect was further confirmed in field trials, with a control efficacy of 85.71% at 10 days after application, which was markedly higher than that of conventional formulations. Notably, nanoencapsulation significantly reduced environmental toxicity: the LC50 value for Apis cerana increased from 0.312 μg/mL (highly toxic) for technical abamectin to 4.162 μg/mL (moderately toxic), and from 684.28 μg/mL to 1484.30 μg/mL for Eisenia fetida. In addition, the nanopesticide showed favorable biosafety toward wheat, maize, and beans, and even promoted root growth in maize. In summary, Abm@TPP/CMCS enhances insecticidal activity against C. pomonella, reduces toxicity to non-target organisms, and enables controlled release, which provides a promising strategy for eco-friendly pest management. Full article
(This article belongs to the Section Pest and Disease Management)
Show Figures

Graphical abstract

14 pages, 2396 KB  
Article
Alginate–Chitosan Nanoparticles Improve the Stability and Biocompatibility of Olive Leaf Polyphenols
by Salam M. Habib, Rawabi Alqadi, Sarah Jaradat, Hakem Al-Soufi, Maria Gazouli and Imad Hamadneh
Polysaccharides 2026, 7(1), 29; https://doi.org/10.3390/polysaccharides7010029 - 6 Mar 2026
Viewed by 307
Abstract
Polysaccharide-based nanocarriers offer a novel delivery system for improving the stability, controlled release, and biological functionality of plant-derived bioactive materials. Olive leaf extract (OLE), rich in polyphenolic compounds with antioxidant and other bioactive properties, is limited by low stability and bioavailability. In this [...] Read more.
Polysaccharide-based nanocarriers offer a novel delivery system for improving the stability, controlled release, and biological functionality of plant-derived bioactive materials. Olive leaf extract (OLE), rich in polyphenolic compounds with antioxidant and other bioactive properties, is limited by low stability and bioavailability. In this study, OLE-loaded alginate–chitosan nanoparticles were prepared using ionotropic gelation–polyelectrolyte complexation (IG-PEC) method, and their physicochemical properties, cytotoxic behavior, and potential prebiotic effects were evaluated. The resulting nanoparticles (232–237 nm) exhibited uniform spherical morphology, negative zeta potentials, and improved colloidal stability. Free OLE demonstrated concentration-dependent and selective cytotoxicity toward A549 and MCF-7 cancer cells, while exhibiting lower toxicity toward normal fibroblasts. In contrast, unloaded and OLE-loaded nanoparticles (1X, 2X) showed low cytotoxicity, suggesting superior biocompatibility of the polysaccharide nanocarrier. Notably, cultures supplemented with OLE-loaded nanoparticles showed a trend toward higher probiotic growth compared to free OLE, indicating a potential prebiotic effect and improved microbial tolerance to polyphenols during extended exposure. These findings highlight the advantages of polysaccharide-based nanoencapsulation for both stabilizing bioactive materials and supporting favorable microbial responses. The developed OLE nanocarriers may serve as a promising platform for nutraceutical, biomedical, and functional food applications. Full article
Show Figures

Figure 1

15 pages, 983 KB  
Article
Evaluating Orally Administered Meloxicam-Loaded Polymeric Nanocapsules in Female Dogs: A Population Pharmacokinetic Modeling Study
by Flávia Elizabete Guerra Teixeira, Graziela de Araújo Lock, Renata Giacomeli, Camila de Oliveira Pacheco, Tamara Ramos Maciel, Ana Pozzato Funghetto-Ribeiro, Gabriela Lugoch, Diego Vilibaldo Beckmann, Marília Teresa de Oliveira and Sandra Elisa Haas
Pharmaceuticals 2026, 19(3), 412; https://doi.org/10.3390/ph19030412 - 3 Mar 2026
Viewed by 328
Abstract
Background/Objectives: Meloxicam (MLX) is a nonsteroidal anti-inflammatory drug (NSAID) recommended for treating acute and chronic pain in dogs, frequently administered prophylactically to mitigate postoperative pain; however, its utility is limited by characteristic NSAID-associated adverse effects, such as gastrointestinal side effects. Nanosystems offer [...] Read more.
Background/Objectives: Meloxicam (MLX) is a nonsteroidal anti-inflammatory drug (NSAID) recommended for treating acute and chronic pain in dogs, frequently administered prophylactically to mitigate postoperative pain; however, its utility is limited by characteristic NSAID-associated adverse effects, such as gastrointestinal side effects. Nanosystems offer the potential to minimize adverse effects by sustaining drug release. Therefore, this study assessed the pharmacokinetics of MLX nanoencapsulation in female dogs undergoing ovariohysterectomy using a population pharmacokinetic (PopPK) modeling approach. Methods: MLX-loaded polymeric nanocapsules (NC-MLX) were prepared using the nanoprecipitation method and characterized by zeta potential, pH, mean diameter, particle size distribution, and drug content. Dogs received 0.2 mg/kg of either NC-MLX or free MLX orally, 4 h before surgery, and plasma samples were analyzed using an HPLC-PDA method. Pharmacokinetics were characterized by non-compartmental analysis and PopPK modeling. Several compartmental structures, variability models, and residual error models were explored, and relevant covariates were investigated. Results: NC-MLX had an average diameter of 326 ± 13 nm, a zeta potential of −26.2 ± 6.4 mV, and drug loading of 99.47% ± 0.01%. NC-MLX showed a significant increase in the t1/2 (36.99 ± 17.26 h) of MLX compared to the free drug (15.22 ± 4.4 h). The best-fitting PopPK model was a two-compartment model with double extravascular first-order absorption rate constants (Ka1 and Ka2), including a lag time for Ka2 and linear elimination, describing the second peak observed in several animals. The nanoformulation was a significant covariate for Tlag2, delaying the time for absorption (1.22 and 2.55 h for free MLX and NC-MLX, respectively) and increasing V2 (0.134 and 0.402 L/kg for free MLX and NC-MLX, respectively). External model validation showed that the final PopPK model accurately predicted plasma concentrations, with MPE% and RMSE values below 15%. Conclusions: Our findings suggest that NC-MLX alters MLX absorption and distribution profiles, supporting its potential as an alternative for postoperative pain management in dogs. Full article
(This article belongs to the Section Pharmaceutical Technology)
Show Figures

Graphical abstract

46 pages, 1823 KB  
Review
Bioactive Compounds from Edible Mushrooms as Pharmaceutical Ingredients: A Comprehensive Review of the Developmental Pipeline
by Samuel Oluwasegun Adesida, Ridwan Abiola Oyetunji and Chibuisi Gideon Alimba
Processes 2026, 14(5), 795; https://doi.org/10.3390/pr14050795 - 28 Feb 2026
Viewed by 680
Abstract
Edible mushrooms have long been valued as functional foods and traditional remedies, yet a significant developmental gap hinders their transition from nutraceuticals to standardized pharmaceutical ingredients. This narrative review provides a comprehensive and integrative analysis of edible mushroom-derived bioactive compounds as emerging candidates [...] Read more.
Edible mushrooms have long been valued as functional foods and traditional remedies, yet a significant developmental gap hinders their transition from nutraceuticals to standardized pharmaceutical ingredients. This narrative review provides a comprehensive and integrative analysis of edible mushroom-derived bioactive compounds as emerging candidates for pharmaceutical development. It examines major chemical classes, including polysaccharides (e.g., β-glucans), proteins (e.g., lectins, FIPs), triterpenoids (e.g., ganoderic acids), nucleosides (e.g., adenosine and cordycepin), and phenolic compounds, which underpin immunomodulatory, anticancer, antioxidant, anti-inflammatory, and metabolic activities. Beyond bioactivity, the review critically examines the downstream processing pipeline required for translation into pharmaceutical ingredients, encompassing controlled biomass production, pre-extraction processing, extraction technologies, isolation and purification strategies, and structural elucidation techniques. Key bottlenecks are identified, including bioavailability limitations of β-glucans (2–5%), lack of standardization, limited human clinical evidence, and regulatory constraints, explaining why robust preclinical evidence has not consistently translated into clinical success. Emerging solutions are also highlighted, including application of multi-omics tools, nano-encapsulation strategies, and synthetic biology approaches to improve scalability and reproducibility. By synthesizing research on natural product chemistry, biotechnology, and pharmacology, this study maps the journey of edible mushrooms from traditional dietary components to pharmaceutical-grade ingredients, providing a focused resource for researchers and industry stakeholders aiming to navigate mushroom-based drug development. Full article
Show Figures

Figure 1

28 pages, 3759 KB  
Review
Chitosan-Nanoencapsulated Curcumin for the Treatment of Diabetic Foot Ulcers: A Review
by Laura Andrea Gómez-de la Cruz, Juan David Rodríguez Macías and Carlos David Grande-Tovar
Polymers 2026, 18(4), 511; https://doi.org/10.3390/polym18040511 - 19 Feb 2026
Viewed by 725
Abstract
Diabetic foot ulcers (DFUs) are wounds characterized by chronic inflammation and elevated oxidative stress that delay tissue regeneration and render them susceptible to infection, thereby complicating healing. Therefore, treating DFUs effectively is often challenging and requires a combined approach that integrates anti-inflammatory, antioxidant, [...] Read more.
Diabetic foot ulcers (DFUs) are wounds characterized by chronic inflammation and elevated oxidative stress that delay tissue regeneration and render them susceptible to infection, thereby complicating healing. Therefore, treating DFUs effectively is often challenging and requires a combined approach that integrates anti-inflammatory, antioxidant, and antibacterial effects. Curcumin, a widely studied natural compound, has shown promise in wound healing by modulating inflammation, oxidative stress, and infections. However, its bioavailability, absorption, and solubility issues limit its clinical applications. To overcome these limitations, curcumin has been incorporated into nanosystems, such as hydrogels, nanofibers, nanoparticles, vesicles, and micelles, thereby improving its delivery and enabling efficient local administration. Among these nanosystems, those formulated with chitosan are of particular interest due to chitosan’s intrinsic wound-healing properties. For that reason, this review comprehensively analyzes the literature on the therapeutic mechanisms of the chitosan–curcumin system for diabetic wound closure and compares them with those of free curcumin. The results show that this system exerts anti-inflammatory, antioxidant, and antimicrobial effects through specific mechanisms, including macrophage polarization, modulation of oxidative stress, and alteration of bacterial cell walls. In addition, significant improvements are observed in key healing processes, including cell migration, fibroblast proliferation, collagen deposition, and re-epithelialization. It should be noted that chitosan not only promotes curcumin release but also contributes to its therapeutic effect through its inherent antimicrobial and hemostatic properties, reinforcing its potential as a comprehensive strategy for the treatment of DFUs. Full article
(This article belongs to the Special Issue Recent Advances in Chitosan and Its Applications)
Show Figures

Graphical abstract

25 pages, 5443 KB  
Article
Nanoencapsulation of Tomentosin-Rich Pulicaria crispa Fraction in MIL-53(Fe) Improves the Release Profile and In Vitro Anti-Colorectal Cancer Activity
by Fatma Abo-Elghiet, George M. Hakeem, Rehab Mahmoud, Mona H. Ibrahim, Hamies B. Nabil, Zienab E. Eldin, Maha B. Abd Elhaleem, Sarah I. Othman, Nourhan Hassan and Emad M. Elzayat
Pharmaceutics 2026, 18(2), 227; https://doi.org/10.3390/pharmaceutics18020227 - 11 Feb 2026
Viewed by 563
Abstract
Background/Objectives: Plant-derived bioactives offer pharmacological potential but are often limited by poor delivery and selectivity. The Pulicaria crispa dichloromethane fraction (DCMF) shows potent but non-selective antiproliferative activity. This study aimed to engineer a functional nanoformulation using a MIL-53(Fe) metal–organic framework (MOF) to achieve [...] Read more.
Background/Objectives: Plant-derived bioactives offer pharmacological potential but are often limited by poor delivery and selectivity. The Pulicaria crispa dichloromethane fraction (DCMF) shows potent but non-selective antiproliferative activity. This study aimed to engineer a functional nanoformulation using a MIL-53(Fe) metal–organic framework (MOF) to achieve sustained release and improve in vitro potency and selectivity against colorectal cancer cells. Methods: DCMF was phytochemically profiled by GC-MS. A DCMF@MIL-53(Fe) nanocomposite was synthesized and characterized for particle size, zeta potential, and entrapment efficiency. In vitro release kinetics were evaluated. Anticancer activity and selectivity were assessed in HCT-116 cells. Mechanistic studies included cell-cycle analysis, cell-death assays, and molecular docking. Results: Tomentosin was identified as the predominant constituent (28.82%). The nanocomposite displayed suitable physicochemical properties (mean size: 218 nm; entrapment efficiency: 83.6%) and a clear transition from burst to sustained drug release over 48 h. Nanoencapsulation resulted in a 53-fold increase in cytotoxic potency, calculated on a DCMF-equivalent basis (IC50 = 0.40 µg/mL), compared with free DCMF (IC50 = 21.51 µg/mL), along with a modest improvement in selectivity. Enhanced activity was associated with G0/G1 cell cycle arrest and a shift toward necrotic, non-apoptotic cell death. Docking of the predominant constituent, tomentosin, supported plausible interactions with CDK4/Cyclin D3 and the MDM2–p53 axis, providing structural context for G1/S checkpoint disruption. Conclusions: MIL-53(Fe) nanoencapsulation converted a non-selective plant extract into a sustained-release formulation with improved in vitro efficacy and selectivity. These findings provide proof-of-concept that rational nano-delivery strategies can mitigate key pharmaceutical limitations of plant-derived fractions and enhance the anticancer potential of traditional medicinal resources. Full article
Show Figures

Figure 1

26 pages, 2424 KB  
Review
Marine Bioactive Substances in Precision Nutrient Delivery to the Gut and Advances in Microbiome Regulation: A Narrative Review
by Xue Zhao, Shan Huang, Ya Wei, Di Wang, Chunsheng Li, Chuang Pan, Yueqi Wang, Huan Xiang, Gang Yu and Yongqiang Zhao
Foods 2026, 15(3), 545; https://doi.org/10.3390/foods15030545 - 4 Feb 2026
Viewed by 649
Abstract
Marine bioactive substances exhibit structural diversity and function-specific properties, attracting considerable interest in their potential applications in targeted nutritional delivery to the gut and microbiota regulation. These bioactive components, sourced from seaweed, marine crustaceans, and microorganisms, including polysaccharides, polyphenols, and lipids, demonstrate exceptional [...] Read more.
Marine bioactive substances exhibit structural diversity and function-specific properties, attracting considerable interest in their potential applications in targeted nutritional delivery to the gut and microbiota regulation. These bioactive components, sourced from seaweed, marine crustaceans, and microorganisms, including polysaccharides, polyphenols, and lipids, demonstrate exceptional biocompatibility and specific recognition capabilities. They serve as an optimal carrier matrix and functional core for developing an efficient, precision-targeted intestinal nutrition delivery system. Research findings demonstrate that optimization via innovative delivery technologies, including nanoencapsulation and polymer microsphere encapsulation, enables marine bioactive substances to navigate various physiological barriers in the gastrointestinal tract effectively. This facilitates targeted, sustained release of nutritional components and enhances bioavailability. Simultaneously, these substances may relieve dysbiosis by modulating the composition of the gut microbiota and the quantity and activity of specific metabolic products, thereby reinforcing intestinal barrier integrity. This narrative review systematically examines the sources and functional attributes of marine bioactive compounds, emphasizing their application strategies in developing targeted delivery systems for the gut and their regulatory effects on gut microbiota. It concludes by delineating future research directions in this field, particularly in optimizing carrier functionalities and clarifying action mechanisms. Full article
(This article belongs to the Section Foods of Marine Origin)
Show Figures

Figure 1

27 pages, 808 KB  
Review
Bioactive Compounds and the Organoleptic Characteristics of Functional Foods: Mechanisms and Technological Innovations
by Teresa Pinto, Alice Vilela and Fernanda Cosme
Processes 2026, 14(3), 529; https://doi.org/10.3390/pr14030529 - 3 Feb 2026
Viewed by 554
Abstract
Functional foods are designed to provide health benefits beyond basic nutrition; however, the incorporation of bioactive compounds often impacts flavor, stability, and consumer acceptance, making flavor science a critical challenge in product development. This review explores the biochemical and biotechnological mechanisms underlying the [...] Read more.
Functional foods are designed to provide health benefits beyond basic nutrition; however, the incorporation of bioactive compounds often impacts flavor, stability, and consumer acceptance, making flavor science a critical challenge in product development. This review explores the biochemical and biotechnological mechanisms underlying the formation and modulation of flavor in functional foods. Advances in biotechnology, including microbial fermentation, enzyme engineering, biocatalyst immobilization, and metabolic optimization, have facilitated the sustainable production of natural flavor compounds with improved sensory profiles. Emerging technologies, including nanoencapsulation, ultrasound-assisted extraction, nanotechnology, artificial intelligence-driven flavor design, and 3D food printing, are also discussed for their roles in enhancing the stability, bioavailability, and controlled release of bioactive and flavor compounds. By integrating biotechnology and flavor science, these approaches offer promising strategies for developing clean-label, sensory-optimized functional foods that meet nutritional needs while satisfying consumer expectations, thereby driving innovation toward healthier and more sustainable food systems. Full article
(This article belongs to the Section Food Process Engineering)
Show Figures

Figure 1

18 pages, 2309 KB  
Review
Plant-Based Insecticides for Controlling Drosophila suzukii: Opportunities and Challenges for Biorational Nanoproducts
by Gabriel N. Araújo, Luis O. Viteri Jumbo, Pedro B. Silva, Leonardo B. Souza, Anielle C. A. Silva, Lucas Anhezini, Gil. R. Santos, Raimundo W. S. Aguiar, Eugênio E. Oliveira and Jerusa M. Oliveira
Agrochemicals 2026, 5(1), 8; https://doi.org/10.3390/agrochemicals5010008 - 2 Feb 2026
Viewed by 402
Abstract
Drosophila suzukii (Diptera) is a polyphagous fly responsible for a huge loss in production of thin-skinned berries, usually controlled with low-selective synthetic pesticides, which can be toxic for biodiversity and human health. Biorational control of D. suzukii is challenging, despite many known lethal [...] Read more.
Drosophila suzukii (Diptera) is a polyphagous fly responsible for a huge loss in production of thin-skinned berries, usually controlled with low-selective synthetic pesticides, which can be toxic for biodiversity and human health. Biorational control of D. suzukii is challenging, despite many known lethal compounds, since most experiments happen in laboratory conditions, and agroecosystems include complex biotic and abiotic variables. Nanoencapsulation rises as an efficient alternative for optimizing pesticide development by protecting active ingredients and increasing selectivity. This review aimed to gather recent (over the last 5 years) research about plant-derived insecticides with the potential to control D. suzukii, examining their toxicity mechanisms and exposure methods, and to identify research gaps and perspectives, especially for nanoproducts. These efforts resulted in the selection of 31 articles, evaluating lethality and behavioral modulation caused by plant-based compounds, which exerted mainly attraction, repellency, and oviposition deterrence. Most studies were carried out under laboratory conditions, mostly testing plants from the Lamiaceae and Asteraceae botanical families, indicating essential oils as potential short-life pesticides against every life stage of D. suzukii, although their physicochemical instability limits field application. There are few studies addressing nano-pesticides for controlling D. suzukii, and these data contribute to botanical prospection for pesticide compounds and point to the development of plant-based nano-pesticides for controlling D. suzukii as a research gap with potential to enable field trials. Full article
(This article belongs to the Section Pesticides)
Show Figures

Figure 1

16 pages, 55147 KB  
Article
Nanoencapsulated Cannabidiol–Cannabigerol Using Eudragit L100: In Vitro and In Vivo Evidence in Murine Colitis Model
by K. Antonio Cárdenas-Noriega, Joel H. Elizondo-Luévano, Abelardo Chávez-Montes, Luis E. Rodríguez-Tovar, Moisés A. Franco-Molina, Diana G. Zárate-Triviño, Raymundo A. Pérez-Hernández, Adolfo Soto-Domínguez and Uziel Castillo-Velázquez
Drugs Drug Candidates 2026, 5(1), 10; https://doi.org/10.3390/ddc5010010 - 31 Jan 2026
Viewed by 647
Abstract
Background: Phytocannabinoids such as cannabidiol (CBD) and cannabigerol (CBG) have received increasing attention in the context of inflammatory and intestinal disorders. However, direct comparisons between their individual and combined effects, as well as the influence of delivery systems, remain limited. Objectives: This study [...] Read more.
Background: Phytocannabinoids such as cannabidiol (CBD) and cannabigerol (CBG) have received increasing attention in the context of inflammatory and intestinal disorders. However, direct comparisons between their individual and combined effects, as well as the influence of delivery systems, remain limited. Objectives: This study evaluated the biological effects of free and nanoencapsulated CBD and CBG, including a cannabinoid–Eudragit L100 formulation, in an in vitro TNBS-treated intestinal cell model and an in vivo murine model of TNBS-induced colitis. Methods: Cytotoxicity and treatment-associated effects of CBD, CBG, their 1:1 combination, and a nanoencapsulated formulation were assessed in TNBS-exposed Caco-2 cells. In parallel, BALB/c mice with TNBS-induced colitis were evaluated for colonic damage and inflammatory markers. Results: CBD and CBG individually showed dose-dependent effects in Caco-2 cells, while their combined administration produced a greater effect than either compound alone at higher concentrations. The nanoencapsulated formulation preserved cellular metabolic activity following TNBS exposure. In vivo, both free combined and nanoencapsulated cannabinoids were associated with reduced epithelial damage and inflammatory alterations. Conclusions: Nanoencapsulation using Eudragit L100 modulated the biological effects of CBD and CBG in experimental models of TNBS-induced intestinal injury. Full article
(This article belongs to the Section Preclinical Research)
Show Figures

Figure 1

30 pages, 5058 KB  
Article
Chemically Modified Zein- and Poly(methyl vinyl ether-co-maleic anhydride)-Based Core–Shell Sub-Micro/Nanoparticles for Essential Oil Delivery: Antibacterial Activity, Cytotoxicity, and Life Cycle Assessment
by Liudmyla Gryshchuk, Kyriaki Marina Lyra, Zili Sideratou, Fotios K. Katsaros, Sergiy Grishchuk, Nataliia Hudzenko, Milena Násner, José Gallego and Léo Staccioli
Nanomaterials 2026, 16(2), 139; https://doi.org/10.3390/nano16020139 - 20 Jan 2026
Viewed by 373
Abstract
The threat of antimicrobial resistance (AMR) and the need for sustainable disinfectants have spurred interest in natural antimicrobials such as essential oils (EOs). However, their application is limited by volatility, poor water solubility, and cytotoxicity. Herein, we present the development of bio-based core–shell [...] Read more.
The threat of antimicrobial resistance (AMR) and the need for sustainable disinfectants have spurred interest in natural antimicrobials such as essential oils (EOs). However, their application is limited by volatility, poor water solubility, and cytotoxicity. Herein, we present the development of bio-based core–shell sub-micro-/nanocapsules (NCs) with encapsulated oregano (OO), thyme (TO), eucalyptus (EuO), and tea tree (TTO) oils to enhance antimicrobial (AM) performance and reduce cytotoxicity. NCs were synthesized via a nanoencapsulation method using chemically modified zein or poly(methyl vinyl ether-co-maleic anhydride) (GZA) as shell polymers, with selected EOs encapsulated in their core (encapsulation efficacy > 98%). Chemical modification of zein with vanillin (VA) and GZA with either dodecyl amine (DDA) or 3-(glycidyloxypropyl)trimethoxysilane (EPTMS) resulted in improvement in particle size distributions, polydispersity indices (PDIs) of synthesized NCs, and in the stability of the NC-dispersions in water. Antibacterial testing against Staphylococcus aureus and cytotoxicity assays showed that encapsulation significantly reduced toxicity while preserving their antibacterial activity. Among the formulations, GZA-based NCs modified with EPTMS provided the best balance between safety and efficacy. Despite this, life cycle assessment revealed that zein-based NCs were more environmentally sustainable due to lower energy use and material impact. Overall, the approach offers a promising strategy for developing sustainable, effective, and safe EO-based antibacterial agents for AM applications. Full article
(This article belongs to the Special Issue Recent Advances in Antibacterial Nanoscale Materials)
Show Figures

Figure 1

26 pages, 6540 KB  
Review
Development of Curcumin-Loaded Nanoemulsions for Fortification and Stabilization of Dairy Beverages
by Roberta Pino, Vincenzo Sicari, Mudassar Hussain, Stockwin Kwame Kyei Boakye, Faiza Kanwal, Ramsha Yaseen, Manahel Azhar, Zeeshan Ahmad, Benic Degraft-Johnson, Amanuel Abebe Kebede, Rosa Tundis and Monica Rosa Loizzo
Appl. Sci. 2026, 16(2), 885; https://doi.org/10.3390/app16020885 - 15 Jan 2026
Viewed by 621
Abstract
Curcumin is a polyphenolic compound isolated from Curcuma longa, which is widely recognized for its therapeutic properties: particularly its strong anti-inflammatory and antioxidant activities. However, its practical incorporation into functional foods, especially aqueous dairy beverages, is severely hindered by its extremely low [...] Read more.
Curcumin is a polyphenolic compound isolated from Curcuma longa, which is widely recognized for its therapeutic properties: particularly its strong anti-inflammatory and antioxidant activities. However, its practical incorporation into functional foods, especially aqueous dairy beverages, is severely hindered by its extremely low water solubility, poor chemical stability (notably at the near-neutral pH of milk), and very limited oral bioavailability. This review provides a critical synthesis of the literature published in the last two decades, with a focus on the development and application of food-grade oil-in-water (O/W) nanoemulsions to advanced colloidal delivery systems. It covers the fundamental principles of nanoemulsion formulation, including the selection of the oil phase, surfactants, and stabilizers, as well as both high-energy and low-energy fabrication techniques. It further examines the integration of these nano-delivery systems into dairy matrices (milk, yogurt, cheese), highlighting key interactions between nanoemulsion droplets and native dairy constituents such as casein micelles and whey proteins. Critically, findings indicate that nanoencapsulation not only enhances curcumin’s solubility but also protects it from chemical degradation during industrial processes, including pasteurization and sterilization. Moreover, the dairy matrix structure plays a key role in modulating curcumin bioaccessibility, with fortified products frequently exhibiting enhanced stability, shelf life, and sensory attributes. Finally, key technological challenges addressed the heterogeneous global regulatory landscape surrounding biopolymers and future trends: most notably, the growing shift toward “clean-label” biopolymer-based delivery systems. Full article
(This article belongs to the Special Issue Antioxidant Compounds in Food Processing: Second Edition)
Show Figures

Figure 1

39 pages, 1790 KB  
Review
Lactic Acid Bacteria as the Green and Safe Food Preservatives: Their Mechanisms, Applications and Prospects
by Yuwei Zhang, Lianrui Li, Xiaoyang Pang, Shuwen Zhang, Yang Liu, Yunna Wang, Ning Xie and Xu Li
Foods 2026, 15(2), 241; https://doi.org/10.3390/foods15020241 - 9 Jan 2026
Viewed by 1063
Abstract
Microbial contamination of food is a crucial cause of food spoilage and foodborne diseases, posing a severe threat to global public health. Although chemical preservatives are effective, their potential hazards to human health and the environment, coupled with the growing demand for “clean [...] Read more.
Microbial contamination of food is a crucial cause of food spoilage and foodborne diseases, posing a severe threat to global public health. Although chemical preservatives are effective, their potential hazards to human health and the environment, coupled with the growing demand for “clean label” products, have driven the search for natural alternatives. Lactic acid bacteria (LAB), recognized as the Generally Recognized as Safe (GRAS) microorganisms, have emerged as the promising bio-preservatives due to their safety, effectiveness, and multifunctionality. This review systematically summarized the core antimicrobial properties of LAB, including their inhibitory spectrum against foodborne pathogens, spoilage microorganisms, viruses, parasites, and their ability to degrade toxic substances such as mycotoxins, pesticides, and heavy metals. Key inhibitory mechanisms of LAB are highlighted, encompassing the production of antimicrobial metabolites, leading to metabolism disruption and cell membrane damage, nutrition and niche competition, quorum-sensing interference, and anti-biofilm formation. Furthermore, recent advances in LAB applications in preserving various food matrices (meat, dairy products, fruits and vegetables, cereals) are integrated, including their roles in enhancing food sensory quality, extending shelf life, and retaining nutritional value. The review also discusses critical factors influencing LAB’s inhibitory activity (medium composition, culture conditions, ionic components, pathway regulator, etc.) and the challenges associated with the application of LAB. Finally, future research directions are outlined, including the novel LAB and metabolites exploration, AI-driven cultural condition optimization, genetic engineering application, nano-encapsulation and active packaging development, and building up the LAB-based cellular factories. In conclusion, LAB and their antimicrobial metabolites hold great promise as green and safe food preservatives. This review is to provide comprehensive theoretical support for the rational improvement and efficient application of LAB-based natural food preservatives, contributing to the development of a safer and more sustainable food processing and preservation systems. Full article
(This article belongs to the Section Food Microbiology)
Show Figures

Figure 1

14 pages, 1633 KB  
Article
Preparation, Characterization, and Antibiofilm Activity of Free and Nanoencapsulated Tetradenia riparia (Hochst.) Codd Leaf Essential Oil
by Regina Yasuko Makimori, Eliana Harue Endo, Julia Watanabe Makimori, Priscila Firmino Ribas, Fernanda Vitória Leimann, Odinei Hess Gonçalves, Zilda Cristiani Gazim, Tânia Ueda-Nakamura, Celso Vataru Nakamura and Benedito Prado Dias Filho
Future Pharmacol. 2026, 6(1), 4; https://doi.org/10.3390/futurepharmacol6010004 - 6 Jan 2026
Viewed by 413
Abstract
Background: Staphylococcus aureus is a clinically relevant pathogen with a strong ability to form biofilms on a wide range of surfaces, which markedly reduces the effectiveness of antimicrobial treatments and contributes to therapeutic failure. Although essential oils (EOs) represent effective and economical [...] Read more.
Background: Staphylococcus aureus is a clinically relevant pathogen with a strong ability to form biofilms on a wide range of surfaces, which markedly reduces the effectiveness of antimicrobial treatments and contributes to therapeutic failure. Although essential oils (EOs) represent effective and economical antimicrobial alternatives, their clinical application is limited by rapid oxidation, volatility, and potential cytotoxicity. In this context, nanoencapsulation emerges as a promising strategy to improve EO stability, control release, and reduce toxicity. In this study, Tetradenia riparia essential oil was encapsulated into poly(lactide) (PLA) nanoparticles (NP) using the nanoprecipitation method. Methods: The physicochemical properties of the nanoparticles were characterized, and their antibacterial, antibiofilm, and cytotoxic activities were evaluated. Antibiofilm and antibacterial effects against S. aureus were assessed by the broth microdilution method, while cytotoxicity was determined using a VERO cell line. Results: The nanoparticles exhibited nanometric size, spherical morphology, and homogeneous structure. Both free EO and EO-loaded nanoparticles demonstrated antibacterial and antibiofilm activity against S. aureus. Importantly, EO-loaded nanoparticles were significantly less cytotoxic than free EO. Nanoencapsulation effectively prevented rapid EO evaporation and degradation, thereby enhancing stability. The nanoparticles exhibited a zeta potential of approximately −23.1 mV, indicating adequate colloidal stability. Differential scanning calorimetry revealed a reduction in melting enthalpy from 429.63 J/g (blank nanoparticles) to 115.83 J/g for EO-loaded nanoparticles, indicating decreased polymer crystallinity and a system favorable for controlled EO release. Conclusions: Overall, these findings demonstrate that nanoencapsulation of T. riparia essential oil into PLA nanoparticles preserves antimicrobial efficacy, reduces cytotoxicity, and improves physicochemical stability, supporting the potential of this nanostructured system as a promising strategy for the treatment of S. aureus biofilm-associated infections. Full article
Show Figures

Graphical abstract

37 pages, 2310 KB  
Review
Global Trends and Innovations in Anti-Inflammatory Functional Beverages: A Bibliometric and Consumer Insights Analysis (2006–2025)
by S. Joni Munarso, Huda M. Elmatsani, Mochammad Jusuf Djafar, Sari Intan Kailaku, Amos Lukas, Eko B. Susetyo, Wahyu Bahari Setianto and Santosa Y. Warsono
Beverages 2026, 12(1), 7; https://doi.org/10.3390/beverages12010007 - 4 Jan 2026
Viewed by 1484
Abstract
The global rise in chronic inflammatory diseases has fueled an increased demand for functional beverages containing bioactive compounds with anti-inflammatory properties. This review synthesizes trends in research output, technological innovation, and consumer behavior related to such beverages from 2006 to 2025. A total [...] Read more.
The global rise in chronic inflammatory diseases has fueled an increased demand for functional beverages containing bioactive compounds with anti-inflammatory properties. This review synthesizes trends in research output, technological innovation, and consumer behavior related to such beverages from 2006 to 2025. A total of 1635 peer-reviewed articles were analyzed using bibliometric tools and content analysis. Results indicate a thirteenfold increase in publications, with China, India, the USA, and Brazil leading in research output. Key themes include polyphenols, curcuminoids, fermentation, encapsulation, and non-thermal processing. The review identifies four major research clusters: antioxidant mechanisms, metabolic and cytokine regulation, plant-derived flavonoids, and phytochemical profiling. Consumer behavior analysis reveals that taste, clean-label appeal, and health claims influence market success. While technological advances such as nanoencapsulation and high-pressure processing improve bioavailability and sensory quality, gaps persist in clinical validation and regulatory harmonization. This study offers integrated insights for researchers, industry professionals, and policymakers to guide innovation and evidence-based development of anti-inflammatory functional beverages. Full article
Show Figures

Graphical abstract

Back to TopTop