3-Methyl-4-nitrophenol Exposure Deteriorates Oocyte Maturation by Inducing Spindle Instability and Mitochondrial Dysfunction
Abstract
1. Introduction
2. Results
2.1. PNMC Exposure Compromises the Meiotic Maturation
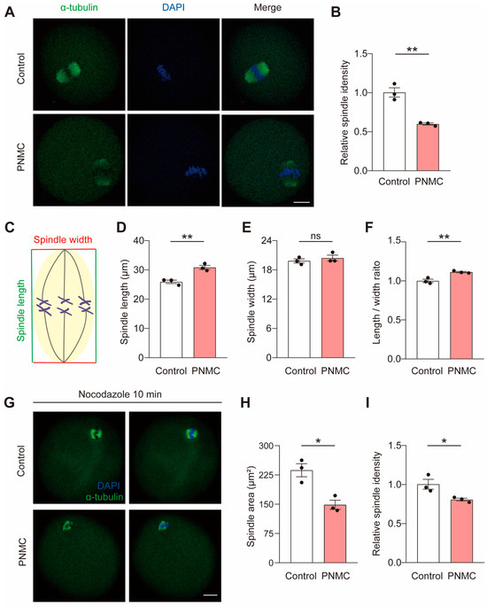
2.2. PNMC Exposure Impairs Spindle Stability
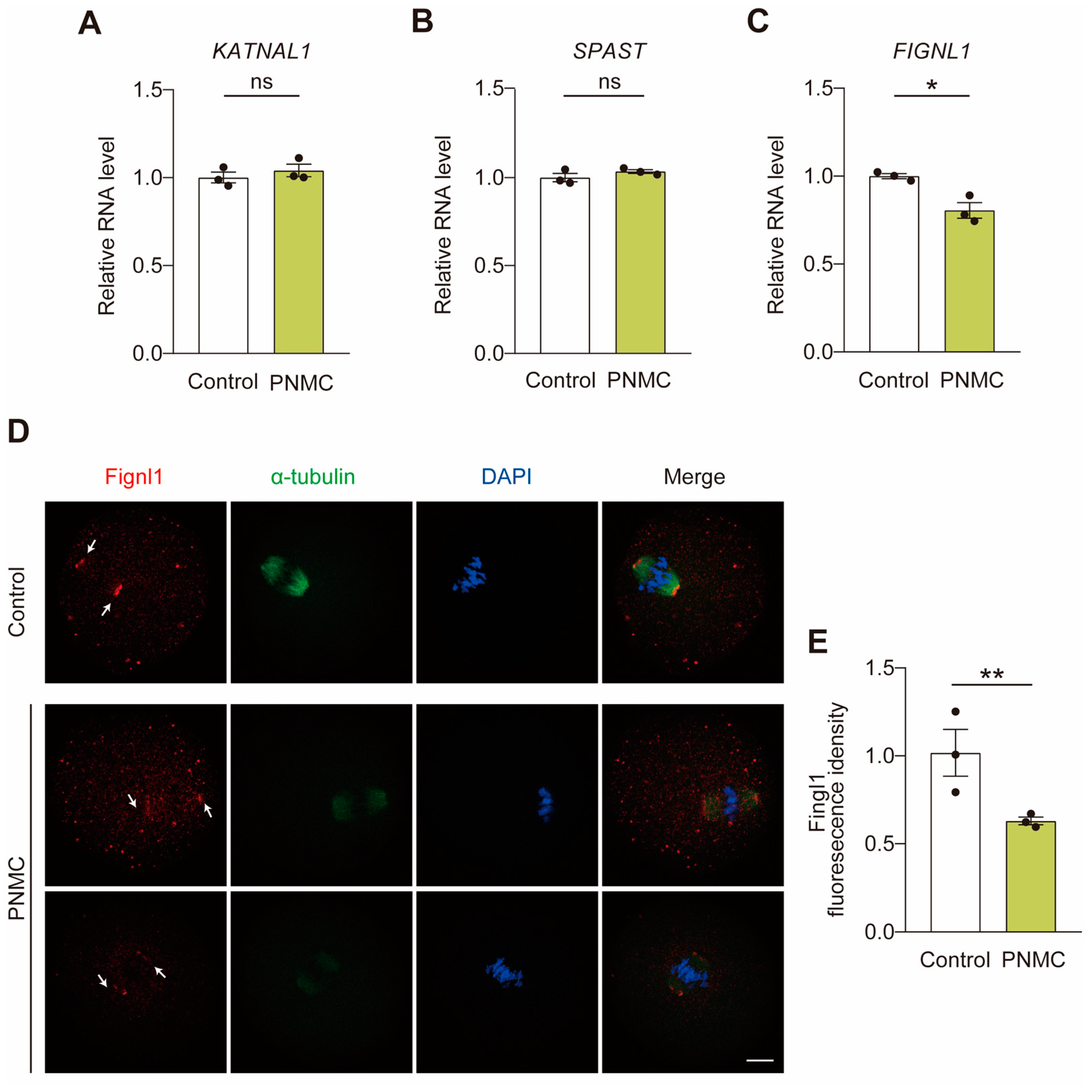
2.3. PNMC Exposure Diminishes the Localization Signal of Fignl1 at the Spindle Poles
2.4. PNMC Exposure Disrupts Mitochondrial Function
2.5. PNMC Exposure Elevated the ROS Level
2.6. PNMC Exposure Decreases the Expression of Mitochondria-Related Genes
2.7. PNMC Exposure Triggers Early Apoptosis
3. Discussion
4. Materials and Methods
4.1. Animal Statement
4.2. Antibodies and Reagents
4.3. In Vitro Maturation of Murine Oocyte
4.4. Drug Treatment
4.5. RNA Isolation and Real-Time PCR
4.6. Immunofluorescent Staining
4.7. Detection of ROS in Oocytes
4.8. Determination of ATP Levels
4.9. MMP Assay
4.10. Mitochondrial Distribution
4.11. Apoptotic Staining
4.12. Statistical Analysis
5. Conclusions
Author Contributions
Funding
Institutional Review Board Statement
Data Availability Statement
Conflicts of Interest
References
- Carson, S.A.; Kallen, A.N. Diagnosis and management of infertility: A review. JAMA 2021, 326, 65–76. [Google Scholar] [CrossRef]
- Pasquariello, R.; Ermisch, A.F.; Silva, E.; McCormick, S.; Logsdon, D.; Barfield, J.P.; Schoolcraft, W.B.; Krisher, R.L. Alterations in oocyte mitochondrial number and function are related to spindle defects and occur with maternal aging in mice and humans. Biol. Reprod. 2019, 100, 971–981. [Google Scholar] [CrossRef]
- Pan, B.; Li, J. The art of oocyte meiotic arrest regulation. Reprod. Biol. Endocrinol. 2019, 17, 8. [Google Scholar] [CrossRef]
- Ge, W.; Li, L.; Dyce, P.W.; De Felici, M.; Shen, W. Establishment and depletion of the ovarian reserve: Physiology and impact of environmental chemicals. Cell. Mol. Life Sci. 2019, 76, 1729–1746. [Google Scholar] [CrossRef]
- An, Y.F.; Geng, X.R.; Mo, L.H.; Liu, J.Q.; Yang, L.T.; Zhang, X.W.; Liu, Z.G.; Zhao, C.Q.; Yang, P.C. The 3-methyl-4-nitrophenol (PNMC) compromises airway epithelial barrier function. Toxicology 2018, 395, 9–14. [Google Scholar] [CrossRef]
- Min, J.; Lu, Y.; Hu, X.; Zhou, N.-Y. Biochemical Characterization of 3-Methyl-4-nitrophenol Degradation in Burkholderia sp. Strain SJ98. Front. Microbiol. 2016, 7, 791. [Google Scholar] [CrossRef] [PubMed]
- Lei, Y.; Mulchandani, P.; Chen, W.; Mulchandani, A. Biosensor for direct determination of fenitrothion and EPN using recombinant Pseudomonas putida JS444 with surface-expressed organophosphorous hydrolase. 2. Modified carbon paste electrode. Appl. Biochem. Biotechnol. 2007, 136, 243–250. [Google Scholar] [CrossRef] [PubMed]
- Min, J.; Wang, B.; Hu, X. Effect of inoculation of Burkholderia sp. strain SJ98 on bacterial community dynamics and para-nitrophenol, 3-methyl-4-nitrophenol, and 2-chloro-4-nitrophenol degradation in soil. Sci. Rep. 2017, 7, 5983. [Google Scholar] [CrossRef] [PubMed]
- Liu, J.Q.; Li, S.S.; Mo, L.H.; Yu, D.; Geng, X.; Hong, J.; Yu, H.; Yang, L.; Xie, R.; Liu, Z.; et al. Exposure to 3-methyl-4-nitrophenol facilitates development of intestinal allergy. Allergy 2019, 74, 610–613. [Google Scholar] [CrossRef]
- Furuta, C.; Suzuki, A.K.; Watanabe, G.; Li, C.; Taneda, S.; Taya, K. Nitrophenols isolated from diesel exhaust particles promote the growth of MCF-7 breast adenocarcinoma cells. Toxicol. Appl. Pharmacol. 2008, 230, 320–326. [Google Scholar] [CrossRef]
- Yang, L.; Ma, S.; Han, Y.; Wang, Y.; Guo, Y.; Weng, Q.; Xu, M. Walnut polyphenol extract attenuates immunotoxicity induced by 4-pentylphenol and 3-methyl-4-nitrophenol in murine splenic lymphocyte. Nutrients 2016, 8, 287. [Google Scholar] [CrossRef]
- Yang, L.; Ma, S.; Wan, Y.; Duan, S.; Ye, S.; Du, S.; Ruan, X.; Sheng, X.; Weng, Q.; Taya, K.; et al. In vitro effect of 4-pentylphenol and 3-methyl-4-nitrophenol on murine splenic lymphocyte populations and cytokine/granzyme production. J. Immunotoxicol. 2016, 13, 548–556. [Google Scholar] [CrossRef]
- Yue, Z.; She, R.P.; Bao, H.H.; Tian, J.; Yu, P.; Zhu, J.; Chang, L.; Ding, Y.; Sun, Q. Necrosis and apoptosis of renal tubular epithelial cells in rats exposed to 3-methyl-4-nitrophenol. Environ. Toxicol. 2012, 27, 653–661. [Google Scholar] [CrossRef]
- Furuta, C.; Li, C.; Taneda, S.; Suzuki, A.K.; Kamata, K.; Watanabe, G.; Taya, K. Immunohistological study for estrogenic activities of nitrophenols in diesel exhaust particles. Endocrine 2005, 27, 33–36. [Google Scholar] [CrossRef]
- Furuta, C.; Suzuki, A.K.; Taneda, S.; Kamata, K.; Hayashi, H.; Mori, Y.; Li, C.; Watanabe, G.; Taya, K. Estrogenic activities of nitrophenols in diesel exhaust particles. Biol. Reprod. 2004, 70, 1527–1533. [Google Scholar] [CrossRef]
- Taneda, S.; Mori, Y.; Kamata, K.; Hayashi, H.; Furuta, C.; Li, C.; Seki, K.-I.; Sakushima, A.; Yoshino, S.; Yamaki, K.; et al. Estrogenic and anti-androgenic activity of nitrophenols in diesel exhaust particles (DEP). Biol. Pharm. Bull. 2004, 27, 835–837. [Google Scholar] [CrossRef] [PubMed]
- Li, X.; Li, C.; Suzuki, A.K.; Watanabe, G.; Taneda, S.; Taya, K. Endocrine disruptive effect of 3-methyl-4-nitrophenol isolated from diesel exhaust particles in Hershberger assay using castrated immature rats. Biosci. Biotechnol. Biochem. 2009, 73, 2018–2021. [Google Scholar] [CrossRef] [PubMed]
- Mi, Y.; Zhang, C.; Li, C.; Taneda, S.; Watanabe, G.; Suzuki, A.K.; Taya, K. Quercetin protects embryonic chicken spermatogonial cells from oxidative damage intoxicated with 3-methyl-4-nitrophenol in primary culture. Toxicol. Lett. 2009, 190, 61–65. [Google Scholar] [CrossRef] [PubMed]
- Kozubek, A.; Katarzyńska-Banasik, D.; Grzegorzewska, A.K.; Kowalik, K.; Hrabia, A.; Sechman, A. Nitrophenols are negative modulators of steroidogenesis in preovulatory follicles of the hen (Gallus domesticus) ovary: An in vitro and in vivo study. Theriogenology 2020, 157, 162–175. [Google Scholar] [CrossRef]
- Sechman, A.; Grzegorzewska, A.; Grzesiak, M.; Kozubek, A.; Katarzyńska-Banasik, D.; Kowalik, K.; Hrabia, A. Nitrophenols suppress steroidogenesis in prehierarchical chicken ovarian follicles by targeting STAR, HSD3B1, and CYP19A1 and downregulating LH and estrogen receptor expression. Domest. Anim. Endocrinol. 2020, 70, 106378. [Google Scholar] [CrossRef]
- Han, Y.; Zhang, S.; Wang, Z.; Zhang, L.; Zhang, F.; Sun, F.; Zhang, H.; Yuan, Z.; Zhang, C.; Weng, Q. Toxicological effects of 3-methyl-4-nitrophenol on mouse ovarian and testicular cell proliferation, apoptosis and oocyte maturation. Reprod. Toxicol. 2018, 82, 94–102. [Google Scholar] [CrossRef] [PubMed]
- Jeon, H.J.; You, S.Y.; Park, Y.S.; Chang, J.W.; Kim, J.-S.; Oh, J.S. TCTP regulates spindle microtubule dynamics by stabilizing polar microtubules during mouse oocyte meiosis. Biochim. Biophys. Acta 2016, 1863, 630–637. [Google Scholar] [CrossRef] [PubMed]
- Roll-Mecak, A.; Vale, R.D. Structural basis of microtubule severing by the hereditary spastic paraplegia protein spastin. Nature 2008, 451, 363–367. [Google Scholar] [CrossRef] [PubMed]
- Kuo, Y.W.; Trottier, O.; Mahamdeh, M.; Howard, J. Spastin is a dual-function enzyme that severs microtubules and promotes their regrowth to increase the number and mass of microtubules. Proc. Natl. Acad. Sci. USA 2019, 116, 5533–5541. [Google Scholar] [CrossRef] [PubMed]
- Kuo, Y.W.; Trottier, O.; Howard, J. Predicted effects of severing enzymes on the length distribution and total mass of microtubules. Biophys. J. 2019, 117, 2066–2078. [Google Scholar] [CrossRef] [PubMed]
- Kuo, Y.W.; Howard, J. Cutting, amplifying, and aligning microtubules with severing enzymes. Trends Cell Biol. 2021, 31, 50–61. [Google Scholar] [CrossRef] [PubMed]
- Shou, H.F.; Jin, Z.; Yu, Y.; Lai, Y.-C.; Wu, Q.; Gao, L.-L. Microtubule-severing protein Fidgetin-like 1 promotes spindle organization during meiosis of mouse oocytes. Zygote 2022, 30, 872–881. [Google Scholar] [CrossRef]
- Gao, L.L.; Xu, F.; Jin, Z.; Ying, X.; Liu, J. Microtubule-severing protein Katanin p60 ATPase-containing subunit A-like 1 is involved in pole-based spindle organization during mouse oocyte meiosis. Mol. Med. Rep. 2019, 20, 3573–3582. [Google Scholar] [CrossRef]
- Wang, C.; Du, W.; Su, Q.P.; Zhu, M.; Feng, P.; Li, Y.; Zhou, Y.; Mi, N.; Zhu, Y.; Jiang, D.; et al. Dynamic tubulation of mitochondria drives mitochondrial network formation. Cell Res. 2015, 25, 1108–1120. [Google Scholar] [CrossRef]
- Bartolák-Suki, E.; Imsirovic, J.; Nishibori, Y.; Krishnan, R.; Suki, B. Regulation of mitochondrial structure and dynamics by the cytoskeleton and mechanical factors. Int. J. Mol. Sci. 2017, 18, 1812. [Google Scholar] [CrossRef]
- Zhang, F.L.; Li, W.D.; Zhu, K.X.; Zhou, X.; Li, L.; Lee, T.L.; Shen, W. Aging-related aneuploidy is associated with mitochondrial imbalance and failure of spindle assembly. Cell Death Discov. 2023, 9, 235. [Google Scholar] [CrossRef]
- Irene, V.; Leonid, A.S. The assembly, regulation and function of the mitochondrial respiratory chain. Nat. Rev. Mol. Cell Biol. 2022, 23, 141–161. [Google Scholar] [CrossRef]
- Zhang, M.; Bener, M.B.; Jiang, Z.; Wang, T.; Esencan, E.; Iii, R.S.; Horvath, T.; Seli, E. Mitofusin 1 is required for female fertility and to maintain ovarian follicular reserve. Cell Death Dis. 2019, 10, 560. [Google Scholar] [CrossRef]
- Wai, T.; Ao, A.; Zhang, X.; Cyr, D.; Dufort, D.; Shoubridge, E.A. The role of mitochondrial DNA copy number in mammalian fertility. Biol. Reprod. 2010, 83, 52–62. [Google Scholar] [CrossRef]
- Pan, Z.N.; Liu, J.C.; Ju, J.Q.; Wang, Y.; Sun, S.C. LRRK2 regulates actin assembly for spindle migration and mitochondrial function in mouse oocyte meiosis. J. Mol. Cell Biol. 2022, 14, mjab079. [Google Scholar] [CrossRef]
- Wakai, T.; Harada, Y.; Miyado, K.; Kono, T. Mitochondrial dynamics controlled by mitofusins define organelle positioning and movement during mouse oocyte maturation. Mol. Hum. Reprod. 2014, 20, 1090–1100. [Google Scholar] [CrossRef] [PubMed]
- Hou, X.; Zhu, S.; Zhang, H.; Li, C.; Qiu, D.; Ge, J.; Guo, X.; Wang, Q. Mitofusin1 in oocyte is essential for female fertility. Redox Biol. 2019, 21, 101110. [Google Scholar] [CrossRef]
- Karbowski, M.; Neutzner, A.; Youle, R.J. The mitochondrial E3 ubiquitin ligase MARCH5 is required for Drp1 dependent mitochondrial division. J. Cell Biol. 2007, 178, 71–84. [Google Scholar] [CrossRef] [PubMed]
- Malott, K.F.; Luderer, U. Toxicant effects on mammalian oocyte mitochondria. Biol. Reprod. 2021, 104, 784–793. [Google Scholar] [CrossRef]
- Gatti, M.; Belli, M.; De Rubeis, M.; Khalili, M.A.; Familiari, G.; Nottola, S.A.; Macchiarelli, G.; Hajderi, E.; Palmerini, M.G. Ultrastructural Evaluation of Mouse Oocytes Exposed In Vitro to Different Concentrations of the Fungicide Mancozeb. Biology 2023, 12, 698. [Google Scholar] [CrossRef]
- Meyer, J.N.; Leung, M.C.; Rooney, J.P.; Sendoel, A.; Hengartner, M.O.; Kisby, G.E.; Bess, A.S. Mitochondria as a target of environmental toxicants. Toxicol. Sci. 2021, 134, 1–17. [Google Scholar] [CrossRef]
- Roubicek, D.A.; Souza-Pinto, N.C.D. Mitochondria and mitochondrial DNA as relevant targets for environmental contaminants. Toxicology 2017, 391, 100–108. [Google Scholar] [CrossRef]
- Franco, R.; Sánchez-Olea, R.; Reyes-Reyes, E.M.; Panayiotidis, M.I. Environmental toxicity, oxidative stress and apoptosis: Menage a trois. Mutat. Res. 2009, 674, 3–22. [Google Scholar] [CrossRef] [PubMed]
- Grzegorzewska, A.K.; Hrabia, A.; Kowalik, K.; Katarzyńska-Banasik, D.; Kozubek, A.; Sechman, A. In vitro effects of PNP and PNMC on apoptosis and proliferation in the hen ovarian stroma and prehierarchal follicles. Acta Histochem. 2020, 122, 151463. [Google Scholar] [CrossRef] [PubMed]
- Chiaratti, M.R. Uncovering the important role of mitochondrial dynamics in oogenesis: Impact on fertility and metabolic disorder transmission. Biophys. Rev. 2021, 13, 967–981. [Google Scholar] [CrossRef] [PubMed]
- Duan, X.; Li, Y.; Yi, K.; Guo, F.; Wang, H.; Wu, P.-H.; Yang, J.; Mair, D.B.; Morales, E.A.; Kalab, P.; et al. Dynamic organelle distribution initiates actin-based spindle migration in mouse oocytes. Nat. Commun. 2020, 11, 277. [Google Scholar] [CrossRef] [PubMed]
- Wang, Y.S.; Yang, S.J.; Ahmad, M.J.; Ding, Z.M.; Duan, Z.Q.; Chen, Y.W.; Liu, M.; Liang, A.X.; Hua, G.H.; Huo, L.J. Zinc pyrithione exposure compromises oocyte maturation through involving in spindle assembly and zinc accumulation. Ecotoxicol. Environ. Saf. 2022, 234, 113393. [Google Scholar] [CrossRef]







| Gene | Gene ID | Primer Sequences (5′ to 3′) | Product (bp) |
|---|---|---|---|
| ATP5A1 | NM_007505.2 | F: AATCTCCATGCCTCTAACACTCGAC R: GCAATACCATCACCAATGCTTAAC | 143 |
| ATP6 | NP_904333.1 | F: TCCCAATCGTTGTAGCCATC R: TGTTGGAAAGAATGGAGTCGG | 91 |
| BAX | NM_007527.3 | F: ATGCGTCCACCAAGAAGCTGAG R: CCCCAGTTGAAGTTGCCATCAG | 166 |
| BCL2 | NM_009741.5 | F: ATGATAACCGGGAGATCGTG R: GACGGTAGCGACGAGAGAAG | 294 |
| CASPASE3 | NM_001284409.1 | F: GACTGGGATGAACCACGACCC R: TCTGACTGGAAAGCCGAAAC | 205 |
| COX1 | YP_001686700.1 | F: TTTTCAGGCTTCACCCTAGATGA R: CCTACGAATATGATGGCGAAGTG | 62 |
| CYTB | YP_220562.1 | F: ATTCCTTCATGTCGGACGAG R: ACTGAGAAGCCCCCTCAAAT | 228 |
| DRP1 | NM_152816.4 | F: TCCCAATTCCATTATCCTCGC R: CATCAGTACCCGCATCCATG | 149 |
| FIS1 | NM_001347504.1 | F:CAAAGAGGAACAGCGGGACT R:ACAGCCCTCGCACATACTTT | 95 |
| GAPDH | NM_001289726.2 | F:TCGGAGTGAACGGATTTGGC R:TGACAAGCTTCCCGTTCTCC | 189 |
| GPX4 | NM_001367995.1 | F: AAATCAAGGAGTTTGCAGCCGG R: TTCTCTATCACCTGGGGCTCCT | 229 |
| GPX6 | NM_145451.3 | F: GCCCAGAAGTTGTGGGGTTC R: TCCATACTCATAGACGGTGCC | 129 |
| MFN1 | NM_024200.5 | F: TATTGGCGAGGTGCTGTCTC R: TCTGCAGTGAACTGGCAATG | 71 |
| ND1 | YP_220550.1 | F: TGCACCTACCCTATCACTCA R: GGCTCATCCTGATCATAGAATGG | 148 |
| NDUFV1 | NM_133666.3 | F: GCGGGTATCTGTGCGTTTCA R: GCGCCCATACAGGTTGGTAAAG | 103 |
| OPA1 | NM_001199177.2 | F:ACCTTGCCAGTTTAGCTCCC R: TTGGGACCTGCAGTGAAGAA | 82 |
| SDHA | NM_023281.1 | F: GCGTATGTGCTGGCTAGCTT R: AAGCCAATCCCTCAGAGACA | 121 |
| SOD1 | NM_011434.2 | F: GAGAGCATTCCATCATTGGCCG R: CGCAATCCCAATCACTCCACAG | 134 |
| SOD2 | NM_013671.3 | F: CAGACCTGCCTTACGACTATGG R: CTCGGTGGCGTTGAGATTGTT | 113 |
| UQCRC2 | NM_025899.2 | F: AACCCGTGGGATTGAAGCAG R: CTGTGGTGACATTGAGCAGGAAC | 131 |
Disclaimer/Publisher’s Note: The statements, opinions and data contained in all publications are solely those of the individual author(s) and contributor(s) and not of MDPI and/or the editor(s). MDPI and/or the editor(s) disclaim responsibility for any injury to people or property resulting from any ideas, methods, instructions or products referred to in the content. |
© 2024 by the authors. Licensee MDPI, Basel, Switzerland. This article is an open access article distributed under the terms and conditions of the Creative Commons Attribution (CC BY) license (https://creativecommons.org/licenses/by/4.0/).
Share and Cite
Chen, F.; Luo, A.-F.; Li, M.-G.; Zheng, L.-X.; Gu, H.; Zhou, C.-F.; Zeng, W.; Molenaar, A.; Ren, H.-Y.; Bi, Y.-Z. 3-Methyl-4-nitrophenol Exposure Deteriorates Oocyte Maturation by Inducing Spindle Instability and Mitochondrial Dysfunction. Int. J. Mol. Sci. 2024, 25, 3572. https://doi.org/10.3390/ijms25073572
Chen F, Luo A-F, Li M-G, Zheng L-X, Gu H, Zhou C-F, Zeng W, Molenaar A, Ren H-Y, Bi Y-Z. 3-Methyl-4-nitrophenol Exposure Deteriorates Oocyte Maturation by Inducing Spindle Instability and Mitochondrial Dysfunction. International Journal of Molecular Sciences. 2024; 25(7):3572. https://doi.org/10.3390/ijms25073572
Chicago/Turabian StyleChen, Fan, An-Feng Luo, Ming-Guo Li, Li-Xiang Zheng, Hao Gu, Chang-Fan Zhou, Wei Zeng, Adrian Molenaar, Hong-Yan Ren, and Yan-Zhen Bi. 2024. "3-Methyl-4-nitrophenol Exposure Deteriorates Oocyte Maturation by Inducing Spindle Instability and Mitochondrial Dysfunction" International Journal of Molecular Sciences 25, no. 7: 3572. https://doi.org/10.3390/ijms25073572
APA StyleChen, F., Luo, A.-F., Li, M.-G., Zheng, L.-X., Gu, H., Zhou, C.-F., Zeng, W., Molenaar, A., Ren, H.-Y., & Bi, Y.-Z. (2024). 3-Methyl-4-nitrophenol Exposure Deteriorates Oocyte Maturation by Inducing Spindle Instability and Mitochondrial Dysfunction. International Journal of Molecular Sciences, 25(7), 3572. https://doi.org/10.3390/ijms25073572

