The Upregulation of Leucine-Rich Repeat Containing 1 Expression Activates Hepatic Stellate Cells and Promotes Liver Fibrosis by Stabilizing Phosphorylated Smad2/3
Abstract
1. Introduction
2. Results
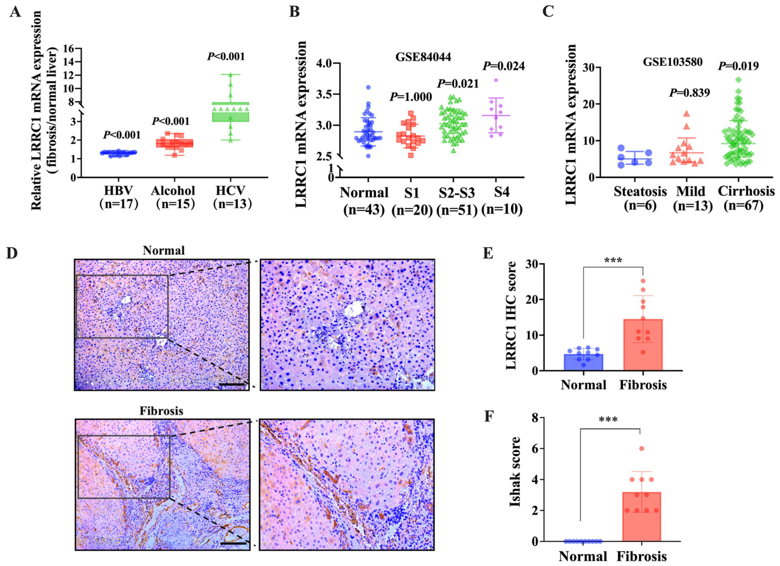
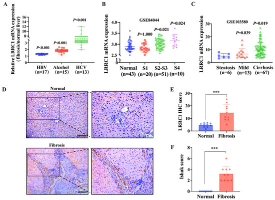
2.1. LRRC1 Is Highly Expressed in Human and Murine Liver Fibrotic Tissues
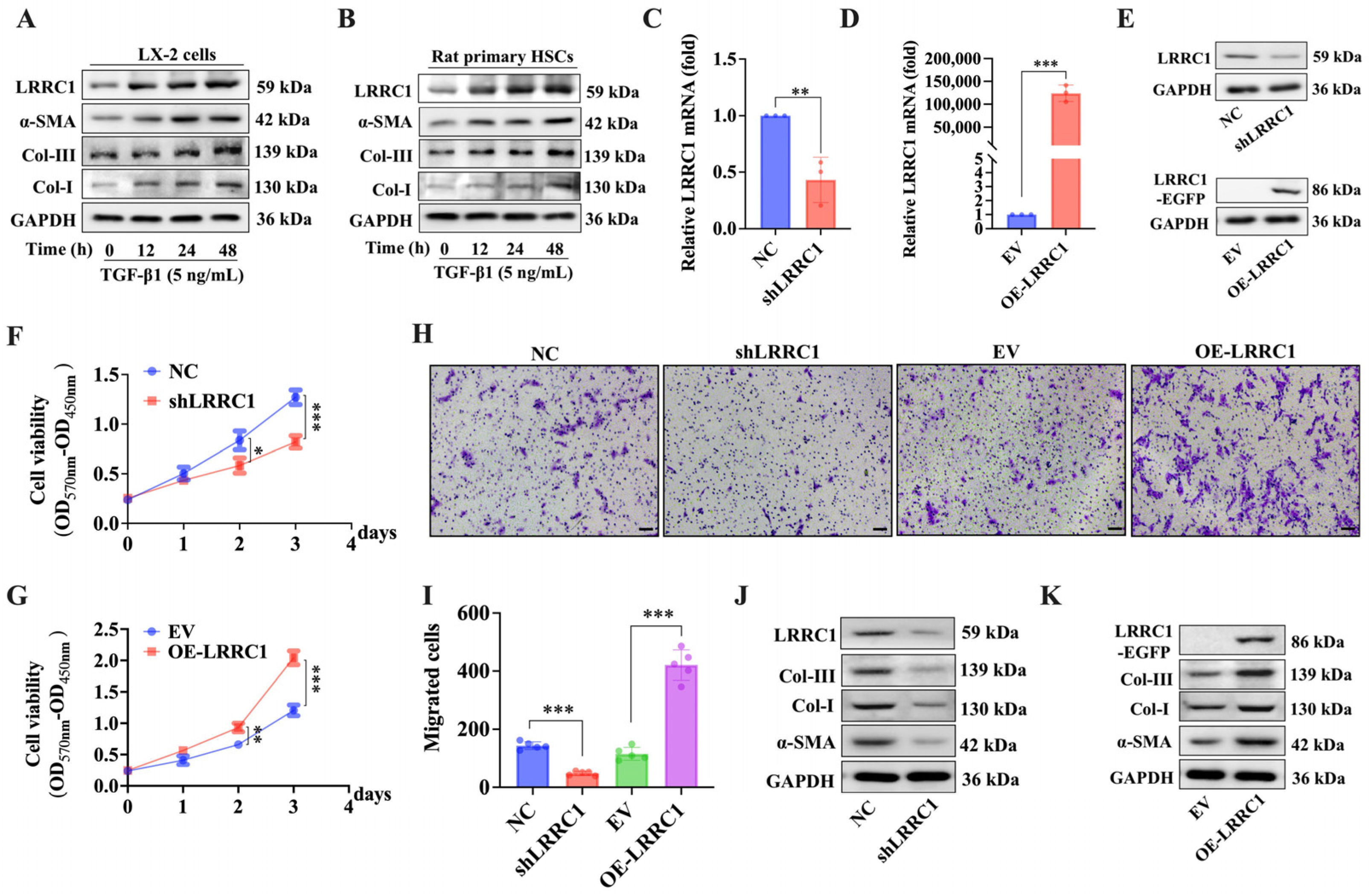
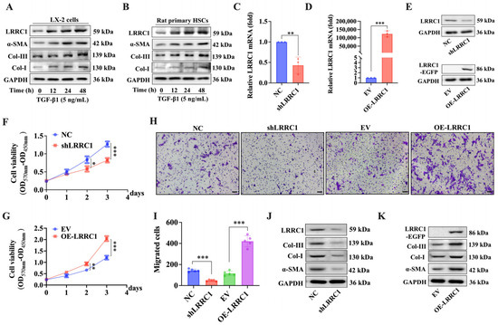
2.2. LRRC1 Promotes the Activation of HSCs
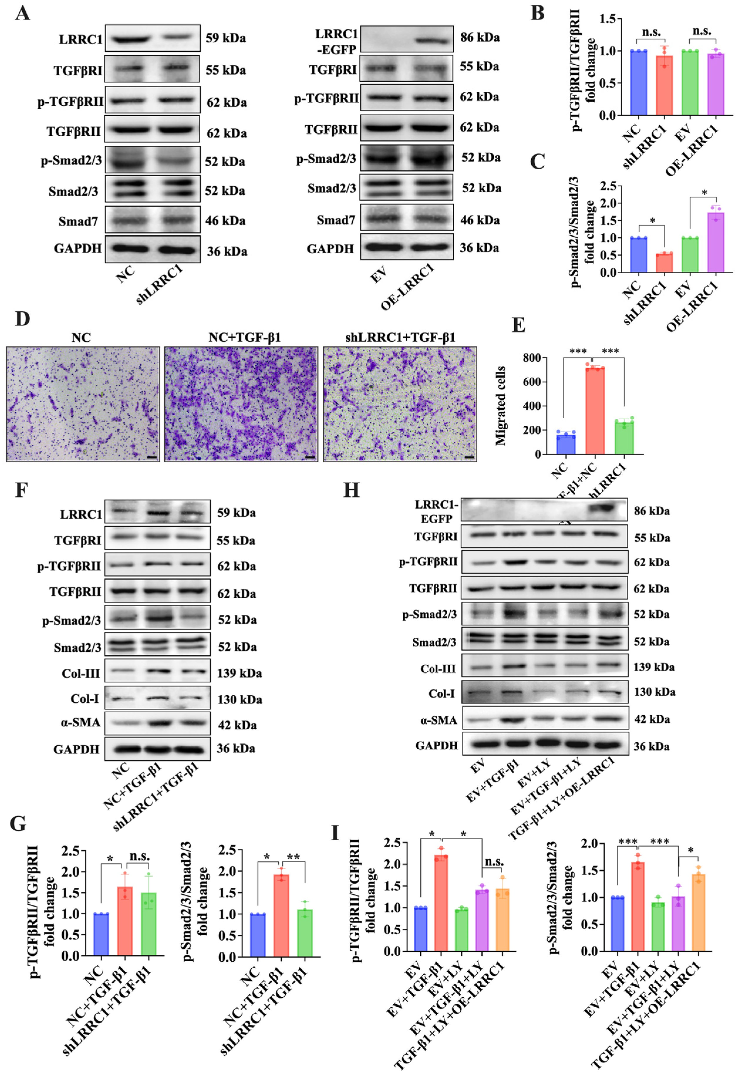
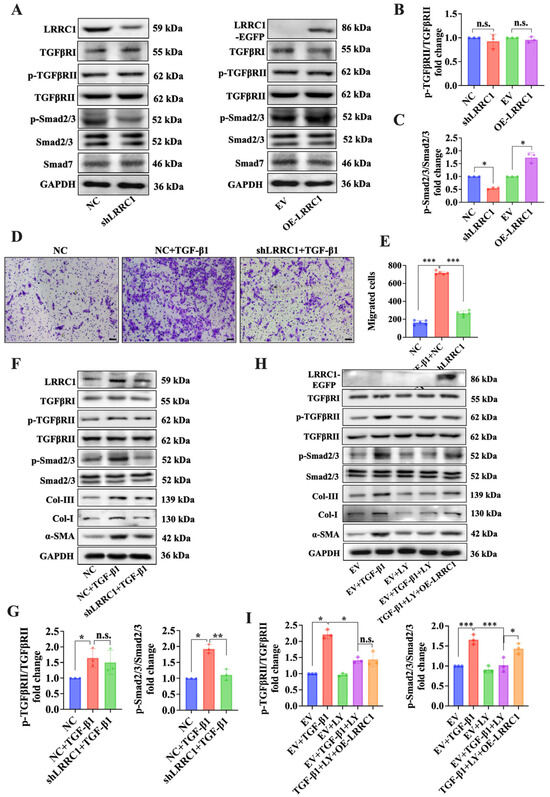
2.3. LRRC1 Regulates HSC Activation via the TGF-β1/Smad Pathway
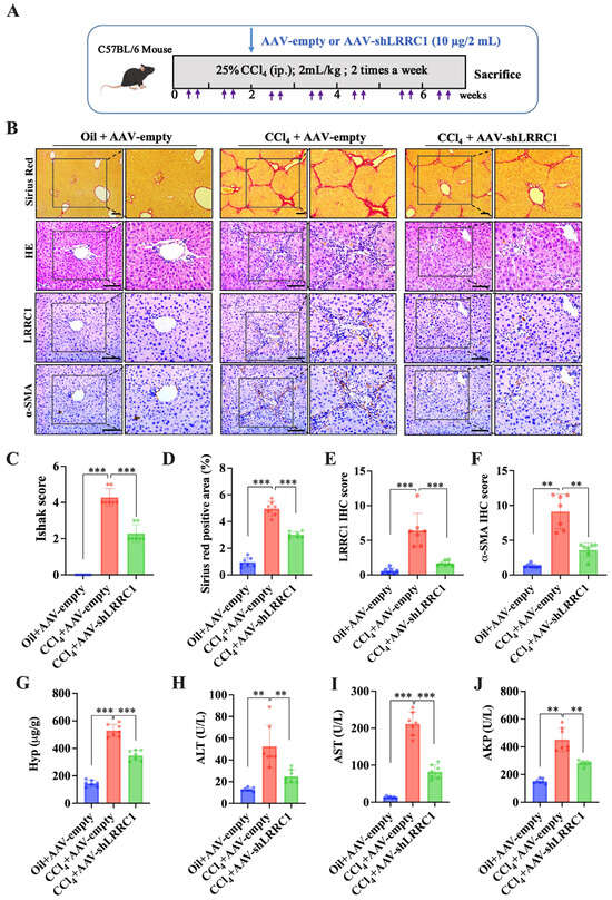
2.4. Knockdown of LRRC1 Alleviates CCl4-Induced Liver Fibrosis
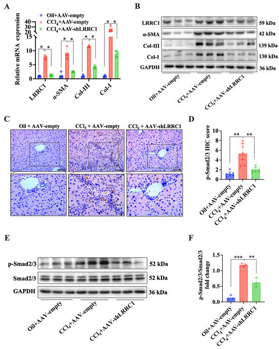
2.5. LRRC1 Expression Inhibited p-Smad2/3 Proteasomal Degradation
3. Discussion
4. Materials and Methods
4.1. Cell Line and Culture
4.2. Isolation of Primary HSCs
4.3. Plasmids and Reagents
4.4. Animal Models and Treatments
4.5. Human Liver Specimens
4.6. HE, Sirius Red, and IHC Staining
4.7. RNA Extraction and Quantitative Real-Time PCR
4.8. Western Blot and Immunoprecipitation
4.9. MTT and Transwell Assays
4.10. Cell Cycle Analysis
4.11. Hydroxyproline Level and Liver Function Test
4.12. Statistical Analysis
Supplementary Materials
Author Contributions
Funding
Institutional Review Board Statement
Informed Consent Statement
Data Availability Statement
Acknowledgments
Conflicts of Interest
References
- Tacke, F.; Trautwein, C. Mechanisms of liver fibrosis resolution. J. Hepatol. 2015, 63, 1038–1039. [Google Scholar] [CrossRef]
- Marcellin, P.; Kutala, B.K. Liver diseases: A major, neglected global public health problem requiring urgent actions and large-scale screening. Liver Int. 2018, 38 (Suppl. S1), 2–6. [Google Scholar] [CrossRef]
- Hernandez-Gea, V.; Friedman, S.L. Pathogenesis of liver fibrosis. Annu. Rev. Pathol. 2011, 6, 425–456. [Google Scholar] [CrossRef]
- Asrani, S.K.; Devarbhavi, H.; Eaton, J.; Kamath, P.S. Burden of liver diseases in the world. J. Hepatol. 2019, 70, 151–171. [Google Scholar] [CrossRef]
- Aydin, M.M.; Akcali, K.C. Liver fibrosis. Turk. J. Gastroenterol. 2018, 29, 14–21. [Google Scholar] [CrossRef]
- Roehlen, N.; Crouchet, E.; Baumert, T.F. Liver Fibrosis: Mechanistic Concepts and Therapeutic Perspectives. Cells 2020, 9, 875. [Google Scholar] [CrossRef]
- Yan, Z.; Wang, D.; An, C.; Xu, H.; Zhao, Q.; Shi, Y.; Song, N.; Deng, B.; Guo, X.; Rao, J.; et al. The antimicrobial peptide YD attenuates inflammation via miR-155 targeting CASP12 during liver fibrosis. Acta Pharm. Sin. B 2021, 11, 100–111. [Google Scholar] [CrossRef]
- She, S.; Wu, X.; Zheng, D.; Pei, X.; Ma, J.; Sun, Y.; Zhou, J.; Nong, L.; Guo, C.; Lv, P.; et al. PSMP/MSMP promotes hepatic fibrosis through CCR2 and represents a novel therapeutic target. J. Hepatol. 2020, 72, 506–518. [Google Scholar] [CrossRef] [PubMed]
- Kim, D.K.; Cho, Y.E.; Komarow, H.D.; Bandara, G.; Song, B.J.; Olivera, A.; Metcalfe, D.D. Mastocytosis-derived extracellular vesicles exhibit a mast cell signature, transfer KIT to stellate cells, and promote their activation. Proc. Natl. Acad. Sci. USA 2018, 115, E10692–E10701. [Google Scholar] [CrossRef] [PubMed]
- Kamm, D.R.; McCommis, K.S. Hepatic stellate cells in physiology and pathology. J. Physiol. 2022, 600, 1825–1837. [Google Scholar] [CrossRef] [PubMed]
- Gao, T.; Liu, T.; Ko, C.J.; Zhang, L.; Joo, D.; Xie, X.; Zhu, L.; Li, Y.; Cheng, X.; Sun, S.C. Myeloid cell TBK1 restricts inflammatory responses. Proc. Natl. Acad. Sci. USA 2022, 119, e2107742119. [Google Scholar] [CrossRef] [PubMed]
- Kumar, S.; Duan, Q.; Wu, R.; Harris, E.N.; Su, Q. Pathophysiological communication between hepatocytes and non-parenchymal cells in liver injury from NAFLD to liver fibrosis. Adv. Drug Deliv. Rev. 2021, 176, 113869. [Google Scholar] [CrossRef] [PubMed]
- Kisseleva, T.; Brenner, D. Molecular and cellular mechanisms of liver fibrosis and its regression. Nat. Rev. Gastroenterol. Hepatol. 2021, 18, 151–166. [Google Scholar] [CrossRef] [PubMed]
- Natarajan, V.; Harris, E.N.; Kidambi, S. SECs (Sinusoidal Endothelial Cells), Liver Microenvironment, and Fibrosis. Biomed. Res. Int. 2017, 2017, 4097205. [Google Scholar] [CrossRef] [PubMed]
- Wang, Z.; Du, K.; Jin, N.; Tang, B.; Zhang, W. Macrophage in liver Fibrosis: Identities and mechanisms. Int. Immunopharmacol. 2023, 120, 110357. [Google Scholar] [CrossRef] [PubMed]
- Xu, F.; Liu, C.; Zhou, D.; Zhang, L. TGF-beta/SMAD Pathway and Its Regulation in Hepatic Fibrosis. J. Histochem. Cytochem. 2016, 64, 157–167. [Google Scholar] [CrossRef] [PubMed]
- Ahmed, H.; Umar, M.I.; Imran, S.; Javaid, F.; Syed, S.K.; Riaz, R.; Hassan, W. TGF-beta1 signaling can worsen NAFLD with liver fibrosis backdrop. Exp. Mol. Pathol. 2022, 124, 104733. [Google Scholar] [CrossRef]
- Ren, L.L.; Li, X.J.; Duan, T.T.; Li, Z.H.; Yang, J.Z.; Zhang, Y.M.; Zou, L.; Miao, H.; Zhao, Y.Y. Transforming growth factor-beta signaling: From tissue fibrosis to therapeutic opportunities. Chem. Biol. Interact. 2023, 369, 110289. [Google Scholar] [CrossRef]
- Gauldie, J.; Bonniaud, P.; Sime, P.; Ask, K.; Kolb, M. TGF-beta, Smad3 and the process of progressive fibrosis. Biochem. Soc. Trans. 2007, 35 Pt. 4, 661–664. [Google Scholar] [CrossRef]
- Gressner, A.M.; Weiskirchen, R.; Breitkopf, K.; Dooley, S. Roles of TGF-beta in hepatic fibrosis. Front. Biosci. 2002, 7, d793–d807. [Google Scholar] [CrossRef]
- Xie, F.; Zhang, Z.; van Dam, H.; Zhang, L.; Zhou, F. Regulation of TGF-beta Superfamily Signaling by SMAD Mono-Ubiquitination. Cells 2014, 3, 981–993. [Google Scholar] [CrossRef]
- Mercado-Gomez, M.; Lopitz-Otsoa, F.; Azkargorta, M.; Serrano-Macia, M.; Lachiondo-Ortega, S.; Goikoetxea-Usandizaga, N.; Rodriguez-Agudo, R.; Fernandez-Ramos, D.; Bizkarguenag, M.; Juan, V.G.; et al. Multi-Omics Integration Highlights the Role of Ubiquitination in CCl4-Induced Liver Fibrosis. Int. J. Mol. Sci. 2020, 21, 9043. [Google Scholar] [CrossRef]
- Zhang, J.; Zhang, X.; Xie, F.; Zhang, Z.; Dam, H.V.; Zhang, L.; Zhou, F. The regulation of TGF-beta/SMAD signaling by protein deubiquitination. Protein Cell 2014, 5, 503–517. [Google Scholar] [CrossRef] [PubMed]
- Gotoh, T.; Iwahana, H.; Kannan, S.; Marei, R.G.; Mousa, H.; Elgamal, M.; Souchelnytskyi, S. Glycosylation is a novel TGF beta1-independent post-translational modification of Smad2. Biochem. Biophys. Res. Commun. 2020, 521, 1010–1016. [Google Scholar] [CrossRef] [PubMed]
- Gao, S.; Alarcon, C.; Sapkota, G.; Rahman, S.; Chen, P.Y.; Goerner, N.; Macias, M.J.; Erdjument-Bromage, H.; Tempst, P.; Massague, J. Ubiquitin ligase Nedd4L targets activated Smad2/3 to limit TGF-beta signaling. Mol. Cell 2009, 36, 457–468. [Google Scholar] [CrossRef] [PubMed]
- Kim, B.G.; Lee, J.H.; Yasuda, J.; Ryoo, H.M.; Cho, J.Y. Phospho-Smad1 modulation by nedd4 E3 ligase in BMP/TGF-beta signaling. J. Bone Miner. Res. 2011, 26, 1411–1424. [Google Scholar] [CrossRef] [PubMed]
- Kavsak, P.; Rasmussen, R.K.; Causing, C.G.; Bonni, S.; Zhu, H.; Thomsen, G.H.; Wrana, J.L. Smad7 binds to Smurf2 to form an E3 ubiquitin ligase that targets the TGF beta receptor for degradation. Mol. Cell 2000, 6, 1365–1375. [Google Scholar] [CrossRef] [PubMed]
- Santoni, M.J.; Kashyap, R.; Camoin, L.; Borg, J.P. The Scribble family in cancer: Twentieth anniversary. Oncogene 2020, 39, 7019–7033. [Google Scholar] [CrossRef]
- Li, Y.; Zhou, B.; Dai, J.; Liu, R.; Han, Z.G. Aberrant upregulation of LRRC1 contributes to human hepatocellular carcinoma. Mol. Biol. Rep. 2013, 40, 4543–4551. [Google Scholar] [CrossRef]
- Wang, X.; Liu, J.; Wang, T.; Ma, B.; Wu, P.; Xu, X.; Xiong, J. The downstream PPARgamma target LRRC1 participates in early stage adipocytic differentiation. Mol. Cell. Biochem. 2023, 478, 1465–1473. [Google Scholar] [CrossRef]
- Wang, Y.; Tong, H.; Wang, J.; Hu, L.; Huang, Z. LRRC1 knockdown downregulates MACF1 to inhibit the malignant progression of acute myeloid leukemia by inactivating beta-catenin/c-Myc signaling. J. Mol. Histol. 2024, 55, 37–50. [Google Scholar] [CrossRef]
- Wu, H.; Mu, X.; Liu, L.; Wu, H.; Hu, X.; Chen, L.; Liu, J.; Mu, Y.; Yuan, F.; Liu, W.; et al. Bone marrow mesenchymal stem cells-derived exosomal microRNA-193a reduces cisplatin resistance of non-small cell lung cancer cells via targeting LRRC1. Cell Death Dis. 2020, 11, 801. [Google Scholar] [CrossRef] [PubMed]
- Lopez, A.L.; Sebbagh, M.; Bertucci, F.; Finetti, P.; Wicinski, J.; Marchetto, S.; Castellano, R.; Josselin, E.; Charafe-Jauffret, E.; Ginestier, C.; et al. The SCRIB Paralog LANO/LRRC1 Regulates Breast Cancer Stem Cell Fate through WNT/beta-Catenin Signaling. Stem Cell Rep. 2018, 11, 1040–1050. [Google Scholar] [CrossRef] [PubMed]
- Simon, T.G.; Bonilla, H.; Yan, P.; Chung, R.T.; Butt, A.A. Atorvastatin and fluvastatin are associated with dose-dependent reductions in cirrhosis and hepatocellular carcinoma, among patients with hepatitis C virus: Results from ERCHIVES. Hepatology 2016, 64, 47–57. [Google Scholar] [CrossRef] [PubMed]
- Cai, Q.; Wu, D.; Shen, Y.; Li, S.; Liu, L.; Liu, D.; Li, Y.; Chen, X.; Wang, L.; Zheng, J. Prognostic significance of LRRC1 in hepatocellular carcinoma and construction of relevant prognostic model. Medicine 2023, 102, e34365. [Google Scholar] [CrossRef] [PubMed]
- Qiu, H.; Li, Q.; Xiao, Y.; Wu, D.; Meng, R. A Novel Intergenic Region Between KLHL31 and LRRC1-ALK Exon 20 Fusion Variant in Advanced Lung Adenocarcinoma and its Remarkable Response to ALK Inhibitor. J. Thorac. Oncol. 2021, 16, e21–e23. [Google Scholar] [CrossRef] [PubMed]
- Zhu, Q.; Scolan, E.L.; Jahchan, N.; Ji, X.; Xu, A.; Luo, K. SnoN Antagonizes the Hippo Kinase Complex to Promote TAZ Signaling during Breast Carcinogenesis. Dev. Cell 2016, 37, 399–412. [Google Scholar] [CrossRef] [PubMed]
- Tiwari, A.; Swamynathan, S.; Jhanji, V.; Swamynathan, S.K. KLF4 Coordinates Corneal Epithelial Apical-Basal Polarity and Plane of Cell Division and Is Downregulated in Ocular Surface Squamous Neoplasia. Investig. Ophthalmol. Vis. Sci. 2020, 61, 15. [Google Scholar] [CrossRef] [PubMed]
- Simeone, L.; Straubinger, M.; Khan, M.A.; Nalleweg, N.; Cheusova, T.; Hashemolhosseini, S. Identification of Erbin interlinking MuSK and ErbB2 and its impact on acetylcholine receptor aggregation at the neuromuscular junction. J. Neurosci. 2010, 30, 6620–6634. [Google Scholar] [CrossRef]
- Zhou, Q.; Zeng, R.; Xu, C.; Liu, L.; Chen, L.; Kou, P.; Pei, G.; Bai, S.; Zhang, Y.; Li, C.; et al. Erbin inhibits TGF-beta1-induced EMT in renal tubular epithelial cells through an ERK-dependent pathway. J. Mol. Med. 2012, 90, 563–574. [Google Scholar] [CrossRef]
- Yu, J.S.; Ramasamy, T.S.; Murphy, N.; Holt, M.K.; Czapiewski, R.; Wei, S.K.; Cui, W. PI3K/mTORC2 regulates TGF-beta/Activin signalling by modulating Smad2/3 activity via linker phosphorylation. Nat. Commun. 2015, 6, 7212. [Google Scholar] [CrossRef]
- Liu, Z.H.; Zhang, Y.; Wang, X.; Fan, X.F.; Zhang, Y.; Li, X.; Gong, Y.S.; Han, L.P. SIRT1 activation attenuates cardiac fibrosis by endothelial-to-mesenchymal transition. Biomed. Pharmacother. 2019, 118, 109227. [Google Scholar] [CrossRef]
- Li, S.; Ye, Q.; Wei, J.; Taleb, S.J.; Wang, H.; Zhang, Y.; Kass, D.J.; Horowitz, J.C.; Zhao, J.; Zhao, Y. Nedd4L suppression in lung fibroblasts facilitates pathogenesis of lung fibrosis. Transl. Res. 2023, 253, 1–7. [Google Scholar] [CrossRef]
- Wang, J.; Lai, X.; Yao, S.; Chen, H.; Cai, J.; Luo, Y.; Wang, Y.; Qiu, Y.; Huang, Y.; Wei, X. Nestin promotes pulmonary fibrosis via facilitating recycling of TGF-beta receptor I. Eur. Respir. J. 2022, 59, 2003721. [Google Scholar] [CrossRef]
- Akhurst, R.J.; Hata, A. Targeting the TGFβ signalling pathway in disease. Nat. Rev. Drug Discov. 2012, 11, 790–811. [Google Scholar] [CrossRef]
- Hata, A.; Chen, Y.G. TGF-beta Signaling from Receptors to Smads. Cold Spring Harb. Perspect. Biol. 2016, 8, a022061. [Google Scholar] [CrossRef]
- Chiu, T.L.; Wang, M.J.; Su, C.C. The treatment of glioblastoma multiforme through activation of microglia and TRAIL induced by rAAV2-mediated IL-12 in a syngeneic rat model. J. Biomed. Sci. 2012, 19, 45. [Google Scholar] [CrossRef] [PubMed]
- Crystal, R.G. Adenovirus: The first effective in vivo gene delivery vector. Hum. Gene Ther. 2014, 25, 3–11. [Google Scholar] [CrossRef]
- Zheng, N.; Yin, L.; Song, Z.; Ma, L.; Tang, H.; Gabrielson, N.P.; Lu, H.; Cheng, J. Maximizing gene delivery efficiencies of cationic helical polypeptides via balanced membrane penetration and cellular targeting. Biomaterials 2014, 35, 1302–1314. [Google Scholar] [CrossRef] [PubMed]
- Li, H.; Malani, N.; Hamilton, S.R.; Schlachterman, A.; Bussadori, G.; Edmonson, S.E.; Shah, R.; Arruda, V.R.; Mingozzi, F.; Wright, J.F. Assessing the potential for AAV vector genotoxicity in a murine model. Blood 2011, 117, 3311–3319. [Google Scholar] [CrossRef] [PubMed]
- Maschmeyer, P.; Flach, M.; Winau, F. Seven steps to stellate cells. J. Vis. Exp. 2011, 51, e2710. [Google Scholar] [CrossRef]
- Zhang, K.; Han, X.; Zhang, Z.; Zheng, L.; Hu, Z.; Yao, Q.; Cui, H.; Shu, G.; Si, M.; Li, C. The liver-enriched lnc-LFAR1 promotes liver fibrosis by activating TGF beta and Notch pathways. Nat. Commun. 2017, 8, 144. [Google Scholar] [CrossRef] [PubMed]







Disclaimer/Publisher’s Note: The statements, opinions and data contained in all publications are solely those of the individual author(s) and contributor(s) and not of MDPI and/or the editor(s). MDPI and/or the editor(s) disclaim responsibility for any injury to people or property resulting from any ideas, methods, instructions or products referred to in the content. |
© 2024 by the authors. Licensee MDPI, Basel, Switzerland. This article is an open access article distributed under the terms and conditions of the Creative Commons Attribution (CC BY) license (https://creativecommons.org/licenses/by/4.0/).
Share and Cite
Wang, Y.; Li, X.; Guan, X.; Song, Z.; Liu, H.; Guan, Z.; Wang, J.; Zhu, L.; Zhang, D.; Zhao, L.; et al. The Upregulation of Leucine-Rich Repeat Containing 1 Expression Activates Hepatic Stellate Cells and Promotes Liver Fibrosis by Stabilizing Phosphorylated Smad2/3. Int. J. Mol. Sci. 2024, 25, 2735. https://doi.org/10.3390/ijms25052735
Wang Y, Li X, Guan X, Song Z, Liu H, Guan Z, Wang J, Zhu L, Zhang D, Zhao L, et al. The Upregulation of Leucine-Rich Repeat Containing 1 Expression Activates Hepatic Stellate Cells and Promotes Liver Fibrosis by Stabilizing Phosphorylated Smad2/3. International Journal of Molecular Sciences. 2024; 25(5):2735. https://doi.org/10.3390/ijms25052735
Chicago/Turabian StyleWang, Yake, Xiaolong Li, Xiaowen Guan, Zhe Song, Huanfei Liu, Zhenzhen Guan, Jianwei Wang, Lina Zhu, Di Zhang, Liang Zhao, and et al. 2024. "The Upregulation of Leucine-Rich Repeat Containing 1 Expression Activates Hepatic Stellate Cells and Promotes Liver Fibrosis by Stabilizing Phosphorylated Smad2/3" International Journal of Molecular Sciences 25, no. 5: 2735. https://doi.org/10.3390/ijms25052735
APA StyleWang, Y., Li, X., Guan, X., Song, Z., Liu, H., Guan, Z., Wang, J., Zhu, L., Zhang, D., Zhao, L., Xie, P., Wei, X., Shang, N., Liu, Y., Jin, Z., Ji, Z., & Dai, G. (2024). The Upregulation of Leucine-Rich Repeat Containing 1 Expression Activates Hepatic Stellate Cells and Promotes Liver Fibrosis by Stabilizing Phosphorylated Smad2/3. International Journal of Molecular Sciences, 25(5), 2735. https://doi.org/10.3390/ijms25052735
