Identifying the HIV-Resistance-Related Factors and Regulatory Network via Multi-Omics Analyses
Abstract
1. Introduction
2. Results
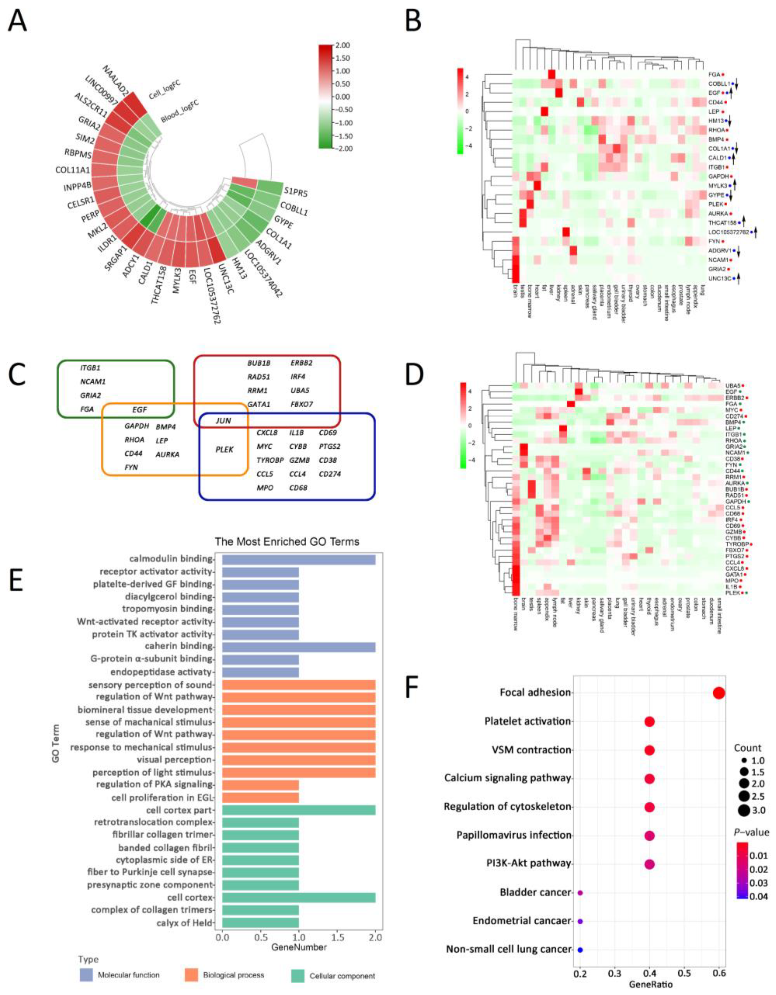
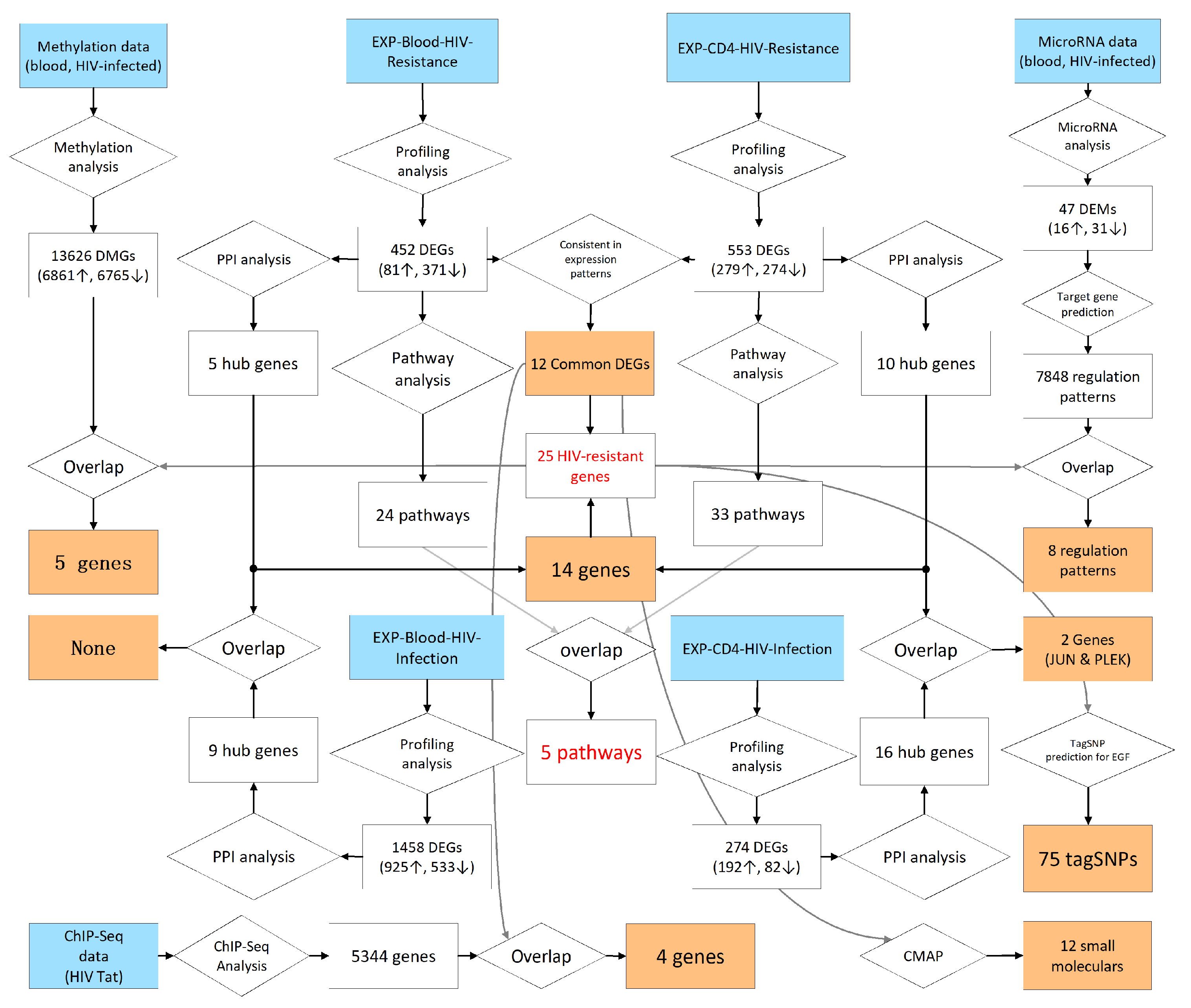
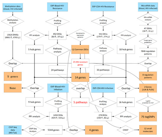
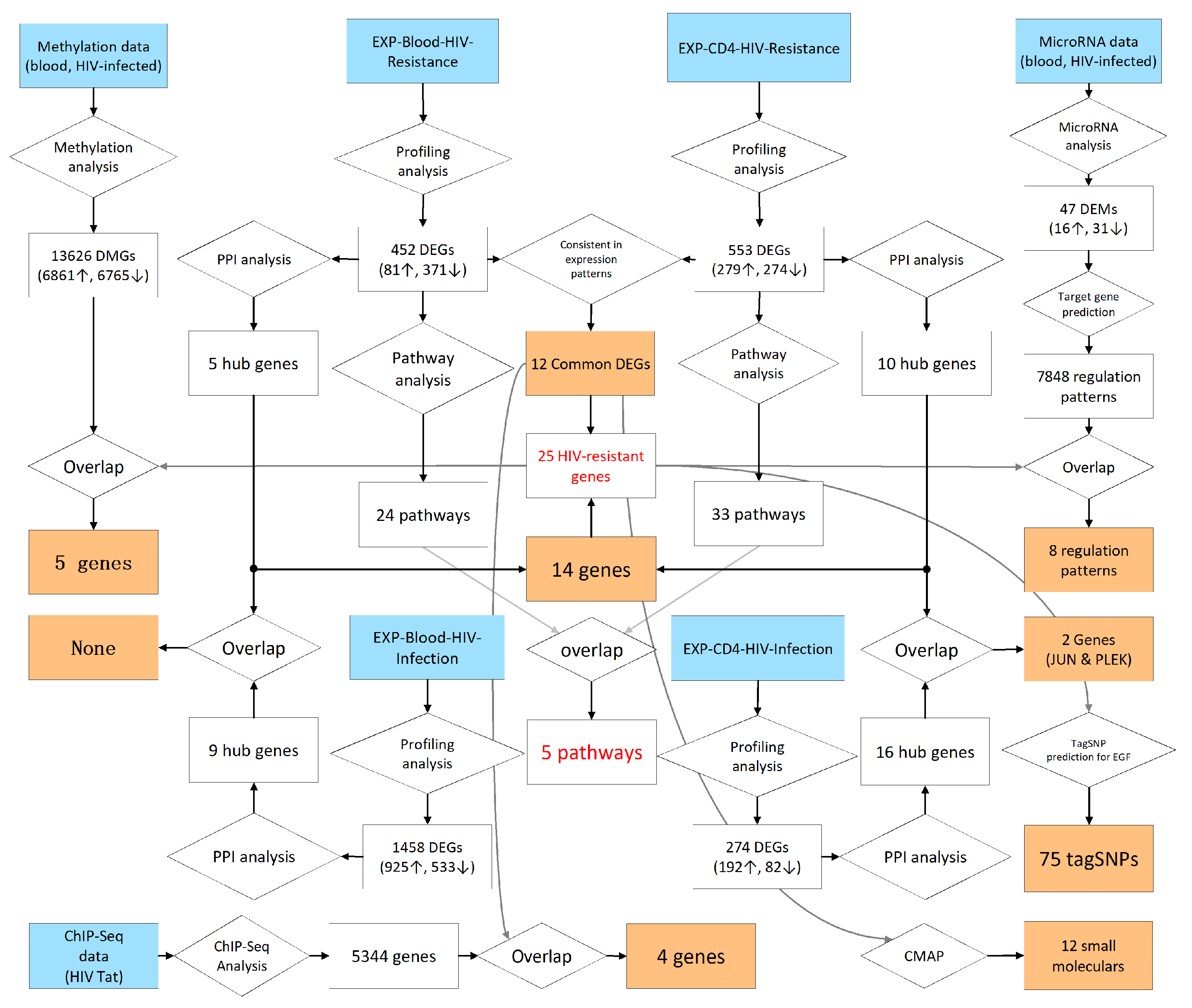
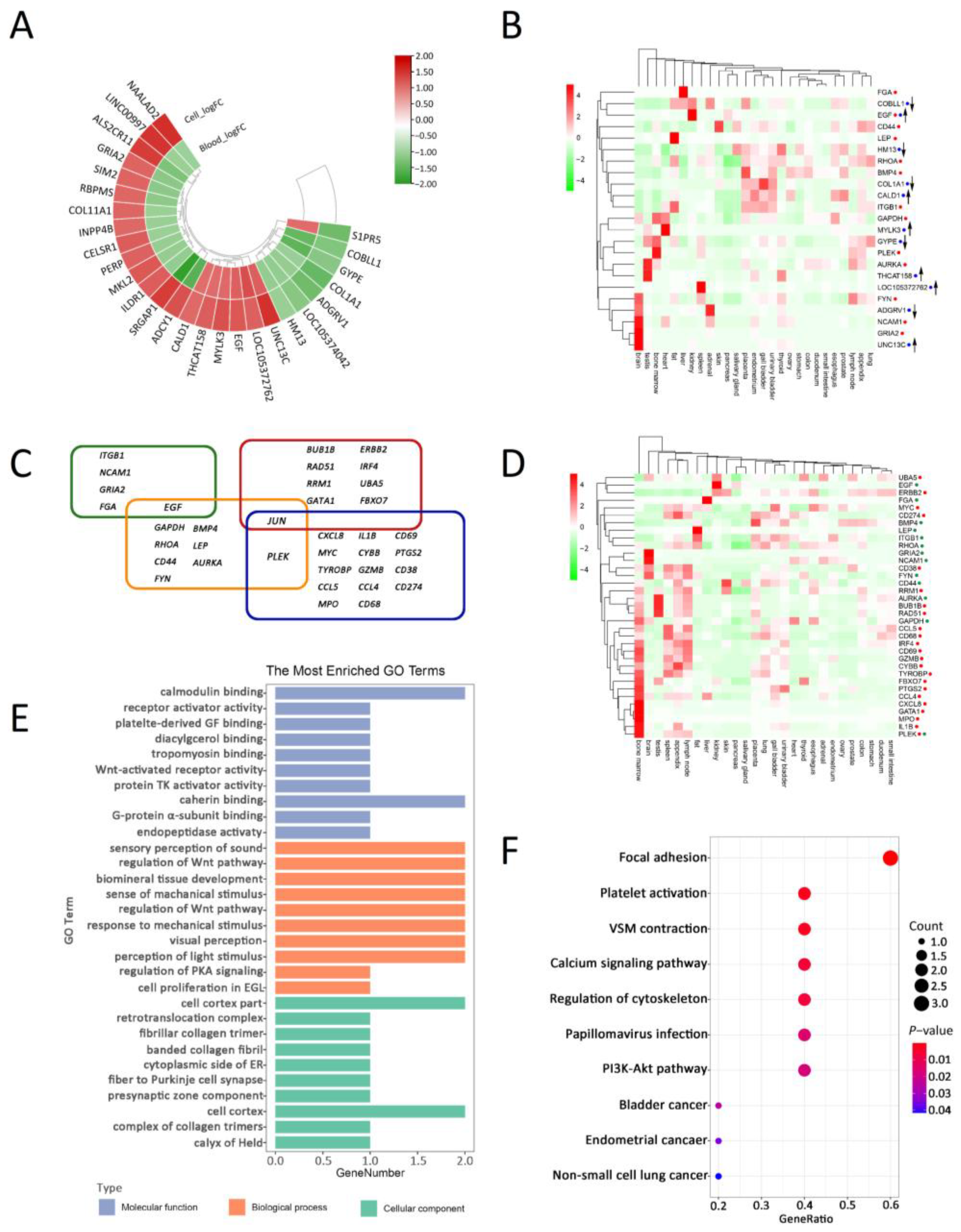
2.1. Identification of Potential HIV-Related Genes
2.1.1. Potential HIV-Resistance-Related Genes
2.1.2. Potential HIV-Infection-Related Genes
2.2. Prediction of Regulatory Networks for Potential HIV-Related Factors
2.2.1. Association Analysis of DMGs with HIV-Resistance-Related DEGs
2.2.2. Association Analysis of DEMs and Tat Binding Genes with HIV-Resistance-Related DEGs
2.2.3. Functional Prediction of Potential HIV-Resistance-Related Genes
2.2.4. Potential HIV-Resistance Biomarker
2.2.5. Predicted Regulatory Networks of Potential HIV-Related Factors
3. Discussion
4. Materials and Methods
4.1. Microarray and ChIP-Seq Data
4.2. The Processing of Transcriptomic Microarray Data
4.3. The Processing of DNA-Methylation and miRNA Microarray Data
4.4. The Process of ChIP-Seq Data
4.5. GO and Pathway Enrichment Analysis
4.6. Protein–Protein Interaction Network and Hub Gene Selection
4.7. Other Analysis
5. Conclusions
Supplementary Materials
Author Contributions
Funding
Institutional Review Board Statement
Informed Consent Statement
Data Availability Statement
Acknowledgments
Conflicts of Interest
References
- Ghimire, D.; Rai, M.; Gaur, R. Novel host restriction factors implicated in HIV-1 replication. J. Gen. Virol. 2018, 99, 435–446. [Google Scholar] [CrossRef] [PubMed]
- Cunningham, A.L.; Donaghy, H.; Harman, A.N.; Kim, M.; Turville, S.G. Manipulation of dendritic cell function by viruses. Curr. Opin. Microbiol. 2010, 13, 524–529. [Google Scholar] [CrossRef] [PubMed]
- Deffur, A.; Mulder, N.J.; Wilkinson, R.J. Co-infection with Mycobacterium tuberculosis and human immunodeficiency virus: An overview and motivation for systems approaches. Pathog. Dis. 2013, 69, 101–113. [Google Scholar] [CrossRef] [PubMed]
- Ji, Y.; Lu, H. Malignancies in HIV-infected and AIDS patients. In Infectious Agents Associated Cancers: Epidemiology and Molecular Biology; Springer: Singapore, 2017; pp. 167–179. [Google Scholar] [CrossRef]
- Yeni, P. Update on HAART in HIV. J. Hepatol. 2006, 44, S100–S103. [Google Scholar] [CrossRef] [PubMed]
- Jones, L.D.; Moody, M.A.; Thompson, A.B. Innovations in HIV-1 vaccine design. Clin. Ther. 2020, 42, 499–514. [Google Scholar] [CrossRef]
- Robb, M.L.; Rerks-Ngarm, S.; Nitayaphan, S.; Pitisuttithum, P.; Kaewkungwal, J.; Kunasol, P.; Khamboonruang, C.; Thongcharoen, P.; Morgan, P.; Benenson, M. Risk behaviour and time as covariates for efficacy of the HIV vaccine regimen ALVAC-HIV (vCP1521) and AIDSVAX B/E: A post-hoc analysis of the Thai phase 3 efficacy trial RV 144. Lancet Infect. Dis. 2012, 12, 531–537. [Google Scholar] [CrossRef] [PubMed]
- Hemelaar, J. Implications of HIV diversity for the HIV-1 pandemic. J. Infect. 2013, 66, 391–400. [Google Scholar] [CrossRef]
- Dwivedi, R.; Prakash, P.; Kumbhar, B.V.; Balasubramaniam, M.; Dash, C. HIV-1 capsid and viral DNA integration. mBio 2024, 15, e00212-22. [Google Scholar] [CrossRef]
- Watts, J.M.; Dang, K.K.; Gorelick, R.J.; Leonard, C.W.; Bess, J.W., Jr.; Swanstrom, R.; Burch, C.L.; Weeks, K.M. Architecture and secondary structure of an entire HIV-1 RNA genome. Nature 2009, 460, 711–716. [Google Scholar] [CrossRef]
- Swaminathan, G.; Navas-Martin, S.; Martin-Garcia, J. MicroRNAs and HIV-1 Infection: Antiviral Activities and Beyond. J. Mol. Biol. 2014, 426, 1178–1197. [Google Scholar] [CrossRef] [PubMed]
- Kleinpeter, A.B.; Freed, E.O. HIV-1 Maturation: Lessons Learned from Inhibitors. Viruses 2020, 12, 940. [Google Scholar] [CrossRef] [PubMed]
- Rebensburg, S.V.; Wei, G.; Larue, R.C.; Lindenberger, J.; Francis, A.C.; Annamalai, A.S.; Morrison, J.; Shkriabai, N.; Huang, S.-W.; KewalRamani, V.; et al. Sec24C is an HIV-1 host dependency factor crucial for virus replication. Nat. Microbiol. 2021, 6, 435–444. [Google Scholar] [CrossRef] [PubMed]
- Yamashita, M.; Engelman, A.N. Capsid-dependent host factors in HIV-1 infection. Trends Microbiol. 2017, 25, 741–755. [Google Scholar] [CrossRef] [PubMed]
- Mamik, M.K.; Ghorpade, A. Chemokine CXCL8 promotes HIV-1 replication in human monocyte-derived macrophages and primary microglia via nuclear factor-κB pathway. PLoS ONE 2014, 9, e92145. [Google Scholar] [CrossRef] [PubMed]
- Jablonski, J.A.; Caputi, M. Role of Cellular RNA Processing Factors in Human Immunodeficiency Virus Type 1 mRNA Metabolism, Replication, and Infectivity. J. Virol. 2009, 83, 981–992. [Google Scholar] [CrossRef]
- Park, R.J.; Wang, T.; Koundakjian, D.; Hultquist, J.F.; Lamothe-Molina, P.; Monel, B.; Schumann, K.; Yu, H.; Krupzcak, K.M.; Garcia-Beltran, W.; et al. A genome-wide CRISPR screen identifies a restricted set of HIV host dependency factors. Nat. Genet. 2017, 49, 193–203. [Google Scholar] [CrossRef]
- Colomer-Lluch, M.; Ruiz, A.; Moris, A.; Prado, J.G. Restriction Factors: From Intrinsic Viral Restriction to Shaping Cellular Immunity Against HIV-1. Front. Immunol. 2018, 9, 2876. [Google Scholar] [CrossRef] [PubMed]
- Goodier, J.L. Restricting retrotransposons: A review. Mob. DNA 2016, 7, 16. [Google Scholar] [CrossRef]
- Geretz, A.; Ehrenberg, P.K.; Clifford, R.J.; Laliberte, A.; Bozzo, C.P.; Eiser, D.; Kundu, G.; Yum, L.K.; Apps, R.; Creegan, M.; et al. Single-cell transcriptomics identifies prothymosin α restriction of HIV-1 in vivo. Sci. Transl. Med. 2023, 15, eadg0873. [Google Scholar] [CrossRef]
- Mosoian, A.; Teixeira, A.; High, A.A.; Christian, R.E.; Hunt, D.F.; Shabanowitz, J.; Liu, X.; Klotman, M. Novel function of prothymosin alpha as a potent inhibitor of human immunodeficiency virus type 1 gene expression in primary macrophages. J. Virol. 2006, 80, 9200–9206. [Google Scholar] [CrossRef]
- Kobayashi-Ishihara, M.; Frazao Smutna, K.; Alonso, F.E.; Argilaguet, J.; Esteve-Codina, A.; Geiger, K.; Genesca, M.; Grau-Exposito, J.; Duran-Castells, C.; Rogenmoser, S.; et al. Schlafen 12 restricts HIV-1 latency reversal by a codon-usage dependent post-transcriptional block in CD4+T cells. Commun. Biol. 2023, 6, 487. [Google Scholar] [CrossRef] [PubMed]
- Liang, G.; Zhao, L.; Qiao, Y.; Geng, W.; Zhang, X.; Liu, M.; Dong, J.; Ding, H.; Sun, H.; Shang, H. Membrane metalloprotease TRABD2A restricts HIV-1 progeny production in resting CD4+ T cells by degrading viral Gag polyprotein. Nat. Immunol. 2019, 20, 711–723. [Google Scholar] [CrossRef] [PubMed]
- Hotter, D.; Bosso, M.; Jonsson, K.L.; Krapp, C.; Stuerzel, C.M.; Das, A.; Littwitz-Salomon, E.; Berkhout, B.; Russ, A.; Wittmann, S.; et al. IFI16 Targets the Transcription Factor Sp1 to Suppress HIV-1 Transcription and Latency Reactivation. Cell Host Microbe 2019, 25, 858–872.e13. [Google Scholar] [CrossRef] [PubMed]
- Sundrud, M.S.; VanCompernolle, S.E.; Eger, K.A.; Bruno, T.C.; Subramaniam, A.; Mummidi, S.; Ahuja, S.K.; Unutmaz, D. Transcription factor GATA-1 potently represses the expression of the HIV-1 coreceptor CCR5 in human T cells and dendritic cells. Blood 2005, 106, 3440–3448. [Google Scholar] [CrossRef] [PubMed]
- Sertznig, H.; Roesmann, F.; Wilhelm, A.; Heininger, D.; Bleekmann, B.; Elsner, C.; Santiago, M.; Schuhenn, J.; Karakoese, Z.; Benatzy, Y.; et al. SRSF1 acts as an IFN-I-regulated cellular dependency factor decisively affecting HIV-1 post-integration steps. Front. Immunol. 2022, 13, 935800. [Google Scholar] [CrossRef]
- Loomis, R.J.; Holmes, D.A.; Elms, A.; Solski, P.A.; Der, C.J.; Su, L. Citron kinase, a RhoA effector, enhances HIV-1 virion production by modulating exocytosis. Traffic 2006, 7, 1643–1653. [Google Scholar] [CrossRef]
- Cosnefroy, O.; Tocco, A.; Lesbats, P.; Thierry, S.; Calmels, C.; Wiktorowicz, T.; Reigadas, S.; Kwon, Y.; De Cian, A.; Desfarges, S.; et al. Stimulation of the human RAD51 nucleofilament restricts HIV-1 integration in vitro and in infected cells. J. Virol. 2012, 86, 513–526. [Google Scholar] [CrossRef]
- Zhang, X.; Zhang, Z.; He, S.; Fu, Y.; Chen, Y.; Yi, N.; Jiang, Y.; Geng, W.; Shang, H. FOXO3, IRF4, and xIAP Are Correlated with Immune Activation in HIV-1-Infected Men Who Have Sex with Men During Early HIV Infection. Aids Res. Hum. Retroviruses 2017, 33, 172–180. [Google Scholar] [CrossRef]
- Huang, J.; Wang, F.; Argyris, E.; Chen, K.; Liang, Z.; Tian, H.; Huang, W.; Squires, K.; Verlinghieri, G.; Zhang, H. Cellular microRNAs contribute to HIV-1 latency in resting primary CD4+ T lymphocytes. Nat. Med. 2007, 13, 1241–1247. [Google Scholar] [CrossRef]
- Rashid, F.; Zaongo, S.D.; Song, F.; Chen, Y. The diverse roles of miRNAs in HIV pathogenesis: Current understanding and future perspectives. Front. Immunol. 2023, 13, 1091543. [Google Scholar] [CrossRef]
- Galvani, A.P.; Novembre, J. The evolutionary history of the CCR5-Δ32 HIV-resistance mutation. Microbes Infect. 2005, 7, 302–309. [Google Scholar] [CrossRef] [PubMed]
- Samson, M.; Libert, F.; Doranz, B.J.; Rucker, J.; Liesnard, C.; Farber, C.M.; Saragosti, S.; Lapoumeroulie, C.; Cognaux, J.; Forceille, C.; et al. Resistance to HIV-1 infection in Caucasian individuals bearing mutant alleles of the CCR-5 chemokine receptor gene. Nature 1996, 382, 722–725. [Google Scholar] [CrossRef] [PubMed]
- Dean, M.; Carrington, M.; Winkler, C.; Huttley, G.A.; Smith, M.W.; Allikmets, R.; Goedert, J.J.; Buchbinder, S.P.; Vittinghoff, E.; Gomperts, E.; et al. Genetic restriction of HIV-1 infection and progression to AIDS by a deletion allele of the CKR5 structural gene. Science 1996, 273, 1856–1862. [Google Scholar] [CrossRef] [PubMed]
- Fowke, K.R.; Nagelkerke, N.J.D.; Kimani, J.; Simonsen, J.N.; Anzala, A.O.; Bwayo, J.J.; MacDonald, K.S.; Ngugi, E.N.; Plummer, F.A. Resistance to HIV-1 infection among persistently seronegative prostitutes in Nairobi, Kenya. Lancet 1996, 348, 1347–1351. [Google Scholar] [CrossRef]
- Simonsen, J.N.; Plummer, F.A.; Ngugi, E.N.; Black, C.; Kreiss, J.K.; Gakinya, M.N.; Waiyaki, P.; Dcosta, L.J.; Ndinyaachola, J.O.; Piot, P.; et al. HIV infection among lower socioeconomic strata prostitutes in Nairobi. Aids 1990, 4, 139–144. [Google Scholar] [CrossRef][Green Version]
- Burgener, A.; Rahman, S.; Ahmad, R.; Lajoie, J.; Ramdahin, S.; Mesa, C.; Brunet, S.; Wachihi, C.; Kimani, J.; Fowke, K.; et al. Comprehensive Proteomic Study Identifies Serpin and Cystatin Antiproteases as Novel Correlates of HIV-1 Resistance in the Cervicovaginal Mucosa of Female Sex Workers. J. Proteome Res. 2011, 10, 5139–5149. [Google Scholar] [CrossRef]
- Burgener, A.; Boutilier, J.; Wachihi, C.; Kimani, J.; Carpenter, M.; Westmacott, G.; Cheng, K.; Ball, T.B.; Plummer, F. Identification of differentially expressed proteins in the cervical mucosa of HIV-1-resistant sex workers. J. Proteome Res. 2008, 7, 4446–4454. [Google Scholar] [CrossRef]
- Lucic, B.; Chen, H.-C.; Kuzman, M.; Zorita, E.; Wegner, J.; Minneker, V.; Wang, W.; Fronza, R.; Laufs, S.; Schmidt, M.; et al. Spatially clustered loci with multiple enhancers are frequent targets of HIV-1 integration. Nat. Commun. 2019, 10, 4059. [Google Scholar] [CrossRef]
- Zhang, X.; Hu, Y.; Aouizerat, B.E.; Peng, G.; Marconi, V.C.; Corley, M.J.; Hulgan, T.; Bryant, K.J.; Zhao, H.; Krystal, J.H.; et al. Machine learning selected smoking-associated DNA methylation signatures that predict HIV prognosis and mortality. Clin. Epigenetics 2018, 10, 155. [Google Scholar] [CrossRef]
- Fernandez-Caballero Rico, J.A.; Chueca Porcuna, N.; Alvarez Estevez, M.; Mosquera Gutierrez, M.d.M.; Marcos Maeso, M.A.; Garcia, F. A safe an easy method for building consensus HIV sequences from 454 massively parallel sequencing data. Enfermedades Infecc. Y Microbiol. Clin. 2018, 36, 91–94. [Google Scholar] [CrossRef]
- Wang, W.; Zhao, Z.; Wu, F.; Wang, H.; Wang, J.; Lan, Q.; Zhao, J. Bioinformatic analysis of gene expression and methylation regulation in glioblastoma. J. Neuro-Oncol. 2018, 136, 495–503. [Google Scholar] [CrossRef] [PubMed]
- Gross, A.M.; Jaeger, P.A.; Kreisberg, J.F.; Licon, K.; Jepsen, K.L.; Khosroheidari, M.; Morsey, B.M.; Swindells, S.; Shen, H.; Ng, C.T.; et al. Methylome-wide Analysis of Chronic HIV Infection Reveals Five-Year Increase in Biological Age and Epigenetic Targeting of HLA. Mol. Cell 2016, 62, 157–168. [Google Scholar] [CrossRef] [PubMed]
- Songok, E.M.; Luo, M.; Liang, B.; McLaren, P.; Kaefer, N.; Apidi, W.; Boucher, G.; Kimani, J.; Wachihi, C.; Sekaly, R.; et al. Microarray analysis of HIV resistant female sex workers reveal a gene expression signature pattern reminiscent of a lowered immune activation state. PLoS ONE 2012, 7, e30048. [Google Scholar] [CrossRef] [PubMed]
- Marban, C.; Su, T.; Ferrari, R.; Li, B.; Vatakis, D.; Pellegrini, M.; Zack, J.A.; Rohr, O.; Kurdistani, S.K. Genome-wide binding map of the HIV-1 Tat protein to the human genome. PLoS ONE 2011, 6, e26894. [Google Scholar] [CrossRef] [PubMed]
- McLaren, P.J.; Ball, T.B.; Wachihi, C.; Jaoko, W.; Kelvin, D.J.; Danesh, A.; Kimani, J.; Plummer, F.A.; Fowke, K.R. HIV-exposed seronegative commercial sex workers show a quiescent phenotype in the CD4+ T cell compartment and reduced expression of HIV-dependent host factors. J. Infect. Dis. 2010, 202, S339–S344. [Google Scholar] [CrossRef]
- Fagerberg, L.; Hallstrom, B.M.; Oksvold, P.; Kampf, C.; Djureinovic, D.; Odeberg, J.; Habuka, M.; Tahmasebpoor, S.; Danielsson, A.; Edlund, K.; et al. Analysis of the Human Tissue-specific Expression by Genome-wide Integration of Transcriptomics and Antibody-based Proteomics. Mol. Cell. Proteom. 2014, 13, 397–406. [Google Scholar] [CrossRef]
- Lamb, J. The Connectivity Map: A new tool for biomedical research. Nat. Rev. Cancer 2007, 7, 54–60. [Google Scholar] [CrossRef]
- Cohen, M.S.; Chen, Y.Q.; McCauley, M.; Gamble, T.; Hosseinipour, M.C.; Kumarasamy, N.; Hakim, J.G.; Kumwenda, J.; Grinsztejn, B.; Pilotto, J.H.S.; et al. Prevention of HIV-1 Infection with Early Antiretroviral Therapy. N. Engl. J. Med. 2011, 365, 493–505. [Google Scholar] [CrossRef]
- Huetter, G.; Nowak, D.; Mossner, M.; Ganepola, S.; Muessig, A.; Allers, K.; Schneider, T.; Hofmann, J.; Kuecherer, C.; Blau, O.; et al. Long-term control of HIV by CCR5 Delta32/Delta32 stem-cell transplantation. N. Engl. J. Med. 2009, 360, 692–698. [Google Scholar] [CrossRef]
- Gupta, R.K.; Abdul-Jawad, S.; McCoy, L.E.; Mok, H.P.; Peppa, D.; Salgado, M.; Martinez-Picado, J.; Nijhuis, M.; Wensing, A.M.J.; Lee, H.; et al. HIV-1 remission following CCR5Δ32/Δ32 haematopoietic stem-cell transplantation. Nature 2019, 568, 244–248. [Google Scholar] [CrossRef]
- Hsu, J.; Van Besien, K.; Glesby, M.J.; Pahwa, S.; Coletti, A.; Warshaw, M.G.; Petz, L.; Moore, T.B.; Chen, Y.H.; Pallikkuth, S.; et al. HIV-1 remission and possible cure in a woman after haplo-cord blood transplant. Cell 2023, 186, 1115–1126.e8. [Google Scholar] [CrossRef] [PubMed]
- Dickter, J.; Weibel, S.; Cardoso, A.; Li, S.; Gendzekhadze, K.; Feng, Y.; Dadwal, S.; Taplitz, R.; Ross, J.; Aribi, A.; et al. The “City of Hope” Patient: Prolonged HIV-1 remission without antiretrovirals (ART) after allogeneic hematopoietic stem cell transplantation (aHCT) of CCR5-Δ32/Δ32 donor cells for acute myelogenous leukemia (AML). J. Int. Aids Soc. 2022, 25, 217. [Google Scholar]
- Jensen, B.-E.O.; Knops, E.; Cords, L.; Luebke, N.; Salgado, M.; Busman-Sahay, K.; Estes, J.D.D.; Huyveneers, L.E.P.; Perdomo-Celis, F.; Wittner, M.; et al. In-depth virological and immunological characterization of HIV-1 cure after CCR5Δ32/Δ32 allogeneic hematopoietic stem cell transplantation. Nat. Med. 2023, 29, 583–587. [Google Scholar] [CrossRef] [PubMed]
- Sáez-Cirión, A.; Mamez, A.; Avettand-Fenoel, V.; Thoueille, P.; Nabergoj, M.; Hentzien, M.; Costa, E.; Salgado, M.; Nijhuis, M.; Melard, A. Absence of viral rebound for 18 months without antiretrovirals after allogeneic hematopoietic stem cell transplantation with wild-type CCR5 donor cells to treat a biphenotypic sarcoma. In Proceedings of the International AIDS Society Conference on HIV Science, Brisbane, Australia, 23–26 July 2023. [Google Scholar]
- Paz, S.; Lu, M.L.; Takata, H.; Trautmann, L.; Caputi, M. SRSF1 RNA Recognition Motifs Are Strong Inhibitors of HIV-1 Replication. J. Virol. 2015, 89, 6275–6286. [Google Scholar] [CrossRef] [PubMed]
- Bros, M.; Haas, K.; Moll, L.; Grabbe, S. RhoA as a Key Regulator of Innate and Adaptive Immunity. Cells 2019, 8, 733. [Google Scholar] [CrossRef]
- Helms, W.S.; Jeffrey, J.L.; Holmes, D.A.; Townsend, M.B.; Clipstone, N.A.; Su, L. Modulation of NFAT-dependent gene expression by the RhoA signaling pathway in T cells. J. Leukoc. Biol. 2007, 82, 361–369. [Google Scholar] [CrossRef]
- Wang, L.P.; Zhang, H.C.; Solski, P.A.; Hart, M.J.; Der, C.J.; Su, L.S. Modulation of HIV-1 replication by a novel RhoA effector activity. J. Immunol. 2000, 164, 5369–5374. [Google Scholar] [CrossRef]
- Hess, J.; Angel, P.; Schorpp-Kistner, M. AP-1 subunits: Quarrel and harmony among siblings. J. Cell Sci. 2004, 117, 5965–5973. [Google Scholar] [CrossRef]
- Angel, P.; Hattori, K.; Smeal, T.; Karin, M. The jun proto-oncogene is positively autoregulated by its product, Jun/AP-1. Cell 1988, 55, 875–885. [Google Scholar] [CrossRef]
- Gailani, D.; Fisher, T.C.; Mills, D.C.B.; Macfarlane, D.E. P47 phosphoprotein of blood platelets (pleckstrin) is a major target for phorbol ester-induced protein phosphorylation in intact platelets, granulocytes, lymphocytes, monocytes and cultured leukaemic cells: Absence of P47 in non-haematopoietic cells. Br. J. Haematol. 1990, 74, 192–202. [Google Scholar] [CrossRef]
- Lyons, R.M.; Stanford, N.; Majerus, P.W. Thrombin-induced protein phosphorylation in human platelets. J. Clin. Investig. 1975, 56, 924–936. [Google Scholar] [CrossRef] [PubMed][Green Version]
- Lian, L.; Wang, Y.; Flick, M.; Choi, J.; Scott, E.W.; Degen, J.; Lemmon, M.A.; Abrams, C.S. Loss of pleckstrin defines a novel pathway for PKC-mediated exocytosis. Blood 2009, 113, 3577–3584. [Google Scholar] [CrossRef]
- Ding, Y.; Kantarci, A.; Badwey, J.A.; Hasturk, H.; Malabanan, A.; Van Dyke, T.E. Phosphorylation of pleckstrin increases proinflammatory cytokine secretion by mononuclear phagocytes in diabetes mellitus. J. Immunol. 2007, 179, 647–654. [Google Scholar] [CrossRef] [PubMed]
- Gautier, L.; Cope, L.; Bolstad, B.M.; Irizarry, R.A. affy--analysis of Affymetrix GeneChip data at the probe level. Bioinformatics 2004, 20, 307–315. [Google Scholar] [CrossRef] [PubMed]
- Gandolfo, L.C.; Speed, T.P. RLE plots: Visualizing unwanted variation in high dimensional data. PLoS ONE 2018, 13, e0191629. [Google Scholar] [CrossRef] [PubMed]
- Chen, Y.; Wang, X. miRDB: An online database for prediction of functional microRNA targets. Nucleic Acids Res. 2020, 48, D127–D131. [Google Scholar] [CrossRef]
- FastQC a Quality Control Tool for High Throughput Sequence Data. Available online: https://www.bioinformatics.babraham.ac.uk/projects/fastqc/ (accessed on 3 December 2020).
- Yates, A.D.; Achuthan, P.; Akanni, W.; Allen, J.; Allen, J.; Alvarez-Jarreta, J.; Amode, M.R.; Armean, I.M.; Azov, A.G.; Bennett, R.; et al. Ensembl 2020. Nucleic Acids Res. 2020, 48, D682–D688. [Google Scholar] [CrossRef]
- Langmead, B.; Salzberg, S.L. Fast gapped-read alignment with Bowtie 2. Nat. Methods 2012, 9, 357–359. [Google Scholar] [CrossRef]
- Zhang, Y.; Liu, T.; Meyer, C.A.; Eeckhoute, J.; Johnson, D.S.; Bernstein, B.E.; Nussbaum, C.; Myers, R.M.; Brown, M.; Li, W.; et al. Model-based Analysis of ChIP-Seq (MACS). Genome Biol. 2008, 9, R137. [Google Scholar] [CrossRef]
- Yu, G.; Wang, L.-G.; He, Q.-Y. ChIPseeker: An R/Bioconductor package for ChIP peak annotation, comparison and visualization. Bioinformatics 2015, 31, 2382–2383. [Google Scholar] [CrossRef]
- Yu, G.; Wang, L.-G.; Han, Y.; He, Q.-Y. clusterProfiler: An R Package for Comparing Biological Themes Among Gene Clusters. Omics-A J. Integr. Biol. 2012, 16, 284–287. [Google Scholar] [CrossRef] [PubMed]
- Franceschini, A.; Szklarczyk, D.; Frankild, S.; Kuhn, M.; Simonovic, M.; Roth, A.; Lin, J.; Minguez, P.; Bork, P.; von Mering, C.; et al. STRING v9.1: Protein-protein interaction networks, with increased coverage and integration. Nucleic Acids Res. 2013, 41, D808–D815. [Google Scholar] [CrossRef] [PubMed]
- Smoot, M.E.; Ono, K.; Ruscheinski, J.; Wang, P.-L.; Ideker, T. Cytoscape 2.8: New features for data integration and network visualization. Bioinformatics 2011, 27, 431–432. [Google Scholar] [CrossRef] [PubMed]
- Chin, C.-H.; Chen, S.-H.; Wu, H.-H.; Ho, C.-W.; Ko, M.-T.; Lin, C.-Y. cytoHubba: Identifying hub objects and sub-networks from complex interactome. Bmc Syst. Biol. 2014, 8, S11. [Google Scholar] [CrossRef] [PubMed]
- Barrett, J.C. Haploview: Visualization and analysis of SNP genotype data. Cold Spring Harb. Protoc. 2009, 2009, pdb.ip71. [Google Scholar] [CrossRef]






Disclaimer/Publisher’s Note: The statements, opinions and data contained in all publications are solely those of the individual author(s) and contributor(s) and not of MDPI and/or the editor(s). MDPI and/or the editor(s) disclaim responsibility for any injury to people or property resulting from any ideas, methods, instructions or products referred to in the content. |
© 2024 by the authors. Licensee MDPI, Basel, Switzerland. This article is an open access article distributed under the terms and conditions of the Creative Commons Attribution (CC BY) license (https://creativecommons.org/licenses/by/4.0/).
Share and Cite
Long, X.; Liu, G.; Liu, X.; Zhang, C.; Shi, L.; Zhu, Z. Identifying the HIV-Resistance-Related Factors and Regulatory Network via Multi-Omics Analyses. Int. J. Mol. Sci. 2024, 25, 11757. https://doi.org/10.3390/ijms252111757
Long X, Liu G, Liu X, Zhang C, Shi L, Zhu Z. Identifying the HIV-Resistance-Related Factors and Regulatory Network via Multi-Omics Analyses. International Journal of Molecular Sciences. 2024; 25(21):11757. https://doi.org/10.3390/ijms252111757
Chicago/Turabian StyleLong, Xueyan, Gexin Liu, Xinyi Liu, Chunlin Zhang, Lei Shi, and Zhenglin Zhu. 2024. "Identifying the HIV-Resistance-Related Factors and Regulatory Network via Multi-Omics Analyses" International Journal of Molecular Sciences 25, no. 21: 11757. https://doi.org/10.3390/ijms252111757
APA StyleLong, X., Liu, G., Liu, X., Zhang, C., Shi, L., & Zhu, Z. (2024). Identifying the HIV-Resistance-Related Factors and Regulatory Network via Multi-Omics Analyses. International Journal of Molecular Sciences, 25(21), 11757. https://doi.org/10.3390/ijms252111757

