Clerodendranthus spicatus (Thunb.) Water Extracts Reduce Lipid Accumulation and Oxidative Stress in the Caenorhabditis elegans
Abstract
1. Introduction
2. Results
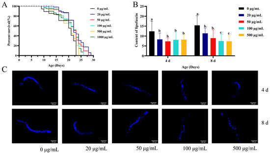
2.1. Effects of CSw on the Health Life Span of C. elegans
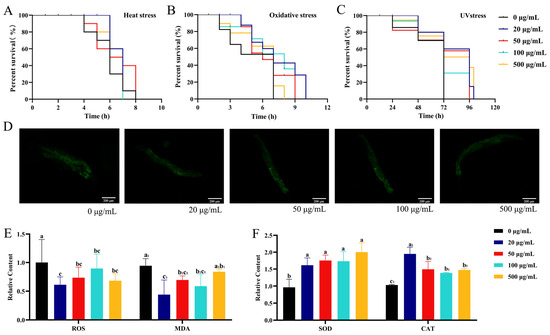
2.2. Effects of CSw on Stress Resistance in C. elegans
2.3. Effects of CSw on the Fat Content in C. elegans
2.4. Effects of CSw on Life-Span-Extension Signalling Pathway in C. elegans
2.5. Identification of CSw Main Compounds
3. Discussion
4. Materials and Methods
4.1. Materials and Strains
4.2. Life Span Assay
4.3. Analysis of Lipofuscin Accumulation
4.4. Fertility Measurement
4.5. Measurement of Health Parameters
4.5.1. Pharyngeal Pumping Rate
4.5.2. Head Swing and Body Bending Frequency
4.5.3. Body Length and Width
4.6. Stress Resistance In Vivo
4.7. Antioxidant Activity of CSw
4.8. Fat Content Determination
4.8.1. Oil-Red-O Staining
4.8.2. Triglyceride Assay
4.8.3. Free Fatty Acid Assay
4.9. Quantitative Real-Time PCR
4.10. Nuclear Translocation Assay
4.11. hsp-16.2::GFP, sod-3::GFP, and acs2::GFP Expression Analysis
4.12. CSw Component Analysis
4.12.1. Preparation of Test Solution
4.12.2. Testing of On-Board
4.13. Statistical Analysis
5. Conclusions
Supplementary Materials
Author Contributions
Funding
Institutional Review Board Statement
Informed Consent Statement
Data Availability Statement
Conflicts of Interest
References
- Ye, Y.; Gu, Q.; Sun, X. Potential of Caenorhabditis elegans as an antiaging evaluation model for dietary phytochemicals: A review. Compr. Rev. Food Sci. Food Saf. 2020, 19, 3084–3105. [Google Scholar] [CrossRef]
- Bozkurt, B.; Aguilar, D.; Deswal, A.; Dunbar, S.B.; Francis, G.S.; Horwich, T.; Jessup, M.; Kosiborod, M.; Pritchett, A.M.; Ramasubbu, K.; et al. Contributory Risk and Management of Comorbidities of Hypertension, Obesity, Diabetes Mellitus, Hyperlipidemia, and Metabolic Syndrome in Chronic Heart Failure: A Scientific Statement from the American Heart Association. Circulation 2016, 134, e535–e578. [Google Scholar] [CrossRef] [PubMed]
- Mottillo, S.; Filion, K.B.; Genest, J.; Joseph, L.; Pilote, L.; Poirier, P.; Rinfret, S.; Schiffrin, E.L.; Eisenberg, M.J. The metabolic syndrome and cardiovascular risk a systematic review and meta-analysis. J. Am. Coll. Cardiol. 2010, 56, 1113–1132. [Google Scholar] [CrossRef] [PubMed]
- Adisa, I.O.; Pullagurala, V.L.R.; Rawat, S.; Hernandez-Viezcas, J.A.; Dimkpa, C.O.; Elmer, W.H.; White, J.C.; Peralta-Videa, J.R.; Gardea-Torresdey, J.L. Role of Cerium Compounds in Fusarium Wilt Suppression and Growth Enhancement in Tomato (Solanum lycopersicum). J. Agric. Food Chem. 2018, 66, 5959–5970. [Google Scholar] [CrossRef] [PubMed]
- Balaban, R.S.; Nemoto, S.; Finkel, T. Mitochondria, oxidants, and aging. Cell 2005, 120, 483–495. [Google Scholar] [CrossRef] [PubMed]
- Zhang, P.; Ye, Y.; Yang, X.; Jiao, Y. Systematic Review on Chinese Herbal Medicine Induced Liver Injury. Evid. Based Complement. Altern. Med. 2016, 2016, 3560812. [Google Scholar] [CrossRef]
- Chen, Y.; Pei, C.; Chen, Y.; Xiao, X.; Zhang, X.; Cai, K.; Deng, S.; Liang, R.; Xie, Z.; Li, P.; et al. Kidney tea ameliorates hyperuricemia in mice via altering gut microbiota and restoring metabolic profile. Chem. Biol. Interact. 2023, 376, 110449. [Google Scholar] [CrossRef]
- Ashraf, K.; Sultan, S.; Adam, A. Orthosiphon stamineus Benth. is an Outstanding Food Medicine: Review of Phytochemical and Pharmacological Activities. J. Pharm. Bioallied Sci. 2018, 10, 109–118. [Google Scholar] [CrossRef]
- Cai, X.; Hang, Y.; Lu, Y. A Processing Method of Kidney Tea. Chinese Patent CN202010306002.9, 20 June 2023. [Google Scholar]
- Chen, W.-D.; Zhao, Y.-L.; Sun, W.-J.; He, Y.-J.; Liu, Y.-P.; Jin, Q.; Yang, X.-W.; Luo, X.-D. “Kidney Tea” and Its Bioactive Secondary Metabolites for Treatment of Gout. J. Agric. Food Chem. 2020, 68, 9131–9138. [Google Scholar] [CrossRef]
- Shi, C. Study on the Medicinal Evidence, Chemical Composition and Quality Standard of Kidney Tea. Master’s Thesis, Liaoning University of Traditional Chinese Medicine, Shenyang, China, 2023. [Google Scholar]
- Cai, X.; Xiao, C.; Xue, H.; Xiong, H.; Hang, Y.; Xu, J.; Lu, Y. A comparative study of the antioxidant and intestinal protective effects of extracts from different parts of Java tea (Orthosiphon stamineus). Food Sci. Nutr. 2018, 6, 579–584. [Google Scholar] [CrossRef]
- Ahamed, M.B.; Aisha, A.F.; Nassar, Z.D.; Siddiqui, J.M.; Ismail, Z.; Omari, S.M.; Parish, C.R.; Majid, A.M. Cat’s whiskers tea (Orthosiphon stamineus) extract inhibits growth of colon tumor in nude mice and angiogenesis in endothelial cells via suppressing VEGFR phosphorylation. Nutr. Cancer 2012, 64, 89–99. [Google Scholar] [CrossRef] [PubMed]
- Son, J.-Y.; Park, S.-Y.; Kim, J.-Y.; Won, K.-C.; Kim, Y.-D.; Choi, Y.-J.; Zheng, M.S.; Son, J.-K.; Kim, Y.-W. Orthosiphon stamineus reduces appetite and visceral fat in rats. J. Korean Soc. Appl. Biol. Chem. 2011, 54, 200–205. [Google Scholar] [CrossRef]
- Ameer, O.Z.; Salman, I.M.; Asmawi, M.Z.; Ibraheem, Z.O.; Yam, M.F. Orthosiphon stamineus: Traditional uses, phytochemistry, pharmacology, and toxicology. J. Med. Food 2012, 15, 678–690. [Google Scholar] [CrossRef] [PubMed]
- Cai, X.; Yang, F.; Zhu, L.; Xia, Y.; Wu, Q.; Xue, H.; Lu, Y. Rosmarinic Acid, the Main Effective Constituent of Orthosiphon stamineus, Inhibits Intestinal Epithelial Apoptosis Via Regulation of the Nrf2 Pathway in Mice. Molecules 2019, 24, 3027. [Google Scholar] [CrossRef]
- Guo, Z.; Liang, X.; Xie, Y. Qualitative and quantitative analysis on the chemical constituents in Orthosiphon stamineus Benth. using ultra high-performance liquid chromatography coupled with electrospray ionization tandem mass spectrometry. J. Pharm. Biomed. Anal. 2019, 164, 135–147. [Google Scholar] [CrossRef]
- Johnson, T.E. Advantages and disadvantages of Caenorhabditis elegans for aging research. Exp Gerontol. 2003, 38, 1329–1332. [Google Scholar] [CrossRef]
- Kaletsky, R.; Lakhina, V.; Arey, R.; Williams, A.; Landis, J.; Ashraf, J.; Murphy, C.T. The C. elegans adult neuronal IIS/FOXO transcriptome reveals adult phenotype regulators. Nature 2016, 529, 92–96. [Google Scholar] [CrossRef]
- Ke, J.P.; Yu, J.Y.; Gao, B.; Hu, F.L.; Xu, F.Q.; Yao, G.; Bao, G.H. Two new catechins from Zijuan green tea enhance the fitness and lifespan of Caenorhabditis elegans via insulin-like signaling pathways. Food Funct. 2022, 13, 9299–9310. [Google Scholar] [CrossRef] [PubMed]
- Xiao, X.; Zhang, X.; Bai, J.; Li, J.; Zhang, C.; Zhao, Y.; Zhu, Y.; Zhang, J.; Zhou, X. Bisphenol S increases the obesogenic effects of a high-glucose diet through regulating lipid metabolism in Caenorhabditis elegans. Food Chem. 2021, 339, 127813. [Google Scholar] [CrossRef]
- Tullet, J.M.A.; Hertweck, M.; An, J.H.; Baker, J.; Hwang, J.Y.; Liu, S.; Oliveira, R.P.; Baumeister, R.; Blackwell, T.K. Direct Inhibition of the Longevity-Promoting Factor SKN-1 by Insulin-like Signaling in C. elegans. Cell 2008, 132, 1025–1038. [Google Scholar] [CrossRef]
- Liu, M.; Li, N.; Lu, X.; Shan, S.; Gao, X.; Cao, Y.; Lu, W. Sweet tea (Rubus Suavissmus S. Lee) polysaccharides promote the longevity of Caenorhabditis elegans through autophagy-dependent insulin and mitochondrial pathways. Int. J. Biol. Macromol. 2022, 207, 883–892. [Google Scholar] [CrossRef] [PubMed]
- Sun, J.; Zhong, X.; Sun, D.; Xu, L.; Shi, L.; Sui, J.; Liu, Y. Anti-aging effects of polysaccharides from ginseng extract residues in Caenorhabditis elegans. Int. J. Biol. Macromol. 2023, 225, 1072–1084. [Google Scholar] [CrossRef]
- Yam, M.F.; Tan, C.S.; Ahmad, M. Ruan Vasorelaxant Action of the Chloroform Fraction of Orthosiphon stamineus via NO/cGMP Pathway, Potassium and Calcium Channels. Am. J. Chin. Med. 2016, 44, 1413–1439. [Google Scholar] [CrossRef] [PubMed]
- Chuang, M.-H.; Chiou, S.-H.; Huang, C.-H.; Yang, W.-B.; Wong, C.-H. The lifespan-promoting effect of acetic acid and Reishi polysaccharide. Bioorg. Med. Chem. 2009, 17, 7831–7840. [Google Scholar] [CrossRef]
- Zhang, H.; Pan, N.; Xiong, S.; Zou, S.; Li, H.; Xiao, L.; Cao, Z.; Tunnacliffe, A.; Huang, Z. Inhibition of polyglutamine-mediated proteotoxicity by Astragalus membranaceus polysaccharide through the DAF-16/FOXO transcription factor in Caenorhabditis elegans. Biochemistry 2012, 441, 417–424. [Google Scholar] [CrossRef]
- Wu, Y.; Xia, Z.Y.; Dou, J.; Zhang, L.; Xu, J.J.; Zhao, B.; Lei, S.; Liu, H.M. Protective effect of ginsenoside Rb1 against myocardial ischemia/reperfusion injury in streptozotocin-induced diabetic rats. Mol. Biol. Rep. 2011, 38, 4327–4335. [Google Scholar] [CrossRef] [PubMed]
- Yang, Z.Z.; Yu, Y.T.; Lin, H.R.; Liao, D.C.; Cui, X.H.; Wang, H.B. Lonicera japonica extends lifespan and healthspan in Caenorhabditis elegans. Free Rad. Biol. Med. 2018, 129, 310–322. [Google Scholar] [CrossRef]
- Magazzù, A.; Marcuello, C. Investigation of Soft Matter Nanomechanics by Atomic Force Microscopy and Optical Tweezers: A Comprehensive Review. Nanomaterials 2023, 13, 963. [Google Scholar] [CrossRef]
- Rahimi, M.; Sohrabi, S.; Murphy, C.T. Novel elasticity measurements reveal C. elegans cuticle stiffens with age and in a long-lived mutant. Biophys. J. 2022, 121, 515–524. [Google Scholar] [CrossRef]
- Wang, X.; Zhao, W.; Zhang, X.; Wang, Z.; Han, C.; Xu, J.; Yang, G.; Peng, J.; Li, Z. An integrative analysis to predict the active compounds and explore polypharmacological mechanisms of Orthosiphon stamineus Benth. Comput. Biol. Med. 2023, 163, 107160. [Google Scholar] [CrossRef]
- Lin, C.; Xiao, J.; Xi, Y.; Zhang, X.; Zhong, Q.; Zheng, H.; Cao, Y.; Chen, Y. Rosmarinic acid improved antioxidant properties and healthspan via the IIS and MAPK pathways in Caenorhabditis elegans. BioFactors 2019, 45, 774–787. [Google Scholar] [CrossRef]
- Ramorobi, L.M.; Matowane, G.R.; Mashele, S.S.; Swain, S.S.; Makhafola, T.J.; Mfengwana, P.-M.-A.H.; Chukwuma, C.I. Zinc (II) —Syringic acid complexation synergistically exerts antioxidant action and modulates glucose uptake and utilization in L-6 myotubes and rat muscle tissue. Biomed. Pharmacother. 2022, 154, 113600. [Google Scholar] [CrossRef] [PubMed]
- Kostić, S.; Vilotić, A.; Pirković, A.; Dekanski, D.; Borozan, S.; Nacka-Aleksić, M.; Vrzić-Petronijević, S.; Krivokuća, M.J. Caffeic acid protects human trophoblast HTR-8/SVneo cells from H2O2-induced oxidative stress and genotoxicity. Food Chem. Toxic 2022, 163, 112993. [Google Scholar] [CrossRef]
- Barathikannan, K.; Chelliah, R.; Yeon, S.-J.; Tyagi, A.; Elahi, F.; Vijayalakshmi, S.; Agastian, P.; Arockiasami, V.; Oh Hawn, D. Untargeted metabolomics of fermented onion (Allium cepa L.) using UHPLC Q-TOF MS/MS reveals anti-obesity metabolites and in vivo efficacy in Caenorhabditis elegans. Food Chem. 2023, 404, 134710. [Google Scholar] [CrossRef] [PubMed]
- Gong, G.; Guan, Y.Y.; Zhang, Z.L.; Rahman, K.; Wang, S.J.; Zhou, S.; Luan, X.; Zhang, H. Isorhamnetin: A review of pharmacological effects. Biomed. Pharmacother. 2020, 128, 110301. [Google Scholar] [CrossRef] [PubMed]
- Chen, C.; Yu, X.; Wang, Y.; Wu, F. Chromosome Karyotype Analysis of Two Clerodendranthus Plants. Mol. Plant Breed. 2022, 20, 3038–3043. [Google Scholar] [CrossRef]
- Brenner, S. The genetics of Caenorhabditis elegans. Genetics 1974, 77, 71–94. [Google Scholar] [CrossRef]
- Zhao, X.; Fu, K.; Xiang, K.-P.; Wang, L.-Y.; Zhang, Y.-F.; Luo, Y.-P. Comparison of the chronic and multigenerational toxicity of racemic glufosinate and l-glufosinate to Caenorhabditis elegans at environmental concentrations. Chemos 2023, 316, 137863. [Google Scholar] [CrossRef]
- Zhang, F.; Zhang, X.; Liang, X.; Wu, K.; Cao, Y.; Ma, T.; Guo, S.; Chen, P.; Yu, S.; Ruan, Q.; et al. Defensing against oxidative stress in Caenorhabditis elegans of a polysaccharide LFP-05S from Lycii fructus. Carbohydr. Polym. 2022, 289, 119433. [Google Scholar] [CrossRef]
- Köhnlein, K.; Urban, N.; Guerrero-Gómez, D.; Steinbrenner, H.; Urbánek, P.; Priebs, J.; Koch, P.; Kaether, C.; Miranda-Vizuete, A.; Klotz, L.-O. A Caenorhabditis elegans ortholog of human selenium-binding protein 1 is a pro-aging factor protecting against selenite toxicity. Redox Biol. 2020, 28, 101323. [Google Scholar] [CrossRef]
- Zhu, F.-D.; Chen, X.; Yu, L.; Hu, M.-L.; Pan, Y.-R.; Qin, D.-L.; Wu, J.-M.; Li, L.; Law, B.Y.-K.; Wong, V.K.-W.; et al. Targeting autophagy to discover the Piper wallichii petroleum ether fraction exhibiting antiaging and anti-Alzheimer’s disease effects in Caenorhabditis elegans. Phytomedicine 2023, 117, 154916. [Google Scholar] [CrossRef] [PubMed]
- Duangjan, C.; Rangsinth, P.; Gu, X.; Zhang, S.; Wink, M.; Tencomnao, T. Glochidion zeylanicum leaf extracts exhibit lifespan extending and oxidative stress resistance properties in Caenorhabditis elegans via DAF-16/FoxO and SKN-1/Nrf-2 signaling pathways. Phytomedicine 2019, 64, 153061. [Google Scholar] [CrossRef] [PubMed]
- Savova, M.S.; Todorova, M.N.; Apostolov, A.G.; Yahubyan, G.T.; Georgiev, M.I. Betulinic acid counteracts the lipid accumulation in Caenorhabditis elegans by modulation of nhr-49 expression. Biomed Pharmacother. 2022, 156, 113862. [Google Scholar] [CrossRef] [PubMed]
- Li, S.-T.; Zhao, H.-Q.; Zhang, P.; Liang, C.-Y.; Zhang, Y.-P.; Hsu, A.-L.; Dong, M.-Q. DAF-16 stabilizes the aging transcriptome and is activated in mid-aged Caenorhabditis elegans to cope with internal stress. Aging Cell 2019, 18, e12896. [Google Scholar] [CrossRef]
- Huang, D.; Li, C.; Chen, Q.; Xie, X.; Fu, X.; Chen, C.; Huang, Q.; Huang, Z.; Dong, H. Identification of polyphenols from Rosa roxburghii Tratt pomace and evaluation of in vitro and in vivo antioxidant activity. Food Chem. 2022, 377, 131922. [Google Scholar] [CrossRef]
- Zelena, E.; Dunn, W.B.; Broadhurst, D.; Francis-McIntyre, S.; Carroll, K.M.; Begley, P.; O’Hagan, S.; Knowles, J.D.; Halsall, A.; Wilson, I.D.; et al. Development of a Robust and Repeatable UPLC−MS Method for the Long-Term Metabolomic Study of Human Serum. Anal. Chem. 2009, 81, 1357–1364. [Google Scholar] [CrossRef]







| No. | ID | Formula | Identification |
|---|---|---|---|
| 1 | M197T422 | C9H10O5 | Syringic acid |
| 2 | M359T569 | C18H16O8 | Rosmarinic acid |
| 3 | M118T126 | C15H24O | Caryophyllene alpha-oxide |
| 4 | M118T126 | C5H11NO2 | Betaine |
| 5 | M439T818 | C30H48O3 | Oleanolic acid |
Disclaimer/Publisher’s Note: The statements, opinions and data contained in all publications are solely those of the individual author(s) and contributor(s) and not of MDPI and/or the editor(s). MDPI and/or the editor(s) disclaim responsibility for any injury to people or property resulting from any ideas, methods, instructions or products referred to in the content. |
© 2024 by the authors. Licensee MDPI, Basel, Switzerland. This article is an open access article distributed under the terms and conditions of the Creative Commons Attribution (CC BY) license (https://creativecommons.org/licenses/by/4.0/).
Share and Cite
Xiao, X.; Wu, F.; Wang, B.; Cai, Z.; Wang, L.; Zhang, Y.; Yu, X.; Luo, Y. Clerodendranthus spicatus (Thunb.) Water Extracts Reduce Lipid Accumulation and Oxidative Stress in the Caenorhabditis elegans. Int. J. Mol. Sci. 2024, 25, 9655. https://doi.org/10.3390/ijms25179655
Xiao X, Wu F, Wang B, Cai Z, Wang L, Zhang Y, Yu X, Luo Y. Clerodendranthus spicatus (Thunb.) Water Extracts Reduce Lipid Accumulation and Oxidative Stress in the Caenorhabditis elegans. International Journal of Molecular Sciences. 2024; 25(17):9655. https://doi.org/10.3390/ijms25179655
Chicago/Turabian StyleXiao, Xian, Fanhua Wu, Bing Wang, Zeping Cai, Lanying Wang, Yunfei Zhang, Xudong Yu, and Yanping Luo. 2024. "Clerodendranthus spicatus (Thunb.) Water Extracts Reduce Lipid Accumulation and Oxidative Stress in the Caenorhabditis elegans" International Journal of Molecular Sciences 25, no. 17: 9655. https://doi.org/10.3390/ijms25179655
APA StyleXiao, X., Wu, F., Wang, B., Cai, Z., Wang, L., Zhang, Y., Yu, X., & Luo, Y. (2024). Clerodendranthus spicatus (Thunb.) Water Extracts Reduce Lipid Accumulation and Oxidative Stress in the Caenorhabditis elegans. International Journal of Molecular Sciences, 25(17), 9655. https://doi.org/10.3390/ijms25179655

