Hematopoietic Growth Factors Regulate the Entry of Monocytes into the Adult Brain via Chemokine Receptor CCR5
Abstract
1. Introduction
2. Results
2.1. Receptors for SCF and G-CSF Are Expressed on Brain Endothelial Cells
2.2. SCF in Combination with G-CSF Enhances Monocyte Adhesion to Endothelial Cells In Vitro
2.3. SCF+G-CSF Upregulates the Expression of CCR5 but Not Adhesion Molecules in Endothelial Cells
2.4. SCF+G-CSF Enhances Monocyte Adhesion to Endothelial Cells through CCR5 In Vitro
2.5. SCF+G-CSF Enhances Bone Marrow-Derived Cells Adhering to Cerebral Endothelial Cells through CCR5 In Vivo
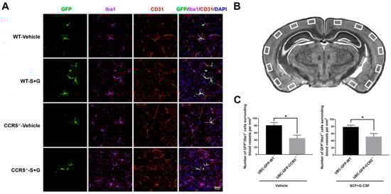
2.6. CCR5 Mediates Bone Marrow-Derived Monocyte Transmigration into the Brain Surrounding Blood Vessels
3. Discussion
4. Materials and Methods
4.1. Animals
4.2. Culture of bEnd.3 Endothelial Cells
4.3. Isolation and Culture of Brain Endothelial Cells
4.4. Isolation of Iba-1 Positive Monocytes from Bone Marrow Cells
4.5. Analysis of Cells by Flow Cytometry
4.6. Adhesion Assay
4.7. Real-Time Quantitative Polymerase Chain Reaction
4.8. Experimental Design of In Vivo Study
4.9. Bone Marrow Transplantation
4.10. Immunofluorescence Staining
4.11. Statistical Analysis
Supplementary Materials
Author Contributions
Funding
Institutional Review Board Statement
Informed Consent Statement
Data Availability Statement
Acknowledgments
Conflicts of Interest
References
- Sagripanti, A.; Carpi, A. Antithrombotic and prothrombotic activities of the vascular endothelium. Biomed. Pharmacother. Biomed. Pharmacother. 2000, 54, 107–111. [Google Scholar] [CrossRef]
- Sandoo, A.; van Zanten, J.J.; Metsios, G.S.; Carroll, D.; Kitas, G.D. The endothelium and its role in regulating vascular tone. Open Cardiovasc. Med. J. 2010, 4, 302–312. [Google Scholar] [CrossRef] [PubMed]
- Garland, C.J.; Plane, F.; Kemp, B.K.; Cocks, T.M. Endothelium-dependent hyperpolarization: A role in the control of vascular tone. Trends Pharmacol. Sci. 1995, 16, 23–30. [Google Scholar] [CrossRef] [PubMed]
- Minshall, R.D.; Tiruppathi, C.; Vogel, S.M.; Malik, A.B. Vesicle formation and trafficking in endothelial cells and regulation of endothelial barrier function. Histochem. Cell Biol. 2002, 117, 105–112. [Google Scholar] [CrossRef] [PubMed]
- Kadry, H.; Noorani, B.; Cucullo, L. A blood-brain barrier overview on structure, function, impairment, and biomarkers of integrity. Fluids Barriers CNS 2020, 17, 69. [Google Scholar] [CrossRef] [PubMed]
- Silvin, A.; Qian, J. Brain macrophage development, diversity and dysregulation in health and disease. Cell. Mol. Immunol. 2023, 20, 1277–1289. [Google Scholar] [CrossRef]
- Kojima, S.; Matsuyama, T.; Kodera, Y. Plasma levels and production of soluble stem cell factor by marrow stromal cells in patients with aplastic anaemia. Br. J. Haematol. 1997, 99, 440–446. [Google Scholar] [CrossRef]
- Watari, K.; Ozawa, K.; Tajika, K.; Tojo, A.; Tani, K.; Kamachi, S.; Harigaya, K.; Takahashi, T.; Sekiguchi, S.; Nagata, S.; et al. Production of human granulocyte colony stimulating factor by various kinds of stromal cells in vitro detected by enzyme immunoassay and in situ hybridization. Stem Cells 1994, 12, 416–423. [Google Scholar] [CrossRef]
- Duarte, R.F.; Frank, D.A. SCF and G-CSF lead to the synergistic induction of proliferation and gene expression through complementary signaling pathways. Blood 2000, 96, 3422–3430. [Google Scholar] [CrossRef]
- Duarte, R.F.; Frank, D.A. The synergy between stem cell factor (SCF) and granulocyte colony-stimulating factor (G-CSF): Molecular basis and clinical relevance. Leuk. Lymphoma 2002, 43, 1179–1187. [Google Scholar] [CrossRef]
- Hess, D.A.; Levac, K.D.; Karanu, F.N.; Rosu-Myles, M.; White, M.J.; Gallacher, L.; Murdoch, B.; Keeney, M.; Ottowski, P.; Foley, R.; et al. Functional analysis of human hematopoietic repopulating cells mobilized with granulocyte colony-stimulating factor alone versus granulocyte colony-stimulating factor in combination with stem cell factor. Blood 2002, 100, 869–878. [Google Scholar] [CrossRef]
- Galli, S.J.; Zsebo, K.M.; Geissler, E.N. The kit ligand, stem cell factor. Adv. Immunol. 1994, 55, 1–96. [Google Scholar]
- Bialas, M.; Borczynska, A.; Rozwadowska, N.; Fiszer, D.; Kosicki, W.; Jedrzejczak, P.; Kurpisz, M. SCF and c-kit expression profiles in male individuals with normal and impaired spermatogenesis. Andrologia 2010, 42, 83–91. [Google Scholar] [CrossRef]
- Blume-Jensen, P.; Jiang, G.; Hyman, R.; Lee, K.F.; O’Gorman, S.; Hunter, T. Kit/stem cell factor receptor-induced activation of phosphatidylinositol 3’-kinase is essential for male fertility. Nat. Genet. 2000, 24, 157–162. [Google Scholar] [CrossRef]
- Hachiya, A.; Sriwiriyanont, P.; Kobayashi, T.; Nagasawa, A.; Yoshida, H.; Ohuchi, A.; Kitahara, T.; Visscher, M.O.; Takema, Y.; Tsuboi, R.; et al. Stem cell factor-KIT signalling plays a pivotal role in regulating pigmentation in mammalian hair. J. Pathol. 2009, 218, 30–39. [Google Scholar] [CrossRef] [PubMed]
- Kimura, Y.; Ding, B.; Imai, N.; Nolan, D.J.; Butler, J.M.; Rafii, S. c-Kit-mediated functional positioning of stem cells to their niches is essential for maintenance and regeneration of adult hematopoiesis. PLoS ONE 2011, 6, e26918. [Google Scholar] [CrossRef] [PubMed]
- Welte, K.; Dale, D. Pathophysiology and treatment of severe chronic neutropenia. Ann. Hematol. 1996, 72, 158–165. [Google Scholar] [CrossRef]
- Hartung, T.; von Aulock, S.; Wendel, A. Role of granulocyte colony-stimulating factor in infection and inflammation. Med. Microbiol. Immunol. 1998, 187, 61–69. [Google Scholar] [CrossRef]
- Kirsch, F.; Kruger, C.; Schneider, A. The receptor for granulocyte-colony stimulating factor (G-CSF) is expressed in radial glia during development of the nervous system. BMC Dev. Biol. 2008, 8, 32. [Google Scholar] [CrossRef]
- Piao, C.S.; Gonzalez-Toledo, M.E.; Xue, Y.Q.; Duan, W.M.; Terao, S.; Granger, D.N.; Kelley, R.E.; Zhao, L.R. The role of stem cell factor and granulocyte-colony stimulating factor in brain repair during chronic stroke. J. Cereb. Blood Flow Metab. Off. J. Int. Soc. Cereb. Blood Flow Metab. 2009, 29, 759–770. [Google Scholar] [CrossRef]
- Ping, S.; Qiu, X.; Kyle, M.; Hughes, K.; Longo, J.; Zhao, L.R. Stem cell factor and granulocyte colony-stimulating factor promote brain repair and improve cognitive function through VEGF-A in a mouse model of CADASIL. Neurobiol. Dis. 2019, 132, 104561. [Google Scholar] [CrossRef]
- Piao, C.S.; Li, B.; Zhang, L.J.; Zhao, L.R. Stem cell factor and granulocyte colony-stimulating factor promote neuronal lineage commitment of neural stem cells. Differ. Res. Biol. Divers. 2012, 83, 17–25. [Google Scholar] [CrossRef]
- Toth, Z.E.; Leker, R.R.; Shahar, T.; Pastorino, S.; Szalayova, I.; Asemenew, B.; Key, S.; Parmelee, A.; Mayer, B.; Nemeth, K.; et al. The combination of granulocyte colony-stimulating factor and stem cell factor significantly increases the number of bone marrow-derived endothelial cells in brains of mice following cerebral ischemia. Blood 2008, 111, 5544–5552. [Google Scholar] [CrossRef]
- Su, Y.; Cui, L.; Piao, C.; Li, B.; Zhao, L.R. The effects of hematopoietic growth factors on neurite outgrowth. PLoS ONE 2013, 8, e75562. [Google Scholar] [CrossRef][Green Version]
- Zhao, L.R.; Navalitloha, Y.; Singhal, S.; Mehta, J.; Piao, C.S.; Guo, W.P.; Kessler, J.A.; Groothuis, D.R. Hematopoietic growth factors pass through the blood-brain barrier in intact rats. Exp. Neurol. 2007, 204, 569–573. [Google Scholar] [CrossRef] [PubMed]
- Kettenmann, H.; Hanisch, U.K.; Noda, M.; Verkhratsky, A. Physiology of microglia. Physiol. Rev. 2011, 91, 461–553. [Google Scholar] [CrossRef]
- Guillemin, G.J.; Brew, B.J. Microglia, macrophages, perivascular macrophages, and pericytes: A review of function and identification. J. Leukoc. Biol. 2004, 75, 388–397. [Google Scholar] [CrossRef] [PubMed]
- Ferrer, I.R.; West, H.C.; Henderson, S.; Ushakov, D.S.; Santos, E.S.P.; Strid, J.; Chakraverty, R.; Yates, A.J.; Bennett, C.L. A wave of monocytes is recruited to replenish the long-term Langerhans cell network after immune injury. Sci. Immunol. 2019, 4, eaax8704. [Google Scholar] [CrossRef]
- Wacleche, V.S.; Cattin, A.; Goulet, J.P.; Gauchat, D.; Gosselin, A.; Cleret-Buhot, A.; Zhang, Y.; Tremblay, C.L.; Routy, J.P.; Ancuta, P. CD16(+) monocytes give rise to CD103(+)RALDH2(+)TCF4(+) dendritic cells with unique transcriptional and immunological features. Blood Adv. 2018, 2, 2862–2878. [Google Scholar] [CrossRef]
- Gerhardt, T.; Ley, K. Monocyte trafficking across the vessel wall. Cardiovasc. Res. 2015, 107, 321–330. [Google Scholar] [CrossRef]
- Kartikasari, A.E.; Visseren, F.L.; Marx, J.J.; van Mullekom, S.; Kats-Renaud, J.H.; Asbeck, B.S.; Ulfman, L.H.; Georgiou, N.A. Intracellular labile iron promotes firm adhesion of human monocytes to endothelium under flow and transendothelial migration: Iron and monocyte-endothelial cell interactions. Atherosclerosis 2009, 205, 369–375. [Google Scholar] [CrossRef]
- Greenwood, J.; Heasman, S.J.; Alvarez, J.I.; Prat, A.; Lyck, R.; Engelhardt, B. Review: Leucocyte-endothelial cell crosstalk at the blood-brain barrier: A prerequisite for successful immune cell entry to the brain. Neuropathol. Appl. Neurobiol. 2011, 37, 24–39. [Google Scholar] [CrossRef]
- Silvin, A.; Uderhardt, S.; Piot, C.; Da Mesquita, S.; Yang, K.; Geirsdottir, L.; Mulder, K.; Eyal, D.; Liu, Z.; Bridlance, C.; et al. Dual ontogeny of disease-associated microglia and disease inflammatory macrophages in aging and neurodegeneration. Immunity 2022, 55, 1448–1465.e6. [Google Scholar] [CrossRef] [PubMed]
- Summers, K.M.; Bush, S.J. Network analysis of transcriptomic diversity amongst resident tissue macrophages and dendritic cells in the mouse mononuclear phagocyte system. PLoS Biol. 2020, 18, e3000859. [Google Scholar] [CrossRef] [PubMed]
- Schurpf, T.; Springer, T.A. Regulation of integrin affinity on cell surfaces. EMBO J. 2011, 30, 4712–4727. [Google Scholar] [CrossRef]
- Ley, K.; Laudanna, C.; Cybulsky, M.I.; Nourshargh, S. Getting to the site of inflammation: The leukocyte adhesion cascade updated. Nat. Rev. Immunol. 2007, 7, 678–689. [Google Scholar] [CrossRef]
- Schrage, A.; Wechsung, K.; Neumann, K.; Schumann, M.; Schulzke, J.D.; Engelhardt, B.; Zeitz, M.; Hamann, A.; Klugewitz, K. Enhanced T cell transmigration across the murine liver sinusoidal endothelium is mediated by transcytosis and surface presentation of chemokines. Hepatology 2008, 48, 1262–1272. [Google Scholar] [CrossRef]
- Slimani, H.; Charnaux, N.; Mbemba, E.; Saffar, L.; Vassy, R.; Vita, C.; Gattegno, L. Interaction of RANTES with syndecan-1 and syndecan-4 expressed by human primary macrophages. Biochim. Biophys. Acta 2003, 1617, 80–88. [Google Scholar] [CrossRef] [PubMed]
- Struyf, S.; Menten, P.; Lenaerts, J.P.; Put, W.; D’Haese, A.; De Clercq, E.; Schols, D.; Proost, P.; Van Damme, J. Diverging binding capacities of natural LD78beta isoforms of macrophage inflammatory protein-1alpha to the CC chemokine receptors 1, 3 and 5 affect their anti-HIV-1 activity and chemotactic potencies for neutrophils and eosinophils. Eur. J. Immunol. 2001, 31, 2170–2178. [Google Scholar] [CrossRef]
- Proudfoot, A.E.; Fritchley, S.; Borlat, F.; Shaw, J.P.; Vilbois, F.; Zwahlen, C.; Trkola, A.; Marchant, D.; Clapham, P.R.; Wells, T.N. The BBXB motif of RANTES is the principal site for heparin binding and controls receptor selectivity. J. Biol. Chem. 2001, 276, 10620–10626. [Google Scholar] [CrossRef]
- Pitzer, C.; Klussmann, S.; Kruger, C.; Letellier, E.; Plaas, C.; Dittgen, T.; Kirsch, F.; Stieltjes, B.; Weber, D.; Laage, R.; et al. The hematopoietic factor granulocyte-colony stimulating factor improves outcome in experimental spinal cord injury. J. Neurochem. 2010, 113, 930–942. [Google Scholar] [CrossRef]
- Solaroglu, I.; Tsubokawa, T.; Cahill, J.; Zhang, J.H. Anti-apoptotic effect of granulocyte-colony stimulating factor after focal cerebral ischemia in the rat. Neuroscience 2006, 143, 965–974. [Google Scholar] [CrossRef]
- Ronnstrand, L. Signal transduction via the stem cell factor receptor/c-Kit. Cell. Mol. Life Sci. CMLS 2004, 61, 2535–2548. [Google Scholar] [CrossRef]
- Beekman, R.; Touw, I.P. G-CSF and its receptor in myeloid malignancy. Blood 2010, 115, 5131–5136. [Google Scholar] [CrossRef]
- Gao, M.; Zhao, L.R. Turning Death to Growth: Hematopoietic Growth Factors Promote Neurite Outgrowth through MEK/ERK/p53 Pathway. Mol. Neurobiol. 2018, 55, 5913–5925. [Google Scholar] [CrossRef]
- Nourshargh, S.; Hordijk, P.L.; Sixt, M. Breaching multiple barriers: Leukocyte motility through venular walls and the interstitium. Nat. Rev. Mol. Cell Biol. 2010, 11, 366–378. [Google Scholar] [CrossRef]
- Ouedraogo, R.; Gong, Y.; Berzins, B.; Wu, X.; Mahadev, K.; Hough, K.; Chan, L.; Goldstein, B.J.; Scalia, R. Adiponectin deficiency increases leukocyte-endothelium interactions via upregulation of endothelial cell adhesion molecules in vivo. J. Clin. Investig. 2007, 117, 1718–1726. [Google Scholar] [CrossRef]
- Wang, H.; Hong, L.J.; Huang, J.Y.; Jiang, Q.; Tao, R.R.; Tan, C.; Lu, N.N.; Wang, C.K.; Ahmed, M.M.; Lu, Y.M.; et al. P2RX7 sensitizes Mac-1/ICAM-1-dependent leukocyte-endothelial adhesion and promotes neurovascular injury during septic encephalopathy. Cell Res. 2015, 25, 674–690. [Google Scholar] [CrossRef]
- Gonzalez-Ramos, S.; Paz-Garcia, M.; Rius, C.; Del Monte-Monge, A.; Rodriguez, C.; Fernandez-Garcia, V.; Andres, V.; Martinez-Gonzalez, J.; Lasuncion, M.A.; Martin-Sanz, P.; et al. Endothelial NOD1 directs myeloid cell recruitment in atherosclerosis through VCAM-1. FASEB J. Off. Publ. Fed. Am. Soc. Exp. Biol. 2019, 33, 3912–3921. [Google Scholar] [CrossRef]
- Woollard, K.J.; Suhartoyo, A.; Harris, E.E.; Eisenhardt, S.U.; Jackson, S.P.; Peter, K.; Dart, A.M.; Hickey, M.J.; Chin-Dusting, J.P. Pathophysiological levels of soluble P-selectin mediate adhesion of leukocytes to the endothelium through Mac-1 activation. Circ. Res. 2008, 103, 1128–1138. [Google Scholar] [CrossRef]
- Jani, P.K.; Schwaner, E.; Kajdacsi, E.; Debreczeni, M.L.; Ungai-Salanki, R.; Dobo, J.; Doleschall, Z.; Rigo, J., Jr.; Geiszt, M.; Szabo, B.; et al. Complement MASP-1 enhances adhesion between endothelial cells and neutrophils by up-regulating E-selectin expression. Mol. Immunol. 2016, 75, 38–47. [Google Scholar] [CrossRef]
- Rossi, B.; Angiari, S.; Zenaro, E.; Budui, S.L.; Constantin, G. Vascular inflammation in central nervous system diseases: Adhesion receptors controlling leukocyte-endothelial interactions. J. Leukoc. Biol. 2011, 89, 539–556. [Google Scholar] [CrossRef]
- Oldham, K.A.; Parsonage, G.; Bhatt, R.I.; Wallace, D.M.; Deshmukh, N.; Chaudhri, S.; Adams, D.H.; Lee, S.P. T lymphocyte recruitment into renal cell carcinoma tissue: A role for chemokine receptors CXCR3, CXCR6, CCR5, and CCR6. Eur. Urol. 2012, 61, 385–394. [Google Scholar] [CrossRef]
- Coelho, F.M.; Pinho, V.; Amaral, F.A.; Sachs, D.; Costa, V.V.; Rodrigues, D.H.; Vieira, A.T.; Silva, T.A.; Souza, D.G.; Bertini, R.; et al. The chemokine receptors CXCR1/CXCR2 modulate antigen-induced arthritis by regulating adhesion of neutrophils to the synovial microvasculature. Arthritis Rheum. 2008, 58, 2329–2337. [Google Scholar] [CrossRef]
- Sawicki, C.M.; McKim, D.B.; Wohleb, E.S.; Jarrett, B.L.; Reader, B.F.; Norden, D.M.; Godbout, J.P.; Sheridan, J.F. Social defeat promotes a reactive endothelium in a brain region-dependent manner with increased expression of key adhesion molecules, selectins and chemokines associated with the recruitment of myeloid cells to the brain. Neuroscience 2015, 302, 151–164. [Google Scholar] [CrossRef]
- Alon, R.; Feigelson, S. From rolling to arrest on blood vessels: Leukocyte tap dancing on endothelial integrin ligands and chemokines at sub-second contacts. Semin. Immunol. 2002, 14, 93–104. [Google Scholar] [CrossRef]
- Laudanna, C.; Kim, J.Y.; Constantin, G.; Butcher, E. Rapid leukocyte integrin activation by chemokines. Immunol. Rev. 2002, 186, 37–46. [Google Scholar] [CrossRef] [PubMed]
- Ishida, Y.; Kimura, A.; Kuninaka, Y.; Inui, M.; Matsushima, K.; Mukaida, N.; Kondo, T. Pivotal role of the CCL5/CCR5 interaction for recruitment of endothelial progenitor cells in mouse wound healing. J. Clin. Investig. 2012, 122, 711–721. [Google Scholar] [CrossRef] [PubMed]
- Miyakawa, T.; Obaru, K.; Maeda, K.; Harada, S.; Mitsuya, H. Identification of amino acid residues critical for LD78beta, a variant of human macrophage inflammatory protein-1alpha, binding to CCR5 and inhibition of R5 human immunodeficiency virus type 1 replication. J. Biol. Chem. 2002, 277, 4649–4655. [Google Scholar] [CrossRef]
- Poitz, D.M.; Ende, G.; Stutz, B.; Augstein, A.; Friedrichs, J.; Brunssen, C.; Werner, C.; Strasser, R.H.; Jellinghaus, S. EphrinB2/EphA4-mediated activation of endothelial cells increases monocyte adhesion. Mol. Immunol. 2015, 68, 648–656. [Google Scholar] [CrossRef] [PubMed]
- Rottman, J.B.; Ganley, K.P.; Williams, K.; Wu, L.; Mackay, C.R.; Ringler, D.J. Cellular localization of the chemokine receptor CCR5. Correlation to cellular targets of HIV-1 infection. Am. J. Pathol. 1997, 151, 1341–1351. [Google Scholar] [PubMed]
- Hirasawa, T.; Ohsawa, K.; Imai, Y.; Ondo, Y.; Akazawa, C.; Uchino, S.; Kohsaka, S. Visualization of microglia in living tissues using Iba1-EGFP transgenic mice. J. Neurosci. Res. 2005, 81, 357–362. [Google Scholar] [CrossRef] [PubMed]
- Campanella, M.; Sciorati, C.; Tarozzo, G.; Beltramo, M. Flow cytometric analysis of inflammatory cells in ischemic rat brain. Stroke J. Cereb. Circ. 2002, 33, 586–592. [Google Scholar] [CrossRef] [PubMed]
- Ji, K.A.; Yang, M.S.; Jeong, H.K.; Min, K.J.; Kang, S.H.; Jou, I.; Joe, E.H. Resident microglia die and infiltrated neutrophils and monocytes become major inflammatory cells in lipopolysaccharide-injected brain. Glia 2007, 55, 1577–1588. [Google Scholar] [CrossRef] [PubMed]
- Jeong, H.K.; Ji, K.; Min, K.; Joe, E.H. Brain inflammation and microglia: Facts and misconceptions. Exp. Neurobiol. 2013, 22, 59–67. [Google Scholar] [CrossRef]
- Sikorski, E.E.; Hallmann, R.; Berg, E.L.; Butcher, E.C. The Peyer’s patch high endothelial receptor for lymphocytes, the mucosal vascular addressin, is induced on a murine endothelial cell line by tumor necrosis factor-alpha and IL-1. J. Immunol. 1993, 151, 5239–5250. [Google Scholar] [CrossRef]







| Antibodies | Clone Information | Source | Dilution |
|---|---|---|---|
| Rat anti-CD31 | MEC 13.3 | BD Pharmingen, San Diego, CA, USA | 1:100 |
| Rat anti-CD45 | 30F11 | eBioscience, San Diego, CA, USA | 1:1000 |
| Rabbit anti-mouse ckit | sc-168 | Santa Cruz Biotechnology, Dallas, TX, USA | 1:200 |
| Rabbit anti-mouse GCSFR | sc-694 | Santa Cruz Biotechnology, USA | 1:200 |
| Rabbit IgG | sc-3888 | Santa Cruz Biotechnology, USA | 1:200 |
| Anti-mouse CCR5 (CD195) | HM-CCR5 (7A4) | eBioscience, USA | 1:200 |
| Hamster IgG Isotype Control | eBio299Arm | eBioscience, USA | 1:200 |
| Anti-mouse CD106 (VCAM-1) | 429 | eBioscience, USA | 1:200 |
| Anti-mouse CD54 (ICAM-1) | YN1/1.7.4 | eBioscience, USA | 1:200 |
| Target Gene | Sequences | Length (bp) |
|---|---|---|
| GAPDH | sense 5′-CCA TCA CCA TCT TCC AGG AG-3′ antisense 5′-GTG GTT CAC ACC CAT CAC AA-3′ | 194 |
| ICAM-1 | sense 5′-GCC TCC GGA CTT TCG ATC TT-3′ antisense 5′-GTA GAC TGT TAA GGT CCT CTG CGT-3′ | 304 |
| E-selectin | sense 5′-GAT TGG ACA CTC AAT GGA TC-3′ antisense 5′-CCT AGA CGT TGT AAG AAG GC-3′ | 271 |
| P-selectin | sense 5′-CTA TAC CTG CTC CTG CTA CCC AGG C-3′ antisense 5′-TTC ACT CCA CTG ACC AGA GCC AGT G-3′ | 403 |
| VCAM-1 | sense 5′-TGC CGA GCT AAA TTA CAC ATT G-3′ antisense, 5′-CCT TGT GGA GGG ATG TAC AGA | 124 |
| CCR5 | sense 5′-CAA GAC AAT CCT GAT CGT GCA A-3′ antisense 5′-TCC TAC TCC CAA GCT GCA TAG AA-3′ | 128 |
| CCL1 | sense 5′-CCG TGT GGA TAC AGG ATG TTG-3′ antisense 5′-TCAG GAC AGG AGG AGC CC-3′ | 133 |
| CCL3 | sense 5′-ACC ACT GCC CTT GCT GTT C-3′ antisense 5′-TCT GCC GGT TTC TCT TAG TCA G-3′ | 202 |
| CCL4 | sense 5′-CTC TCC TCT TGC TCG TGG C-3′ antisense 5′-GTA CTC AGT GAC CCA GGG CTC-3′ | 229 |
| CCL5 | sense 5′-GCT GCC CTCA CCA TCA TCC-3′ anti-sense 5′-GTA TTC TTG AAC CCA CTT CTT CTC TG-3′ | 237 |
| CX3CL1 | sense 5′-CCG CGT TCT TCC ATT TGT GT-3′ antisense 5′-GCA CAT GAT TTC GCA TTT CG-3′ | 71 |
Disclaimer/Publisher’s Note: The statements, opinions and data contained in all publications are solely those of the individual author(s) and contributor(s) and not of MDPI and/or the editor(s). MDPI and/or the editor(s) disclaim responsibility for any injury to people or property resulting from any ideas, methods, instructions or products referred to in the content. |
© 2024 by the authors. Licensee MDPI, Basel, Switzerland. This article is an open access article distributed under the terms and conditions of the Creative Commons Attribution (CC BY) license (https://creativecommons.org/licenses/by/4.0/).
Share and Cite
Ren, X.S.; He, J.; Li, S.; Hu, H.; Kyle, M.; Kohsaka, S.; Zhao, L.-R. Hematopoietic Growth Factors Regulate the Entry of Monocytes into the Adult Brain via Chemokine Receptor CCR5. Int. J. Mol. Sci. 2024, 25, 8898. https://doi.org/10.3390/ijms25168898
Ren XS, He J, Li S, Hu H, Kyle M, Kohsaka S, Zhao L-R. Hematopoietic Growth Factors Regulate the Entry of Monocytes into the Adult Brain via Chemokine Receptor CCR5. International Journal of Molecular Sciences. 2024; 25(16):8898. https://doi.org/10.3390/ijms25168898
Chicago/Turabian StyleRen, Xuefang Sophie, Junchi He, Songruo Li, Heng Hu, Michele Kyle, Shinichi Kohsaka, and Li-Ru Zhao. 2024. "Hematopoietic Growth Factors Regulate the Entry of Monocytes into the Adult Brain via Chemokine Receptor CCR5" International Journal of Molecular Sciences 25, no. 16: 8898. https://doi.org/10.3390/ijms25168898
APA StyleRen, X. S., He, J., Li, S., Hu, H., Kyle, M., Kohsaka, S., & Zhao, L.-R. (2024). Hematopoietic Growth Factors Regulate the Entry of Monocytes into the Adult Brain via Chemokine Receptor CCR5. International Journal of Molecular Sciences, 25(16), 8898. https://doi.org/10.3390/ijms25168898

