Differential Impairment Mechanism of Sperm Production via Induction of miR-34c-Activated Apoptosis and Spermatogenesis Pathway in Diet-Induced Obesity and Resistant Mice and GC-1 Spg Cells
Abstract
1. Introduction
2. Results
2.1. Comparison of Body Weight, Adipose Tissue Weight, Visceral Organ Weight, Sperm Count and Motility, and Pathological Change among DIO, DIO-R, and Control Mice
2.2. Comparison of Serum Hormones and Reproduction-Related Enzymes of Testicular Tissues among DIO, DIO-R, and Control Mice
2.3. Comparison of miR-34c and Spermatogenesis-Related Proteins in Testicular Tissues among DIO, DIO-R, and Control Mice
2.4. Comparison of Apoptosis-Related Proteins in Testicular Tissues among DIO, DIO-R, and Control Mice
2.5. Inhibiting Effect of Over-Expression of miR-34c on Sperm-Associated Protein in GC-1 Spg Cells
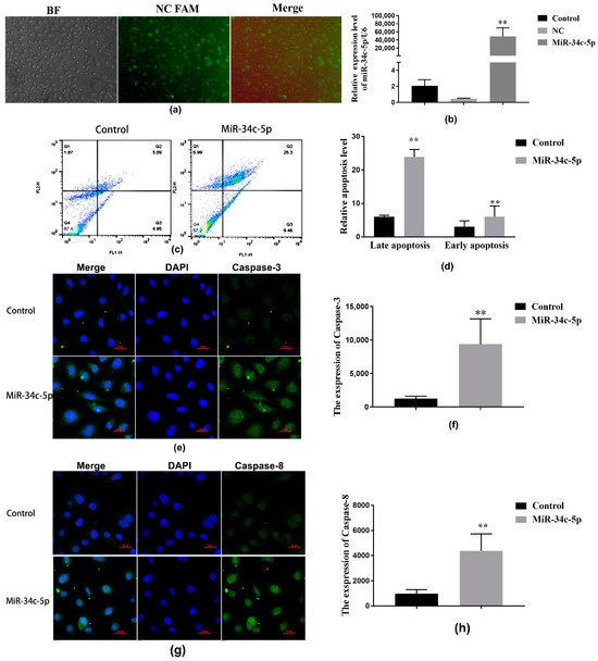
2.6. MiR-34c Over-Expression Enhanced Apoptosis in GC-1 Spg Cells
2.7. MiR-34c Over-Expression Inhibited ATF1 Expression and Enhanced Fas/FasLG and Bax/Bcl-2 Expression in GC-1 Spg Cells
3. Discussion
4. Materials and Methods
4.1. Animal Experiments
4.1.1. Animals and Experimental Design
4.1.2. Sample Collection
4.1.3. Evaluation of Sperm Parameters
4.1.4. Histopathological Analysis and Oil Red O Staining
4.1.5. Serum Hormone Analyses
4.1.6. Testis Tissue Hormone and Enzyme Level Analyses
4.2. Cell Experiments
4.2.1. Cell Culture and Treatment
4.2.2. Apoptosis Assay via Flow Cytometry
4.2.3. Immunofluorescence
4.3. Gene Expression Detected by Real-Time Reverse Transcription Polymerase Chain Reaction
4.4. Western Blot Analysis
4.5. Statistical Analysis
Author Contributions
Funding
Institutional Review Board Statement
Informed Consent Statement
Data Availability Statement
Conflicts of Interest
Abbreviations
| DIO | Diet-induced obesity. |
| DIO-R | Diet-induced obesity-resistant. |
| LH | Luteinizing hormone. |
| E2 | Estradiol. |
| Haase | Hyaluronidase. |
| ACE | Acrosome enzyme. |
| HE | Hematoxylin and eosin. |
| BCA | Bicinchoninic acid. |
| RA | Retinoic acid. |
| RARg | Retinoic acid receptor γ. |
| Stra8 | Stimulated by retinoic acid gene 8. |
| PLZF | Promyelocytic leukemia zinc finger. |
| ATF1 | Activating transcription factor 1. |
| Bcl-2 | B-cell lymphoma-2. |
| Bax | Bcl-2-associated X protein. |
| Fas | Factor-related apoptosis. |
| FasLG | Fas ligand. |
References
- Agarwal, A.; Mulgund, A.; Hamada, A.; Chyatte, M.R. A unique view on male infertility around the globe. Reprod. Biol. Endocrinol. 2015, 13, 37. [Google Scholar] [CrossRef] [PubMed]
- Agarwal, A.; Baskaran, S.; Parekh, N.; Cho, C.L.; Henkel, R.; Vij, S.; Arafa, M.; Panner Selvam, M.K.; Shah, R. Male infertility. Lancet 2021, 397, 319–333. [Google Scholar] [CrossRef] [PubMed]
- Ghosh, S.; Mukherjee, S. Testicular germ cell apoptosis and sperm defects in mice upon long-term high fat diet feeding. J. Cell. Physiol. 2018, 233, 6896–6909. [Google Scholar] [CrossRef] [PubMed]
- Fernandez, C.D.; Bellentani, F.F.; Fernandes, G.S.; Perobelli, J.E.; Favareto, A.P.; Nascimento, A.F.; Cicogna, A.C.; Kempinas, W.D. Diet-induced obesity in rats leads to a decrease in sperm motility. Reprod. Biol. Endocrinol. 2011, 9, 32. [Google Scholar] [CrossRef] [PubMed]
- Kim, C.O.; Nam, C.M.; Lee, D.C.; Chang, J.; Lee, J.W. Associated factors of masked obesity in female college students. Chin. J. Sch. Health 2020, 41, 1061–1065. [Google Scholar]
- Levin, B.E.; Keesey, R.E. Defense of differing body weight set points in diet-induced obese and resistant rats. Am. J. Physiol. 1998, 274, R412–R419. [Google Scholar]
- Sun, J.; Huang, T.; Qi, Z.; You, S.; Dong, J.; Zhang, C.; Qin, L.; Zhou, Y.; Ding, S. Early Mitochondrial Adaptations in Skeletal Muscle to Obesity and Obesity Resistance Differentially Regulated by High-Fat Diet. Exp. Clin. Endocrinol. Diabetes 2017, 125, 538–546. [Google Scholar] [CrossRef]
- Sá, F.G.; Lima-Leopoldo, A.P.; Jacobsen, B.B.; Ferron, A.J.; Estevam, W.M.; Campos, D.H.; Castardeli, E.; Cunha, M.R.; Cicogna, A.C.; Leopoldo, A.S. Obesity Resistance Promotes Mild Contractile Dysfunction Associated with Intracellular Ca2+ Handling. Arq. Bras. Cardiol. 2015, 105, 588–596. [Google Scholar] [CrossRef]
- Poret, J.M.; Souza-Smith, F.; Marcell, S.J.; Gaudet, D.A.; Tzeng, T.H.; Braymer, H.D.; Harrison-Bernard, L.M.; Primeaux, S.D. High fat diet consumption differentially affects adipose tissue inflammation and adipocyte size in obesity-prone and obesity-resistant rats. Int. J. Obes. 2018, 42, 535–541. [Google Scholar] [CrossRef]
- Zhai, L.; Zhao, J.; Zhu, Y.; Liu, Q.; Niu, W.; Liu, C.; Wang, Y. Downregulation of leptin receptor and kisspeptin/GPR54 in the murine hypothalamus contributes to male hypogonadism caused by high-fat diet-induced obesity. Endocrine 2018, 62, 195–206. [Google Scholar] [CrossRef]
- Li, S.; Wei, X.; He, J.; Cao, Q.; Du, D.; Zhan, X.; Zeng, Y.; Yuan, S.; Sun, L. The comprehensive landscape of miR-34a in cancer research. Cancer Metastasis Rev. 2021, 40, 925–948. [Google Scholar] [CrossRef] [PubMed]
- Wang, C.; Yang, C.; Chen, X.; Yao, B.; Yang, C.; Zhu, C.; Li, L.; Wang, J.; Li, X.; Shao, Y.; et al. Altered profile of seminal plasma microRNAs in the molecular diagnosis of male infertility. Clin. Chem. 2011, 57, 1722–1731. [Google Scholar] [CrossRef] [PubMed]
- Rahbar, S.; Novin, M.G.; Alizadeh, E.; Shahnazi, V.; Pashaei-Asl, F.; AsrBadr, Y.A.; Farzadi, L.; Ebrahimie, E.; Pashaiasl, M. New insights into the expression profile of MicroRNA-34c and P53 in infertile men spermatozoa and testicular tissue. Cell. Mol. Biol. 2017, 63, 77–83. [Google Scholar] [CrossRef] [PubMed]
- Comazzetto, S.; Di Giacomo, M.; Rasmussen, K.D.; Much, C.; Azzi, C.; Perlas, E.; Morgan, M.; O’Carroll, D. Oligoasthenoteratozoospermia and infertility in mice deficient for miR-34b/c and miR-449 loci. PLoS Genet. 2014, 10, e1004597. [Google Scholar] [CrossRef] [PubMed]
- Gely-Pernot, A.; Raverdeau, M.; Teletin, M.; Vernet, N.; Féret, B.; Klopfenstein, M.; Dennefeld, C.; Davidson, I.; Benoit, G.; Mark, M.; et al. Retinoic Acid Receptors Control Spermatogonia Cell-Fate and Induce Expression of the SALL4A Transcription Factor. PLoS Genet. 2015, 11, e1005501. [Google Scholar] [CrossRef] [PubMed]
- Raverdeau, M.; Gely-Pernot, A.; Féret, B.; Dennefeld, C.; Benoit, G.; Davidson, I.; Chambon, P.; Mark, M.; Ghyselinck, N.B. Retinoic acid induces Sertoli cell paracrine signals for spermatogonia differentiation but cell autonomously drives spermatocyte meiosis. Proc. Natl. Acad. Sci. USA 2012, 109, 16582–16587. [Google Scholar] [CrossRef]
- Zhang, S.; Yu, M.; Liu, C.; Wang, L.; Hu, Y.; Bai, Y.; Hua, J. MIR-34c regulates mouse embryonic stem cells differentiation into male germ-like cells through RARg. Cell. Biochem. Funct. 2012, 30, 623–632. [Google Scholar] [CrossRef] [PubMed]
- Niu, C.; Guo, J.; Shen, X.; Ma, S.; Xia, M.; Xia, J.; Zheng, Y. Meiotic gatekeeper STRA8 regulates cell cycle by interacting with SETD8 during spermatogenesis. J. Cell Mol. Med. 2020, 24, 4194–4211. [Google Scholar] [CrossRef]
- Sinha, N.; Whelan, E.C.; Tobias, J.W.; Avarbock, M.; Stefanovski, D.; Brinster, R.L. Roles of Stra8 and Tcerg1l in retinoic acid induced spermatogonial differentiation in mouse†. Biol. Reprod. 2021, 105, 503–518. [Google Scholar] [CrossRef]
- Song, W.; Shi, X.; Xia, Q.; Yuan, M.; Liu, J.; Hao, K.; Qian, Y.; Zhao, X.; Zou, K. PLZF suppresses differentiation of mouse spermatogonial progenitor cells via binding of differentiation associated genes. J. Cell Physiol. 2020, 235, 3033–3042. [Google Scholar] [CrossRef]
- Costoya, J.A.; Hobbs, R.M.; Barna, M.; Cattoretti, G.; Manova, K.; Sukhwani, M.; Orwig, K.E.; Wolgemuth, D.J.; Pandolfi, P.P. Essential role of Plzf in maintenance of spermatogonial stem cells. Nat. Genet. 2004, 36, 653–659. [Google Scholar] [CrossRef] [PubMed]
- Shaha, C.; Tripathi, R.; Mishra, D.P. Male germ cell apoptosis: Regulation and biology. Philos. Trans. R. Soc. B Biol. Sci. 2010, 365, 1501–1515. [Google Scholar] [CrossRef] [PubMed]
- Koji, T.; Shibata, Y. Global changes in epigenomes during mouse spermatogenesis: Possible relation to germ cell apoptosis. Histochem. Cell Biol. 2020, 154, 123–134. [Google Scholar] [CrossRef] [PubMed]
- Zhang, L.; Wang, L.; Dong, D.; Wang, Z.; Ji, W.; Yu, M.; Zhang, F.; Niu, R.; Zhou, Y. MiR-34b/c-5p and the neurokinin-1 receptor regulate breast cancer cell proliferation and apoptosis. Cell. Prolif. 2019, 52, e12527. [Google Scholar] [CrossRef] [PubMed]
- Farzaneh, S.; Bandad, S.; Shaban, F.; Heshmati, M.; Barikrow, N.; Pashapour, S. The Expression of miR-34c-5p Induces G0/G1 Cell Cycle Arrest and Apoptosis in SW480 Colon Cancer Cell. Iran. J. Pharm. Res. 2023, 22, e135501. [Google Scholar] [CrossRef] [PubMed]
- Kim, S.; Han, J.; Ahn, Y.H.; Ha, C.H.; Hwang, J.J.; Lee, S.E.; Kim, J.J.; Kim, N. Protective Role of miR-34c in Hypoxia by Activating Autophagy through BCL2 Repression. Mol. Cells 2022, 45, 403–412. [Google Scholar] [CrossRef] [PubMed]
- Liang, X.; Zhou, D.; Wei, C.; Luo, H.; Liu, J.; Fu, R.; Cui, S. MicroRNA-34c enhances murine male germ cell apoptosis through targeting ATF1. PLoS ONE 2012, 7, e33861. [Google Scholar] [CrossRef]
- Zhu, G.; Zhang, Y.; Dong, J.; Liu, Y.; Zhao, F.; Li, T.; Shi, Z.; Zhang, Y.; Song, N.; Song, W.; et al. Association Between Body Mass Index and Male Sperm Apoptosis and Apoptosis-Related Factors. Diabetes. Metab. Syndr. Obes. 2021, 14, 1043–1051. [Google Scholar] [CrossRef] [PubMed]
- Sun, J.; Li, M.; Xiong, Y.; Zhai, L.; Zhao, J. Oxidative Stress Mediated by N6-Methyladenosine Methylation Contributes to High-Fat Diet Induced Male Reproductive Dysfunction. Mol. Nutr. Food. Res. 2023, 67, e2101052. [Google Scholar] [CrossRef]
- Abu-Halima, M.; Hammadeh, M.; Backes, C.; Fischer, U.; Leidinger, P.; Lubbad, A.M.; Keller, A.; Meese, E. Panel of five microRNAs as potential biomarkers for the diagnosis and assessment of male infertility. Fertil. Steril. 2014, 102, 989–997. [Google Scholar] [CrossRef]
- Barbu, M.G.; Thompson, D.C.; Suciu, N.; Voinea, S.C.; Cretoiu, D.; Predescu, D.V. The Roles of MicroRNAs in Male Infertility. Int.J. Mol. Sci. 2021, 22, 2910. [Google Scholar] [CrossRef] [PubMed]
- Dorostghoal, M.; Galehdari, H.; Hemadi, M.; Davoodi, E. Sperm miR-34c-5p Transcript Content and Its Association with Sperm Parameters in Unexplained Infertile Men. Reprod. Sci. 2022, 29, 84–90. [Google Scholar] [CrossRef] [PubMed]
- Zhou, Q.; Li, Y.; Nie, R.; Friel, P.; Mitchell, D.; Evanoff, R.M.; Pouchnik, D.; Banasik, B.; McCarrey, J.R.; Small, C.; et al. Expression of stimulated by retinoic acid gene 8 (Stra8) and maturation of murine gonocytes and spermatogonia induced by retinoic acid in vitro. Biol. Reprod. 2008, 78, 537–545. [Google Scholar] [CrossRef] [PubMed]
- Desimio, M.G.; Cesari, E.; Sorrenti, M.; De Felici, M.; Farini, D. Stimulated by retinoic acid gene 8 (STRA8) interacts with the germ cell specific bHLH factor SOHLH1 and represses c-KIT expression in vitro. J. Cell. Mol. Med. 2021, 25, 383–396. [Google Scholar] [CrossRef] [PubMed]
- Zhang, J.; Jin, P.P.; Gong, M.; Guo, J.H.; Fang, K.; Yi, Q.T.; Zhu, R.J. Roles of Fas/FasL-mediated apoptosis and inhibin B in the testicular dysfunction of rats with left-side varicocele. Andrologia 2018, 50. [Google Scholar] [CrossRef] [PubMed]
- Zhao, K.; Cheng, J.; Chen, B.; Liu, Q.; Xu, D.; Zhang, Y. Circulating microRNA-34 family low expression correlates with poor prognosis in patients with non-small cell lung cancer. J. Thorac. Dis. 2017, 9, 3735–3746. [Google Scholar] [CrossRef] [PubMed]
- Welponer, H.; Tsibulak, I.; Wieser, V.; Degasper, C.; Shivalingaiah, G.; Wenzel, S.; Sprung, S.; Marth, C.; Hackl, H.; Fiegl, H.; et al. The miR-34 family and its clinical significance in ovarian cancer. J. Cancer 2020, 11, 1446–1456. [Google Scholar] [CrossRef] [PubMed]
- Rokhlin, O.W.; Scheinker, V.S.; Taghiyev, A.F.; Bumcrot, D.; Glover, R.A.; Cohen, M.B. MicroRNA-34 mediates AR-dependent p53-induced apoptosis in prostate cancer. Cancer. Biol. Ther. 2008, 7, 1288–1296. [Google Scholar] [CrossRef]
- Glab, J.A.; Cao, Z.; Puthalakath, H. Bcl-2 family proteins, beyond the veil. Int. Rev. Cell. Mol. Biol. 2020, 351, 1–22. [Google Scholar]








| Group | Relative Liver Weight (g/100 g) | Relative Kidney Weight (g/100 g) | Relative Spleen Weight (g/100 g) |
|---|---|---|---|
| Control | 4.09 ± 0.37 | 1.10 ± 0.08 | 0.26 ± 0.04 |
| DIO | 3.66 ± 0.28 ** | 1.17 ± 0.11 | 0.27 ± 0.06 |
| DIO-R | 3.64 ± 0.22 ** | 1.16 ± 0.09 | 0.28 ± 0.04 |
| Group | Relative Tes. Weight (g/100 g) | Relative Epididymis Weight (g/100 g) | Relative Sem. Weight (g/100 g) |
|---|---|---|---|
| Control | 0.80 ± 0.05 | 0.30 ± 0.05 | 0.77 ± 0.11 |
| DIO | 0.64 ± 0.10 ** | 0.25 ± 0.05 ** | 0.84 ± 0.14 |
| DIO-R | 0.69 ± 0.08 ** | 0.26 ± 0.03 ** | 0.83 ± 0.12 |
| Group | Leptin (ng/mL) | Testosterone (ng/mL) | E2 (nmol/mg) | LH (mIU/mg) |
|---|---|---|---|---|
| Control | 5.96 ± 0.35 | 14.74 ± 1.03 | 14.62 ± 1.00 | 2.19 ± 0.16 |
| DIO | 6.91 ± 0.59 * | 13.49 ± 1.38 * | 17.47 ± 0.84 ** | 1.83 ± 0.73 ** |
| DIO-R | 6.46 ± 0.64 ** | 12.51 ± 0.98 ** | 17.01 ± 6.5 ** | 1.84 ± 0.16 ** |
Disclaimer/Publisher’s Note: The statements, opinions and data contained in all publications are solely those of the individual author(s) and contributor(s) and not of MDPI and/or the editor(s). MDPI and/or the editor(s) disclaim responsibility for any injury to people or property resulting from any ideas, methods, instructions or products referred to in the content. |
© 2024 by the authors. Licensee MDPI, Basel, Switzerland. This article is an open access article distributed under the terms and conditions of the Creative Commons Attribution (CC BY) license (https://creativecommons.org/licenses/by/4.0/).
Share and Cite
Li, M.; Zhao, Q.; Wang, S.; Song, Y.; Zhai, L.; Zhao, J. Differential Impairment Mechanism of Sperm Production via Induction of miR-34c-Activated Apoptosis and Spermatogenesis Pathway in Diet-Induced Obesity and Resistant Mice and GC-1 Spg Cells. Int. J. Mol. Sci. 2024, 25, 7451. https://doi.org/10.3390/ijms25137451
Li M, Zhao Q, Wang S, Song Y, Zhai L, Zhao J. Differential Impairment Mechanism of Sperm Production via Induction of miR-34c-Activated Apoptosis and Spermatogenesis Pathway in Diet-Induced Obesity and Resistant Mice and GC-1 Spg Cells. International Journal of Molecular Sciences. 2024; 25(13):7451. https://doi.org/10.3390/ijms25137451
Chicago/Turabian StyleLi, Mujiao, Qing Zhao, Siyu Wang, Yangyang Song, Lingling Zhai, and Jian Zhao. 2024. "Differential Impairment Mechanism of Sperm Production via Induction of miR-34c-Activated Apoptosis and Spermatogenesis Pathway in Diet-Induced Obesity and Resistant Mice and GC-1 Spg Cells" International Journal of Molecular Sciences 25, no. 13: 7451. https://doi.org/10.3390/ijms25137451
APA StyleLi, M., Zhao, Q., Wang, S., Song, Y., Zhai, L., & Zhao, J. (2024). Differential Impairment Mechanism of Sperm Production via Induction of miR-34c-Activated Apoptosis and Spermatogenesis Pathway in Diet-Induced Obesity and Resistant Mice and GC-1 Spg Cells. International Journal of Molecular Sciences, 25(13), 7451. https://doi.org/10.3390/ijms25137451
