Escherichia coli Activate Extraintestinal Antibody Response and Provide Anti-Infective Immunity
Abstract
1. Introduction
2. Results
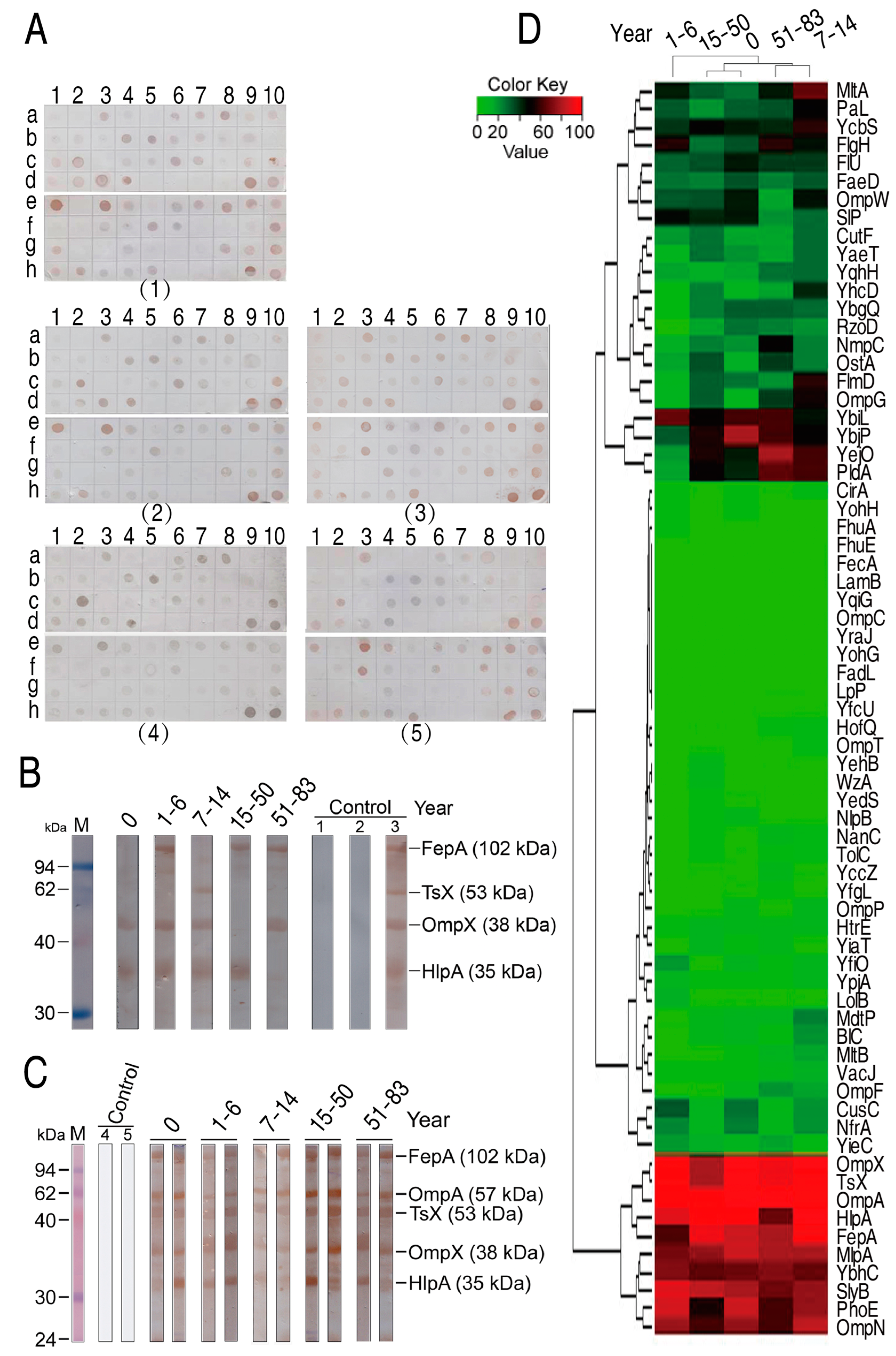
2.1. Preparing of E. coli Outer Membrane Protein Array Chip
2.2. Prevalence of Serum Antibodies against E. coli Outer Membrane Proteins
2.3. Titer of Serum Antibodies against High Frequency of Outer Membrane Proteins
2.4. Titers of Serum Antibodies against E. coli Outer Membrane Proteins
2.5. Total Serum Antibodies against E. coli Outer Membrane Proteins
2.6. Active Immune Protection Induced by Outer Membrane Proteins with the High and Middle Frequencies of Antibodies
3. Discussion
4. Materials and Methods
4.1. Ethics Statement
4.2. Materials
4.3. Protein Expression and Purification
4.4. Protein Chip Preparing and Detection of IgG against Outer Membrane Proteins
4.5. Western Blot for Interaction between E. coli and Serum Antibodies
4.6. Bacterial Pull-Down for Binding Efficiency of E. coli with Human Serum Antibody
4.7. ELISA for Serum Antibodies Binding with E. coli
4.8. ELISA for Titer of Serum Antibodies against Outer Membrane Proteins
4.9. Immune Protection of Outer Membrane Proteins against Pathogenic E. coli and S. aureus in a Mouse Model
4.10. Construction of Phylogenetic Tree
5. Conclusions
Supplementary Materials
Author Contributions
Funding
Institutional Review Board Statement
Informed Consent Statement
Data Availability Statement
Acknowledgments
Conflicts of Interest
References
- Suzuki, T.A.; Ley, R.E. The role of the microbiota in human genetic adaptation. Science 2020, 370, eaaz6827. [Google Scholar] [CrossRef] [PubMed]
- Requena, T.; Velasco, M. The human microbiome in sickness and in health. Rev. Clin. Esp. 2021, 221, 233–240. [Google Scholar] [CrossRef] [PubMed]
- Makki, K.; Deehan, E.C.; Walter, J.; Bäckhed, F. The impact of dietary fiber on gut microbiota in host health and disease. Cell Host Microbe 2018, 23, 705–715. [Google Scholar] [CrossRef] [PubMed]
- Lundberg, J.O.; Carlström, M.; Weitzberg, E. Metabolic effects of dietary nitrate in health and disease. Cell Metab. 2018, 28, 9–22. [Google Scholar] [CrossRef] [PubMed]
- Zheng, D.; Liwinski, T.; Elinav, E. Interaction between microbiota and immunity in health and disease. Cell Res. 2020, 30, 492–506. [Google Scholar] [CrossRef] [PubMed]
- Yoo, J.Y.; Groer, M.; Dutra, S.V.O.; Sarkar, A.; McSkimming, D.I. Gut microbiota and immune system interactions. Microorganisms 2020, 8, 1587. [Google Scholar] [CrossRef] [PubMed]
- Ma, Y.; Guo, Z.; Xia, B.; Zhang, Y.; Liu, X.; Yu, Y.; Tang, N.; Tong, X.; Wang, M.; Ye, X.; et al. Identification of antimicrobial peptides from the human gut microbiome using deep learning. Nat. Biotechnol. 2022, 40, 921–931. [Google Scholar] [CrossRef] [PubMed]
- Wells, J.M.; Gao, Y.; de Groot, N.; Vonk, M.M.; Ulfman, L.; van Neerven, R.J.J. Babies, bugs, and barriers: Dietary modulation of intestinal barrier function in early life. Annu. Rev. Nutr. 2022, 42, 165–200. [Google Scholar] [CrossRef] [PubMed]
- Brüssow, H. Problems with the concept of gut microbiota dysbiosis. Microb. Biotechnol. 2020, 13, 423–434. [Google Scholar] [CrossRef]
- Hrncir, T. Gut microbiota dysbiosis: Triggers, consequences, diagnostic and therapeutic options. Microorganisms 2022, 10, 578. [Google Scholar] [CrossRef]
- Zugravu, C.A.; Medar, C.; Manolescu, L.S.C.; Constantin, C. Beer and microbiota: Pathways for a positive and healthy interaction. Nutrients 2023, 15, 844. [Google Scholar] [CrossRef] [PubMed]
- Mo, J.; Gao, L.; Zhang, N.; Xie, J.L.; Li, D.H.; Shan, T.; Fan, L.Y. Structural and quantitative alterations of gut microbiota in experimental small bowel obstruction. PLoS ONE 2021, 16, e0255651. [Google Scholar] [CrossRef] [PubMed]
- Di Tommaso, N.; Gasbarrini, A.; Ponziani, F.R. Intestinal barrier in human health and disease. Int. J. Environ. Res. Public Health 2021, 18, 12836. [Google Scholar] [CrossRef] [PubMed]
- Kinashi, Y.; Hase, K. Partners in leaky gut syndrome: Intestinal dysbiosis and autoimmunity. Front. Immunol. 2021, 12, 673708. [Google Scholar] [CrossRef] [PubMed]
- Knezevic, J.; Starchl, C.; Tmava Berisha, A.; Amrein, K. Thyroid-gut-axis: How does the microbiota influence thyroid function? Nutrients 2020, 12, 1769. [Google Scholar] [CrossRef] [PubMed]
- Tang, J.; Xu, L.; Zeng, Y.; Gong, F. Effect of gut microbiota on LPS-induced acute lung injury by regulating the TLR4/NF-kB signaling pathway. Int. Immunopharmacol. 2021, 91, 107272. [Google Scholar] [CrossRef] [PubMed]
- Sen, P.; Molinero-Perez, A.; O’Riordan, K.J.; McCafferty, C.P.; O’Halloran, K.D.; Cryan, J.F. Microbiota and sleep: Awakening the gut feeling. Trends Mol. Med. 2021, 27, 935–945. [Google Scholar] [CrossRef] [PubMed]
- Morais, L.H.; Schreiber, H.L.; Mazmanian, S.K. The gut microbiota-brain axis in behaviour and brain disorders. Nat. Rev. Microbiol. 2021, 19, 241–255. [Google Scholar] [CrossRef] [PubMed]
- Mitsuoka, T.; Hayakawa, K.; Kimura, N. The fecal flora of man. III. communication: The composition of Lactobacillus flora of different age groups. Zentralbl. Bakteriol. Orig. A 1975, 232, 499–511. [Google Scholar]
- Penders, J.; Thijs, C.; Vink, C.; Stelma, F.F.; Snijders, B.; Kummeling, I.; van den Brandt, P.A.; Stobberingh, E.E. Factors influencing the composition of the intestinal nicrobiota in early infancy. Pediatrics 2006, 118, 511–521. [Google Scholar] [CrossRef]
- Martinson, J.N.V.; Walk, S.T. Escherichia coli residency in the gut of healthy human adults. EcoSal Plus 2020, 9, 1–27. [Google Scholar] [CrossRef] [PubMed]
- Lin, X.M.; Li, H.; Wang, C.; Peng, X.X. Proteomic analysis of nalidixic acid resistance in Escherichia coli: Identification and functional characterization of OM proteins. J. Proteome Res. 2008, 7, 2399–2405. [Google Scholar] [CrossRef] [PubMed]
- Roy, K.; Bartels, S.; Qadri, F.; Fleckenstein, J.M. Enterotoxigenic Escherichia coli elicits immune responses to multiple surface proteins. Infect. Immun. 2010, 78, 3027–3035. [Google Scholar] [CrossRef] [PubMed]
- Liu, X.; Yang, M.J.; Wang, S.N.; Xu, D.; Li, H.; Peng, X.X. Differential antibody responses to outer membrane proteins contribute to differential immune protections between live and inactivated Vibrio parahemolyticus. J Proteome Res. 2018, 17, 2987–2994. [Google Scholar] [CrossRef] [PubMed]
- Wang, C.; Liu, Y.; Li, H.; Xu, W.J.; Zhang, H.; Peng, X.X. Identification of plasma-responsive outer membrane proteins and their vaccine potential in Edwardsiella tarda using proteomic approach. J. Proteom. 2012, 75, 1263–1275. [Google Scholar] [CrossRef] [PubMed]
- Chesler, K.C.; Howell, D.R.; Khodaee, M.; Pierpoint, L.A.; Comstock, R.D.; Provance, A.J. Are different aged youth skiers and snowboarders experiencing different injury characteristics? Wilderness Environ. Med. 2023, 34, 45–54. [Google Scholar] [CrossRef] [PubMed]
- Ferreira, M.M.; Antunes-Foschini, R.; Furtado, J.M. Causes of functional low vision in a brazilian rehabilitation service. Sci. Rep. 2022, 12, 2807. [Google Scholar] [CrossRef] [PubMed]
- Techawiwattanaboon, T.; Thaibankluay, P.; Kreangkaiwal, C.; Sathean-Anan- Kun, S.; Khaenam, P.; Makjaroen, J.; Trairak, P.; Kanitha, P. Surface proteomics and label-free quantification of Leptospira interrogans serovar pomona. PLoS Negl. Trop. Dis. 2021, 15, e0009983. [Google Scholar] [CrossRef] [PubMed]
- Behary, J.; Amorim, N.; Jiang, X.T.; Raposo, A.; Gong, L.; McGovern, E.; Ragy, I.; Francis, C.; Carlie, S.; Hazem, J.; et al. Gut microbiota impact on the peripheral immune response in non-alcoholic fatty liver disease related hepatocellular carcinoma. Nat. Commun. 2021, 12, 187. [Google Scholar] [CrossRef]
- Okumura, R.; Takeda, K. Roles of intestinal epithelial cells in the maintenance of gut homeostasis. Exp. Mol. Med. 2017, 49, e338. [Google Scholar] [CrossRef]
- Zhang, Y.; Tan, P.; Zhao, Y.; Ma, X. Enterotoxigenic Escherichia coli: Intestinal pathogenesis mechanisms and colonization resistance by gut microbiota. Gut Microbes 2022, 14, 2055943. [Google Scholar] [CrossRef] [PubMed]
- Ramos, S.; Silva, V.; Dapkevicius, M.L.E.; Caniça, M.; Tejedor-Junco, M.T.; Igrejas, G.; Patrícia, P. Escherichia coli as commensal and pathogenic bacteria among food-producing animals: Health implications of extended spectrum β-lactamase (ESBL) production. Animals 2020, 10, 2239. [Google Scholar] [CrossRef]
- Riley, L.W. Distinguishing pathovars from nonpathovars: Escherichia coli. Microbiol. Spectr. 2020, 8, 10. [Google Scholar] [CrossRef] [PubMed]
- Sora, V.M.; Meroni, G.; Martino, P.A.; Soggiu, A.; Bonizzi, L.; Zecconi, A. Extraintestinal pathogenic Escherichia coli: Virulence factors and antibiotic resistance. Pathogens 2021, 10, 135. [Google Scholar] [CrossRef] [PubMed]
- Allocati, N.; Masulli, M.; Alexeyev, M.F.; Di, I.C. Escherichia coli in europe: An overview. Int. J. Environ. Res. Public Health 2013, 10, 6235–6254. [Google Scholar] [CrossRef] [PubMed]
- Pakbin, B.; Brück, W.M.; Rossen, J.W.A. Virulence factors of enteric pathogenic Escherichia coli: A review. Int. J. Mol. Sci. 2021, 22, 9922. [Google Scholar] [CrossRef] [PubMed]
- García, A.; Fox, J.G. A one health perspective for defining and deciphering Escherichia coli pathogenic potential in multiple hosts. Comp. Med. 2021, 71, 3–45. [Google Scholar] [CrossRef] [PubMed]
- Russell, S.K.; Harrison, J.K.; Olson, B.S.; Lee, H.J.; O’Brien, V.P.; Xing, X.; Livny, J.; Yu, L.; Roberson, E.D.O.; Bomjan, R.; et al. Uropathogenic Escherichia coli infection-induced epithelial trained immunity impacts urinary tract disease outcome. Nat. Microbiol. 2023, 8, 875–888. [Google Scholar] [CrossRef]
- Loss, H.; Aschenbach, J.R.; Tedin, K.; Ebner, F.; Lodemann, U. The inflammatory response to enterotoxigenic E. coli and probiotic E. faecium in a coculture model of porcine intestinal epithelial and dendritic cells. Mediat. Inflamm. 2018, 2018, 9368295. [Google Scholar] [CrossRef]
- Liu, Y.F.; Yan, J.J.; Lei, H.Y.; Teng, C.H.; Wang, M.C.; Tseng, C.C.; Wu, J.J. Loss of outer membrane protein C in Escherichia coli contributes to both antibiotic resistance and escaping antibody-dependent bactericidal activity. Infect. Immun. 2012, 80, 1815–1822. [Google Scholar] [CrossRef]
- Wang, C.; Peng, B.; Li, H.; Peng, X.X. TolC plays a crucial role in immune protection conferred by Edwardsiella tarda whole-cell vaccines. Sci. Rep. 2016, 6, 29488. [Google Scholar] [CrossRef] [PubMed]
- Peng, B.; Lin, X.P.; Wang, S.N.; Yang, M.J.; Peng, X.X.; Li, H. Polyvalent protective immunogens identified from outer membrane proteins of Vibrio parahaemolyticus and their induced innate immune response. Fish Shellfish Immunol. 2018, 72, 104–110. [Google Scholar] [CrossRef] [PubMed]
- Ahlstedt, S.; Carlsson, B.; Fällström, S.P.; Hanson, L.A.; Holmgren, J.; Lidin, J.G.; Lindblad, B.S.; Jodal, U.; Kaijser, B.; Solh-Akerlund, A.; et al. Antibodies in human serum and milk induced by enterobacteria and food proteins. Ciba Found. Symp. 1977, 46, 115–134. [Google Scholar]
- Kumbhare, S.V.; Patangia, D.V.V.; Patil, R.H.; Shouche, Y.S.; Patil, N.P. Factors influencing the gut microbiome in children: From infancy to childhood. J. Biosci. 2019, 44, 49. [Google Scholar] [CrossRef]
- Gu, H.; Liao, Y.; Zhang, J.; Wang, Y.; Liu, Z.Y.; Cheng, P.; Wang, X.Y.; Zou, Q.M.; Gu, J. Rational design and evaluation of an artificial Escherichia coli K1 protein vaccine candidate based on the structure of OmpA. Front. Cell Infect. Microbiol. 2018, 8, 172. [Google Scholar] [CrossRef] [PubMed]
- Guan, Q.; Wang, X.; Wang, X.; Teng, D.; Mao, R.; Zhang, Y.; Wang, J. Recombinant outer membrane protein A induces a protective immune response against Escherichia coli infection in mice. Appl. Microbiol. Biotechnol. 2015, 99, 5451–5460. [Google Scholar] [CrossRef] [PubMed]
- Zhang, Y.B.; Yang, S.; Dai, X.M.; Liu, L.P.; Jiang, X.D.; Shao, M.X.; Chi, S.S.; Wang, C.W.; Wei, C.Y.K.; Zhu, R.L. Protective immunity induced by the vaccination of recombinant Proteus mirabilis OmpA expressed in Pichia pastoris. Protein Expr. Purif. 2015, 105, 33–38. [Google Scholar] [CrossRef] [PubMed]
- Tang, X.Q.; Wang, H.Y.; Liu, F.G.; Sheng, X.Z.; Xing, J.; Zhan, W.B. Outer membrane protein A: An immunogenic protein induces highly protective efficacy against Vibrio ichthyoenteri. Microb. Pathog. 2017, 113, 152–159. [Google Scholar] [CrossRef] [PubMed]
- Simborio, H.L.T.; Reyes, A.W.B.; Hop, H.T.; Arayan, L.T.; Min, W.G.; Lee, H.J.; Lee, J.J.; Chang, H.H.; Kim, S. Immune modulation of recombinant OmpA against Brucella abortus 544 infection in mice. J. Microbiol. Biotechnol. 2016, 26, 603–609. [Google Scholar] [CrossRef]
- Li, H.; Chu, X.; Peng, B.; Peng, X.X. DNA shuffling approach for recombinant polyvalent OmpAs against V. alginolyticus and E. tarda infections. Fish Shellfish Immunol. 2016, 58, 508–513. [Google Scholar] [CrossRef]
- Li, H.; Xiong, X.P.; Peng, B.; Xu, C.X.; Ye, M.Z.; Yang, T.C.; Wang, S.Y.; Peng, X.X. Identification of broad cross-protective immunogens using heterogeneous antiserum-based immunoproteomic approach. J. Proteome Res. 2009, 8, 4342–4349. [Google Scholar] [CrossRef] [PubMed]
- Keasey, S.L.; Schmid, K.E.; Lee, M.S.; Meegan, J.; Tomas, P.; Minto, M.; Tikhonov, A.P.; Schweitzer, B.; Ulrich, R.G. Extensive antibody cross-reactivity among infectious Gram-negative bacteria revealed by proteome microarray analysis. Mol. Cell Proteom. 2009, 8, 924–935. [Google Scholar] [CrossRef] [PubMed]
- Sasaki, T. Evidence that mycoplasmas, Gram-negative bacteria, and certain Gram-positive bacteria share a similar protein antigen. J. Bacteriol. 1991, 173, 2398–2400. [Google Scholar] [CrossRef] [PubMed]
- Silhavy, T.J.; Kahne, D.; Walker, S. The bacterial cell envelope. Cold Spring Harb. Perspect. Biol. 2010, 2, a000414. [Google Scholar] [CrossRef] [PubMed]





| Name | Newborn | Young Children | Children | Youth | Older |
|---|---|---|---|---|---|
| Age grades (years) | 0 | 1–6 | 7–14 | 15–50 | 51–83 |
| Samples (portion) | 29 | 30 | 24 | 29 | 29 |
| E. coli Protein | Newborn % (No) | Young Child % (No) | Child % (No) | Youth % (No) | Older % (No) | Total % (No) | SD |
|---|---|---|---|---|---|---|---|
| BlC | 10.34(3) | 0(0) | 20.83(5) | 6.90(2) | 3.45(1) | 7.80(11) | 7.15 |
| CirA | 3.45(1) | 3.33(1) | 4.17(1) | 0(0) | 0(0) | 2.13(3) | 1.81 |
| CusC | 27.59(8) | 33.33(10) | 20.83(5) | 10.34(3) | 6.90(2) | 19.86(28) | 10.01 |
| CutF | 17.24(5) | 20.00(6) | 29.17(7) | 27.59(8) | 17.24(5) | 21.99(31) | 5.13 |
| FadL | 0(0) | 0(0) | 0(0) | 0(0) | 0(0) | 0(0) | 0 |
| FaeD | 34.48(10) | 26.67(8) | 33.33(8) | 24.14(7) | 24.14(7) | 28.37(40) | 4.48 |
| FecA | 0.00(0) | 0.00(0) | 0(0) | 0(0) | 0(0) | 0(0) | 0 |
| FepA | 86.21(25) | 63.33(19) | 95.83(23) | 93.10(27) | 79.31(23) | 82.98(117) | 11.63 |
| FhuA | 0(0) | 3.33(1) | 0(0) | 0(0) | 0(0) | 0.71(1) | 1.33 |
| FhuE | 0(0) | 0(0) | 0(0) | 0(0) | 0(0) | 0(0) | 0 |
| FimD | 27.59(8) | 10.00(3) | 58.33(14) | 31.03(9) | 20.69(6) | 28.37(40) | 16.1 |
| FlgH | 34.48(10) | 56.67(17) | 45.83(11) | 27.59(8) | 58.62(17) | 44.68(63) | 12.13 |
| Flu | 44.83(13) | 30.00(9) | 37.50(9) | 34.48(10) | 37.93(11) | 36.88(52) | 4.85 |
| HlpA | 96.55(28) | 90.00(27) | 100.00(24) | 96.55(28) | 68.97(20) | 90.07(127) | 11.2 |
| HofQ | 0(0) | 0(0) | 4.17(1) | 0(0) | 3.45(1) | 1.42(2) | 1.88 |
| HtrE | 6.90(2) | 3.33(1) | 8.33(2) | 10.34(3) | 6.90(2) | 7.09(10) | 2.29 |
| LamB | 0(0) | 0(0) | 0(0) | 0(0) | 0(0) | 0(0) | 0 |
| LolB | 0(0) | 13.33(4) | 0(0) | 0(0) | 0(0) | 2.84(4) | 5.33 |
| Lpp | 0(0) | 0(0) | 0(0) | 0(0) | 0(0) | 0(0) | 0 |
| MdtP | 10.34 | 0(0) | 25 | 6.9 | 10.34 | 9.93 | 8.17 |
| MipA | 86.21(25) | 70.00(21) | 79.17(19) | 75.86(22) | 79.31(23) | 78.01(110) | 5.27 |
| MltA | 27.59(8) | 43.33(13) | 66.67(16) | 31.03(9) | 44.83(13) | 41.84(59) | 13.74 |
| MltB | 3.45(1) | 0(0) | 16.67(4) | 0(0) | 10.34(3) | 5.67(8) | 6.5 |
| NanC | 0(0) | 0(0) | 4.17(1) | 3.45(1) | 6.90(2) | 2.84(4) | 2.64 |
| NfrA | 24.14(7) | 23.33(7) | 20.83(5) | 10.34(3) | 6.90(2) | 17.02(24) | 7.1 |
| NlpB | 6.90(2) | 0(0) | 0(0) | 3.45(1) | 0(0) | 2.13(3) | 2.76 |
| NmpC | 20.69(6) | 13.33(4) | 25.00(6) | 24.14(7) | 48.28(14) | 26.24(37) | 11.74 |
| OmpA | 100(29) | 96.67(29) | 95.83(23) | 96.55(28) | 100(28) | 97.87(138) | 2.02 |
| OmpC | 0(0) | 0(0) | 0(0) | 0(0) | 0(0) | 0(0) | 0 |
| OmpF | 6.90(2) | 0(0) | 16.67(4) | 0(0) | 20.69(6) | 8.51(12) | 8.51 |
| OmpG | 10.34(3) | 10.00(3) | 54.17(13) | 31.03(9) | 37.93(11) | 27.66(39) | 16.89 |
| OmpN | 75.86(22) | 76.67(23) | 83.33(20) | 62.07(18) | 62.07(18) | 71.63(101) | 8.51 |
| OmpP | 6.90(2) | 0(0) | 8.33(2) | 0(0) | 0(0) | 2.84(4) | 3.76 |
| OmpT | 0(0) | 0(0) | 4.17(1) | 0(0) | 0(0) | 0.71(1) | 1.67 |
| OmpW | 44.83(13) | 33.33(10) | 45.83(11) | 34.48(10) | 17.24(5) | 34.75(49) | 10.32 |
| OmpX | 100.00(29) | 96.67(29) | 100.00(24) | 79.31(23) | 93.10(27) | 93.62(132) | 7.69 |
| OstA | 13.79(4) | 16.67(5) | 25.00(6) | 34.48(10) | 37.93(11) | 25.53(36) | 9.49 |
| PaL | 31.03(9) | 33.33(10) | 50.00(12) | 20.69(6) | 34.48(10) | 33.33(47) | 9.41 |
| PhoE | 86.21(25) | 86.67(26) | 75.00(18) | 55.17(16) | 62.07(18) | 73.05(103) | 12.67 |
| PldA | 41.38(12) | 16.67(5) | 62.50(15) | 51.72(15) | 65.52(19) | 46.81(66) | 17.64 |
| RzoD | 27.59(8) | 0(0) | 20.83(5) | 17.24(5) | 24.14(7) | 17.73(25) | 9.62 |
| Slp | 44.83(13) | 46.67(14) | 29.17(7) | 41.38(12) | 20.69(6) | 36.88(52) | 10 |
| SlyB | 79.31(23) | 90.00(27) | 75.00(18) | 82.76(24) | 68.97(20) | 79.43(112) | 7.09 |
| TolC | 0(0) | 0(0) | 4.17(1) | 3.45(1) | 3.45(1) | 2.13(3) | 1.83 |
| TsX | 100.00(29) | 96.67(29) | 95.83(23) | 79.31(23) | 93.10(27) | 92.91(131) | 7.18 |
| VacJ | 3.45(1) | 3.33(1) | 12.50(3) | 3.45(1) | 6.90(2) | 5.67(8) | 3.56 |
| WzA | 0(0) | 0(0) | 0(0) | 6.90(2) | 0(0) | 1.42(2) | 2.76 |
| YaeT | 20.69(6) | 10.00(3) | 29.17(7) | 27.59(8) | 17.24(5) | 20.57(29) | 7.01 |
| YbgQ | 31.03(9) | 3.33(1) | 29.17(7) | 24.14(7) | 31.03(9) | 23.40(33) | 10.51 |
| YbhC | 68.97(20) | 73.33(22) | 66.67(16) | 65.52(19) | 72.41(21) | 69.50(98) | 3.07 |
| YbiL | 62.07(18) | 66.67(20) | 45.83(11) | 51.72(15) | 62.07(18) | 58.16(82) | 7.69 |
| YbjP | 79.31(23) | 33.33(10) | 50.00(12) | 55.17(16) | 62.07(18) | 56.03(79) | 15.04 |
| YcbS | 44.83(13) | 40.00(12) | 58.33(14) | 48.28(14) | 41.38(12) | 46.10(65) | 6.55 |
| YccZ | 0(0) | 0(0) | 0(0) | 0(0) | 6.90(2) | 1.42(2) | 2.76 |
| YedS | 0(0) | 0(0) | 0(0) | 3.45(1) | 0(0) | 0.71(1) | 1.38 |
| YehB | 0(0) | 0(0) | 0(0) | 6.90(2) | 0(0) | 1.42(2) | 2.76 |
| Yejo | 44.83(13) | 20.00(6) | 62.50(15) | 55.17(16) | 79.31(23) | 51.77(73) | 19.7 |
| YfcU | 0(0) | 0(0) | 0(0) | 0(0) | 0(0) | 0(0) | 0 |
| YfgL | 0(0) | 0(0) | 0(0) | 0(0) | 3.45(1) | 0.71(1) | 1.38 |
| YfiO | 10.34(3) | 20.00(6) | 8.33(2) | 0(0) | 3.45(1) | 8.51(12) | 6.83 |
| YhcD | 10.34(3) | 3.33(1) | 41.67(10) | 24.14(7) | 17.24(5) | 18.44(26) | 13.14 |
| YiaT | 3.45(1) | 0(0) | 0(0) | 10.34(3) | 6.90(2) | 4.26(6) | 4.02 |
| YieC | 10.34(3) | 20.00(6) | 4.17(1) | 13.79(4) | 17.24(5) | 13.48(19) | 5.53 |
| YohG | 0(0) | 0(0) | 0(0) | 0(0) | 0(0) | 0(0) | 0 |
| YohH | 3.45(1) | 3.33(1) | 0(0) | 0(0) | 0(0) | 1.42(2) | 1.66 |
| YpjA | 3.45(1) | 10.00(3) | 8.33(2) | 3.45(1) | 3.45(1) | 5.67(8) | 2.85 |
| YqhH | 17.24(5) | 16.67(5) | 29.17(7) | 13.79(4) | 27.59(8) | 20.57(29) | 6.25 |
| YqiG | 0(0) | 0(0) | 0(0) | 0(0) | 0(0) | 0(0) | 0 |
| YraJ | 0(0) | 0(0) | 0(0) | 0(0) | 0(0) | 0(0) | 0 |
| Group | Survival | Death | Death Rates (%) | Protective Rates (%) |
|---|---|---|---|---|
| Control (PBS) | 4 | 11 | 0.73 | ---- |
| HlpA | 11 | 4 | 0.27 | 63.64 * |
| TsX | 11 | 4 | 0.27 | 63.64 * |
| OmpA | 10 | 5 | 0.33 | 54.54 * |
| FepA | 5 | 10 | 0.67 | 9.09 |
| OmpX | 4 | 11 | 0.73 | 0 |
| OstA | 13 | 2 | 0.13 | 81.82 * |
| NlpB | 11 | 4 | 0.27 | 63.64 * |
| OmpC | 11 | 4 | 0.27 | 63.64 * |
| YfcU | 11 | 4 | 0.27 | 63.64 * |
| OmpW | 9 | 6 | 0.4 | 45.45 |
| TolC | 9 | 6 | 0.4 | 45.45 |
| WzA | 9 | 6 | 0.4 | 45.45 |
| NanC | 8 | 7 | 0.47 | 36.36 |
| MdtP | 7 | 8 | 0.53 | 27.27 |
| PldA | 7 | 8 | 0.53 | 27.27 |
| VacJ | 7 | 8 | 0.53 | 27.27 |
| YbhC | 7 | 8 | 0.53 | 27.27 |
| YedS | 6 | 9 | 0.6 | 18.18 |
| YiaT | 6 | 9 | 0.6 | 18.18 |
| OmpN | 5 | 10 | 0.67 | 9.09 |
| BlC | 4 | 11 | 0.73 | ---- |
| FhuE | 3 | 12 | 0.8 | ---- |
| Group | Survival | Death | Death Rate (%) | Protective Rate (%) |
|---|---|---|---|---|
| Control (PBS) | 5 | 30 | 77.14 | ---- |
| HlpA | 16 | 19 | 45.71 | 36.67 * |
| OmpA | 22 | 23 | 48.57 | 23.33 * |
| TsX | 4 | 31 | 80 | ---- |
Disclaimer/Publisher’s Note: The statements, opinions and data contained in all publications are solely those of the individual author(s) and contributor(s) and not of MDPI and/or the editor(s). MDPI and/or the editor(s) disclaim responsibility for any injury to people or property resulting from any ideas, methods, instructions or products referred to in the content. |
© 2024 by the authors. Licensee MDPI, Basel, Switzerland. This article is an open access article distributed under the terms and conditions of the Creative Commons Attribution (CC BY) license (https://creativecommons.org/licenses/by/4.0/).
Share and Cite
Liu, X.; Peng, X.; Li, H. Escherichia coli Activate Extraintestinal Antibody Response and Provide Anti-Infective Immunity. Int. J. Mol. Sci. 2024, 25, 7450. https://doi.org/10.3390/ijms25137450
Liu X, Peng X, Li H. Escherichia coli Activate Extraintestinal Antibody Response and Provide Anti-Infective Immunity. International Journal of Molecular Sciences. 2024; 25(13):7450. https://doi.org/10.3390/ijms25137450
Chicago/Turabian StyleLiu, Xiang, Xuanxian Peng, and Hui Li. 2024. "Escherichia coli Activate Extraintestinal Antibody Response and Provide Anti-Infective Immunity" International Journal of Molecular Sciences 25, no. 13: 7450. https://doi.org/10.3390/ijms25137450
APA StyleLiu, X., Peng, X., & Li, H. (2024). Escherichia coli Activate Extraintestinal Antibody Response and Provide Anti-Infective Immunity. International Journal of Molecular Sciences, 25(13), 7450. https://doi.org/10.3390/ijms25137450

