Expanding Knowledge about the Influence of Citral on Cognitive Functions—In Vitro, In Vivo and Ex Vivo Studies
Abstract
1. Introduction
2. Results
2.1. BChE Inhibitory Activity
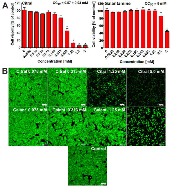
2.2. In Vitro Hepatotoxicity of Citral
2.3. In Vitro Hepatoprotective Activity of Citral
2.4. The Impact of Acute and Subchronic Administration of Citral on Memory Acquisition Processes in the Passive Avoidance (PA) Test
2.5. The Impact of Acute and Subchronic Administration of Citral on Memory Acquisition Processes Impairment by an Acute Injection of Scopolamine in the Passive Avoidance (PA) Test
2.6. The Effect of Citral on Locomotor Activity in Mice
2.7. GC-MS Analysis of Citral in Biological Material–Plasma, Hippocampus and the Rest of the Brain
3. Discussion
4. Materials and Methods
4.1. In Vitro Assays
4.1.1. Materials
4.1.2. Methods
Evaluation of Hepatotoxicity In Vitro
Detection of Oxidative Stress and Lipid Peroxidation
4.2. In Vivo Assays
4.2.1. Preparation and Administration of Drugs
4.2.2. Animals
4.2.3. Methods
Passive Avoidance Task
Locomotor Activity
Treatment of Behavioral Research
Tissue Collection and Preparation
4.2.4. Ethical Declaration
4.3. Ex Vivo Assay
GC-MS Analysis of Citral in Biological Material–Plasma, Hippocampus and the Rest of the Brain
4.4. Statistical Analysis
5. Conclusions
Author Contributions
Funding
Institutional Review Board Statement
Informed Consent Statement
Data Availability Statement
Conflicts of Interest
References
- Hirai, M.; Ota, Y.; Ito, M. Diversity in Principal Constituents of Plants with a Lemony Scent and the Predominance of Citral. J Nat. Med. 2022, 76, 254–258. [Google Scholar] [CrossRef] [PubMed]
- Rana, V.S.; Das, M.; Blazqeuz, M.A. Essential Oil Yield, Chemical Composition, and Total Citral Content of Nine Cultivars of Cymbopogon Species from Western India. J. Herbs Spices Med. Plants 2016, 22, 289–299. [Google Scholar] [CrossRef]
- Di Renzo, F.; Broccia, M.L.; Giavini, E.; Menegola, E. Citral, an Inhibitor of Retinoic Acid Synthesis, Attenuates the Frequency and Severity of Branchial Arch Abnormalities Induced by Triazole-Derivative Fluconazole in Rat Embryos Cultured in Vitro. Reprod. Toxicol. 2007, 24, 326–332. [Google Scholar] [CrossRef] [PubMed]
- Ganjewala, D.; Gupta, A.K.; Muhury, R. An Update on Bioactive Potential of a Monoterpene Aldehyde Citral. J. Biol. Act. Prod. Nat. 2012, 2, 186–199. [Google Scholar] [CrossRef]
- Shi, C.; Song, K.; Zhang, X.; Sun, Y.; Sui, Y.; Chen, Y.; Jia, Z.; Sun, H.; Sun, Z.; Xia, X. Antimicrobial Activity and Possible Mechanism of Action of Citral against Cronobacter sakazakii. PLoS ONE 2016, 11, e0159006. [Google Scholar] [CrossRef] [PubMed]
- Yang, Z.; Xi, J.; Li, J.; Qu, W. Biphasic Effect of Citral, a Flavoring and Scenting Agent, on Spatial Learning and Memory in Rats. Pharmacol. Biochem. Behav. 2009, 93, 391–396. [Google Scholar] [CrossRef]
- Hajizadeh Moghaddam, A.; Mashayekhpour, M.A.; Tabari, M.A. Anxiolytic-like Effects of Citral in the Mouse Elevated plus Maze: Involvement of GABAergic and Serotonergic Transmissions. Naunyn Schmiedebergs Arch. Pharmacol. 2023, 396, 301–309. [Google Scholar] [CrossRef]
- Gupta, G.L.; Samant, N.P. Current Druggable Targets for Therapeutic Control of Alzheimer’s Disease. Contemp. Clin. Trials 2021, 109, 106549. [Google Scholar] [CrossRef]
- Wojtunik-Kulesza, K.; Oniszczuk, A.; Waksmundzka-Hajnos, M. An Attempt to Elucidate the Role of Iron and Zinc Ions in Development of Alzheimer’s and Parkinson’s Diseases. Biomed. Pharmacother. 2019, 111, 1277–1289. [Google Scholar] [CrossRef]
- Bokhoven, P.; de Wilde, A.; Vermunt, L.; Leferink, P.; Heetveld, S.; Cummings, J.; Scheltens, P.; Vijverberg, E. The Alzheimer’s Disease Drug Development Landscape. Alzheimer’s Res. Ther. 2021, 13, 186. [Google Scholar] [CrossRef]
- Sedky, K.; Nazir, R.; Joshi, A.; Kaur, G.; Lippmann, S. Which Psychotropic Medications Induce Hepatotoxicity? Gen. Hosp. Psychiatry 2012, 34, 53–61. [Google Scholar] [CrossRef] [PubMed]
- Wojtunik, K.A.; Ciesla, L.M.; Waksmundzka-Hajnos, M. Model Studies on the Antioxidant Activity of Common Terpenoid Constituents of Essential Oils by Means of the 2,2-Diphenyl-1-Picrylhydrazyl Method. J. Agric. Food Chem. 2014, 62, 9088–9094. [Google Scholar] [CrossRef] [PubMed]
- Wojtunik-Kulesza, K.A.; Oniszczuk, A. Ability of Selected Monoterpenes to Reduce Fe(III) Ions Being Pro-Neurodegenerative Factors: Tests Based on a FRAP Reaction Extended to 48 Hours. Int. J. Mol. Sci. 2024, 25, 2191. [Google Scholar] [CrossRef] [PubMed]
- Wojtunik-Kulesza, K.A.; Wiśniewska, R. Interactions of Selected Monoterpenes with Iron and Copper Ions Based on Ferrozine and CUPRAC Methods—The Preliminary Studies. Chem. Biodivers. 2022, 19, e202200461. [Google Scholar] [CrossRef] [PubMed]
- Wojtunik-Kulesza, K.A.; Targowska-Duda, K.; Klimek, K.; Ginalska, G.; Jóźwiak, K.; Waksmundzka-Hajnos, M.; Cieśla, Ł. Volatile Terpenoids as Potential Drug Leads in Alzheimer’s Disease. Open Chem. 2017, 15, 332–343. [Google Scholar] [CrossRef]
- do Vale, T.G.; Furtado, E.C.; Santos, J.G.; Viana, G.S.B. Central Effects of Citral, Myrcene and Limonene, Constituents of Essential Oil Chemotypes from Lippia Alba (Mill.) n.e. Brown. Phytomedicine 2002, 9, 709–714. [Google Scholar] [CrossRef] [PubMed]
- Charret, T.S.; Pereira, M.T.M.; Pascoal, V.D.B.; Lopes-Cendes, I.; Cristina Rheder Fagundes Pascoal, A. Citral Effects on the Expression Profile of Brain-Derived Neurotrophic Factor and Inflammatory Cytokines in Status Epilepticus-Induced Rats Using the Lithium–Pilocarpine Model. J. Med. Food 2021, 24, 916–924. [Google Scholar] [CrossRef] [PubMed]
- Phillips, J.C.; Kingsnorth, J.; Gangolli, S.D.; Gaunt, I.F. Studies on the Absorption, Distribution and Excretion of Citral in the Rat and Mouse. Food Cosmet. Toxicol. 1976, 14, 537–540. [Google Scholar] [CrossRef] [PubMed]
- Marston, A.; Kissling, J.; Hostettmann, K. A Rapid TLC Bioautographic Method for the Detection of Acetylcholinesterase and Butyrylcholinesterase Inhibitors in Plants. Phytochem. Anal. 2002, 13, 51–54. [Google Scholar] [CrossRef]
- Cetin, S.; Knez, D.; Gobec, S.; Kos, J.; Pišlar, A. Cell Models for Alzheimer’s and Parkinson’s Disease: At the Interface of Biology and Drug Discovery. Biomed. Pharmacother. 2022, 149, 112924. [Google Scholar] [CrossRef]
- Ruoß, M.; Vosough, M.; Königsrainer, A.; Nadalin, S.; Wagner, S.; Sajadian, S.; Huber, D.; Heydari, Z.; Ehnert, S.; Hengstler, J.G.; et al. Towards Improved Hepatocyte Cultures: Progress and Limitations. Food Chem. Toxicol. 2020, 138, 111188. [Google Scholar] [CrossRef] [PubMed]
- van Meerloo, J.; Kaspers, G.J.L.; Cloos, J. Cell Sensitivity Assays: The MTT Assay. Methods Mol. Biol. 2011, 731, 237–245. [Google Scholar] [CrossRef] [PubMed]
- Bouzenna, H.; Hfaiedh, N.; Giroux-Metges, M.-A.; Elfeki, A.; Talarmin, H. Biological Properties of Citral and Its Potential Protective Effects against Cytotoxicity Caused by Aspirin in the IEC-6 Cells. Biomed. Pharmacother. 2017, 87, 653–660. [Google Scholar] [CrossRef] [PubMed]
- Souza, A.C.S.; Silva, L.K.; Queiroz, T.B.; Marques, E.S.; Hiruma-Lima, C.A.; Gaivão, I.O.M.; Maistro, E.L. Citral Presents Cytotoxic and Genotoxic Effects in Human Cultured Cells. Drug Chem. Toxicol. 2020, 43, 435–440. [Google Scholar] [CrossRef]
- Donato, M.T.; Tolosa, L. High-Content Screening for the Detection of Drug-Induced Oxidative Stress in Liver Cells. Antioxidants 2021, 10, 106. [Google Scholar] [CrossRef]
- Uchida, N.S.; Silva-Filho, S.E.; Cardia, G.F.E.; Cremer, E.; de Souza Silva-Comar, F.M.; Silva, E.L.; Bersani-Amado, C.A.; Cuman, R.K.N. Hepatoprotective Effect of Citral on Acetaminophen-Induced Liver Toxicity in Mice. Evid. -Based Complement. Altern. Med. 2017, 2017, e1796209. [Google Scholar] [CrossRef]
- Asle-Rousta, M.; Amini, R.; Aghazadeh, S. Carvone Suppresses Oxidative Stress and Inflammation in the Liver of Immobilised Rats. Arch. Physiol. Biochem. 2023, 129, 597–602. [Google Scholar] [CrossRef]
- Feitosa, C.M.; de Freitas, R.M.; Silva, V.L.; da Silva Araújo, L.; de Melo, C.H.S.; Santos, F.P.D.S. Citrus: A Perspective for Developing Phytomedicines for Neurodegenerative Diseases. In Citrus Pathology; IntechOpen: London, UK, 2017; ISBN 978-953-51-3072-7. [Google Scholar]
- Noroozi, N.; Shayan, M.; Maleki, A.; Eslami, F.; Rahimi, N.; Zakeri, R.; Abdolmaleki, Z.; Dehpour, A.R. Protective Effects of Dapsone on Scopolamine-Induced Memory Impairment in Mice: Involvement of Nitric Oxide Pathway. Dement. Geriatr. Cogn. Disord. Extra 2022, 12, 43–50. [Google Scholar] [CrossRef]
- Giridharan, V.V.; Thandavarayan, R.A.; Sato, S.; Ko, K.M.; Konishi, T. Prevention of Scopolamine-Induced Memory Deficits by Schisandrin B, an Antioxidant Lignan from Schisandra Chinensis in Mice. Free Radic. Res. 2011, 45, 950–958. [Google Scholar] [CrossRef]
- Budzynska, B.; Boguszewska-Czubara, A.; Kruk-Slomka, M.; Skalicka-Wozniak, K.; Michalak, A.; Musik, I.; Biala, G. Effects of Imperatorin on Scopolamine-Induced Cognitive Impairment and Oxidative Stress in Mice. Psychopharmacology 2015, 232, 931–942. [Google Scholar] [CrossRef]
- Opitz, B. Memory Function and the Hippocampus. Front. Neurol. Neurosci. 2014, 34, 51–59. [Google Scholar] [CrossRef] [PubMed]
- Beniwal, S.; Chatterjee, I.; Gohil, N.; Ghalami, F.; Lorenzo-Villegas, D.; Moradikor, N. Evaluation of the Neuroprotective Activity of Citral Nanoemulsion on Alzheimer’s Disease-Type Dementia in a Preclinical Model: The Assessment of Cognitive and Neurobiochemical Responses. Life Neurosci. 2023, 1, 9–17. [Google Scholar] [CrossRef]
- Szutowicz, A.; Bielarczyk, H.; Jankowska-Kulawy, A.; Ronowska, A.; Pawełczyk, T. Retinoic Acid as a Therapeutic Option in Alzheimer’s Disease: A Focus on Cholinergic Restoration. Expert Rev. Neurother. 2015, 15, 239–249. [Google Scholar] [CrossRef] [PubMed]
- Kikonyogo, A.; Abriola, D.P.; Dryjanski, M.; Pietruszko, R. Mechanism of Inhibition of Aldehyde Dehydrogenase by Citral, a Retinoid Antagonist. Eur. J. Biochem. 1999, 262, 704–712. [Google Scholar] [CrossRef]
- Gomoll, B.P.; Kumar, A. Managing Anxiety Associated with Neurodegenerative Disorders. F1000Prime Rep. 2015, 7, 05. [Google Scholar] [CrossRef]
- Fourtaka, K.; Christoforides, E.; Tzamalis, P.; Bethanis, K. Inclusion of Citral Isomers in Native and Methylated Cyclodextrins: Structural Insights by X-Ray Crystallography and Molecular Dynamics Simulation Analysis. J. Mol. Struct. 2021, 1234, 130169. [Google Scholar] [CrossRef]
- Pitucha, M.; Woś, M.; Miazga-Karska, M.; Klimek, K.; Mirosław, B.; Pachuta-Stec, A.; Gładysz, A.; Ginalska, G. Synthesis, Antibacterial and Antiproliferative Potential of Some New 1-Pyridinecarbonyl-4-Substituted Thiosemicarbazide Derivatives. Med. Chem. Res. 2016, 25, 1666–1677. [Google Scholar] [CrossRef]
- Venault, P.; Chapouthier, G.; de Carvalho, L.P.; Simiand, J.; Morre, M.; Dodd, R.H.; Rossier, J. Benzodiazepine Impairs and β-Carboline Enhances Performance in Learning and Memory Tasks. Nature 1986, 321, 864–866. [Google Scholar] [CrossRef] [PubMed]
- Allami, N.; Javadi-Paydar, M.; Rayatnia, F.; Sehhat, K.; Rahimian, R.; Norouzi, A.; Dehpour, A.R. Suppression of Nitric Oxide Synthesis by L-NAME Reverses the Beneficial Effects of Pioglitazone on Scopolamine-Induced Memory Impairment in Mice. Eur. J. Pharmacol. 2011, 650, 240–248. [Google Scholar] [CrossRef]
- Skalicka-Wozniak, K.; Budzynska, B.; Biala, G.; Boguszewska-Czubara, A. Scopolamine-Induced Memory Impairment Is Alleviated by Xanthotoxin: Role of Acetylcholinesterase and Oxidative Stress Processes. ACS Chem. Neurosci. 2018, 9, 1184–1194. [Google Scholar] [CrossRef] [PubMed]
- Yan, F.; Robert, M.; Li, Y. Statistical Methods and Common Problems in Medical or Biomedical Science Research. Int. J. Physiol. Pathophysiol. Pharmacol. 2017, 9, 157–163. [Google Scholar] [PubMed]










| Compound | Inhibitory Activity [%] for Selected Amount of Compounds | |||
|---|---|---|---|---|
| 0.05 mg | 0.025 mg | 0.01 mg | 0.001 mg | |
| Galantamine * | 100 | 100 | 100 | 100 |
| citral | 44 | 63 | 131 | 35 |
| Acute Treatment | Repeated Treatment | |||||
|---|---|---|---|---|---|---|
| Control | CIT 25 mg/kg | CIT 50 mg/kg | Control | CIT 25 mg/kg | CIT 50 mg/kg | |
| Photocell beam breaks ± SEM (30 min) | 4950 ± 235.8 | 4260 ± 447.7 | 4865 ± 442.4 | 4686 ± 443.5 | 3784 ± 367.0 | 3799 ± 401.1 |
| Photocell beam breaks ± SEM (60 min) | 7938 ± 527.9 | 6860 ± 494.9 | 7946 ± 860.8 | 7721 ± 693.1 | 6143 ± 717.5 | 6312 ± 682.0 |
| Tissues | |||
|---|---|---|---|
| Plazma [µg/mL] | Hippocampus [µg/mg of Tissue] | Remnant of the Brain [µg/mg of Tissue] | |
| Average content | 13.105 | 0.117 *** | 0.02 |
| SD | 0.12 | 0.01 | 0.0003 |
| RSD% | 0.89 | 7.42 | 1.37 |
| Groups | Substances Administered from Day 1 to 6 | Substances Administered on Day 7 |
|---|---|---|
| saline solution (0.9% NaCl) | saline solution (0.9% NaCl) |
| saline solution (0.9% NaCl) | scopolamine 1 mg/kg s.c. |
| Citral 25 mg/kg i.p. | Citral 25 mg/kg i.p. |
| Citral 25 mg/kg i.p. | Citral 25 mg/kg i.p. + scopolamine 1 mg/kg s.c. |
| Citral 50 mg/kg i.p. | Citral 50 mg/kg i.p. |
| Citral 50 mg/kg i.p. | Citral 50 mg/kg i.p. + scopolamine 1 mg/kg s.c. |
| No. | Compound | Calibration Curve | R2 |
|---|---|---|---|
| 1 | cis-citral | y = −0.0254426 x2 + 1.46612 x + 0.0137605 | 0.997 |
| 2 | trans-citral | y = −0.0116753 x2 + 1.43904 x + 0.164956 | 0.997 |
Disclaimer/Publisher’s Note: The statements, opinions and data contained in all publications are solely those of the individual author(s) and contributor(s) and not of MDPI and/or the editor(s). MDPI and/or the editor(s) disclaim responsibility for any injury to people or property resulting from any ideas, methods, instructions or products referred to in the content. |
© 2024 by the authors. Licensee MDPI, Basel, Switzerland. This article is an open access article distributed under the terms and conditions of the Creative Commons Attribution (CC BY) license (https://creativecommons.org/licenses/by/4.0/).
Share and Cite
Wojtunik-Kulesza, K.; Rudkowska, M.; Klimek, K.; Agacka-Mołdoch, M.; Mołdoch, J.; Michalak, A. Expanding Knowledge about the Influence of Citral on Cognitive Functions—In Vitro, In Vivo and Ex Vivo Studies. Int. J. Mol. Sci. 2024, 25, 6866. https://doi.org/10.3390/ijms25136866
Wojtunik-Kulesza K, Rudkowska M, Klimek K, Agacka-Mołdoch M, Mołdoch J, Michalak A. Expanding Knowledge about the Influence of Citral on Cognitive Functions—In Vitro, In Vivo and Ex Vivo Studies. International Journal of Molecular Sciences. 2024; 25(13):6866. https://doi.org/10.3390/ijms25136866
Chicago/Turabian StyleWojtunik-Kulesza, Karolina, Monika Rudkowska, Katarzyna Klimek, Monika Agacka-Mołdoch, Jarosław Mołdoch, and Agnieszka Michalak. 2024. "Expanding Knowledge about the Influence of Citral on Cognitive Functions—In Vitro, In Vivo and Ex Vivo Studies" International Journal of Molecular Sciences 25, no. 13: 6866. https://doi.org/10.3390/ijms25136866
APA StyleWojtunik-Kulesza, K., Rudkowska, M., Klimek, K., Agacka-Mołdoch, M., Mołdoch, J., & Michalak, A. (2024). Expanding Knowledge about the Influence of Citral on Cognitive Functions—In Vitro, In Vivo and Ex Vivo Studies. International Journal of Molecular Sciences, 25(13), 6866. https://doi.org/10.3390/ijms25136866

