Galanin Coordinates Macrophage-Associated Fibro-Inflammatory Response and Mitochondrial Integrity in Myocardial Infarction Reperfusion Injury
Abstract
1. Introduction
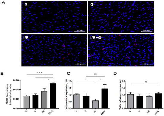
2. Results
3. Discussion
4. Materials and Methods
4.1. Animals
4.2. Experimental Protocol
4.3. Immunofluorescence and Histological Studies
4.4. Transmission Electron Microscopy
4.5. Western Blot
4.6. Quantitative RT-PCR Analysis
4.7. Statistical Analysis
5. Conclusions
Author Contributions
Funding
Institutional Review Board Statement
Informed Consent Statement
Data Availability Statement
Acknowledgments
Conflicts of Interest
References
- Liu, Y.; Li, L.; Wang, Z.; Zhang, J.; Zhou, Z. Myocardial ischemia-reperfusion injury; Molecular mechanisms and prevention. Microvasc. Res. 2023, 149, 104565. [Google Scholar] [CrossRef] [PubMed]
- Yin, X.; Yin, X.; Pan, X.; Zhang, J.; Fan, X.; Li, J.; Zhai, X.; Jiang, L.; Hao, P.; Wang, J.; et al. Post-myocardial infarction fibrosis: Pathophysiology, examination, and intervention. Front. Pharmacol. 2023, 14, 1070973. [Google Scholar] [CrossRef] [PubMed]
- de Oliveira Camargo, R.; Abual’Anaz, B.; Rattan, S.G.; Filomeno, K.L.; Dixon, I.M.C. Novel factors that activate and deactivate cardiac fibroblasts: A new perspective for treatment of cardiac fibrosis. Wound Repair Regen. 2021, 29, 667–677. [Google Scholar] [CrossRef] [PubMed]
- Osokina, A.; Karetnikova, V.; Polikutina, O.; Ivanova, A.; Gruzdeva, O.; Dyleva, Y.; Kokov, A.; Brel, N.; Pecherina, T.; Barbarash, O. Prognostic potential of cardiac structural and functional parameters and N-terminal propeptide of type III procollagen in predicting cardiac fibrosis one year after myocardial infarction with preserved left ventricular ejection fraction. Aging 2021, 13, 194–203. [Google Scholar] [CrossRef] [PubMed]
- Ren, Z.; Yang, K.; Zhao, M.; Liu, W.; Zhang, X.; Chi, J.; Shi, Z.; Zhang, X.; Fu, Y.; Liu, Y.; et al. Calcium-Sensing Receptor on Neutrophil Promotes Myocardial Apoptosis and Fibrosis after Acute Myocardial Infarction via NLRP3 in Flammasome Activation. Can. J. Cardiol. 2020, 36, 893–905. [Google Scholar] [CrossRef] [PubMed]
- Neff, L.S.; Biggs, R.M.; Zhang, Y.; Van Laer, A.O.; Baicu, C.F.; Subramanian, S.; Berto, S.; DeLeon-Pennell, K.; Zile, M.R.; Bradshaw, A.D. Role of macrophages in regression of myocardial fibrosis following alleviation of left ventricular pressure overload. Am. J. Physiol. Heart Circ. Physiol. 2024, 326, H1204–H1218. [Google Scholar] [CrossRef] [PubMed]
- Vasudevan, P.; Wolfien, M.; Lemcke, H.; Lang, C.I.; Skorska, A.; Gaebel, R.; Galow, A.-M.; Koczan, D.; Lindner, T.; Bergmann, W.; et al. CCR2 macrophage response determines the functional outcome following cardiomyocyte transplantation. Genome Med. 2023, 15, 61. [Google Scholar] [CrossRef] [PubMed]
- Zhang, H.; Yang, K.; Chen, F.; Liu, Q.; Ni, J.; Cao, W.; Hua, Y.; He, F.; Liu, Z.; Li, L.; et al. Role of the CCL2-CCR2 axis in cardiovascular disease: Pathogenesis and clinical implications. Front. Immunol. 2022, 13, 975367. [Google Scholar] [CrossRef]
- Tian, Y.; Luo, J.; Xu, Q.; Liu, Y.; Cai, R.; Zhou, M.-S. Macrophage depletion protects against endothelial dysfunction and cardiac remodeling in angiotensin II hypertensive mice. Clin. Exp. Hypertens. 2021, 43, 699–706. [Google Scholar] [CrossRef]
- Tatemoto, K.; Rökaeus, A.; Jörnvall, H.; McDonald, T.J.; Mutt, V. Galanin—A novel biologically active peptide from porcine intestine. FEBS Lett. 1983, 164, 124–128. [Google Scholar] [CrossRef]
- Hökfelt, T.; Tatemoto, K. Galanin: A multitalented neuropeptide. Exp. Suppl. 2010, 102, 1–5. [Google Scholar] [CrossRef] [PubMed]
- Šípková, J.; Kramáriková, I.; Hynie, S.; Klenerová, V. The galanin and galanin receptor subtypes, its regulatory role in the biological and pathological functions. Physiol. Res. 2017, 66, 729–740. [Google Scholar] [CrossRef] [PubMed]
- Koller, A.; Brunner, S.M.; Bianchini, R.; Ramspacher, A.; Emberger, M.; Sternberg, F.; Schlager, S.; Kofler, B.; Locker, F. Galanin is a potent modulator of cytokine and chemokine expression in human macrophages. Sci. Rep. 2019, 9, 7237. [Google Scholar] [CrossRef] [PubMed]
- Song, J.; Kim, O.Y. Galanin’s implications for post-stroke improvement. Anat. Cell Biol. 2016, 49, 223–230. [Google Scholar] [CrossRef] [PubMed]
- Marrero, J.A.; Matkowskyj, K.A.; Yung, K.; Hecht, G.; Benya, R.V. Dextran sulfate sodium-induced murine colitis activates NF-kappaB and increases galanin-1 receptor expression. Am. J. Physiol. Gastrointest. Liver Physiol. 2000, 278, G797–G804. [Google Scholar] [CrossRef] [PubMed]
- Martinelli, I.; Timotin, A.; Moreno-Corchado, P.; Marsal, D.; Kramar, S.; Loy, H.; Joffre, C.; Boal, F.; Tronchere, H.; Kunduzova, O. Galanin promotes autophagy and alleviates apoptosis in the hypertrophied heart through FoxO1 pathway. Redox Biol. 2021, 40, 101866. [Google Scholar] [CrossRef] [PubMed] [PubMed Central]
- Loi, H.; Kramar, S.; Laborde, C.; Marsal, D.; Pizzinat, N.; Cussac, D.; Roncalli, J.; Boal, F.; Tronchere, H.; Oleshchuk, O.; et al. Metformin Attenuates Postinfarction Myocardial Fibrosis and Inflammation in Mice. Int. J. Mol. Sci. 2021, 22, 9393. [Google Scholar] [CrossRef] [PubMed]
- Boal, F.; Cinato, M.; Timotin, A.; Münzberg, H.; Qualls-Creekmore, E.; Kramar, S.; Loi, H.; Roncalli, J.; Keita, S.; Tronchere, H.; et al. Galanin Regulates Myocardial Mitochondrial ROS Homeostasis and Hypertrophic Remodeling through GalR2. Front. Pharmacol. 2022, 13, 869179. [Google Scholar] [CrossRef] [PubMed]
- Smolgovsky, S.; Theall, B.; Wagner, N.; Alcaide, P. Fibroblasts and immune cells: At the crossroad of organ inflammation and fibrosis. Am. J. Physiol. Heart Circ. Physiol. 2024, 326, H303–H316. [Google Scholar] [CrossRef]
- Shen, S.-C.; Xu, J.; Cheng, C.; Xiang, X.-J.; Hong, B.-Y.; Zhang, M.; Gong, C.; Ma, L.-K. Macrophages promote the transition from myocardial ischemia reperfusion injury to cardiac fibrosis in mice through GMCSF/CCL2/CCR2 and phenotype switching. Acta Pharmacol. Sin. 2024, 45, 959–974. [Google Scholar] [CrossRef]
- Atici, A.E.; Crother, T.R.; Rivas, M.N. Mitochondrial quality control in health and cardiovascular diseases. Front. Cell Dev. Biol. 2023, 11, 1290046. [Google Scholar] [CrossRef] [PubMed]
- Spilias, N.; Martyn, T.; Denby, K.J.; Harb, S.C.; Popovic, Z.B.; Kapadia, S.R. Left Ventricular Systolic Dysfunction in Aortic Stenosis: Pathophysiology, Diagnosis, Management, and Future Directions. Struct. Heart 2022, 6, 100089. [Google Scholar] [CrossRef] [PubMed]
- Al-Masri, A. Apoptosis and long non-coding RNAs: Focus on their roles in Heart diseases. Pathol.-Res. Pract. 2023, 251, 154889. [Google Scholar] [CrossRef] [PubMed]
- Gautier, E.L.; Shay, T.; Miller, J.; Greter, M.; Jakubzick, C.; Ivanov, S.; Helft, J.; Chow, A.; Elpek, K.G.; Gordonov, S.; et al. Gene-expression profiles and transcriptional regulatory pathways that underlie the identity and diversity of mouse tissue macrophages. Nat. Immunol. 2012, 13, 1118–1128. [Google Scholar] [CrossRef] [PubMed]
- Yunna, C.C.; Mengru, H.H.; Lei, W.W.; Weidong, C.C. Macrophage M1/M2 polarization. Eur. J. Pharmacol. 2020, 877, 173090. [Google Scholar] [CrossRef] [PubMed]
- Abbadi, D.; Laroumanie, F.; Bizou, M.; Pozzo, J.; Daviaud, D.; Delage, C.; Calise, D.; Gaits-Iacovoni, F.; Dutaur, M.; Tortosa, F.; et al. Local production of tenascin-C acts as a trigger for monocyte/macrophage recruitment that provokes cardiac dysfunction. Cardiovasc. Res. 2018, 114, 123–137. [Google Scholar] [CrossRef] [PubMed]
- Pedriali, G.; Ramaccini, D.; Bouhamida, E.; Wieckowski, M.R.; Giorgi, C.; Tremoli, E.; Pinton, P. Perspectives on mitochondrial rel-evance in cardiac ischemia/reperfusion injury. Front. Cell Dev. Biol. 2022, 10, 1082095. [Google Scholar] [CrossRef] [PubMed]
- Ikeda, Y.; Shirakabe, A.; Maejima, Y.; Zhai, P.; Sciarretta, S.; Toli, J.; Nomura, M.; Mihara, K.; Egashira, K.; Ohishi, M.; et al. Endogenous Drp1 mediates mitochondrial autophagy and protects the heart against energy stress. Circ. Res. 2015, 116, 264–278. [Google Scholar] [CrossRef]
- Savchenko, L.; Martinelli, I.; Marsal, D.; Zhdan, V.; Tao, J.; Kunduzova, O. Myocardial capacity of mitochondrial oxidative phosphorylation in response to prolonged electromagnetic stress. Front. Cardiovasc. Med. 2023, 10, 1205893. [Google Scholar] [CrossRef]







| Gene | Forward Sequence (5′-3′) | Reverse Sequence (5′-3′) | 
|---|---|---|
| Caspase 3 | GACTGATGAGGAGATGGCTTG | TGCAAAGGGACTGGATGAAC | 
| β MHC | TGAGCCTTGGATTCTCAAACGT | AGGTGGCTCCGAGAAAGGAA | 
| CD68 | GCCCAAGGAACAGAGGAAGACT | GTAGGGCTGGCTGTGCTTTCT | 
| CD206 | ATGCCAAGTGGGAAAATCTG | TGTAGCAGTGGCCTGCATAG | 
| Collagen type I | TGTGTGCGATGACGTGCAAT | GGGTCCCTCGACTCCTACA | 
| Collagen type III | AAGGCGAATTCAAGGCTGAA | TGTGTTTAGTACAGCCATCCTCTAGAA | 
| DRP1 | CAGATATGGCAACGTCAGAGG | AACCCTTCCCATCAATACATCC | 
| GAPDH | CTTTGTCAAGCTCATTTCCTGG | TCTTGCTCAGTGTCCTTGC | 
| MFN1 | GACAGCCCAGGTACAGATG | AGCCGCTCATTCACCTTATG | 
| MFN2 | GGATGACCTCGTGCTGATG | AACTGCTTCTCCGTCTGC | 
| Rplp0(36B4) | TGACATCGTCTTTAAACCCCG | TGTCTGCTCCCACAATGAAG | 
| TFAM | GCACCCTGCAGAGTGTTCAA | CGCCCAGGCCTCTACCTT | 
| TNFα | TGGGACAGTGACCTGGACTGT | TTCGGAAAGCCCATTTGAGT | 
| Disclaimer/Publisher’s Note: The statements, opinions and data contained in all publications are solely those of the individual author(s) and contributor(s) and not of MDPI and/or the editor(s). MDPI and/or the editor(s) disclaim responsibility for any injury to people or property resulting from any ideas, methods, instructions or products referred to in the content. | 
© 2024 by the authors. Licensee MDPI, Basel, Switzerland. This article is an open access article distributed under the terms and conditions of the Creative Commons Attribution (CC BY) license (https://creativecommons.org/licenses/by/4.0/).
Share and Cite
Savchenko, L.; Kramar, S.; Todua, N.; Marsal, D.; Kang, R.; Swiader, A.; Pizzinat, N.; Kunduzova, O. Galanin Coordinates Macrophage-Associated Fibro-Inflammatory Response and Mitochondrial Integrity in Myocardial Infarction Reperfusion Injury. Int. J. Mol. Sci. 2024, 25, 6211. https://doi.org/10.3390/ijms25116211
Savchenko L, Kramar S, Todua N, Marsal D, Kang R, Swiader A, Pizzinat N, Kunduzova O. Galanin Coordinates Macrophage-Associated Fibro-Inflammatory Response and Mitochondrial Integrity in Myocardial Infarction Reperfusion Injury. International Journal of Molecular Sciences. 2024; 25(11):6211. https://doi.org/10.3390/ijms25116211
Chicago/Turabian StyleSavchenko, Lesia, Solomiia Kramar, Nika Todua, Dimitri Marsal, Ryeonshi Kang, Audrey Swiader, Nathalie Pizzinat, and Oksana Kunduzova. 2024. "Galanin Coordinates Macrophage-Associated Fibro-Inflammatory Response and Mitochondrial Integrity in Myocardial Infarction Reperfusion Injury" International Journal of Molecular Sciences 25, no. 11: 6211. https://doi.org/10.3390/ijms25116211
APA StyleSavchenko, L., Kramar, S., Todua, N., Marsal, D., Kang, R., Swiader, A., Pizzinat, N., & Kunduzova, O. (2024). Galanin Coordinates Macrophage-Associated Fibro-Inflammatory Response and Mitochondrial Integrity in Myocardial Infarction Reperfusion Injury. International Journal of Molecular Sciences, 25(11), 6211. https://doi.org/10.3390/ijms25116211
 
        

 
       