HP1γ Prevents Activation of the cGAS/STING Pathway by Preserving Nuclear Envelope and Genomic Integrity in Colon Adenocarcinoma Cells
Abstract
1. Introduction
2. Results
2.1. Loss of HP1γ Leads to Disruption in the Integrity of the Nuclear Envelope
2.2. Cytoplasmic Chromatin Detection in TC7 Cbx3 KO Is Associated with DNA Damage and Progerin Production
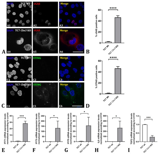
2.3. Cytoplasmic Chromatin in TC7 Cbx3 KO Is Associated with an Activation of the GAS/STING Pathway
3. Discussion
4. Materials and Methods
4.1. Cell Cultures
4.2. Immunofluorescence
4.3. Transmission Electron Microscopy
4.4. Real Time Quantitative PCR
4.5. Viability Assay by X-Gal Detection
4.6. HP1γ Recomplementation by Viral Transduction
Supplementary Materials
Author Contributions
Funding
Institutional Review Board Statement
Informed Consent Statement
Data Availability Statement
Acknowledgments
Conflicts of Interest
References
- Xavier, R.J.; Podolsky, D.K. Unravelling the pathogenesis of inflammatory bowel disease. Nature 2007, 448, 427–434. [Google Scholar] [CrossRef] [PubMed]
 - Loftus, E.V., Jr.; Sandborn, W.J. Epidemiology of inflammatory bowel disease. Gastroenterol. Clin. N. Am. 2002, 31, 1–20. [Google Scholar] [CrossRef]
 - Abraham, C.; Cho, J.H. Inflammatory bowel disease. N. Engl. J. Med. 2009, 361, 2066–2078. [Google Scholar] [CrossRef] [PubMed]
 - Danese, S.; Fiocchi, C. Etiopathogenesis of inflammatory bowel diseases. World J. Gastroenterol. 2006, 12, 4807–4812. [Google Scholar] [CrossRef] [PubMed]
 - Kugathasan, S.; Fiocchi, C. Progress in basic inflammatory bowel disease research. Semin. Pediatr. Surg. 2007, 16, 146–153. [Google Scholar] [CrossRef] [PubMed]
 - Podolsky, D.K. Inflammatory bowel disease. N. Engl. J. Med. 2002, 347, 417–429. [Google Scholar] [CrossRef]
 - Medzhitov, R.; Janeway, C., Jr. Innate immunity. N. Engl. J. Med. 2000, 343, 338–344. [Google Scholar] [CrossRef]
 - Sun, L.; Wu, J.; Du, F.; Chen, X.; Chen, Z.J. Cyclic GMP-AMP synthase is a cytosolic DNA sensor that activates the type I interferon pathway. Science 2013, 339, 786–791. [Google Scholar] [CrossRef]
 - Wottawa, F.; Bordoni, D.; Baran, N.; Rosenstiel, P.; Aden, K. The role of cGAS/STING in intestinal immunity. Eur. J. Immunol. 2021, 51, 785–797. [Google Scholar] [CrossRef]
 - Ke, X.; Hu, T.; Jiang, M. cGAS-STING signaling pathway in gastrointestinal inflammatory disease and cancers. FASEB J. 2022, 36, e22029. [Google Scholar] [CrossRef]
 - Flood, P.; Fanning, A.; Woznicki, J.A.; Crowley, T.; Christopher, A.; Vaccaro, A.; Houston, A.; McSweeney, S.; Ross, S.; Hogan, A.; et al. DNA sensor-associated type I interferon signaling is increased in ulcerative colitis and induces JAK-dependent inflammatory cell death in colonic organoids. Am. J. Physiol. Gastrointest. Liver Physiol. 2022, 323, G439–G460. [Google Scholar] [CrossRef] [PubMed]
 - Chen, C.; Zhang, Y.; Tao, M.; Zhao, X.; Feng, Q.; Fei, X.; Fu, Y. Atrial Natriuretic Peptide Attenuates Colitis via Inhibition of the cGAS-STING Pathway in Colonic Epithelial Cells. Int. J. Biol. Sci. 2022, 18, 1737–1754. [Google Scholar] [CrossRef]
 - Allshire, R.C.; Madhani, H.D. Ten principles of heterochromatin formation and function. Nat. Rev. Mol. Cell Biol. 2018, 19, 229–244. [Google Scholar] [CrossRef]
 - Harouz, H.; Rachez, C.; Meijer, B.M.; Marteyn, B.; Donnadieu, F.; Cammas, F.; Muchardt, C.; Sansonetti, P.; Arbibe, L. Shigella flexneri targets the HP1γ subcode through the phosphothreonine lyase OspF. EMBO J. 2014, 33, 2606–2622. [Google Scholar] [CrossRef] [PubMed]
 - Mata-Garrido, J.; Xiang, Y.; Chang-Marchand, Y.; Reisacher, C.; Ageron, E.; Guerrera, I.C.; Casafont, I.; Bruneau, A.; Cherbuy, C.; Treton, X.; et al. The Heterochromatin protein 1 is a regulator in RNA splicing precision deficient in ulcerative colitis. Nat. Commun. 2022, 13, 6834. [Google Scholar] [CrossRef] [PubMed]
 - Kourmouli, N.; Theodoropoulos, P.A.; Dialynas, G.; Bakou, A.; Politou, A.S.; Cowell, I.G.; Singh, P.B.; Georgatos, S.D. Dynamic associations of heterochromatin protein 1 with the nuclear envelope. EMBO J. 2000, 19, 6558–6568. [Google Scholar] [CrossRef]
 - Zheng, Q.; Xu, J.; Lin, Z.; Lu, Y.; Xin, X.; Li, X.; Yang, Y.; Meng, Q.; Wang, C.; Xiong, W.; et al. Inflammatory factor receptor Toll-like receptor 4 controls telomeres through heterochromatin protein 1 isoforms in liver cancer stem cell. J. Cell Mol. Med. 2018, 22, 3246–3258. [Google Scholar] [CrossRef] [PubMed]
 - Chang, S.C.; Lai, Y.C.; Chen, Y.C.; Wang, N.K.; Wang, W.S.; Lai, J.I. CBX3/heterochromatin protein 1 gamma is significantly upregulated in patients with non-small cell lung cancer. Asia Pac. J. Clin. Oncol. 2018, 14, e283–e288. [Google Scholar] [CrossRef]
 - Sales-Gil, R.; Vagnarelli, P. How HP1 Post-Translational Modifications Regulate Heterochromatin Formation and Maintenance. Cells 2020, 9, 1460. [Google Scholar] [CrossRef]
 - Bosso, G.; Cipressa, F.; Moroni, M.L.; Pennisi, R.; Albanesi, J.; Brandi, V.; Cugusi, S.; Renda, F.; Ciapponi, L.; Polticelli, F.; et al. NBS1 interacts with HP1 to ensure genome integrity. Cell Death Dis. 2019, 10, 951. [Google Scholar] [CrossRef]
 - Delavoie, F.; Soldan, V.; Rinaldi, D.; Dauxois, J.-Y.; Gleizes, P.-E. The path of pre-ribosomes through the nuclear pore complex revealed by electron tomography. Nat. Commun 2019, 10, 497. [Google Scholar] [CrossRef] [PubMed]
 - Podhorecka, M.; Skladanowski, A.; Bozko, P. H2AX Phosphorylation: Its Role in DNA Damage Response and Cancer Therapy. J. Nucleic Acids. 2010, 2010, 920161. [Google Scholar] [CrossRef] [PubMed]
 - Mata-Garrido, J.; Tapia, O.; Casafont, I.; Berciano, M.T.; Cuadrado, A.; Lafarga, M. Persistent accumulation of unrepaired DNA damage in rat cortical neurons: Nuclear organization and ChIP-seq analysis of damaged DNA. Acta Neuropathol. Commun. 2018, 6, 68. [Google Scholar] [CrossRef] [PubMed]
 - Cai, X.; Chiu, Y.H.; Chen, Z.J. The cGAS-cGAMP-STING pathway of cytosolic DNA sensing and signaling. Mol. Cell. 2014, 54, 289–296. [Google Scholar] [CrossRef] [PubMed]
 - Kreienkamp, R.; Graziano, S.; Coll-Bonfill, N.; Bedia-Diaz, G.; Cybulla, E.; Vindigni, A.; Dorsett, D.; Kubben, N.; Batista, L.F.Z.; Gonzalo, S. A Cell-Intrinsic Interferon-like Response Links Replication Stress to Cellular Aging Caused by Progerin. Cell Rep. 2018, 22, 2006–2015. [Google Scholar] [CrossRef] [PubMed]
 - Gu, Y.; Tang, J.; Zhang, F.; Qu, Y.; Zhao, M.; Li, M.; Xie, Z.; Wang, X.; Song, L.; Jiang, Z.; et al. Manganese potentiates lipo-polysaccharide-induced innate immune responses and septic shock. Int. J. Biol. Macromol. 2023, 230, 123202. [Google Scholar] [CrossRef]
 - Mears, H.V.; Sweeney, T.R. Better together: The role of IFIT protein-protein interactions in the antiviral response. J. Gen. Virol. 2018, 99, 1463–1477. [Google Scholar] [CrossRef]
 - Wang, J.; Dai, M.; Cui, Y.; Hou, G.; Deng, J.; Gao, X.; Liao, Z.; Liu, Y.; Meng, Y.; Wu, L.; et al. Association of Abnormal Elevations in IFIT3 With Overactive Cyclic GMP-AMP Synthase/Stimulator of Interferon Genes Signal-ing in Human Systemic Lupus Erythematosus Monocytes. Arthritis Rheumatol. 2018, 70, 2036–2045. [Google Scholar] [CrossRef]
 - Zhang, B.; Liu, X.; Chen, W.; Chen, L. IFIT5 potentiates anti-viral response through enhancing innate immune signaling pathways. Acta Biochim. Biophys. Sin 2013, 45, 867–874. [Google Scholar] [CrossRef]
 - Hong, C.; Schubert, M.; Tijhuis, A.E.; Requesens, M.; Roorda, M.; van den Brink, A.; Ruiz, L.A.; Bakker, P.L.; van der Sluis, T.; Pieters, W.; et al. cGAS-STING drives the IL-6-dependent survival of chromosomally instable cancers. Nature 2022, 607, 366–373. [Google Scholar] [CrossRef]
 - Guerin, M.V.; Regnier, F.; Feuillet, V.; Vimeux, L.; Weiss, J.M.; Bismuth, G.; Altan-Bonnet, G.; Guilbert, T.; Thoreau, M.; Finisguerra, V.; et al. TGFβ blocks IFNα/β release and tumor rejection in spontaneous mammary tumors. Nat. Commun. 2019, 10, 4131. [Google Scholar] [CrossRef]
 - Ohkuri, T.; Ghosh, A.; Kosaka, A.; Zhu, J.; Ikeura, M.; David, M.; Watkins, S.C.; Sarkar, S.N.; Okada, H. STING contributes to antiglioma immunity via triggering type I IFN signals in the tumor microenvironment. Cancer Immunol. Res. 2014, 2, 1199–1208. [Google Scholar] [CrossRef] [PubMed]
 - Strandgren, C.; Nasser, H.A.; McKenna, T.; Koskela, A.; Tuukkanen, J.; Ohlsson, C.; Rozell, B.; Eriksson, M. Transgene silencing of the Hutchinson-Gilford progeria syndrome mutation results in a reversible bone phenotype, whereas resveratrol treatment does not show overall beneficial effects. FASEB J. 2015, 29, 3193–3205. [Google Scholar] [CrossRef] [PubMed]
 - Ahn, J.; Lee, J.; Jeong, S.; Jo, I.; Kang, S.M.; Park, B.J.; Ha, N.C. Structural basis for the interaction between unfarnesylated progerin and the Ig-like domain of lamin A/C in premature aging disorders. Biochem. Biophys. Res. Commun. 2022, 637, 210–217. [Google Scholar] [CrossRef] [PubMed]
 - Kalinowski, A.; Yaron, P.N.; Qin, Z.; Shenoy, S.; Buehler, M.J.; Lösche, M.; Dahl, K.N. Interfacial binding and aggregation of lamin A tail domains associated with Hutchinson-Gilford progeria syndrome. Biophys. Chem. 2014, 195, 43–48. [Google Scholar] [CrossRef] [PubMed]
 - Gonzalo, S.; Kreienkamp, R.; Askjaer, P. Hutchinson-Gilford Progeria Syndrome: A premature aging disease caused by LMNA gene mutations. Ageing Res. Rev. 2017, 33, 18–29. [Google Scholar] [CrossRef]
 - Liu, S.Y.; Ikegami, K. Nuclear lamin phosphorylation: An emerging role in gene regulation and pathogenesis of laminopathies. Nucleus 2020, 11, 299–314. [Google Scholar] [CrossRef]
 - Chojnowski, A.; Ong, P.F.; Foo, M.X.R.; Liebl, D.; Hor, L.P.; Stewart, C.L.; Dreesen, O. Heterochromatin loss as a determinant of progerin-induced DNA damage in Hutchinson-Gilford Progeria. Aging Cell 2020, 19, e13108. [Google Scholar] [CrossRef]
 - Komari, C.J.; Guttman, A.O.; Carr, S.R.; Trachtenberg, T.L.; Orloff, E.A.; Haas, A.V.; Patrick, A.R.; Chowdhary, S.; Waldman, B.C.; Waldman, A.S. Alteration of genetic recombination and double-strand break repair in human cells by progerin expression. DNA Repair 2020, 96, 102975. [Google Scholar] [CrossRef]
 - Li, T.; Chen, Z.J. The cGAS-cGAMP-STING pathway connects DNA damage to inflammation, senescence, and cancer. J. Exp. Med. 2018, 215, 1287–1299. [Google Scholar] [CrossRef]
 - Motwani, M.; Pesiridis, S.; Fitzgerald, K.A. DNA sensing by the cGAS-STING pathway in health and disease. Nat. Rev. Genet. 2019, 20, 657–674. [Google Scholar] [CrossRef] [PubMed]
 - Xiang, Y.; Mata-Garrido, J.; Desterke, C.; Batsché, E.; Hamaï, A.; Sereme, Y.; Skurnik, D.; Jalil, A.; Beche, J.C.; Piaggio, E.; et al. The HP1γ epigenetic silencer dampens IFN-γ response at the gut epithelial barrier. bioRxiv 2022. [Google Scholar] [CrossRef]
 - Debacq-Chainiaux, F.; Erusalimsky, J.D.; Campisi, J.; Toussaint, O. Protocols to detect senescence-associated beta-galactosidase (SA-betagal) activity, a biomarker of senescent cells in culture and in vivo. Nat. Protoc. 2009, 4, 1798–1806. [Google Scholar] [CrossRef] [PubMed]
 






Disclaimer/Publisher’s Note: The statements, opinions and data contained in all publications are solely those of the individual author(s) and contributor(s) and not of MDPI and/or the editor(s). MDPI and/or the editor(s) disclaim responsibility for any injury to people or property resulting from any ideas, methods, instructions or products referred to in the content.  | 
© 2023 by the authors. Licensee MDPI, Basel, Switzerland. This article is an open access article distributed under the terms and conditions of the Creative Commons Attribution (CC BY) license (https://creativecommons.org/licenses/by/4.0/).
Share and Cite
Mata-Garrido, J.; Frizzi, L.; Nguyen, T.; He, X.; Chang-Marchand, Y.; Xiang, Y.; Reisacher, C.; Casafont, I.; Arbibe, L. HP1γ Prevents Activation of the cGAS/STING Pathway by Preserving Nuclear Envelope and Genomic Integrity in Colon Adenocarcinoma Cells. Int. J. Mol. Sci. 2023, 24, 7347. https://doi.org/10.3390/ijms24087347
Mata-Garrido J, Frizzi L, Nguyen T, He X, Chang-Marchand Y, Xiang Y, Reisacher C, Casafont I, Arbibe L. HP1γ Prevents Activation of the cGAS/STING Pathway by Preserving Nuclear Envelope and Genomic Integrity in Colon Adenocarcinoma Cells. International Journal of Molecular Sciences. 2023; 24(8):7347. https://doi.org/10.3390/ijms24087347
Chicago/Turabian StyleMata-Garrido, Jorge, Laura Frizzi, Thien Nguyen, Xiangyan He, Yunhua Chang-Marchand, Yao Xiang, Caroline Reisacher, Iñigo Casafont, and Laurence Arbibe. 2023. "HP1γ Prevents Activation of the cGAS/STING Pathway by Preserving Nuclear Envelope and Genomic Integrity in Colon Adenocarcinoma Cells" International Journal of Molecular Sciences 24, no. 8: 7347. https://doi.org/10.3390/ijms24087347
APA StyleMata-Garrido, J., Frizzi, L., Nguyen, T., He, X., Chang-Marchand, Y., Xiang, Y., Reisacher, C., Casafont, I., & Arbibe, L. (2023). HP1γ Prevents Activation of the cGAS/STING Pathway by Preserving Nuclear Envelope and Genomic Integrity in Colon Adenocarcinoma Cells. International Journal of Molecular Sciences, 24(8), 7347. https://doi.org/10.3390/ijms24087347
        