Glutamate-Evoked Ca2+ Responses in the Rat Suprachiasmatic Nucleus: Involvement of Na+/K+-ATPase and Na+/Ca2+-Exchanger
Abstract
1. Introduction
2. Results
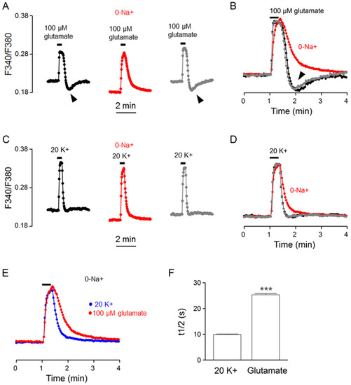
2.1. Ca2+ Responses to 20 mM K+ and Glutamate
2.2. Na+ Responses to 20 mM K+ and Glutamate
2.3. Effects of Glutamate Exposure Time
2.4. Ouabain Effects
2.5. Monensin Effects
2.6. Nimodipine Effects
2.7. Effects of Na+-Free Solution
3. Discussion
3.1. Tonic and Transient Ca2+ Response to Glutamate in the SCN Cells
3.2. Glutamate-Induced Na+ Loads, NKA Activation, and NCX Inhibition
3.3. Unanswered Questions
3.4. Functional Implications
4. Materials and Methods
4.1. Hypothalamic Brain Slices and Reduced SCN Preparations
4.2. Ca2+ and Na+ Imaging in Reduced SCN Preparations
4.3. Drugs
Author Contributions
Funding
Institutional Review Board Statement
Informed Consent Statement
Data Availability Statement
Acknowledgments
Conflicts of Interest
References
- Dibner, C.; Schibler, U.; Albrecht, U. The mammalian circadian timing system: Organization and coordination of central and peripheral clocks. Annu. Rev. Physiol. 2010, 72, 517–549. [Google Scholar] [CrossRef]
- Golombek, D.A.; Rosenstein, R.E. Physiology of circadian entrainment. Physiol. Rev. 2010, 90, 1063–1102. [Google Scholar] [CrossRef]
- Gillette, M.U.; Mitchell, J.W. Signaling in the suprachiasmatic nucleus: Selectively responsive and integrative. Cell Tissue Res. 2002, 309, 99–107. [Google Scholar] [CrossRef] [PubMed]
- Meijer, J.H.; Schwartz, W.J. In search of the pathways for light-induced pacemaker resetting in the suprachiasmatic nucleus. J. Biol. Rhythm. 2003, 18, 235–249. [Google Scholar] [CrossRef] [PubMed]
- Van den Pol, A.N.; Finkbeiner, S.M.; Cornell-Bell, A.H. Calcium excitability and oscillations in suprachiasmatic nucleus neurons and glia in vitro. J. Neurosci. 1992, 12, 2648–2664. [Google Scholar] [CrossRef] [PubMed]
- Tominaga, K.; Geusz, M.E.; Michel, S.; Inouye, S.I.T. Calcium imaging in organotypic cultures of the rat suprachiasmatic nucleus. NeuroReport 1994, 5, 1901–1905. [Google Scholar] [CrossRef]
- Haak, L.L. Metabotropic glutamate receptor modulation of glutamate responses in the suprachiasmatic nucleus. J. Neurophysiol. 1999, 81, 1308–1317. [Google Scholar] [CrossRef]
- Colwell, C.S. Circadian modulation of calcium levels in cells in the suprachiasmatic nucleus. Eur. J. Neurosci. 2000, 12, 571–576. [Google Scholar] [CrossRef]
- Irwin, R.P.; Allen, C.N. Calcium response to retinohypothalamic tract synaptic transmission in suprachiasmatic nucleus neurons. J. Neurosci. 2007, 27, 11748–11757. [Google Scholar] [CrossRef]
- Wang, Y.C.; Chen, Y.S.; Cheng, R.C.; Huang, R.C. Role of Na+/Ca2+ exchanger in Ca2+ homeostasis in rat suprachiasmatic nucleus neurons. J. Neurophysiol. 2015, 113, 2114–2126. [Google Scholar] [CrossRef]
- Cheng, P.C.; Wang, Y.C.; Chen, Y.S.; Cheng, R.C.; Yang, J.J.; Huang, R.C. Differential regulation of nimodipine-sensitive and -insensitive Ca2+ influx by the Na+/Ca2+ exchanger and mitochondria in the rat suprachiasmatic nucleus neurons. J. Biomed. Sci. 2018, 25, 44. [Google Scholar] [CrossRef] [PubMed]
- Cheng, R.C.; Cheng, P.C.; Wang, Y.C.; Huang, R.C. Role of Intracellular Na+ in the Regulation of [Ca2+]i in the Rat Suprachiasmatic Nucleus Neurons. Int. J. Mol. Sci. 2019, 20, 4868. [Google Scholar] [CrossRef] [PubMed]
- Blaustein, M.P.; Lederer, W.J. Sodium/calcium exchange: Its physiological implications. Physiol. Rev. 1999, 79, 763–854. [Google Scholar] [CrossRef] [PubMed]
- Glitsch, H.G. Electrophysiology of the sodium-potassium-ATPase in cardiac cells. Physiol. Rev. 2001, 81, 1791–1826. [Google Scholar] [CrossRef] [PubMed]
- Wang, Y.C.; Yang, J.J.; Huang, R.C. Intracellular Na+ and metabolic modulation of Na/K pump and excitability in the rat suprachiasmatic nucleus neurons. J. Neurophysiol. 2012, 108, 2024–2032. [Google Scholar] [CrossRef]
- Wang, Y.C.; Huang, R.C. Effects of sodium pump activity on spontaneous firing in neurons of the rat suprachiasmatic nucleus. J. Neurophysiol. 2006, 96, 109–118. [Google Scholar] [CrossRef]
- Haller, M.; Mironov, S.L.; Karschin, A.; Richter, D.W. Dynamic activation of KATP channels in rhythmically active neurons. J. Physiol. 2001, 537, 69–81. [Google Scholar] [CrossRef]
- Mata, M.; Fink, D.J.; Gainer, H.; Smith, C.B.; Davidsen, L.; Savaki, H.; Schwartz, W.J.; Sokoloff, L. Activity-dependent energy metabolism in rat posterior pituitary primarily reflects sodium pump activity. J. Neurochem. 1980, 34, 213–215. [Google Scholar] [CrossRef]
- Schwartz, W.J.; Gainer, H. Suprachiasmatic nucleus: Use of 14C-labeled deoxyglucose uptake as a functional marker. Science 1977, 197, 1089–1091. [Google Scholar] [CrossRef] [PubMed]
- Shibata, S.; Tominaga, K.; Hamada, T.; Watanabe, S. Excitatory effect of N-methyl-D-aspartate and kainate receptor on the 2-deoxyglucose uptake in the rat suprachiasmatic nucleus in vitro. Neurosci. Lett. 1992, 139, 83–86. [Google Scholar] [CrossRef]
- Buttgereit, F.; Brand, M.D. A hierarchy of ATP-consuming processes in mammalian cells. Biochem. J. 1995, 312, 163–167. [Google Scholar] [CrossRef]
- Lane, N.; Martin, W. The energetics of genome complexity. Nature 2010, 467, 929–934. [Google Scholar] [CrossRef]
- Ames, A., III. CNS energy metabolism as related to function. Brain Res. Rev. 2000, 34, 42–68. [Google Scholar] [CrossRef]
- Shibata, S.; Watanabe, A.; Hamada, T.; Watanabe, S. Protein-synthesis inhibitor blocks (R,S)-α-amino-3-hydroxy-5-methylisoxazole-4-propionic acid (AMPA)- or substance P-induced phase shift of the circadian rhythm of neuronal activity in the rat suprachiasmatic nucleus in vitro. Neurosci. Lett. 1994, 168, 159–162. [Google Scholar] [CrossRef]
- Challet, E.; Losee-Olson, S.; Turek, F.W. Reduced glucose availability attenuates circadian responses to light in mice. Am. J. Physiol. Regul. Integr. Comp. Physiol. 1999, 276, R1063–R1070. [Google Scholar] [CrossRef] [PubMed]
- Cao, R.; Li, A.; Cho, H.Y.; Lee, B.; Obrietan, K. Mammalian target of rapamycin signaling modulates photic entrainment of the suprachiasmatic circadian clock. J. Neurosci. 2010, 30, 6302–6314. [Google Scholar] [CrossRef] [PubMed]
- Cao, R. mTOR signaling, translational control, and the circadian clock. Front Genet. 2018, 9, 367. [Google Scholar] [CrossRef]
- Rizzuto, R.; De Stefani, D.; Raffaello, A.; Mammucari, C. Mitochondria as sensors and regulators of calcium signalling. Nat. Rev. Mol. Cell Biol. 2012, 13, 566–578. [Google Scholar] [CrossRef] [PubMed]
- Chen, C.H.; Hsu, Y.T.; Chen, C.C.; Huang, R.C. Acid-sensing ion channels in neurons of the rat suprachiasmatic nucleus. J. Physiol. 2009, 587, 1727–1737. [Google Scholar] [CrossRef]
- Wang, H.Y.; Huang, R.C. Diurnal modulation of the Na+/K+-ATPase and spontaneous firing in the rat retinorecipient clock neurons. J. Neurophysiol. 2004, 92, 2295–2301. [Google Scholar] [CrossRef]
- Grynkiewicz, G.; Poenie, M.; Tsien, R.Y. A new generation of Ca2+ indicators with greatly improved fluorescence properties. J. Biol. Chem. 1985, 260, 3440–3450. [Google Scholar] [CrossRef] [PubMed]
- Harootunian, A.T.; Kao, J.P.Y.; Eckert, B.K.; Tsien, R.Y. Fluorescence ratio imaging of cytosolic free Na+ in individual fibroblasts and lymphocytes. J. Biol. Chem. 1989, 264, 19458–19467. [Google Scholar] [CrossRef] [PubMed]








Disclaimer/Publisher’s Note: The statements, opinions and data contained in all publications are solely those of the individual author(s) and contributor(s) and not of MDPI and/or the editor(s). MDPI and/or the editor(s) disclaim responsibility for any injury to people or property resulting from any ideas, methods, instructions or products referred to in the content. |
© 2023 by the authors. Licensee MDPI, Basel, Switzerland. This article is an open access article distributed under the terms and conditions of the Creative Commons Attribution (CC BY) license (https://creativecommons.org/licenses/by/4.0/).
Share and Cite
Cheng, P.-C.; Cheng, R.-C.; Huang, R.-C. Glutamate-Evoked Ca2+ Responses in the Rat Suprachiasmatic Nucleus: Involvement of Na+/K+-ATPase and Na+/Ca2+-Exchanger. Int. J. Mol. Sci. 2023, 24, 6444. https://doi.org/10.3390/ijms24076444
Cheng P-C, Cheng R-C, Huang R-C. Glutamate-Evoked Ca2+ Responses in the Rat Suprachiasmatic Nucleus: Involvement of Na+/K+-ATPase and Na+/Ca2+-Exchanger. International Journal of Molecular Sciences. 2023; 24(7):6444. https://doi.org/10.3390/ijms24076444
Chicago/Turabian StyleCheng, Pi-Cheng, Ruo-Ciao Cheng, and Rong-Chi Huang. 2023. "Glutamate-Evoked Ca2+ Responses in the Rat Suprachiasmatic Nucleus: Involvement of Na+/K+-ATPase and Na+/Ca2+-Exchanger" International Journal of Molecular Sciences 24, no. 7: 6444. https://doi.org/10.3390/ijms24076444
APA StyleCheng, P.-C., Cheng, R.-C., & Huang, R.-C. (2023). Glutamate-Evoked Ca2+ Responses in the Rat Suprachiasmatic Nucleus: Involvement of Na+/K+-ATPase and Na+/Ca2+-Exchanger. International Journal of Molecular Sciences, 24(7), 6444. https://doi.org/10.3390/ijms24076444

