Mitochondrial DNA Deficiency and Supplementation in Sus scrofa Oocytes Influence Transcriptome Profiles in Oocytes and Blastocysts
Abstract
1. Introduction
2. Results
2.1. mtDNA Deficient Oocytes Revealed Downregulation of OXPHOS Genes
2.2. RNA Metabolism and Meiosis/Mitosis Related Gene Expression Were Affected in BCB− Oocytes
2.3. The Use of mtDNA Supplementation in Oocytes Influences the Expression of Genes Involved in Development and Differentiation in Blastocysts
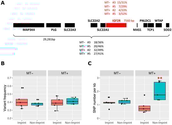
2.4. Effect of mtDNA Supplementation on Parent of Origin Gene Expression Patterns
3. Discussion
3.1. mtDNA Deficiency in BCB− Oocytes Associates with Downregulation of OXPHOS Genes
3.2. Downregulation of RNA Metabolism and Meiotic and Mitotic Cell Cycle Process Genes in mtDNA Deficient Oocytes
3.3. mtDNA Supplementation Maintains Expression of Genes Necessary for Embryogenesis
3.4. mtDNA Supplementation Might Improve Imprinted Gene Expression
4. Materials and Methods
4.1. Oocyte Collection and BCB Staining
4.2. Generation of Blastocysts by Intracytoplasmic Sperm Injection (ICSI) with (MT+) or without (MT−) mtDNA Supplementation
4.3. RNA Extraction, RNAseq Library Preparation, and Sequencing
4.4. RNAseq Data Analysis and Differentially Expressed Gene (DEG) Identification
4.5. Functional Pathway Enrichment and Gene Network Analysis
4.6. Bi-Allelic Expression Analysis of Genes in Imprinting Loci
Supplementary Materials
Author Contributions
Funding
Institutional Review Board Statement
Informed Consent Statement
Data Availability Statement
Acknowledgments
Conflicts of Interest
References
- Ursing, B.M.; Arnason, U. The complete mitochondrial DNA sequence of the pig (Sus scrofa). J. Mol. Evol. 1998, 47, 302–306. [Google Scholar] [CrossRef] [PubMed]
- Kucej, M.; Butow, R.A. Evolutionary tinkering with mitochondrial nucleoids. Trends Cell Biol. 2007, 17, 586–592. [Google Scholar] [CrossRef]
- Giles, R.E.; Blanc, H.; Cann, H.M.; Wallace, D.C. Maternal inheritance of human mitochondrial DNA. Proc. Natl. Acad. Sci. USA 1980, 77, 6715–6719. [Google Scholar] [CrossRef]
- May-Panloup, P.; Chretien, M.F.; Jacques, C.; Vasseur, C.; Malthiery, Y.; Reynier, P. Low oocyte mitochondrial DNA content in ovarian insufficiency. Hum. Reprod. 2005, 20, 593–597. [Google Scholar] [CrossRef] [PubMed]
- Reynier, P.; May-Panloup, P.; Chretien, M.F.; Morgan, C.J.; Jean, M.; Savagner, F.; Barriere, P.; Malthiery, Y. Mitochondrial DNA content affects the fertilizability of human oocytes. Mol. Hum. Reprod. 2001, 7, 7425–7429. [Google Scholar] [CrossRef] [PubMed]
- Tarazona, A.M.; Rodriguez, J.I.; Restrepo, L.F.; Olivera-Angel, M. Mitochondrial activity, distribution and segregation in bovine oocytes and in embryos produced in vitro. Reprod. Domest. Anim. 2006, 41, 5–11. [Google Scholar] [CrossRef]
- Van Blerkom, J.; Davis, P.W.; Lee, J. ATP content of human oocytes and developmental potential and outcome after in-vitro fertilization and embryo transfer. Hum. Reprod. 1995, 10, 415–424. [Google Scholar] [CrossRef]
- Santos, T.A.; El Shourbagy, S.; St John, J.C. Mitochondrial content reflects oocyte variability and fertilization outcome. Fertil. Steril. 2006, 85, 584–591. [Google Scholar] [CrossRef]
- Barthelemy, C.; Ogier de Baulny, H.; Diaz, J.; Cheval, M.A.; Frachon, P.; Romero, N.; Goutieres, F.; Fardeau, M.; Lombes, A. Late-onset mitochondrial DNA depletion: DNA copy number, multiple deletions, and compensation. Ann. Neurol. 2001, 49, 607–617. [Google Scholar] [CrossRef] [PubMed]
- Magda, D.; Lecane, P.; Prescott, J.; Thiemann, P.; Ma, X.; Dranchak, P.K.; Toleno, D.M.; Ramaswamy, K.; Siegmund, K.D.; Hacia, J.G. mtDNA depletion confers specific gene expression profiles in human cells grown in culture and in xenograft. BMC Genom. 2008, 9, 521. [Google Scholar] [CrossRef]
- Acton, B.M.; Lai, I.; Shang, X.; Jurisicova, A.; Casper, R.F. Neutral mitochondrial heteroplasmy alters physiological function in mice. Biol. Reprod. 2007, 77, 569–576. [Google Scholar] [CrossRef] [PubMed]
- Cohen, J.; Scott, R.; Schimmel, T.; Levron, J.; Willadsen, S. Birth of infant after transfer of anucleate donor oocyte cytoplasm into recipient eggs. Lancet 1997, 350, 186–187. [Google Scholar] [CrossRef] [PubMed]
- Cagnone, G.L.; Tsai, T.S.; Makanji, Y.; Matthews, P.; Gould, J.; Bonkowski, M.S.; Elgass, K.D.; Wong, A.S.; Wu, L.E.; McKenzie, M.; et al. Restoration of normal embryogenesis by mitochondrial supplementation in pig oocytes exhibiting mitochondrial DNA deficiency. Sci. Rep. 2016, 6, 23229. [Google Scholar] [CrossRef] [PubMed]
- El Shourbagy, S.H.; Spikings, E.C.; Freitas, M.; St John, J.C. Mitochondria directly influence fertilisation outcome in the pig. Reproduction 2006, 131, 233–245. [Google Scholar] [CrossRef]
- Fakih, M.; El Shmoury, M.; Szeptycki, J.; dela Cruz, D.B.; Lux, C.; Verjee, S.; Burgess, C.M.; Cohn, G.M.; Casper, R.F. The AUGMENT treatment: Physician reported outcomes of the initial global patient experience. JFIV Reprod. Med. Genet. 2015, 3, 154. [Google Scholar] [CrossRef]
- Tzeng, C.R.; Hsieh, R.H.; Au, H.K.; Yen, Y.H.; Chang, S.J.; Cheng, Y.F. Mitochondria transfer (MIT) into oocyte from autologous cumulus granulosa cells (cGCs). Fertil. Steril. 2004, 82, S53. [Google Scholar] [CrossRef]
- Mobarak, H.; Heidarpour, M.; Tsai, P.J.; Rezabakhsh, A.; Rahbarghazi, R.; Nouri, M.; Mahdipour, M. Autologous mitochondrial microinjection; a strategy to improve the oocyte quality and subsequent reproductive outcome during aging. Cell Biosci. 2019, 9, 95. [Google Scholar] [CrossRef]
- St John, J.C.; Okada, T.; Andreas, E.; Penn, A. The role of mtDNA in oocyte quality and embryo development. Mol. Reprod. Dev. 2022, 1–13. [Google Scholar] [CrossRef]
- Okada, T.; McIlfatrick, S.; Hin, N.; Aryamanesh, N.; Breen, J.; St John, J.C. Mitochondrial supplementation of Sus scrofa metaphase II oocytes alters DNA methylation and gene expression profiles of blastocysts. Epigenet. Chromatin 2022, 15, 12. [Google Scholar] [CrossRef]
- Tsai, T.S.; St John, J.C. The effects of mitochondrial DNA supplementation at the time of fertilization on the gene expression profiles of porcine preimplantation embryos. Mol. Reprod. Dev. 2018, 85, 490–504. [Google Scholar] [CrossRef]
- Alm, H.; Torner, H.; Lohrke, B.; Viergutz, T.; Ghoneim, I.M.; Kanitz, W. Bovine blastocyst development rate in vitro is influenced by selection of oocytes by brillant cresyl blue staining before IVM as indicator for glucose-6-phosphate dehydrogenase activity. Theriogenology 2005, 63, 2194–2205. [Google Scholar] [CrossRef] [PubMed]
- Ericsson, S.A.; Boice, M.L.; Funahashi, H.; Day, B.N. Assessment of porcine oocytes using brilliant cresyl blue. Theriogenology 1993, 39, 214. [Google Scholar] [CrossRef]
- Torner, H.; Ghanem, N.; Ambros, C.; Holker, M.; Tomek, W.; Phatsara, C.; Alm, H.; Sirard, M.A.; Kanitz, W.; Schellander, K.; et al. Molecular and subcellular characterisation of oocytes screened for their developmental competence based on glucose-6-phosphate dehydrogenase activity. Reproduction 2008, 135, 197–212. [Google Scholar] [CrossRef] [PubMed]
- Catala, M.G.; Izquierdo, D.; Uzbekova, S.; Morato, R.; Roura, M.; Romaguera, R.; Papillier, P.; Paramio, M.T. Brilliant Cresyl Blue stain selects largest oocytes with highest mitochondrial activity, maturation-promoting factor activity and embryo developmental competence in prepubertal sheep. Reproduction 2011, 142, 517–527. [Google Scholar] [CrossRef]
- Opiela, J.; Katska-Ksiazkiewicz, L. The utility of Brilliant Cresyl Blue (BCB) staining of mammalian oocytes used for in vitro embryo production (IVP). Reprod. Biol. 2013, 13, 177–183. [Google Scholar] [CrossRef]
- Pawlak, P.; Warzych, E.; Chabowska, A.; Lechniak, D. Differences in cytoplasmic maturation between the BCB+ and control porcine oocytes do not justify application of the BCB test for a standard IVM protocol. J. Reprod. Dev. 2014, 60, 28–36. [Google Scholar] [CrossRef]
- Watson, A.J. Oocyte cytoplasmic maturation: A key mediator of oocyte and embryo developmental competence. J. Anim. Sci. 2007, 85, E1–E3. [Google Scholar] [CrossRef]
- Wongsrikeao, P.; Otoi, T.; Yamasaki, H.; Agung, B.; Taniguchi, M.; Naoi, H.; Shimizu, R.; Nagai, T. Effects of single and double exposure to brilliant cresyl blue on the selection of porcine oocytes for in vitro production of embryos. Theriogenology 2006, 66, 366–372. [Google Scholar] [CrossRef]
- Eppig, J.J. Coordination of nuclear and cytoplasmic oocyte maturation in eutherian mammals. Reprod. Fertil. Dev. 1996, 8, 485–489. [Google Scholar] [CrossRef]
- Spikings, E.C.; Alderson, J.; St John, J.C. Regulated mitochondrial DNA replication during oocyte maturation is essential for successful porcine embryonic development. Biol. Reprod. 2007, 76, 327–335. [Google Scholar] [CrossRef]
- Tsai, T.S.; Tyagi, S.; St John, J.C. The molecular characterisation of mitochondrial DNA deficient oocytes using a pig model. Hum. Reprod. 2018, 33, 942–953. [Google Scholar] [CrossRef]
- Groenen, M.A.; Archibald, A.L.; Uenishi, H.; Tuggle, C.K.; Takeuchi, Y.; Rothschild, M.F.; Rogel-Gaillard, C.; Park, C.; Milan, D.; Megens, H.J.; et al. Analyses of pig genomes provide insight into porcine demography and evolution. Nature 2012, 491, 393–398. [Google Scholar] [CrossRef] [PubMed]
- Liu, X.M.; Wang, Y.K.; Liu, Y.H.; Yu, X.X.; Wang, P.C.; Li, X.; Du, Z.Q.; Yang, C.X. Single-cell transcriptome sequencing reveals that cell division cycle 5-like protein is essential for porcine oocyte maturation. J. Biol. Chem. 2018, 293, 1767–1780. [Google Scholar] [CrossRef] [PubMed]
- Walker, B.N.; Nix, J.; Wilson, C.; Marrella, M.A.; Speckhart, S.L.; Wooldridge, L.; Yen, C.N.; Bodmer, J.S.; Kirkpatrick, L.T.; Moorey, S.E.; et al. Tight gene co-expression in BCB positive cattle oocytes and their surrounding cumulus cells. Reprod. Biol. Endocrinol. 2022, 20, 119. [Google Scholar] [CrossRef]
- Warr, A.; Affara, N.; Aken, B.; Beiki, H.; Bickhart, D.M.; Billis, K.; Chow, W.; Eory, L.; Finlayson, H.A.; Flicek, P.; et al. An improved pig reference genome sequence to enable pig genetics and genomics research. Gigascience 2020, 9, giaa051. [Google Scholar] [CrossRef] [PubMed]
- Ensembl Index of /Pub/Release-105/Fasta/Sus_Scrofa/Dna. Available online: http://ftp.ensembl.org/pub/release-105/fasta/sus_scrofa/dna/ (accessed on 5 December 2022).
- Bouquet, J.; Soloski, M.J.; Swei, A.; Cheadle, C.; Federman, S.; Billaud, J.N.; Rebman, A.W.; Kabre, B.; Halpert, R.; Boorgula, M.; et al. Longitudinal transcriptome analysis reveals a sustained differential gene expression signature in patients treated for acute lyme disease. mBio 2016, 7, e00100-16. [Google Scholar] [CrossRef] [PubMed]
- Yu, L.; Wei, M.; Li, F. Longitudinal analysis of gene expression changes during cervical carcinogenesis reveals potential therapeutic targets. Evol. Bioinform. Online 2020, 16, 1176934320920574. [Google Scholar] [CrossRef]
- Gu, C.; Liu, S.; Wu, Q.; Zhang, L.; Guo, F. Integrative single-cell analysis of transcriptome, DNA methylome and chromatin accessibility in mouse oocytes. Cell Res. 2019, 29, 110–123. [Google Scholar] [CrossRef]
- Guo, F.; Li, L.; Li, J.; Wu, X.; Hu, B.; Zhu, P.; Wen, L.; Tang, F. Single-cell multi-omics sequencing of mouse early embryos and embryonic stem cells. Cell Res. 2017, 27, 967–988. [Google Scholar] [CrossRef]
- Dupuis-Sandoval, F.; Poirier, M.; Scott, M.S. The emerging landscape of small nucleolar RNAs in cell biology. Wiley Interdiscip. Rev. RNA 2015, 6, 381–397. [Google Scholar] [CrossRef]
- Kufel, J.; Grzechnik, P. Small nucleolar RNAs tell a different tale. Trends Genet. 2019, 35, 104–117. [Google Scholar] [CrossRef] [PubMed]
- Evsikov, A.V.; Graber, J.H.; Brockman, J.M.; Hampl, A.; Holbrook, A.E.; Singh, P.; Eppig, J.J.; Solter, D.; Knowles, B.B. Cracking the egg: Molecular dynamics and evolutionary aspects of the transition from the fully grown oocyte to embryo. Genes Dev. 2006, 20, 2713–2727. [Google Scholar] [CrossRef] [PubMed]
- Svoboda, P.; Franke, V.; Schultz, R.M. Sculpting the transcriptome during the oocyte-to-embryo transition in mouse. Curr. Top. Dev. Biol. 2015, 113, 305–349. [Google Scholar]
- Chen, W.S.; Manova, K.; Weinstein, D.C.; Duncan, S.A.; Plump, A.S.; Prezioso, V.R.; Bachvarova, R.F.; Darnell, J.E., Jr. Disruption of the HNF-4 gene, expressed in visceral endoderm, leads to cell death in embryonic ectoderm and impaired gastrulation of mouse embryos. Genes Dev. 1994, 8, 2466–2477. [Google Scholar] [CrossRef] [PubMed]
- Matsui, T.; Heidaran, M.; Miki, T.; Popescu, N.; La Rochelle, W.; Kraus, M.; Pierce, J.; Aaronson, S. Isolation of a novel receptor cDNA establishes the existence of two PDGF receptor genes. Science 1989, 243, 800–804. [Google Scholar] [CrossRef] [PubMed]
- Mei, L.; Xiong, W.C. Neuregulin 1 in neural development, synaptic plasticity and schizophrenia. Nat. Rev. Neurosci. 2008, 9, 437–452. [Google Scholar] [CrossRef] [PubMed]
- Singh, R.; Letai, A.; Sarosiek, K. Regulation of apoptosis in health and disease: The balancing act of BCL-2 family proteins. Nat. Rev. Mol. Cell Biol. 2019, 20, 175–193. [Google Scholar] [CrossRef]
- Babak, T.; Deveale, B.; Armour, C.; Raymond, C.; Cleary, M.A.; van der Kooy, D.; Johnson, J.M.; Lim, L.P. Global survey of genomic imprinting by transcriptome sequencing. Curr. Biol. 2008, 18, 1735–1741. [Google Scholar] [CrossRef]
- Kruglyak, L.; Nickerson, D.A. Variation is the spice of life. Nat. Genet. 2001, 27, 234–236. [Google Scholar] [CrossRef]
- Stephens, J.C.; Schneider, J.A.; Tanguay, D.A.; Choi, J.; Acharya, T.; Stanley, S.E.; Jiang, R.; Messer, C.J.; Chew, A.; Han, J.H.; et al. Haplotype variation and linkage disequilibrium in 313 human genes. Science 2001, 293, 489–493. [Google Scholar] [CrossRef]
- Nelson, M.R.; Marnellos, G.; Kammerer, S.; Hoyal, C.R.; Shi, M.M.; Cantor, C.R.; Braun, A. Large-scale validation of single nucleotide polymorphisms in gene regions. Genome Res. 2004, 14, 1664–1668. [Google Scholar] [CrossRef] [PubMed]
- Ramos, A.M.; Crooijmans, R.P.; Affara, N.A.; Amaral, A.J.; Archibald, A.L.; Beever, J.E.; Bendixen, C.; Churcher, C.; Clark, R.; Dehais, P.; et al. Design of a high density SNP genotyping assay in the pig using SNPs identified and characterized by next generation sequencing technology. PLoS ONE 2009, 4, e6524. [Google Scholar] [CrossRef] [PubMed]
- Delaval, K.; Feil, R. Epigenetic regulation of mammalian genomic imprinting. Curr. Opin. Genet. Dev. 2004, 14, 188–195. [Google Scholar] [CrossRef] [PubMed]
- Marcho, C.; Bevilacqua, A.; Tremblay, K.D.; Mager, J. Tissue-specific regulation of Igf2r/Airn imprinting during gastrulation. Epigenet. Chromatin 2015, 8, 10. [Google Scholar] [CrossRef]
- Wutz, A.; Smrzka, O.W.; Schweifer, N.; Schellander, K.; Wagner, E.F.; Barlow, D.P. Imprinted expression of the Igf2r gene depends on an intronic CpG island. Nature 1997, 389, 745–749. [Google Scholar] [CrossRef] [PubMed]
- Opiela, J.; Lipinski, D.; Slomski, R.; Katska-Ksiazkiewicz, L. Transcript expression of mitochondria related genes is correlated with bovine oocyte selection by BCB test. Anim. Reprod. Sci. 2010, 118, 188–193. [Google Scholar] [CrossRef]
- Mao, J.; Whitworth, K.M.; Spate, L.D.; Walters, E.M.; Zhao, J.; Prather, R.S. Regulation of oocyte mitochondrial DNA copy number by follicular fluid, EGF, and neuregulin 1 during in vitro maturation affects embryo development in pigs. Theriogenology 2012, 78, 887–897. [Google Scholar] [CrossRef]
- Wai, T.; Ao, A.; Zhang, X.; Cyr, D.; Dufort, D.; Shoubridge, E.A. The role of mitochondrial DNA copy number in mammalian fertility. Biol. Reprod. 2010, 83, 52–62. [Google Scholar] [CrossRef]
- Jorjani, H.; Kehr, S.; Jedlinski, D.J.; Gumienny, R.; Hertel, J.; Stadler, P.F.; Zavolan, M.; Gruber, A.R. An updated human snoRNAome. Nucleic Acids Res. 2016, 44, 5068–5082. [Google Scholar] [CrossRef]
- Wajahat, M.; Bracken, C.P.; Orang, A. Emerging Functions for snoRNAs and snoRNA-Derived Fragments. Int. J. Mol. Sci. 2021, 22, 10193. [Google Scholar] [CrossRef]
- Lykke-Andersen, S.; Chen, Y.; Ardal, B.R.; Lilje, B.; Waage, J.; Sandelin, A.; Jensen, T.H. Human nonsense-mediated RNA decay initiates widely by endonucleolysis and targets snoRNA host genes. Genes Dev. 2014, 28, 2498–2517. [Google Scholar] [CrossRef] [PubMed]
- Bindea, G.; Mlecnik, B.; Hackl, H.; Charoentong, P.; Tosolini, M.; Kirilovsky, A.; Fridman, W.H.; Pages, F.; Trajanoski, Z.; Galon, J. ClueGO: A Cytoscape plug-in to decipher functionally grouped gene ontology and pathway annotation networks. Bioinformatics 2009, 25, 1091–1093. [Google Scholar] [CrossRef] [PubMed]
- Subramanian, A.; Tamayo, P.; Mootha, V.K.; Mukherjee, S.; Ebert, B.L.; Gillette, M.A.; Paulovich, A.; Pomeroy, S.L.; Golub, T.R.; Lander, E.S.; et al. Gene set enrichment analysis: A knowledge-based approach for interpreting genome-wide expression profiles. Proc. Natl. Acad. Sci. USA 2005, 102, 15545–15550. [Google Scholar] [CrossRef] [PubMed]
- Mogessie, B.; Scheffler, K.; Schuh, M. Assembly and positioning of the oocyte meiotic spindle. Annu. Rev. Cell Dev. Biol. 2018, 34, 381–403. [Google Scholar] [CrossRef] [PubMed]
- Vazquez-Diez, C.; FitzHarris, G. Causes and consequences of chromosome segregation error in preimplantation embryos. Reproduction 2018, 155, R63–R76. [Google Scholar] [CrossRef] [PubMed]
- Webster, A.; Schuh, M. Mechanisms of aneuploidy in human eggs. Trends Cell Biol. 2017, 27, 55–68. [Google Scholar] [CrossRef]
- Ke, F.F.S.; Vanyai, H.K.; Cowan, A.D.; Delbridge, A.R.D.; Whitehead, L.; Grabow, S.; Czabotar, P.E.; Voss, A.K.; Strasser, A. Embryogenesis and adult life in the absence of intrinsic apoptosis effectors BAX, BAK, and BOK. Cell 2018, 173, 1217–1230.e17. [Google Scholar] [CrossRef]
- Knudson, C.M.; Tung, K.S.; Tourtellotte, W.G.; Brown, G.A.; Korsmeyer, S.J. Bax-deficient mice with lymphoid hyperplasia and male germ cell death. Science 1995, 270, 96–99. [Google Scholar] [CrossRef]
- Heidaran, M.A.; Pierce, J.H.; Yu, J.C.; Lombardi, D.; Artrip, J.E.; Fleming, T.P.; Thomason, A.; Aaronson, S.A. Role of alpha beta receptor heterodimer formation in beta platelet-derived growth factor (PDGF) receptor activation by PDGF-AB. J. Biol. Chem. 1991, 266, 20232–20237. [Google Scholar] [CrossRef]
- Qian, C.; Wong, C.W.Y.; Wu, Z.; He, Q.; Xia, H.; Tam, P.K.H.; Wong, K.K.Y.; Lui, V.C.H. Stage specific requirement of platelet-derived growth factor receptor-alpha in embryonic development. PLoS ONE 2017, 12, e0184473. [Google Scholar] [CrossRef]
- Hoch, R.V.; Soriano, P. Roles of PDGF in animal development. Development 2003, 130, 4769–4784. [Google Scholar] [CrossRef] [PubMed]
- Soriano, P. The PDGF alpha receptor is required for neural crest cell development and for normal patterning of the somites. Development 1997, 124, 2691–2700. [Google Scholar] [CrossRef] [PubMed]
- Serra, R.W.; Fang, M.; Park, S.M.; Hutchinson, L.; Green, M.R. A KRAS-directed transcriptional silencing pathway that mediates the CpG island methylator phenotype. eLife 2014, 3, e02313. [Google Scholar] [CrossRef]
- Yamagata, K.; Furuta, H.; Oda, N.; Kaisaki, P.J.; Menzel, S.; Cox, N.J.; Fajans, S.S.; Signorini, S.; Stoffel, M.; Bell, G.I. Mutations in the hepatocyte nuclear factor-4alpha gene in maturity-onset diabetes of the young (MODY1). Nature 1996, 384, 458–460. [Google Scholar] [CrossRef]
- Bjarnadottir, M.; Misner, D.L.; Haverfield-Gross, S.; Bruun, S.; Helgason, V.G.; Stefansson, H.; Sigmundsson, A.; Firth, D.R.; Nielsen, B.; Stefansdottir, R.; et al. Neuregulin1 (NRG1) signaling through Fyn modulates NMDA receptor phosphorylation: Differential synaptic function in NRG1+/− knock-outs compared with wild-type mice. J. Neurosci. 2007, 27, 4519–4529. [Google Scholar] [CrossRef] [PubMed]
- Trounce, I. Genetic control of oxidative phosphorylation and experimental models of defects. Hum. Reprod. 2000, 15 (Suppl. S2), 18–27. [Google Scholar] [CrossRef] [PubMed]
- Cagnone, G.; Tsai, T.S.; Srirattana, K.; Rossello, F.; Powell, D.R.; Rohrer, G.; Cree, L.; Trounce, I.A.; St John, J.C. Segregation of naturally occurring mitochondrial DNA variants in a mini-pig model. Genetics 2016, 202, 931–944. [Google Scholar] [CrossRef]
- Kelly, R.D.; Mahmud, A.; McKenzie, M.; Trounce, I.A.; St John, J.C. Mitochondrial DNA copy number is regulated in a tissue specific manner by DNA methylation of the nuclear-encoded DNA polymerase gamma A. Nucleic Acids Res. 2012, 40, 10124–10138. [Google Scholar] [CrossRef]
- Dickinson, A.; Yeung, K.Y.; Donoghue, J.; Baker, M.J.; Kelly, R.D.; McKenzie, M.; Johns, T.G.; St John, J.C. The regulation of mitochondrial DNA copy number in glioblastoma cells. Cell Death Differ. 2013, 20, 1644–1653. [Google Scholar] [CrossRef]
- Miller, F.J.; Rosenfeldt, F.L.; Zhang, C.; Linnane, A.W.; Nagley, P. Precise determination of mitochondrial DNA copy number in human skeletal and cardiac muscle by a PCR-based assay: Lack of change of copy number with age. Nucleic Acids Res. 2003, 31, e61. [Google Scholar] [CrossRef]
- Sun, X.; Johnson, J.; St John, J.C. Global DNA methylation synergistically regulates the nuclear and mitochondrial genomes in glioblastoma cells. Nucleic Acids Res. 2018, 46, 5977–5995. [Google Scholar] [CrossRef] [PubMed]
- Nie, J.; Yan, K.; Sui, L.; Zhang, H.; Zhang, H.; Yang, X.; Lu, S.; Lu, K.; Liang, X. Mogroside V improves porcine oocyte in vitro maturation and subsequent embryonic development. Theriogenology 2020, 141, 35–40. [Google Scholar] [CrossRef] [PubMed]
- Choux, C.; Binquet, C.; Carmignac, V.; Bruno, C.; Chapusot, C.; Barberet, J.; Lamotte, M.; Sagot, P.; Bourc'his, D.; Fauque, P. The epigenetic control of transposable elements and imprinted genes in newborns is affected by the mode of conception: ART versus spontaneous conception without underlying infertility. Hum. Reprod. 2018, 33, 331–340. [Google Scholar] [CrossRef]
- Doherty, A.S.; Mann, M.R.; Tremblay, K.D.; Bartolomei, M.S.; Schultz, R.M. Differential effects of culture on imprinted H19 expression in the preimplantation mouse embryo. Biol. Reprod. 2000, 62, 1526–1535. [Google Scholar] [CrossRef] [PubMed]
- Gardner, D.K.; Lane, M. Ex vivo early embryo development and effects on gene expression and imprinting. Reprod. Fertil. Dev. 2005, 17, 361–370. [Google Scholar] [CrossRef] [PubMed]
- Katari, S.; Turan, N.; Bibikova, M.; Erinle, O.; Chalian, R.; Foster, M.; Gaughan, J.P.; Coutifaris, C.; Sapienza, C. DNA methylation and gene expression differences in children conceived in vitro or in vivo. Hum. Mol. Genet. 2009, 18, 3769–3778. [Google Scholar] [CrossRef]
- Sasaki, H.; Ferguson-Smith, A.C.; Shum, A.S.; Barton, S.C.; Surani, M.A. Temporal and spatial regulation of H19 imprinting in normal and uniparental mouse embryos. Development 1995, 121, 4195–4202. [Google Scholar] [CrossRef]
- Turan, N.; Katari, S.; Gerson, L.F.; Chalian, R.; Foster, M.W.; Gaughan, J.P.; Coutifaris, C.; Sapienza, C. Inter- and intra-individual variation in allele-specific DNA methylation and gene expression in children conceived using assisted reproductive technology. PLoS Genet. 2010, 6, e1001033. [Google Scholar] [CrossRef] [PubMed]
- Nelissen, E.C.; Dumoulin, J.C.; Busato, F.; Ponger, L.; Eijssen, L.M.; Evers, J.L.; Tost, J.; van Montfoort, A.P. Altered gene expression in human placentas after IVF/ICSI. Hum. Reprod. 2014, 29, 2821–2831. [Google Scholar] [CrossRef]
- Canovas, S.; Ivanova, E.; Romar, R.; Garcia-Martinez, S.; Soriano-Ubeda, C.; Garcia-Vazquez, F.A.; Saadeh, H.; Andrews, S.; Kelsey, G.; Coy, P. DNA methylation and gene expression changes derived from assisted reproductive technologies can be decreased by reproductive fluids. eLife 2017, 6, e23670. [Google Scholar] [CrossRef] [PubMed]
- Andrews, S. Babraham Bioinformatics: FastQC. Available online: https://www.bioinformatics.babraham.ac.uk/projects/fastqc/ (accessed on 5 December 2022).
- Chen, S.; Zhou, Y.; Chen, Y.; Gu, J. fastp: An ultra-fast all-in-one FASTQ preprocessor. Bioinformatics 2018, 34, i884–i890. [Google Scholar] [CrossRef] [PubMed]
- Dobin, A.; Davis, C.A.; Schlesinger, F.; Drenkow, J.; Zaleski, C.; Jha, S.; Batut, P.; Chaisson, M.; Gingeras, T.R. STAR: Ultrafast universal RNA-seq aligner. Bioinformatics 2013, 29, 15–21. [Google Scholar] [CrossRef]
- Liao, Y.; Smyth, G.K.; Shi, W. featureCounts: An efficient general purpose program for assigning sequence reads to genomic features. Bioinformatics 2014, 30, 923–930. [Google Scholar] [CrossRef]
- Ewels, P.; Magnusson, M.; Lundin, S.; Kaller, M. MultiQC: Summarize analysis results for multiple tools and samples in a single report. Bioinformatics 2016, 32, 3047–3048. [Google Scholar] [CrossRef] [PubMed]
- Robinson, M.D.; McCarthy, D.J.; Smyth, G.K. edgeR: A Bioconductor package for differential expression analysis of digital gene expression data. Bioinformatics 2010, 26, 139–140. [Google Scholar] [CrossRef]
- Ritchie, M.E.; Phipson, B.; Wu, D.; Hu, Y.; Law, C.W.; Shi, W.; Smyth, G.K. limma powers differential expression analyses for RNA-sequencing and microarray studies. Nucleic Acids Res. 2015, 43, e47. [Google Scholar] [CrossRef]
- Law, C.W.; Chen, Y.; Shi, W.; Smyth, G.K. voom: Precision weights unlock linear model analysis tools for RNA-seq read counts. Genome Biol. 2014, 15, R29. [Google Scholar] [CrossRef] [PubMed]
- Wickham, H. ggplot2: Elegant Graphics for Data Analysis; Springer: New York, NY, USA, 2016. [Google Scholar]
- Merico, D.; Isserlin, R.; Stueker, O.; Emili, A.; Bader, G.D. Enrichment map: A network-based method for gene-set enrichment visualization and interpretation. PLoS ONE 2010, 5, e13984. [Google Scholar] [CrossRef]
- Reimand, J.; Isserlin, R.; Voisin, V.; Kucera, M.; Tannus-Lopes, C.; Rostamianfar, A.; Wadi, L.; Meyer, M.; Wong, J.; Xu, C.; et al. Pathway enrichment analysis and visualization of omics data using g:Profiler, GSEA, Cytoscape and EnrichmentMap. Nat. Protoc. 2019, 14, 482–517. [Google Scholar] [CrossRef]
- Herrero, J. Ensembl Blog: How to Get All the Orthologous Genes between Two Species. Available online: https://www.ensembl.info/2009/01/21/how-to-get-all-the-orthologous-genes-between-two-species/ (accessed on 5 December 2022).
- Gene Ontology, C. The Gene Ontology resource: Enriching a GOld mine. Nucleic Acids Res. 2021, 49, D325–D334. [Google Scholar] [CrossRef]
- Gillespie, M.; Jassal, B.; Stephan, R.; Milacic, M.; Rothfels, K.; Senff-Ribeiro, A.; Griss, J.; Sevilla, C.; Matthews, L.; Gong, C.; et al. The reactome pathway knowledgebase 2022. Nucleic Acids Res 2022, 50, D687–D692. [Google Scholar] [CrossRef] [PubMed]
- Shannon, P.; Markiel, A.; Ozier, O.; Baliga, N.S.; Wang, J.T.; Ramage, D.; Amin, N.; Schwikowski, B.; Ideker, T. Cytoscape: A software environment for integrated models of biomolecular interaction networks. Genome Res. 2003, 13, 2498–2504. [Google Scholar] [CrossRef] [PubMed]
- Szklarczyk, D.; Gable, A.L.; Lyon, D.; Junge, A.; Wyder, S.; Huerta-Cepas, J.; Simonovic, M.; Doncheva, N.T.; Morris, J.H.; Bork, P.; et al. STRING v11: Protein-protein association networks with increased coverage, supporting functional discovery in genome-wide experimental datasets. Nucleic Acids Res. 2019, 47, D607–D613. [Google Scholar] [CrossRef] [PubMed]
- Li, H.; Handsaker, B.; Wysoker, A.; Fennell, T.; Ruan, J.; Homer, N.; Marth, G.; Abecasis, G.; Durbin, R.; 1000 Genome Project Data Processing Subgroup. The sequence alignment/map format and SAMtools. Bioinformatics 2009, 25, 2078–2079. [Google Scholar] [CrossRef] [PubMed]
- Koboldt, D.C.; Zhang, Q.; Larson, D.E.; Shen, D.; McLellan, M.D.; Lin, L.; Miller, C.A.; Mardis, E.R.; Ding, L.; Wilson, R.K. VarScan 2: Somatic mutation and copy number alteration discovery in cancer by exome sequencing. Genome Res. 2012, 22, 568–576. [Google Scholar] [CrossRef]
- Gershoni, M.; Pietrokovski, S. The landscape of sex-differential transcriptome and its consequent selection in human adults. BMC Biol. 2017, 15, 7. [Google Scholar] [CrossRef]





| gene_id a | Symbol b | Description | Chr/Scaffold c | gene_biotype d | logFC e | logCPM f | FDR g |
|---|---|---|---|---|---|---|---|
| ENSSSCG00000018196 | SNORD57 | Small nucleolar RNA, C/D box 57 [Source:HGNC Symbol;Acc:HGNC:10207] | 17 | snoRNA | −1.607 | 3.130 | 8.85 × 10−9 |
| ENSSSCG00000018086 | ND4L | NADH dehydrogenase subunit 4L [Source:NCBI gene (formerly Entrezgene);Acc:808509] | MT | protein_coding | −1.056 | 9.173 | 2.91 × 10−6 |
| ENSSSCG00000018076 | tRNA-Ser | product=tRNA-Ser | MT | Mt_tRNA | −0.928 | 6.811 | 5.00 × 10−6 |
| ENSSSCG00000018715 | Y_RNA | Y RNA [Source:RFAM;Acc:RF00019] | 9 | Y_RNA | −1.681 | 4.741 | 7.51 × 10−6 |
| ENSSSCG00000035954 | ATAD5 | ATPase family AAA domain containing 5 [Source:VGNC Symbol;Acc:VGNC:85601] | 12 | protein_coding | −0.490 | 8.050 | 1.13 × 10−5 |
| ENSSSCG00000027476 | Novel gene | 17 | snoRNA | −1.747 | 3.181 | 1.51 × 10−5 | |
| ENSSSCG00000019375 | Y_RNA | Y RNA [Source:RFAM;Acc:RF00019] | 9 | Y_RNA | −1.958 | 5.446 | 1.63 × 10−5 |
| ENSSSCG00000018080 | ATP8 | mitochondrially encoded ATP synthase membrane subunit 8 [Source:VGNC Symbol;Acc:VGNC:99789] | MT | protein_coding | −1.252 | 6.576 | 1.63 × 10−5 |
| ENSSSCG00000038361 | Novel gene | 4 | scaRNA | −1.400 | 3.834 | 3.28 × 10−5 | |
| ENSSSCG00000007427 | ZSWIM3 | zinc finger SWIM-type containing 3 [Source:VGNC Symbol;Acc:VGNC:95761] | 17 | protein_coding | 0.392 | 8.218 | 3.37 × 10−5 |
| ENSSSCG00000018864 | SNORD89 | Small nucleolar RNA, C/D box 89 [Source:HGNC Symbol;Acc:HGNC:32750] | 3 | snoRNA | −1.026 | 4.729 | 3.37 × 10−5 |
| ENSSSCG00000001075 | DEK | DEK proto-oncogene [Source:HGNC Symbol;Acc:HGNC:2768] | 7 | protein_coding | −0.412 | 8.286 | 7.78 × 10−5 |
| ENSSSCG00000018402 | Novel gene | 6 | snoRNA | −1.254 | 4.842 | 7.78 × 10−5 | |
| ENSSSCG00000018672 | U5 | U5 spliceosomal RNA [Source:RFAM;Acc:RF00020] | 1 | snRNA | −1.548 | 4.437 | 7.78 × 10−5 |
| ENSSSCG00000022137 | Novel gene | 6 | snoRNA | −1.445 | 2.871 | 8.33 × 10−5 | |
| ENSSSCG00000019644 | Novel gene | 9 | snoRNA | −1.402 | 2.864 | 8.33 × 10−5 | |
| ENSSSCG00000014075 | NSA2 | NSA2 ribosome biosis factor [Source:VGNC Symbol;Acc:VGNC:100315] | 2 | protein_coding | −0.571 | 7.335 | 8.33 × 10−5 |
| ENSSSCG00000000782 | C12orf40 | chromosome 12 open reading frame 40 [Source:HGNC Symbol;Acc:HGNC:26846] | 5 | protein_coding | −0.459 | 7.285 | 8.49 × 10−5 |
| ENSSSCG00000016488 | SSBP1 | single stranded DNA binding protein 1 [Source:VGNC Symbol;Acc:VGNC:93479] | 18 | protein_coding | −0.616 | 5.067 | 1.03 × 10−4 |
| ENSSSCG00000022479 | UBR5 | ubiquitin protein ligase E3 component n-recognin 5 [Source:VGNC Symbol;Acc:VGNC:94671] | 4 | protein_coding | 0.356 | 7.585 | 1.55 × 10−4 |
| ENSSSCG00000032111 | RPL7 | ribosomal protein L7 [Source:VGNC Symbol;Acc:VGNC:98850] | 4 | protein_coding | −0.412 | 6.888 | 1.70 × 10−4 |
| ENSSSCG00000000863 | SYCP3 | synaptonemal complex protein 3 [Source:HGNC Symbol;Acc:HGNC:18130] | 5 | protein_coding | −0.484 | 5.853 | 1.70 × 10−4 |
| ENSSSCG00000013249 | CKAP5 | cytoskeleton associated protein 5 [Source:VGNC Symbol;Acc:VGNC:86717] | 2 | protein_coding | 0.509 | 7.481 | 1.79 × 10−4 |
| ENSSSCG00000040136 | NULL | 12 | snoRNA | −1.745 | 1.512 | 2.23 × 10−4 | |
| ENSSSCG00000030175 | SNORD8 | Small nucleolar RNA, C/D box 8 [Source:HGNC Symbol;Acc:HGNC:20159] | 7 | snoRNA | −1.117 | 5.160 | 2.27 × 10−4 |
| ENSSSCG00000005201 | UHRF2 | ubiquitin like with PHD and ring finger domains 2 [Source:VGNC Symbol;Acc:VGNC:94692] | 1 | protein_coding | 0.437 | 10.462 | 2.27 × 10−4 |
| ENSSSCG00000025540 | SNORD33 | Small nucleolar RNA Z195/SNORD33/SNORD32 family [Source:RFAM;Acc:RF00133] | 6 | snoRNA | −1.147 | 3.188 | 2.67 × 10−4 |
| ENSSSCG00000003820 | USP1 | ubiquitin specific peptidase 1 [Source:VGNC Symbol;Acc:VGNC:94742] | 6 | protein_coding | −0.384 | 8.692 | 3.01 × 10−4 |
| ENSSSCG00000018456 | SNORD49A | Small nucleolar RNA, C/D box 49A [Source:HGNC Symbol;Acc:HGNC:10189] | 12 | snoRNA | −1.348 | 3.024 | 3.01 × 10−4 |
| ENSSSCG00000022145 | RPF1 | ribosome production factor 1 homolog [Source:VGNC Symbol;Acc:VGNC:92421] | 6 | protein_coding | −0.427 | 5.988 | 3.09 × 10−4 |
| gene_id a | Symbol b | Description | Chr/Scaffold c | Family d | Target RNA e | logFC f | logCPM g | FDR h |
|---|---|---|---|---|---|---|---|---|
| ENSSSCG00000018196 | SNORD57 | Small nucleolar RNA, C/D box 57 [Source:HGNC Symbol;Acc:HGNC:10207] | 17 | C/D | 18S rRNA | −1.607 | 3.130 | 8.85 × 10−9 |
| ENSSSCG00000027476 | NULL | 17 | na | −1.747 | 3.181 | 1.51 × 10−5 | ||
| ENSSSCG00000038361 | NULL | 4 | scaRNA | −1.400 | 3.834 | 3.28 × 10−5 | ||
| ENSSSCG00000018864 | SNORD89 | Small nucleolar RNA, C/D box 89 [Source:HGNC Symbol;Acc:HGNC:32750] | 3 | C/D | unknown | −1.026 | 4.729 | 3.37 × 10−5 |
| ENSSSCG00000018402 | NULL | 6 | na | −1.254 | 4.842 | 7.78 × 10−5 | ||
| ENSSSCG00000022137 | NULL | 6 | na | −1.445 | 2.871 | 8.33 × 10−5 | ||
| ENSSSCG00000019644 | NULL | 9 | na | −1.402 | 2.864 | 8.33 × 10−5 | ||
| ENSSSCG00000040136 | NULL | 12 | na | −1.745 | 1.512 | 2.23 × 10−4 | ||
| ENSSSCG00000030175 | SNORD8 | Small nucleolar RNA, C/D box 8 [Source:HGNC Symbol;Acc:HGNC:20159] | 7 | C/D | U6 snRNA | −1.117 | 5.160 | 2.27 × 10−4 |
| ENSSSCG00000025540 | SNORD33 | Small nucleolar RNA Z195/SNORD33/SNORD32 family [Source:RFAM;Acc:RF00133] | 6 | C/D | 18S rRNA | −1.147 | 3.188 | 2.67 × 10−4 |
| ENSSSCG00000018456 | SNORD49A | Small nucleolar RNA, C/D box 49A [Source:HGNC Symbol;Acc:HGNC:10189] | 12 | C/D | 28S rRNA | −1.348 | 3.024 | 3.01 × 10−4 |
| ENSSSCG00000028483 | SNORD33 | Small nucleolar RNA Z195/SNORD33/SNORD32 family [Source:RFAM;Acc:RF00133] | 6 | C/D | 18S rRNA | −1.002 | 3.777 | 3.66 × 10−4 |
| ENSSSCG00000040143 | SNORA58B | Small nucleolar RNA, H/ACA box 58B [Source:HGNC Symbol;Acc:HGNC:52208] | 4 | H/ACA | 28S rRNA | −1.716 | 1.360 | 4.32 × 10−4 |
| ENSSSCG00000019590 | SNORA27 | small nucleolar RNA, H/ACA box 27 [Source:HGNC Symbol;Acc:HGNC:32617] | 11 | H/ACA | 28S rRNA | −1.194 | 3.376 | 4.82 × 10−4 |
| ENSSSCG00000033614 | NULL | 6 | na | −2.000 | 0.984 | 5.45 × 10−4 | ||
| ENSSSCG00000035503 | NULL | AEMK02000697.1 | na | −1.000 | 5.218 | 7.66 × 10−4 | ||
| ENSSSCG00000019612 | SNORD24 | Small nucleolar RNA SNORD24 [Source:RFAM;Acc:RF00069] | 9 | C/D | 28S rRNA | −1.331 | 2.750 | 8.09 × 10−4 |
| ENSSSCG00000019338 | NULL | 4 | na | −1.577 | 1.848 | 1.35 × 10−3 | ||
| ENSSSCG00000020458 | NULL | X | scaRNA | −1.668 | 2.903 | 1.60 × 10−3 | ||
| ENSSSCG00000029549 | SNORD22 | Small nucleolar RNA SNORD22 [Source:RFAM;Acc:RF00099] | 2 | C/D | 18S rRNA | −1.182 | 2.735 | 1.60 × 10−3 |
| ENSSSCG00000019780 | SNORD83 | Small nucleolar RNA SNORD83 [Source:RFAM;Acc:RF00137] | 7 | C/D | unknown | −1.499 | 1.512 | 1.60 × 10−3 |
| ENSSSCG00000028290 | SNORD27 | Small nucleolar RNA SNORD27 [Source:RFAM;Acc:RF00086] | 2 | C/D | 18S rRNA | −1.383 | 1.616 | 3.12 × 10−3 |
| ENSSSCG00000019046 | SNORD110 | Small nucleolar RNA, C/D box 110 [Source:HGNC Symbol;Acc:HGNC:32775] | 17 | C/D | 18S rRNA | −2.087 | 0.945 | 4.35 × 10−3 |
| ENSSSCG00000019944 | SNORD97 | Small nucleolar RNA, C/D box 97 [Source:HGNC Symbol;Acc:HGNC:32760] | 2 | C/D | unknown | −0.988 | 4.540 | 4.53 × 10−3 |
| ENSSSCG00000024084 | NULL | 17 | na | −1.510 | 1.048 | 4.59 × 10−3 | ||
| ENSSSCG00000018197 | NULL | 6 | na | −1.243 | 2.643 | 5.82 × 10−3 | ||
| ENSSSCG00000025513 | SNORD22 | Small nucleolar RNA SNORD22 [Source:RFAM;Acc:RF00099] | 2 | C/D | 18S rRNA | −1.071 | 3.251 | 8.62 × 10−3 |
| ENSSSCG00000026212 | SNORD29 | Small nucleolar RNA SNORD29 [Source:RFAM;Acc:RF00070] | 2 | C/D | 28S rRNA | −1.440 | 1.514 | 0.010 |
| ENSSSCG00000037405 | SNORD36 | Small nucleolar RNA SNORD36 [Source:RFAM;Acc:RF00049] | 1 | C/D | 18S rRNA | −1.031 | 2.604 | 0.011 |
| ENSSSCG00000039700 | NULL | 6 | na | −1.330 | 2.229 | 0.011 | ||
| ENSSSCG00000032033 | SNORD116 | Small nucleolar RNA SNORD116 [Source:RFAM;Acc:RF00108] | AEMK02000602.1 | C/D | unknown | −0.877 | 4.043 | 0.011 |
| ENSSSCG00000019956 | SNORD105B | Small nucleolar RNA, C/D box 105B [Source:HGNC Symbol;Acc:HGNC:33572] | 2 | C/D | 18S rRNA | −1.660 | 0.451 | 0.014 |
| ENSSSCG00000020372 | NULL | 5 | scaRNA | −1.262 | 2.978 | 0.015 | ||
| ENSSSCG00000019894 | SNORA62 | Small nucleolar RNA SNORA62/SNORA6 family [Source:RFAM;Acc:RF00091] | 13 | H/ACA | 28S rRNA | −1.210 | 2.391 | 0.015 |
| ENSSSCG00000030032 | NULL | 13 | na | −1.846 | 1.111 | 0.016 | ||
| ENSSSCG00000018563 | SNORA48 | small nucleolar RNA, H/ACA box 48 [Source:HGNC Symbol;Acc:HGNC:32641] | 12 | H/ACA | 28S rRNA | −0.983 | 3.404 | 0.016 |
| ENSSSCG00000018699 | NULL | 7 | na | −0.965 | 2.744 | 0.016 | ||
| ENSSSCG00000031232 | SNORD60 | Small nucleolar RNA, C/D box 60 [Source:HGNC Symbol;Acc:HGNC:10217] | 3 | C/D | 28S rRNA | −1.096 | 1.538 | 0.017 |
| ENSSSCG00000018462 | SNORD65 | Small nucleolar RNA, C/D box 65 [Source:HGNC Symbol;Acc:HGNC:32726] | 12 | C/D | 18S rRNA | −1.125 | 1.220 | 0.018 |
| ENSSSCG00000018650 | SNORD56 | Small nucleolar RNA, C/D box 56 [Source:HGNC Symbol;Acc:HGNC:10206] | 17 | C/D | 18S rRNA | −1.010 | 2.227 | 0.018 |
| ENSSSCG00000033121 | SNORD38B | Small nucleolar RNA, C/D box 38B [Source:HGNC Symbol;Acc:HGNC:30356] | 6 | C/D | 28S rRNA | −1.904 | −0.165 | 0.021 |
| ENSSSCG00000018934 | SNORD61 | Small nucleolar RNA, C/D box 61 [Source:HGNC Symbol;Acc:HGNC:10218] | X | C/D | 18S rRNA | −1.432 | 1.263 | 0.023 |
| ENSSSCG00000023906 | NULL | 6 | scaRNA | −1.593 | 1.127 | 0.025 | ||
| ENSSSCG00000031725 | SNORD14 | Small nucleolar RNA SNORD14 [Source:RFAM;Acc:RF00016] | 9 | C/D | 18S rRNA | −0.801 | 2.453 | 0.025 |
| ENSSSCG00000018591 | SNORD105 | Small nucleolar RNA, C/D box 105 [Source:HGNC Symbol;Acc:HGNC:32769] | 2 | C/D | 18S rRNA | −1.380 | 0.193 | 0.025 |
| ENSSSCG00000018494 | SNORD83 | Small nucleolar RNA SNORD83 [Source:RFAM;Acc:RF00137] | 7 | C/D | unknown | −1.085 | 0.913 | 0.032 |
| ENSSSCG00000020093 | NULL | 1 | scaRNA | −1.492 | 1.091 | 0.036 | ||
| ENSSSCG00000018553 | NULL | 3 | na | −1.787 | 0.374 | 0.036 | ||
| ENSSSCG00000021904 | SNORA5A | Small nucleolar RNA, H/ACA box 5A [Source:HGNC Symbol;Acc:HGNC:32588] | 18 | H/ACA | 18S rRNA | −1.134 | 3.360 | 0.037 |
| ENSSSCG00000038146 | SNORD9B | Small nucleolar RNA, C/D box 49B [Source:HGNC Symbol;Acc:HGNC:32721] | 12 | C/D | U6 snRNA | −1.218 | 0.648 | 0.037 |
| ENSSSCG00000018868 | SNORD87 | Small nucleolar RNA, C/D box 87 [Source:HGNC Symbol;Acc:HGNC:32746] | 4 | C/D | 28S rRNA | −1.111 | 0.973 | 0.038 |
| ENSSSCG00000018501 | SNORA72 | Small nucleolar RNA SNORA72 [Source:RFAM;Acc:RF00139] | 4 | H/ACA | 5.8S rRNA | −1.179 | 2.325 | 0.041 |
| ENSSSCG00000034185 | SNORA73 | Small nucleolar RNA SNORA73 family [Source:RFAM;Acc:RF00045] | 6 | H/ACA | unknown | 0.838 | 1.528 | 0.041 |
| ENSSSCG00000019634 | SNORA49 | Small nucleolar RNA, H/ACA box 49 [Source:HGNC Symbol;Acc:HGNC:32642] | 14 | H/ACA | unknown | −0.894 | 1.765 | 0.041 |
| ENSSSCG00000019629 | SNORA5C | Small nucleolar RNA, H/ACA box 5C [Source:HGNC Symbol;Acc:HGNC:32590] | 18 | H/ACA | 18S rRNA | −1.178 | 1.187 | 0.043 |
| ENSSSCG00000019738 | SNORA79 | Small nucleolar RNA, H/ACA box 79 [Source:HGNC Symbol;Acc:HGNC:32665] | 7 | H/ACA | U6 snRNA | −2.214 | 0.173 | 0.044 |
| gene_id a | Symbol b | Description | Chr/Scaffold c | logFC d | logCPM e | FDR f |
|---|---|---|---|---|---|---|
| Only in oocyte vs MT− balstocyst DEGs | ||||||
| ENSSSCG00000018070 | tRNA-Trp | product=tRNA-Trp | MT | 8.098 | −2.836 | 9.01 × 10−17 |
| ENSSSCG00000018073 | tRNA-Cys | product=tRNA-Cys | MT | 8.414 | −2.516 | 1.32 × 10−16 |
| ENSSSCG00000018071 | tRNA-Ala | product=tRNA-Ala | MT | 7.828 | −3.004 | 2.39 × 10−16 |
| ENSSSCG00000018062 | tRNA-Val | product=tRNA-Val | MT | 9.163 | −0.652 | 1.30 × 10−15 |
| ENSSSCG00000018072 | tRNA-Asn | product=tRNA-Asn | MT | 6.784 | −3.061 | 2.33 × 10−12 |
| ENSSSCG00000050090 | NULL | 15 | 6.195 | −2.580 | 1.87 × 10−6 | |
| ENSSSCG00000003523 | EPHA8 | EPH receptor A8 [Source:VGNC Symbol;Acc:VGNC:87735] | 6 | 5.328 | −2.925 | 2.35 × 10−6 |
| ENSSSCG00000045445 | NULL | 11 | 5.320 | −2.805 | 6.20 × 10−6 | |
| ENSSSCG00000000439 | KIF5A | kinesin family member 5A [Source:VGNC Symbol;Acc:VGNC:89472] | 5 | 4.870 | −2.845 | 1.34 × 10−5 |
| ENSSSCG00000035495 | KITLG | KIT ligand [Source:VGNC Symbol;Acc:VGNC:98061] | 5 | 2.082 | 6.300 | 1.39 × 10−5 |
| ENSSSCG00000001750 | PAQR8 | progestin and adipoQ receptor family member 8 [Source:VGNC Symbol;Acc:VGNC:91178] | 7 | 3.598 | 2.226 | 1.41 × 10−5 |
| ENSSSCG00000026861 | NECTIN4 | nectin cell adhesion molecule 4 [Source:VGNC Symbol;Acc:VGNC:90664] | 4 | 5.308 | −2.341 | 2.49 × 10−5 |
| ENSSSCG00000004390 | SESN1 | sestrin 1 [Source:VGNC Symbol;Acc:VGNC:92753] | 1 | 1.288 | 5.758 | 3.17 × 10−5 |
| ENSSSCG00000027372 | SAMD9 | sterile alpha motif domain containing 9 [Source:HGNC Symbol;Acc:HGNC:1348] | 9 | 4.991 | −2.977 | 6.06 × 10−5 |
| ENSSSCG00000008765 | PCDH7 | protocadherin 7 [Source:NCBI gene (formerly Entrezgene);Acc:100520035] | 8 | 4.794 | −3.279 | 7.96 × 10−5 |
| Only in oocyte vs MT+ balstocyst DEGs | ||||||
| ENSSSCG00000048420 | Novel gene | AEMK02000602.1 | 6.819 | 0.974 | 2.76 × 10−12 | |
| ENSSSCG00000041004 | Novel gene | 4 | 5.747 | −3.428 | 4.61 × 10−10 | |
| ENSSSCG00000018084 | ND3 | mitochondrially encoded NADH:ubiquinone oxidoreductase core subunit 3 [Source:VGNC Symbol;Acc:VGNC:99794] | MT | 1.995 | 10.371 | 1.78 × 10−9 |
| ENSSSCG00000043677 | NULL | 4 | 6.122 | −2.129 | 3.82 × 10−9 | |
| ENSSSCG00000039862 | TRIB3 | tribbles pseudokinase 3 [Source:VGNC Symbol;Acc:VGNC:95791] | 17 | 4.254 | 1.509 | 5.51 × 10−9 |
| ENSSSCG00000028913 | Novel gene | X | 5.950 | −3.147 | 9.18 × 10−9 | |
| ENSSSCG00000039947 | KCNJ2 | potassium inwardly rectifying channel subfamily J member 2 [Source:VGNC Symbol;Acc:VGNC:89357] | 12 | 6.374 | −2.696 | 1.50 × 10−8 |
| ENSSSCG00000042056 | NULL | 6 | 5.426 | −3.168 | 2.14 × 10−8 | |
| ENSSSCG00000049454 | Novel gene | 1 | 5.488 | −2.866 | 2.71 × 10−8 | |
| ENSSSCG00000004673 | SLC28A2 | solute carrier family 28 member 2 [Source:VGNC Symbol;Acc:VGNC:93042] | 1 | 6.691 | −2.302 | 3.34 × 10−8 |
| ENSSSCG00000031101 | METTL21C | methyltransferase like 21C [Source:VGNC Symbol;Acc:VGNC:90159] | 11 | 5.905 | −3.068 | 6.28 × 10−8 |
| ENSSSCG00000027387 | MS4A12 | membrane spanning 4-domains A12 [Source:VGNC Symbol;Acc:VGNC:90408] | 2 | 5.392 | −2.752 | 7.14 × 10−8 |
| ENSSSCG00000047877 | Novel gene | 13 | 5.268 | −3.333 | 7.82 × 10−8 | |
| ENSSSCG00000002867 | CEBPG | CCAAT enhancer binding protein gamma [Source:VGNC Symbol;Acc:VGNC:86534] | 6 | 2.065 | 5.153 | 1.49 × 10−7 |
| ENSSSCG00000050874 | NULL | AEMK02000598.1 | 5.882 | −2.807 | 1.50 × 10−7 | |
Disclaimer/Publisher’s Note: The statements, opinions and data contained in all publications are solely those of the individual author(s) and contributor(s) and not of MDPI and/or the editor(s). MDPI and/or the editor(s) disclaim responsibility for any injury to people or property resulting from any ideas, methods, instructions or products referred to in the content. |
© 2023 by the authors. Licensee MDPI, Basel, Switzerland. This article is an open access article distributed under the terms and conditions of the Creative Commons Attribution (CC BY) license (https://creativecommons.org/licenses/by/4.0/).
Share and Cite
Okada, T.; McIlfatrick, S.; St. John, J.C. Mitochondrial DNA Deficiency and Supplementation in Sus scrofa Oocytes Influence Transcriptome Profiles in Oocytes and Blastocysts. Int. J. Mol. Sci. 2023, 24, 3783. https://doi.org/10.3390/ijms24043783
Okada T, McIlfatrick S, St. John JC. Mitochondrial DNA Deficiency and Supplementation in Sus scrofa Oocytes Influence Transcriptome Profiles in Oocytes and Blastocysts. International Journal of Molecular Sciences. 2023; 24(4):3783. https://doi.org/10.3390/ijms24043783
Chicago/Turabian StyleOkada, Takashi, Stephen McIlfatrick, and Justin C. St. John. 2023. "Mitochondrial DNA Deficiency and Supplementation in Sus scrofa Oocytes Influence Transcriptome Profiles in Oocytes and Blastocysts" International Journal of Molecular Sciences 24, no. 4: 3783. https://doi.org/10.3390/ijms24043783
APA StyleOkada, T., McIlfatrick, S., & St. John, J. C. (2023). Mitochondrial DNA Deficiency and Supplementation in Sus scrofa Oocytes Influence Transcriptome Profiles in Oocytes and Blastocysts. International Journal of Molecular Sciences, 24(4), 3783. https://doi.org/10.3390/ijms24043783

