Distribution of Bacterial Endosymbionts of the Cardinium Clade in Plant-Parasitic Nematodes
Abstract
1. Introduction
2. Results
2.1. Distribution of Cardinium and Cardinium-Related Endosymbionts in Plant-Parasitic Nematodes
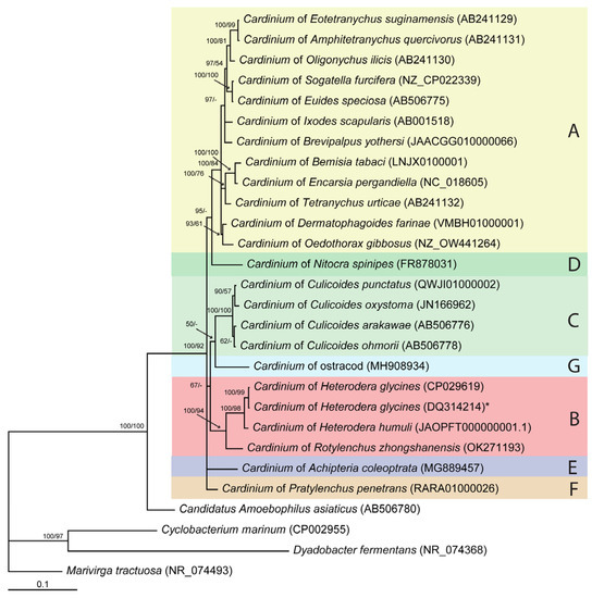
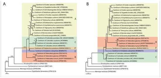
2.2. Phylogenetic Relationships among Representatives of Cardinium Clade from Plant-Parasitic Nematodes and Other Host Organisms
2.3. Genome Features of Endosymbiont of Heterodera humuli
| Characteristics | Cardinium cHhum | Cardinium cHgTN10 | Cardinium cPpe |
|---|---|---|---|
| GenBank accession no. | JAOPFT000000000.1 | CP029619.1 | RARA00000000.1 |
| Reference | This study | Showmaker et al. [35] | Brown et al. [25] |
| Host | Heterodera humuli | Heterodera glycines | Pratylenchus penetrans |
| Coverage (×) | 452 | 30 | 15 |
| No. of scaffolds | 141 | - † | 27 |
| Scaffold N50 (bp) | 83,838 | - † | 163,560 |
| Assembly size (bp) | 1,056,324 | 1,193,042 | 1,358,212 |
| G+C content (%) | 38.6 | 38.2 | 35.8 |
| No. of protein-coding genes | 935 | 943 ‡ | 1075 ‡ |
| No. of hypothetical proteins | 279 | 263 ‡ | 255 ‡ |
| No. of rRNAs | 3 | 3 ‡ | 3 ‡ |
| No. of tRNAs | 36 | 37 ‡ | 38 ‡ |
| No. of ncRNAs | 3 | 2 ‡ | 3 ‡ |
| No. of pseudo genes | 30 | 34 ‡ | 115 ‡ |
| Coding regions length (%) | 80.8 | 81.1 ‡ | 76.9 ‡ |
3. Discussion
4. Materials and Methods
4.1. Nematode Populations
4.2. DNA Extraction and Whole-Genome Amplification
4.3. PCR and Sequencing of 16S rRNA for Cardinium
4.4. Phylogenetic Analysis
4.5. Genome Sequencing and Analysis
Supplementary Materials
Author Contributions
Funding
Institutional Review Board Statement
Informed Consent Statement
Data Availability Statement
Acknowledgments
Conflicts of Interest
References
- Zchori-Fein, E.; Perlman, S.J.; Kelly, S.E.; Katzir, N.; Hunter, M.S. Characterization of a “Bacteroidetes” symbiont in Encarsia wasps (Hymenoptera: Aphelinidae): Proposal of “Candidatus Cardinium hertigii”. Int. J. Syst. Evol. Microbiol. 2004, 54, 961–968. [Google Scholar] [CrossRef] [PubMed]
- Kurtti, T.J.; Munderloh, U.G.; Andredis, T.G.; Magnarelli, L.A.; Mather, T.N. Tick cell culture isolation of an intracellular prokaryote from the tick Ixodes scapularis. J. Invertebr. Pathol. 1996, 67, 318–321. [Google Scholar] [CrossRef]
- Weeks, A.; Marec, F.; Breeuwer, J.A.J. A mite species that consists entirely of haploid females. Science 2001, 292, 2479–2482. [Google Scholar] [CrossRef]
- Zchori-Fein, E.; Perlman, S.J. Distribution of the bacterial symbiont Cardinium in arthropods. Mol. Ecol. 2004, 13, 2009–2016. [Google Scholar] [CrossRef]
- Duron, O.; Hurst, G.D.D.; Hornett, E.A.; Jostling, J.A.; Engelstädter, J. High incidence of the maternally inherited bacterium Cardinium in spiders. Mol. Ecol. 2008, 17, 1427–1437. [Google Scholar] [CrossRef]
- Gruwell, M.E.; Wu, G.J.; Normark, B.B. Diversity and phylogeny of Cardinium (Bacteroidetes) in armored scale insects (Hemiptera: Diaspididae). Ann. Entomol. Soc. Am. 2009, 102, 1050–1061. [Google Scholar] [CrossRef]
- Martin, O.Y.; Goodacre, S.L. Widespread infections by the bacterial endosymbiont Cardinium in arachnids. J. Arachnol. 2009, 37, 106–108. [Google Scholar] [CrossRef]
- Nakamura, Y.; Kawai, S.; Yukuhiro, F.; Ito, S.; Gotoh, T.; Kisimoto, R.; Yanase, T.; Matsumoto, Y.; Kageyama, D.; Noda, H. Prevalence of Cardinium bacteria in planthoppers and spider mites and taxonomic revision of “Candidatus Cardinium hertigii” based on detection of a new Cardinium group from biting midges. Appl. Environ. Microbiol. 2009, 75, 6757–6763. [Google Scholar] [CrossRef] [PubMed]
- Weinert, L.A.; Araujo-Jnr, E.V.; Ahmed, M.Z.; Welch, J.J. The incidence of bacterial endosymbionts in terrestrial arthropods. Proc. Biol. Sci. 2015, 282, 20150249. [Google Scholar] [CrossRef]
- Çelen, E.; Külköylüoğlu, O.; Yavuzatmaca, M.; Akdemir, D.; Yılmaz, O. First evidence of Cardinium (Sphingobacteria) in non-marine ostracods. Turk. J. Crustac. Biol. 2019, 39, 547–551. [Google Scholar] [CrossRef]
- Siozios, S.; Pilgrim, J.; Darby, A.C.; Baylis, M.; Hurst, G.D.D. The draft genome of strain cCpun from biting midges confirms insect Cardinium are not a monophyletic group and reveals a novel gene family expansion in a symbiont. PeerJ 2019, 7, e6448. [Google Scholar] [CrossRef]
- White, J.A.; Kelly, S.E.; Cockburn, S.N.; Perlman, S.J.; Hunter, M.S. Endosymbiont costs and benefits in a parasitoid infected with both Wolbachia and Cardinium. Hered 2011, 106, 585–591. [Google Scholar] [CrossRef]
- Penz, T.; Schmitz-Esser, S.; Kelly, S.E.; Cass, B.N.; Müller, A.; Woyke, T.; Malfatti, S.A.; Hunter, M.S.; Horn, M. Comparative genomics suggests an independent origin of cytoplasmic incompatibility in Cardinium hertigii. PLoS Genet. 2012, 8, e1003012. [Google Scholar] [CrossRef] [PubMed]
- Noel, G.R.; Atibalentja, N. ‘Candidatus Paenicardinium endonii’, an endosymbiont of the plant-parasitic nematode Heterodera glycines (Nemata: Tylenchida), affiliated to the phylum Bacteroidetes. Int. J. Syst. Evol. Microbiol. 2006, 56, 1697–1702. [Google Scholar] [CrossRef]
- Kim, M.; Oh, H.S.; Park, S.C.; Chun, J. Towards a taxonomic coherence between average nucleotide identity and 16S rRNA gene sequence similarity for species demarcation of prokaryotes. Int. J. Syst. Evol. Microbiol. 2014, 64, 346–351. [Google Scholar] [CrossRef]
- Yarza, P.; Yilmaz, P.; Pruesse, E.; Glöckner, F.O.; Ludwig, W.; Schleifer, K.H.; Whitman, W.B.; Euzeby, J.; Amann, R.; Rosselló-Móra, R. Uniting the classification of cultured and uncultured bacteria and archaea using 16S rRNA gene sequences. Nat. Rev. Microbiol. 2014, 12, 635–645. [Google Scholar] [CrossRef]
- Busse, H.J. Review of the taxonomy of the genus Arthrobacter, emendation of the genus Arthrobacter sensu lato, proposal to reclassify selected species of the genus Arthrobacter in the novel genera Glutamicibacter gen. nov., Paeniglutamicibacter gen. nov., Pseudoglutamicibacter gen. nov., Paenarthrobacter gen. nov. and Pseudarthrobacter gen. nov., and emended description of Arthrobacter roseus. Int. J. Syst. Evol. Microbiol. 2016, 66, 9–37. [Google Scholar] [CrossRef]
- Barco, R.A.; Garrity, G.M.; Scott, J.J.; Amend, J.P.; Nealson, K.H.; Emerson, D. A genus definition for bacteria and archaea based on a standard genome relatedness index. Mbio 2020, 11, e02475-19. [Google Scholar] [CrossRef] [PubMed]
- Lalucat, J.; Gomila, M.; Mulet, M.; Zaruma, A.; García-Valdés, E. Past, present and future of the boundaries of the Pseudomonas genus: Proposal of Stutzerimonas gen. nov. Syst. Appl. Microbiol. 2022, 45, 126289. [Google Scholar] [CrossRef]
- Edlund, A.; Ek, K.; Breitholtz, M.; Gorokhova, E. Antibiotic-induced change of bacterial communities associated with the copepod Nitocra spinipes. PLoS ONE 2012, 7, e33107. [Google Scholar] [CrossRef] [PubMed]
- Santos-Garcia, D.; Rollat-Farnier, P.A.; Beitia, F.; Zchori-Fein, E.; Vavre, F.; Mouton, L.; Moya, A.; Latorre, A.; Silva, F.J. The genome of Cardinium cBtQ1 provides insights into genome reduction, symbiont motility, and its settlement in Bemisia tabaci. Genome Biol. Evol. 2014, 6, 1013–1030. [Google Scholar] [CrossRef]
- Konecka, E.; Olszanowski, Z. A new Cardinium group of bacteria found in Achipteria coleoptrata (Acari: Oribatida). Mol. Phylogenetics Evol. 2019, 131, 64–71. [Google Scholar] [CrossRef] [PubMed]
- Yang, D.; Chen, C.; Liu, Q.; Jian, H. Comparative analysis of pre- and post-parasitic transcriptomes and mining pioneer effectors of Heterodera avenae. Cell Biosci. 2017, 7, 11. [Google Scholar] [CrossRef] [PubMed]
- Denver, D.R.; Brown, A.M.V.; Howe, D.K.; Peetz, A.B.; Zasada, I.A. Genome skimming: A rapid approach to gaining diverse biological insights into multicellular pathogens. PLoS Pathog. 2016, 12, e1005713. [Google Scholar] [CrossRef]
- Brown, A.M.V.; Wasala, S.K.; Howe, D.K.; Peetz, A.B.; Zasada, I.A.; Denver, D.R. Comparative genomics of Wolbachia–Cardinium dual endosymbiosis in a plant-parasitic nematode. Front. Microbiol. 2018, 9, 2482. [Google Scholar] [CrossRef]
- Wasala, S.K.; Brown, A.M.V.; Kang, J.; Howe, D.K.; Peetz, A.B.; Zasada, I.A.; Denver, D.R. Variable abundance and distribution of Wolbachia and Cardinium endosymbionts in plant-parasitic nematode field populations. Front. Microbiol. 2019, 10, 964. [Google Scholar] [CrossRef]
- Guo, F.; Castillo, P.; Li, C.; Qing, X.; Li, H. Description of Rotylenchus zhongshanensis sp. nov. (Tylenchomorpha: Hoplolaimidae) and discovery of its endosymbiont Cardinium. J. Helminthol. 2022, 96, e48. [Google Scholar] [CrossRef]
- Shepherd, A.M.; Clark, S.A.; Kempton, A. An intracellular micro-organism associated with tissues of Heterodera spp. Nematologica 1973, 19, 31–34. [Google Scholar] [CrossRef]
- Walsh, J.A.; Lee, D.L.; Shepherd, A.M. The distribution and effect of intracellular rickettsia-like microorganisms infecting adult males of the potato cyst-nematode Globodera rostochiensis. Nematologica 1983, 29, 227–239. [Google Scholar] [CrossRef]
- Walsh, J.A.; Shepherd, A.M.; Lee, D.L. The distribution and effect of intracellular Rickettsia-like micro-organisms infecting second-stage juveniles of the potato cyst-nematode Globodera rostochiensis. J. Zool. 1983, 199, 395–419. [Google Scholar] [CrossRef]
- Endo, B.Y. The ultrastructure and distribution of an intracellular bacterium-like microorganism in tissue of larvae of the soybean cyst nematode, Heterodera glycines. J. Ultrastruct. Res. 1979, 67, 1–14. [Google Scholar] [CrossRef]
- Yushin, V.V.; Gliznutsa, L.A.; Ryss, A. Ultrastructural detection of intracellular bacterial symbionts in the wood- inhabiting nematode Bursaphelenchus mucronatus (Nematoda: Aphelenchoididae). Nematology 2022, 24, 1073–1083. [Google Scholar] [CrossRef]
- Goris, J.; Konstantinidis, K.T.; Klappenbach, J.A.; Coenye, T.; Vandamme, P.; Tiedje, J.M. DNA–DNA hybridization values and their relationship to whole-genome sequence similarities. Int. J. Syst. Evol. Microbiol. 2007, 57, 81–91. [Google Scholar] [CrossRef]
- Richter, M.; Rosselló-Móra, R. Shifting the genomic gold standard for the prokaryotic species definition. Proc. Natl. Acad. Sci. USA 2009, 106, 19126–19131. [Google Scholar] [CrossRef]
- Showmaker, K.C.; Walden, K.K.O.; Fields, C.J.; Lambert, K.N.; Hudson, M.E. Genome sequence of the soybean cyst nematode (Heterodera glycines) endosymbiont “Candidatus Cardinium hertigii” strain cHgTN10. Genome Announc. 2018, 6, e00624-18. [Google Scholar] [CrossRef]
- Zhang, Y.; Chen, Y.; Yang, K.; Hong, X. A review of prevalence and phylogeny of the bacterial symbiont Cardinium in mites (subclass: Acari). Syst. Appl. Acarol. 2016, 21, 978–990. [Google Scholar] [CrossRef]
- Kondo, N.; Nikoh, N.; Ijichi, N.; Shimada, M.; Fukatsu, T. Genome fragment of Wolbachia endosymbiont transferred to X chromosome of host insect. Proc. Natl. Acad. Sci. USA 2002, 99, 14280–14285. [Google Scholar] [CrossRef]
- Dunning Hotopp., J.C.; Clark, M.E.; Oliveira, D.C.; Foster, J.M.; Fischer, P.; Muñoz Torres, M.C.; Giebel, J.D.; Kumar, N.; Ishmael, N.; Wang, S.; et al. Widespread lateral gene transfer from intracellular bacteria to multicellular eukaryotes. Science 2007, 317, 1753–1756. [Google Scholar] [CrossRef]
- Koutsovoulos, G.; Makepeace, B.; Tanya, V.N.; Blaxter, M. Palaeosymbiosis revealed by genomic fossils of Wolbachia in a strongyloidean nematode. PLoS Genet. 2014, 10, e1004397. [Google Scholar] [CrossRef]
- Subbotin, S.A.; Skantar, A.M. Molecular Taxonomy and Phylogeny. In Cyst Nematodes; Perry, R.N., Moens, M., Jones, J.T., Eds.; CAB International: Wallingford, UK, 2018; pp. 398–417. [Google Scholar]
- Stouthamer, C.M.; Kelly, S.; Hunter, M.S. Enrichment of low-density symbiont DNA from minute insects. J. Microbiol. Methods 2018, 151, 16–19. [Google Scholar] [CrossRef] [PubMed]
- Schön, I.; Kamiya, T.; Van den Berghe, T.; Van den Broecke, L.; Martens, K. Novel Cardinium strains in non-marine ostracod (Crustacea) hosts from natural populations. Mol. Phylogenet. Evol. 2018, 130, 406–415. [Google Scholar] [CrossRef]
- Mioduchowska, M.; Katarzyna, Z.; Tadeusz, Z.; Jerzy, S. Wolbachia and Cardinium infection found in threatened unionid species: A new concern for conservation of freshwater mussels? Conserv. Genet. 2020, 21, 381–386. [Google Scholar] [CrossRef]
- Weeks, A.R.; Velten, R.; Stouthamer, R. Incidence of a new sex-ratio-distorting endosymbiotic bacterium among arthropods. Proc. R. Soc. Lond. B Biol. Sci. 2003, 270, 1857–1865. [Google Scholar] [CrossRef]
- Gonella, E.; Pajoro, M.; Marzorati, M.; Crotti, E.; Mandrioli, M.; Pontini, M.; Bulgari, D.; Negri, I.; Sacchi, L.; Chouaia, B.; et al. Plantmediated interspecific horizontal transmission of an intracellular symbiont in insects. Sci. Rep. 2015, 5, 15811. [Google Scholar] [CrossRef]
- Rasgon, J.L.; Gamston, C.E.; Ren, X. Survival of Wolbachia pipientis in cell-free medium. Appl. Environ. Microbiol. 2006, 72, 6934–6937. [Google Scholar] [CrossRef] [PubMed]
- Chang, J.; Masters, A.; Avery, A.; Werren, J.H. A divergent Cardinium found in daddy long-legs (Arachnida: Opiliones). J. Invertebr. Pathol. 2010, 105, 220–227. [Google Scholar] [CrossRef] [PubMed]
- Ros, V.I.D.; Fleming, V.M.; Feil, E.J.; Breeuwer, J.A.J. Diversity and recombination in Wolbachia and Cardinium from Bryobiaspider mites. BMC Microbiol. 2012, 12 (Suppl. 1), S13. [Google Scholar] [CrossRef]
- Kopecky, J.; Perotti, M.A.; Nesvorna, M.; Erban, T.; Hubert, J. Cardinium endosymbionts are widespread in synanthropic mite species (Acari: Astigmata). J. Invertebr. Pathol. 2013, 112, 20–23. [Google Scholar] [CrossRef]
- Schmitz-Esser, S.; Tischler, P.; Arnold, R.; Montanaro, J.; Wagner, M.; Rattei, T.; Horn, M. The genome of the amoeba symbiont “Candidatus Amoebophilus asiaticus” reveals common mechanisms for host cell interaction among amoeba-associated bacteria. J. Bacteriol. 2010, 192, 1045–1057. [Google Scholar] [CrossRef] [PubMed]
- Chrostek, E.; Pelz-Stelinski, K.; Hurst, G.D.D.; Hughes, G.L. Horizontal transmission of intracellular insect symbionts via plants. Front. Microbiol. 2017, 8, 2237. [Google Scholar] [CrossRef] [PubMed]
- Subbotin, S.A.; Roubtsova, T.V.; Bostock, R.M.; Tanha Maafi, Z.; Chizhov, V.N. DNA barcoding, phylogeny and phylogeography of the cyst nematode species of the Humuli group from the genus Heterodera (Tylenchida: Heteroderidae). Nematology 2022, 24, 1–14. [Google Scholar] [CrossRef]
- Stouthamer, C.M.; Kelly, S.; Mann, E.; Schmitz-Esser, S.; Hunter, M.S. Development of a multi-locus sequence typing system helps reveal the evolution of Cardinium hertigii, a reproductive manipulator symbiont of insects. BMC Microbiol. 2019, 19, 266. [Google Scholar] [CrossRef] [PubMed]
- Chenna, R.; Sugawara, H.; Koike, T.; Lopez, R.; Gibson, T.J.; Higgins, D.G.; Thompson, J.D. Multiple sequence alignment with the Clustal series of programs. Nucleic Acids Res. 2003, 31, 3497–3500. [Google Scholar] [CrossRef]
- Zeng, Z.; Fu, Y.; Guo, D.Y.; Wu, Y.X.; Ajayi, O.E.; Wu, Q.F. Bacterial endosymbiont Cardinium cSfur genome sequence provides insights for understanding the symbiotic relationship in Sogatella furcifera host. Genomics 2018, 19, 688. [Google Scholar] [CrossRef] [PubMed]
- Posada, D. jModelTest: Phylogenetic model averaging. Mol. Biol. Evol. 2008, 25, 1253–1256. [Google Scholar] [CrossRef]
- Darriba, D.; Taboada, G.L.; Doallo, R.; Posada, D. ProtTest 3: Fast selection of best-fit models of protein evolution. Bioinformatics 2011, 27, 1164–1165. [Google Scholar] [CrossRef]
- Ronquist, F.; Huelsenbeck, J.P. MRBAYES 3: Bayesian phylogenetic inference under mixed models. Bioinformatics 2003, 19, 1572–1574. [Google Scholar] [CrossRef]
- Swofford, D.L. PAUP*: Phylogenetic Analysis Using Parsimony (*and other Methods), Version 4.0b10; Sinauer Associates: Sunderland, MA, USA, 2003. [Google Scholar]
- Bandelt, H.; Forster, P.; Röhl, A. Median-joining networks for inferring intraspecific phylogenies. Mol. Biol. Evol. 1999, 16, 37–48. [Google Scholar] [CrossRef]
- Andrews, S. FastQC. A Quality Control Tool for High Throughput Sequence Data. 2010. Available online: http://www.bioinformatics.babraham.ac.uk/projects/fastqc (accessed on 6 December 2022).
- Bolger, A.M.; Lohse, M.; Usadel, B. Trimmomatic: A flexible trimmer for Illumina sequence data. Bioinformatics 2014, 30, 2114–2220. [Google Scholar] [CrossRef]
- Langmead, B.; Salzberg, S. Fast gapped-read alignment with Bowtie 2. Nat. Methods 2012, 9, 357–359. [Google Scholar] [CrossRef]
- Prjibelski, A.; Antipov, D.; Meleshko, D.; Lapidus, A.; Korobeynikov, A. Using SPAdes de novo assembler. Curr. Protoc. Bioinform. 2020, 70, e102. [Google Scholar] [CrossRef] [PubMed]
- Peterlongo, P.; Chikhi, R. Mapsembler, targeted and micro assembly of large NGS datasets on a desktop computer. BMC Bioinform. 2012, 13, 48. [Google Scholar] [CrossRef] [PubMed]
- Wick, R.R.; Schultz, M.B.; Zobel, J.; Holt, K.E. Bandage: Interactive visualisation of de novo genome assemblies. Bioinformatics 2015, 31, 3350–3352. [Google Scholar] [CrossRef]
- Tatusova, T.; DiCuccio, M.; Badretdin, A.; Chetvernin, V.; Nawrocki, E.P.; Zaslavsky, L.; Lomsadze, A.; Pruitt, K.D.; Borodovsky, M.; Ostell, J. NCBI Prokaryotic genome annotation pipeline. Nucleic Acids Res. 2016, 44, 6614–6624. [Google Scholar] [CrossRef] [PubMed]
- Emms, D.M.; Kelly, S. OrthoFinder: Phylogenetic orthology inference for comparative genomics. Genome Biol. 2019, 20, 238. [Google Scholar] [CrossRef]
- Meier-Kolthoff, J.P.; Auch, A.F.; Klenk, H.-P.; Göker, M. Genome sequence-based species delimitation with confidence intervals and improved distance functions. BMC Bioinform. 2013, 4, 60. [Google Scholar] [CrossRef]
- Criscuolo, A. On the transformation of MinHash-based uncorrected distances into proper evolutionary distances for phylogenetic inference. F1000Research 2020, 9, 1309. [Google Scholar] [CrossRef]




| Species | Sample Code | Location | GenBank Accession Number | |
|---|---|---|---|---|
| 16S rRNA Gene | gyrB Gene | |||
| Cactodera rosae | CD329 | Mexico | OP391685 | OP381874 |
| Cactodera sp. | CD3612 | Mexico | OP391686 | OP381864 |
| Globodera rostochiensis | CD2568b | Bolivia, Cochabamba, Saavedra | OP391684 | OP381875 |
| Heterodera avenae | CD1456 | Tunisia, Siliana | OP391679 | - |
| H. humuli | CD3144b-2 | Russia, Moscow | OP391674 | OP381867 |
| H. goettingiana | CD3123a | France, Antibes | OP391681 | OP381868 |
| H. ripae | CD3144b-4 | Russia, Moscow | OP391676 | OP381866 |
| H. salixophila | CD3258b | Ukraine, Kherson | OP391675 | OP381869 |
| H. latipons | CD2047 | Turkey, Kilis, Merkez | OP391678 | OP381871 |
| H. latipons | CD1992 | Turkey, Elbistan | OP391680 | OP381870 |
| H. mediterranea | CD3246 | Spain, Saler, Valencia | OP391683 | OP381873 |
| H. mediterranea | CD3118a | Spain, Vejer, Cádiz | OP391682 | OP381872 |
| H. sturhani | CD2360a | China | OP391677 | OP381865 |
| Punctodera chalcoensis | CD2813 | Mexico | OP391687 | OP381863 |
Disclaimer/Publisher’s Note: The statements, opinions and data contained in all publications are solely those of the individual author(s) and contributor(s) and not of MDPI and/or the editor(s). MDPI and/or the editor(s) disclaim responsibility for any injury to people or property resulting from any ideas, methods, instructions or products referred to in the content. |
© 2023 by the authors. Licensee MDPI, Basel, Switzerland. This article is an open access article distributed under the terms and conditions of the Creative Commons Attribution (CC BY) license (https://creativecommons.org/licenses/by/4.0/).
Share and Cite
Tarlachkov, S.V.; Efeykin, B.D.; Castillo, P.; Evtushenko, L.I.; Subbotin, S.A. Distribution of Bacterial Endosymbionts of the Cardinium Clade in Plant-Parasitic Nematodes. Int. J. Mol. Sci. 2023, 24, 2905. https://doi.org/10.3390/ijms24032905
Tarlachkov SV, Efeykin BD, Castillo P, Evtushenko LI, Subbotin SA. Distribution of Bacterial Endosymbionts of the Cardinium Clade in Plant-Parasitic Nematodes. International Journal of Molecular Sciences. 2023; 24(3):2905. https://doi.org/10.3390/ijms24032905
Chicago/Turabian StyleTarlachkov, Sergey V., Boris D. Efeykin, Pablo Castillo, Lyudmila I. Evtushenko, and Sergei A. Subbotin. 2023. "Distribution of Bacterial Endosymbionts of the Cardinium Clade in Plant-Parasitic Nematodes" International Journal of Molecular Sciences 24, no. 3: 2905. https://doi.org/10.3390/ijms24032905
APA StyleTarlachkov, S. V., Efeykin, B. D., Castillo, P., Evtushenko, L. I., & Subbotin, S. A. (2023). Distribution of Bacterial Endosymbionts of the Cardinium Clade in Plant-Parasitic Nematodes. International Journal of Molecular Sciences, 24(3), 2905. https://doi.org/10.3390/ijms24032905

