Combination of Radix Astragali and Safflower Promotes Angiogenesis in Rats with Ischemic Stroke via Silencing PTGS2
Abstract
1. Introduction
2. Result
2.1. Chemical Components in AS Aqueous Extract
2.2. Network Pharmacology Analysis of AS against IS
2.3. AS Alleviated CIRI in MCAO/R Rats
2.4. AS Regulated the Expression of PDGF-BB, EPO, TGF-β, PF4, Ang-2, and TIMP-1 in Serum
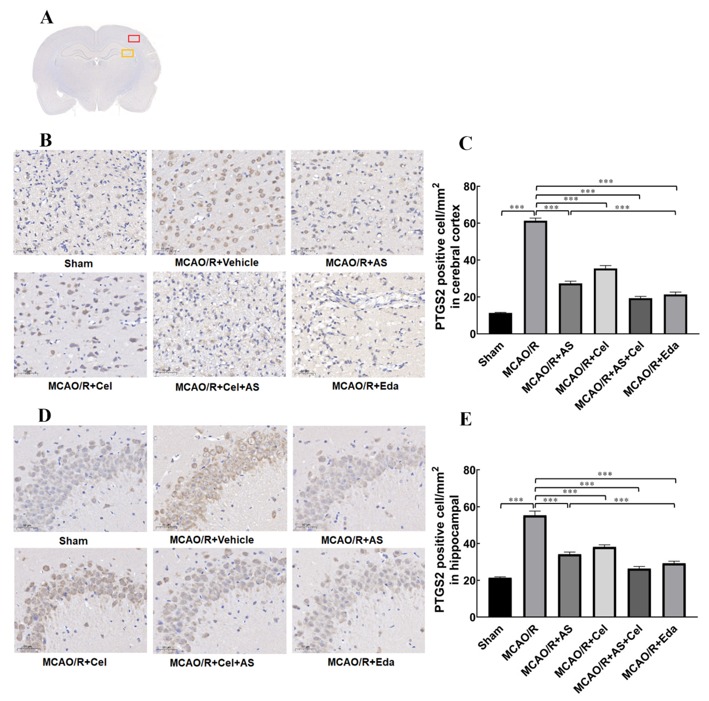
2.5. AS Regulated the Expression of PTGS2 in Cerebral Cortex and Hippocampus
2.6. AS Promoted Angiogenesis in MCAO/R Rats
2.7. The Effect of AS on the Protein and mRNA Expression of PTGS2, PGI2, TSP-1, Bax, Bcl-2, and VEGF
3. Discussion
4. Reagents and Methods
4.1. Reagents
4.2. Preparation of AS Aqueous Extract
4.3. Authentication Compounds in AS Aqueous Extract
4.4. Network Pharmacology Analysis
4.5. Animals
4.6. Establishment of Rat MCAO/R Model
4.7. Administration of Drugs
4.8. Evaluation of Neurobehavioral Deficits
4.9. Examination of Cerebral Infarct Volume
4.10. Hematoxylin-Eosin (HE) Staining
4.11. Detection of the Ang, PF4, EPO, TGF-β, PDGF-BB and TIMP Contents in Rat Serum
4.12. Detection the mRNA Levels of PTGS2, PGI2, TSP-1, bFGF, VEGF, Bcl-2, and Bax Using PCR
4.13. Immunofluorescence Staining
4.14. Immumohistochemicalstaining
4.15. Western Blotting
4.16. Statistical Analysis
5. Conclusions
Supplementary Materials
Author Contributions
Funding
Institutional Review Board Statement
Informed Consent Statement
Data Availability Statement
Conflicts of Interest
Abbreviations
| Ang | Angiopoietin |
| AS | Radix astragali-safflower |
| BCA | Bicinchoninic acid |
| bFGF | Basic Fibroblast Growth Factor |
| CCA | Common carotid artery |
| Cel | Celecoxib |
| CIRI | Cerebral ischemia reperfusion injury |
| CVD | Cerebrovascular disease |
| DL | Drug-like properties |
| ECA | External carotid artery |
| ECM | Extracellular matrix |
| ECs | Endothelial cells |
| Eda | Edaravone |
| EPO | Erythropoietin |
| GO | Gene ontology |
| HE | Hematoxylin-Eosin |
| ICA | Internal carotid artery |
| IS | Ischemia stroke |
| KEGG | Kyoto encyclopedia of gene and genomes |
| MCAO/R | Middle cerebral artery occlusion/reperfusion |
| mNSS | Modified neurological severity scoring |
| MMPs | Matrix metalloproteinases |
| OB | Oral bioavailability |
| PBS | Phosphate buffered saline |
| PCR | Polymerase chain reaction |
| PDGF-BB | Platelet-derived growth factor B |
| PF4 | Platelet factor 4 |
| PGI2 | Prostaglandin I2 |
| PPI | Protein-Protein Interaction |
| PTGS2 | Prostaglandin-endoperoxide synthase 2 |
| SD | Standard Deviation |
| SNK | Student-Newman-Keuls |
| TGF-β | Transforming growth factor-β |
| TIMP-1 | TIMP metallopeptidase inhibitor 1 |
| TSP | Thrombospondin |
| TTC | 2,3,5-triphenyltetrazolium chloride |
| VEGF | Vascular endothelial growth factor |
| VEGFR2 | VEGF receptor-2 |
References
- Tang, Q.; Chen, Z.; Ward, R.; Elgendi, M. Synthetic photoplethysmogram generation using two Gaussian functions. Sci. Rep. 2020, 10, 13883. [Google Scholar] [CrossRef]
- Xu, Q.; Zhao, B.; Ye, Y.; Li, Y.; Zhang, Y.; Xiong, X.; Gu, L. Relevant mediators involved in and therapies targeting the inflammatory response induced by activation of the NLRP3 inflammasome in ischemic stroke. J. Neuroinflamm. 2021, 18, 123. [Google Scholar] [CrossRef] [PubMed]
- Li, X.; Zheng, L.; Xia, Q.; Liu, L.; Mao, M.; Zhou, H.; Zhao, Y.; Shi, J. A novel cell-penetrating peptide protects against neuron apoptosis after cerebral ischemia by inhibiting the nuclear translocation of annexin A1. Cell Death Differ. 2019, 26, 260–275. [Google Scholar] [CrossRef] [PubMed]
- He, S.; Wang, C.; Dong, H.; Xia, F.; Zhou, H.; Jiang, X.; Pei, C.; Ren, H.; Li, H.; Li, R.; et al. Immune-related GTPase M (IRGM1) regulates neuronal autophagy in a mouse model of stroke. Autophagy 2012, 8, 1621–1627. [Google Scholar] [CrossRef] [PubMed]
- Kanazawa, M.; Takahashi, T.; Ishikawa, M.; Onodera, O.; Shimohata, T.; del Zoppo, G.J. Angiogenesis in the ischemic core: A potential treatment target? J. Cereb. Blood Flow Metab. 2019, 39, 753–769. [Google Scholar] [CrossRef]
- Yang, S.; Jin, H.; Zhu, Y.; Wan, Y.; Opoku, E.N.; Zhu, L.; Hu, B. Diverse Functions and Mechanisms of Pericytes in Ischemic Stroke. Curr. Neuropharmacol. 2017, 15, 892–905. [Google Scholar] [CrossRef]
- Zhan, Y.; Li, M.Z.; Yang, L.; Feng, X.F.; Lei, J.F.; Zhang, N.; Zhao, Y.Y.; Zhao, H. The three-phase enriched environment paradigm promotes neurovascular restorative and prevents learning impairment after ischemic stroke in rats. Neurobiol. Dis. 2020, 146, 105091. [Google Scholar] [CrossRef]
- Wen, H.C.; Huo, Y.N.; Chou, C.M.; Lee, W.S. PMA inhibits endothelial cell migration through activating the PKC-delta/Syk/NF-kappaB-mediated up-regulation of Thy-1. Sci. Rep. 2018, 8, 16247. [Google Scholar] [CrossRef]
- Shibahara, T.; Ago, T.; Nakamura, K.; Tachibana, M.; Yoshikawa, Y.; Komori, M.; Yamanaka, K.; Wakisaka, Y.; Kitazono, T. Pericyte-Mediated Tissue Repair through PDGFRbeta Promotes Peri-Infarct Astrogliosis, Oligodendrogenesis, and Functional Recovery after Acute Ischemic Stroke. eNeuro 2020, 7, 1–20. [Google Scholar] [CrossRef] [PubMed]
- Yao, Y. Basement membrane and stroke. J. Cereb. Blood Flow Metab. 2019, 39, 3–19. [Google Scholar] [CrossRef] [PubMed]
- Azad, T.; Ghahremani, M.; Yang, X. The Role of YAP and TAZ in Angiogenesis and Vascular Mimicry. Cells 2019, 8, 407. [Google Scholar] [CrossRef] [PubMed]
- Cao, J.; Chen, Z.; Zhu, Y.; Li, Y.; Guo, C.; Gao, K.; Chen, L.; Shi, X.; Zhang, X.; Yang, Z.; et al. Huangqi-Honghua combination and its main components ameliorate cerebral infarction with Qi deficiency and blood stasis syndrome by antioxidant action in rats. J. Ethnopharmacol. 2014, 155, 1053–1060. [Google Scholar] [CrossRef]
- Yang, L.; Fan, L.; Wang, K.; Chen, Y.; Liang, L.; Qin, X.; Lu, A.; Cao, P.; Yu, B.; Guan, D.; et al. Analysis of Molecular Mechanism of Erxian Decoction in Treating Osteoporosis Based on Formula Optimization Model. Oxidative Med. Cell. Longev. 2021, 2021, 6641838. [Google Scholar] [CrossRef] [PubMed]
- Jimenez-Luna, C.; Gonzalez-Flores, E.; Ortiz, R.; Martinez-Gonzalez, L.J.; Antunez-Rodriguez, A.; Exposito-Ruiz, M.; Melguizo, C.; Caba, O.; Prados, J. Circulating PTGS2, JAG1, GUCY2C and PGF mRNA in Peripheral Blood and Serum as Potential Biomarkers for Patients with Metastatic Colon Cancer. J. Clin. Med. 2021, 10, 2248. [Google Scholar] [CrossRef] [PubMed]
- Zhou, M.; Lu, W.; Li, B.; Yuan, X.; Liu, M.; Han, J.; Liu, X.; Li, A. Roquin2 suppresses breast cancer progression by inhibiting tumor angiogenesis via selectively destabilizing proangiogenic factors mRNA. Int. J. Biol. Sci. 2021, 17, 2884–2898. [Google Scholar] [CrossRef]
- Gomez-Valenzuela, F.; Escobar, E.; Perez-Tomas, R.; Montecinos, V.P. The Inflammatory Profile of the Tumor Microenvironment, Orchestrated by Cyclooxygenase-2, Promotes Epithelial-Mesenchymal Transition. Front. Oncol. 2021, 11, 686792. [Google Scholar] [CrossRef]
- Asselah, T.; Bieche, I.; Laurendeau, I.; Martinot-Peignoux, M.; Paradis, V.; Vidaud, D.; Valla, D.C.; Bedossa, P.; Marcellin, P.; Vidaud, M. Significant gene expression differences in histologically “Normal” liver biopsies: Implications for control tissue. Hepatology 2008, 48, 953–962. [Google Scholar] [CrossRef]
- Zhou, Z.; Lu, C.; Meng, S.; Dun, L.; Yin, N.; An, H.; Xu, H.; Liu, G.; Cai, Y. Silencing of PTGS2 exerts promoting effects on angiogenesis endothelial progenitor cells in mice with ischemic stroke via repression of the NF-kappaB signaling pathway. J. Cell. Physiol. 2019, 234, 23448–23460. [Google Scholar] [CrossRef]
- Gately, S.; Li, W.W. Multiple roles of COX-2 in tumor angiogenesis: A target for antiangiogenic therapy. Semin. Oncol. 2004, 31, 2–11. [Google Scholar] [CrossRef]
- Luo, Y.; Kuo, C.C.; Shen, H.; Chou, J.; Greig, N.H.; Hoffer, B.J.; Wang, Y. Delayed treatment with a p53 inhibitor enhances recovery in stroke brain. Ann. Neurol. 2009, 65, 520–530. [Google Scholar] [CrossRef]
- Cunningham, L.A.; Wetzel, M.; Rosenberg, G.A. Multiple roles for MMPs and TIMPs in cerebral ischemia. Glia 2005, 50, 329–339. [Google Scholar] [CrossRef] [PubMed]
- Ge, J.; Li, R.; Yuan, P.; Che, B.; Bu, X.; Shao, H.; Xu, T.; Ju, Z.; Zhang, J.; Zhang, Y.; et al. Serum tissue inhibitor of metalloproteinase-1 and risk of cognitive impairment after acute ischaemic stroke. J. Cell. Mol. Med. 2020, 24, 7470–7478. [Google Scholar] [CrossRef] [PubMed]
- Cecconi, D.; Brandi, J.; Manfredi, M.; Serena, M.; Dalle Carbonare, L.; Deiana, M.; Cheri, S.; Parolini, F.; Gandini, A.; Marchetto, G.; et al. Runx2 stimulates neoangiogenesis through the Runt domain in melanoma. Sci. Rep. 2019, 9, 8052. [Google Scholar] [CrossRef]
- Yu, R.; Kim, N.S.; Li, Y.; Jeong, J.Y.; Park, S.J.; Zhou, B.; Oh, W.J. Vascular Sema3E-Plexin-D1 Signaling Reactivation Promotes Post-stroke Recovery through VEGF Downregulation in Mice. Transl. Stroke Res. 2022, 13, 142–159. [Google Scholar] [CrossRef] [PubMed]
- Xu, Y.; Liu, Y.; Li, K.; Yuan, D.; Yang, S.; Zhou, L.; Zhao, Y.; Miao, S.; Lv, C.; Zhao, J. COX-2/PGE2 Pathway Inhibits the Ferroptosis Induced by Cerebral Ischemia Reperfusion. Mol. Neurobiol. 2022, 59, 1619–1631. [Google Scholar] [CrossRef] [PubMed]
- Kong, Z.L.; Hsu, Y.T.; Johnson, A.; Tsai, T.H.; Miao, S.; He, J.L.; Tsou, D. Protective effects of Antrodia camphorata extract against hypoxic cell injury and ischemic stroke brain damage. Phytother. Res. 2021, 35, 1609–1620. [Google Scholar] [CrossRef]
- Wang, Y.; Ren, Q.; Zhang, X.; Lu, H.; Chen, J. Neuroprotective Mechanisms of Calycosin Against Focal Cerebral Ischemia and Reperfusion Injury in Rats. Cell. Physiol. Biochem. 2018, 45, 537–546. [Google Scholar] [CrossRef]
- Ahmad, A.; Khan, M.M.; Javed, H.; Raza, S.S.; Ishrat, T.; Khan, M.B.; Safhi, M.M.; Islam, F. Edaravone ameliorates oxidative stress associated cholinergic dysfunction and limits apoptotic response following focal cerebral ischemia in rat. Mol. Cell. Biochem. 2012, 367, 215–225. [Google Scholar] [CrossRef]
- Gaur, V.; Kumar, A. Effect of nonselective and selective COX-2 inhibitors on memory dysfunction, glutathione system, and tumor necrosis factor alpha level against cerebral ischemia reperfusion injury. Drug Chem. Toxicol. 2012, 35, 218–224. [Google Scholar] [CrossRef]
- Liu, Y.; Tang, Q.; Shao, S.; Chen, Y.; Chen, W.; Xu, X. Lyophilized Powder of Catalpol and Puerarin Protected Cerebral Vessels from Ischemia by Its Anti-apoptosis on Endothelial Cells. Int. J. Biol. Sci. 2017, 13, 327–338. [Google Scholar] [CrossRef]









| Gene | Sequence |
|---|---|
| PTGS2 | Forward: 5′- CTCAGCCATGCAGCAAATCC-3′ |
| Reverse: 5′-GGGTGGGCTTCAGCAGTAAT-3′ | |
| PGI2 | Forward: 5′-CTCTGGGCAACCGAGGAAAT-3′ |
| Reverse: 5′-GTTGTGGCGGATGGAGTTCTT-3′ | |
| TSP-1 | Forward: 5′-GATGTCCGACTTATTCGAGAGC-3′ |
| Reverse: 5′-TTGAGCTGTAAGCGCCTTCTA-3′ | |
| bFGF | Forward: 5′-GGGGACTTGGTTGCCTTTT-3′ |
| Reverse: 5′-CAGCCATCGCAGATCACATT-3′ | |
| VEGF | Forward: 5′-CTGGAGAAACCTGCCAAGTATG-3′ |
| Reverse: 5′-GGTGGAAGAATGGGAGTTGCT-3′ | |
| GAPDH | Forward: 5′-CTGGAGAAACCTGCCAAGTATG-3′ |
| Reverse: 5′-GGTGGAAGAATGGGAGTTGCT-3′ |
Disclaimer/Publisher’s Note: The statements, opinions and data contained in all publications are solely those of the individual author(s) and contributor(s) and not of MDPI and/or the editor(s). MDPI and/or the editor(s) disclaim responsibility for any injury to people or property resulting from any ideas, methods, instructions or products referred to in the content. |
© 2023 by the authors. Licensee MDPI, Basel, Switzerland. This article is an open access article distributed under the terms and conditions of the Creative Commons Attribution (CC BY) license (https://creativecommons.org/licenses/by/4.0/).
Share and Cite
Xu, S.; Yang, J.; Wan, H.; Yu, L.; He, Y. Combination of Radix Astragali and Safflower Promotes Angiogenesis in Rats with Ischemic Stroke via Silencing PTGS2. Int. J. Mol. Sci. 2023, 24, 2126. https://doi.org/10.3390/ijms24032126
Xu S, Yang J, Wan H, Yu L, He Y. Combination of Radix Astragali and Safflower Promotes Angiogenesis in Rats with Ischemic Stroke via Silencing PTGS2. International Journal of Molecular Sciences. 2023; 24(3):2126. https://doi.org/10.3390/ijms24032126
Chicago/Turabian StyleXu, Shouchao, Jiehong Yang, Haitong Wan, Li Yu, and Yu He. 2023. "Combination of Radix Astragali and Safflower Promotes Angiogenesis in Rats with Ischemic Stroke via Silencing PTGS2" International Journal of Molecular Sciences 24, no. 3: 2126. https://doi.org/10.3390/ijms24032126
APA StyleXu, S., Yang, J., Wan, H., Yu, L., & He, Y. (2023). Combination of Radix Astragali and Safflower Promotes Angiogenesis in Rats with Ischemic Stroke via Silencing PTGS2. International Journal of Molecular Sciences, 24(3), 2126. https://doi.org/10.3390/ijms24032126
