An Adapted GeneSwitch Toolkit for Comparable Cellular and Animal Models: A Proof of Concept in Modeling Charcot-Marie-Tooth Neuropathy
Abstract
1. Introduction

2. Results
2.1. Adaptation of the GeneSwitch™ System to Avoid Subcloning
2.2. Promoting Versatility of the System by Inducing pUAST-attB-Multi Expression with pSwitch-Multi Regulatory VECTOR or Actin-GAL4 Driver Containing Vector
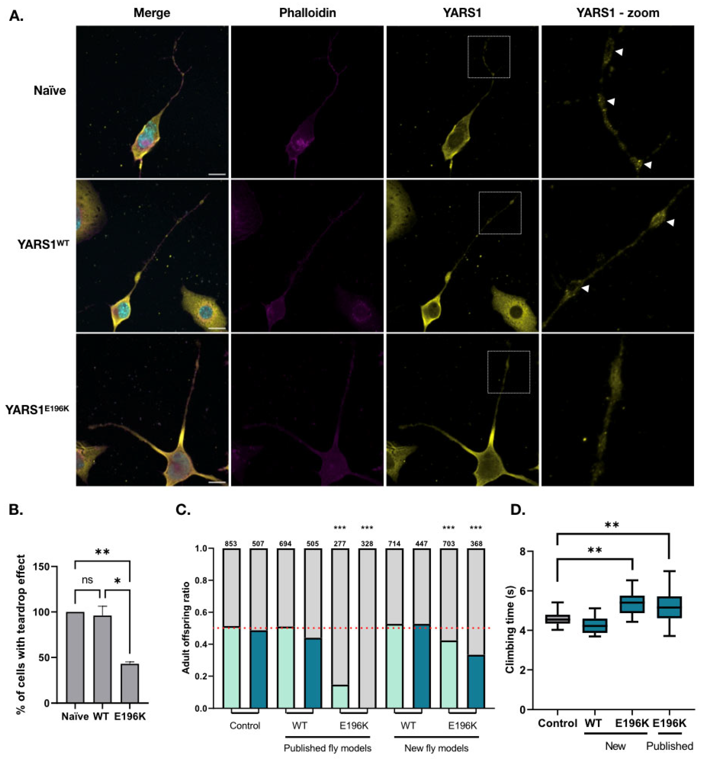
2.3. Applicability of the System in New Models for YARS1-Associated Charcot–Marie–Tooth Neuropathy
3. Discussion
4. Materials and Methods
4.1. Cloning and Plasmids
4.2. Cell Culture
4.3. Transfection and Stable Cell Line Generation
4.4. Western Blot
4.5. Immunohistochemistry
4.6. Fly Genetics
4.7. DNA Isolation and Sequencing
4.8. Protein Expression Level in Flies
4.9. Lethality Assay
4.10. Negative Geotaxis Assay
Supplementary Materials
Author Contributions
Funding
Institutional Review Board Statement
Informed Consent Statement
Data Availability Statement
Acknowledgments
Conflicts of Interest
References
- Fus-Kujawa, A.; Prus, P.; Bajdak-Rusinek, K.; Teper, P.; Gawron, K.; Kowalczuk, A.; Sieron, A.L. An Overview of Methods and Tools for Transfection of Eukaryotic Cells in vitro. Front. Bioeng. Biotechnol. 2021, 9, 701031. [Google Scholar] [CrossRef]
- Ainley, W.M.; Key, J.L. Development of a heat shock inducible expression cassette for plants: Characterization of parameters for its use in transient expression assays. Plant Mol. Biol. 1990, 14, 949–967. [Google Scholar] [CrossRef]
- Nover, L.; Hightower, L. Heat shock and development. Introduction. Results Probl. Cell Differ. 1991, 17, 1–4. [Google Scholar]
- Gossen, M.; Bujard, H. Tight control of gene expression in mammalian cells by tetracycline-responsive promoters. Proc. Natl. Acad. Sci. USA 1992, 89, 5547–5551. [Google Scholar] [CrossRef]
- Mayo, K.E.; Warren, R.; Palmiter, R.D. The mouse metallothionein-I gene is transcriptionally regulated by cadmium following transfection into human or mouse cells. Cell 1982, 29, 99–108. [Google Scholar] [CrossRef]
- Brinster, R.L.; Chen, H.Y.; Warren, R.; Sarthy, A.; Palmiter, R.D. Regulation of metallothionein--thymidine kinase fusion plasmids injected into mouse eggs. Nature 1982, 296, 39–42. [Google Scholar] [CrossRef]
- Searle, P.F.; Stuart, G.W.; Palmiter, R.D. Building a metal-responsive promoter with synthetic regulatory elements. Mol. Cell. Biol. 1985, 5, 1480–1489. [Google Scholar] [CrossRef]
- Mett, V.L.; Lochhead, L.P.; Reynolds, P.H. Copper-controllable gene expression system for whole plants. Proc. Natl. Acad. Sci. USA 1993, 90, 4567–4571. [Google Scholar] [CrossRef]
- Boezi, J.A.; Cowie, D.B. Kinetic studies of beta-galactosidase induction. Biophys. J. 1961, 1, 639–647. [Google Scholar] [CrossRef]
- Braselmann, S.; Graninger, P.; Busslinger, M. A selective transcriptional induction system for mammalian cells based on Gal4-estrogen receptor fusion proteins. Proc. Natl. Acad. Sci. USA 1993, 90, 1657–1661. [Google Scholar] [CrossRef]
- Schena, M.; Picard, D.; Yamamoto, K.R. Vectors for constitutive and inducible gene expression in yeast. Methods Enzymol. 1991, 194, 389–398. [Google Scholar] [CrossRef]
- Klock, G.; Strahle, U.; Schutz, G. Oestrogen and glucocorticoid responsive elements are closely related but distinct. Nature 1987, 329, 734–736. [Google Scholar] [CrossRef]
- Brand, A.H.; Perrimon, N. Targeted gene expression as a means of altering cell fates and generating dominant phenotypes. Development 1993, 118, 401–415. [Google Scholar] [CrossRef]
- Sauer, B.; Henderson, N. Site-specific DNA recombination in mammalian cells by the Cre recombinase of bacteriophage P1. Proc. Natl. Acad. Sci. USA 1988, 85, 5166–5170. [Google Scholar] [CrossRef]
- Logie, C.; Stewart, A.F. Ligand-regulated site-specific recombination. Proc. Natl. Acad. Sci. USA 1995, 92, 5940–5944. [Google Scholar] [CrossRef]
- Yagi, R.; Mayer, F.; Basler, K. Refined LexA transactivators and their use in combination with the Drosophila Gal4 system. Proc. Natl. Acad. Sci. USA 2010, 107, 16166–16171. [Google Scholar] [CrossRef]
- Cho, S.W.; Kim, S.; Kim, J.M.; Kim, J.S. Targeted genome engineering in human cells with the Cas9 RNA-guided endonuclease. Nat. Biotechnol. 2013, 31, 230–232. [Google Scholar] [CrossRef]
- Cong, L.; Ran, F.A.; Cox, D.; Lin, S.; Barretto, R.; Habib, N.; Hsu, P.D.; Wu, X.; Jiang, W.; Marraffini, L.A.; et al. Multiplex genome engineering using CRISPR/Cas systems. Science 2013, 339, 819–823. [Google Scholar] [CrossRef]
- Figge, J.; Wright, C.; Collins, C.J.; Roberts, T.M.; Livingston, D.M. Stringent regulation of stably integrated chloramphenicol acetyl transferase genes by E. coli lac repressor in monkey cells. Cell 1988, 52, 713–722. [Google Scholar] [CrossRef]
- Ford, D.; Hoe, N.; Landis, G.N.; Tozer, K.; Luu, A.; Bhole, D.; Badrinath, A.; Tower, J. Alteration of Drosophila life span using conditional, tissue-specific expression of transgenes triggered by doxycyline or RU486/Mifepristone. Exp. Gerontol. 2007, 42, 483–497. [Google Scholar] [CrossRef]
- Epner, D.E.; Herschman, H.R. Heavy metals induce expression of the TPA-inducible sequence (TIS) genes. J. Cell. Physiol. 1991, 148, 68–74. [Google Scholar] [CrossRef]
- Ahler, E.; Sullivan, W.J.; Cass, A.; Braas, D.; York, A.G.; Bensinger, S.J.; Graeber, T.G.; Christofk, H.R. Doxycycline alters metabolism and proliferation of human cell lines. PLoS ONE 2013, 8, e64561. [Google Scholar] [CrossRef]
- Amirsadeghi, S.; McDonald, A.E.; Vanlerberghe, G.C. A glucocorticoid-inducible gene expression system can cause growth defects in tobacco. Planta 2007, 226, 453–463. [Google Scholar] [CrossRef]
- Dvorak, P.; Chrast, L.; Nikel, P.I.; Fedr, R.; Soucek, K.; Sedlackova, M.; Chaloupkova, R.; de Lorenzo, V.; Prokop, Z.; Damborsky, J. Exacerbation of substrate toxicity by IPTG in Escherichia coli BL21(DE3) carrying a synthetic metabolic pathway. Microb. Cell Fact. 2015, 14, 201. [Google Scholar] [CrossRef]
- Xie, J.; Nair, A.; Hermiston, T.W. A comparative study examining the cytotoxicity of inducible gene expression system ligands in different cell types. Toxicol. Vitr. 2008, 22, 261–266. [Google Scholar] [CrossRef]
- Ravishankar, S.; Ambady, A.; Ramu, H.; Mudugal, N.V.; Tunduguru, R.; Anbarasu, A.; Sharma, U.K.; Sambandamurthy, V.K.; Ramaiah, S. An IPTG Inducible Conditional Expression System for Mycobacteria. PLoS ONE 2015, 10, e0134562. [Google Scholar] [CrossRef]
- Fujita, T.; Chen, M.J.; Li, B.; Smith, N.A.; Peng, W.; Sun, W.; Toner, M.J.; Kress, B.T.; Wang, L.; Benraiss, A.; et al. Neuronal transgene expression in dominant-negative SNARE mice. J. Neurosci. 2014, 34, 16594–16604. [Google Scholar] [CrossRef]
- Wang, Y.; O’Malley, B.W., Jr.; Tsai, S.Y.; O’Malley, B.W. A regulatory system for use in gene transfer. Proc. Natl. Acad. Sci. USA 1994, 91, 8180–8184. [Google Scholar] [CrossRef]
- Duffy, J.B. GAL4 system in Drosophila: A fly geneticist’s Swiss army knife. Genesis 2002, 34, 1–15. [Google Scholar] [CrossRef]
- Storkebaum, E.; Leitao-Goncalves, R.; Godenschwege, T.; Nangle, L.; Mejia, M.; Bosmans, I.; Ooms, T.; Jacobs, A.; Van Dijck, P.; Yang, X.L.; et al. Dominant mutations in the tyrosyl-tRNA synthetase gene recapitulate in Drosophila features of human Charcot-Marie-Tooth neuropathy. Proc. Natl. Acad. Sci. USA 2009, 106, 11782–11787. [Google Scholar] [CrossRef]
- Jordanova, A.; Irobi, J.; Thomas, F.P.; Van Dijck, P.; Meerschaert, K.; Dewil, M.; Dierick, I.; Jacobs, A.; De Vriendt, E.; Guergueltcheva, V.; et al. Disrupted function and axonal distribution of mutant tyrosyl-tRNA synthetase in dominant intermediate Charcot-Marie-Tooth neuropathy. Nat. Genet. 2006, 38, 197–202. [Google Scholar] [CrossRef] [PubMed]
- Wang, Y.; Xu, J.; Pierson, T.; O’Malley, B.W.; Tsai, S.Y. Positive and negative regulation of gene expression in eukaryotic cells with an inducible transcriptional regulator. Gene Ther. 1997, 4, 432–441. [Google Scholar] [CrossRef] [PubMed][Green Version]
- Abruzzese, R.V.; Godin, D.; Mehta, V.; Perrard, J.L.; French, M.; Nelson, W.; Howell, G.; Coleman, M.; O’Malley, B.W.; Nordstrom, J.L. Ligand-dependent regulation of vascular endothelial growth factor and erythropoietin expression by a plasmid-based autoinducible GeneSwitch system. Mol. Ther. 2000, 2, 276–287. [Google Scholar] [CrossRef]
- Lin, K.P.; Soong, B.W.; Yang, C.C.; Huang, L.W.; Chang, M.H.; Lee, I.H.; Antonellis, A.; Lee, Y.C. The mutational spectrum in a cohort of Charcot-Marie-Tooth disease type 2 among the Han Chinese in Taiwan. PLoS ONE 2011, 6, e29393. [Google Scholar] [CrossRef] [PubMed]
- Forrest, M.E.; Meyer, A.P.; Laureano Figueroa, S.M.; Antonellis, A. A missense, loss-of-function YARS1 variant in a patient with proximal-predominant motor neuropathy. Cold Spring Harb. Mol. Case Stud. 2022, 8, a006246. [Google Scholar] [CrossRef]
- Gonzaga-Jauregui, C.; Harel, T.; Gambin, T.; Kousi, M.; Griffin, L.B.; Francescatto, L.; Ozes, B.; Karaca, E.; Jhangiani, S.N.; Bainbridge, M.N.; et al. Exome Sequence Analysis Suggests that Genetic Burden Contributes to Phenotypic Variability and Complex Neuropathy. Cell Rep. 2015, 12, 1169–1183. [Google Scholar] [CrossRef] [PubMed]
- Antonellis, A.; Ellsworth, R.E.; Sambuughin, N.; Puls, I.; Abel, A.; Lee-Lin, S.Q.; Jordanova, A.; Kremensky, I.; Christodoulou, K.; Middleton, L.T.; et al. Glycyl tRNA synthetase mutations in Charcot-Marie-Tooth disease type 2D and distal spinal muscular atrophy type V. Am. J. Hum. Genet. 2003, 72, 1293–1299. [Google Scholar] [CrossRef]
- Bervoets, S.; Wei, N.; Erfurth, M.L.; Yusein-Myashkova, S.; Ermanoska, B.; Mateiu, L.; Asselbergh, B.; Blocquel, D.; Kakad, P.; Penserga, T.; et al. Transcriptional dysregulation by a nucleus-localized aminoacyl-tRNA synthetase associated with Charcot-Marie-Tooth neuropathy. Nat. Commun. 2019, 10, 5045. [Google Scholar] [CrossRef]
- Ermanoska, B.; Asselbergh, B.; Morant, L.; Petrovic-Erfurth, M.L.; Hosseinibarkooie, S.; Leitao-Goncalves, R.; Almeida-Souza, L.; Bervoets, S.; Sun, L.; Lee, L.; et al. Tyrosyl-tRNA synthetase has a noncanonical function in actin bundling. Nat. Commun. 2023, 14, 999. [Google Scholar] [CrossRef]
- Ermanoska, B.; Motley, W.W.; Leitao-Goncalves, R.; Asselbergh, B.; Lee, L.H.; De Rijk, P.; Sleegers, K.; Ooms, T.; Godenschwege, T.A.; Timmerman, V.; et al. CMT-associated mutations in glycyl- and tyrosyl-tRNA synthetases exhibit similar pattern of toxicity and share common genetic modifiers in Drosophila. Neurobiol. Dis. 2014, 68, 180–189. [Google Scholar] [CrossRef]
- Di Blasi, R.; Marbiah, M.M.; Siciliano, V.; Polizzi, K.; Ceroni, F. A call for caution in analysing mammalian co-transfection experiments and implications of resource competition in data misinterpretation. Nat. Commun. 2021, 12, 2545. [Google Scholar] [CrossRef] [PubMed]
- Scialo, F.; Sriram, A.; Stefanatos, R.; Sanz, A. Practical Recommendations for the Use of the GeneSwitch Gal4 System to Knock-Down Genes in Drosophila melanogaster. PLoS ONE 2016, 11, e0161817. [Google Scholar] [CrossRef]
- Escobedo, S.E.; Shah, A.; Easton, A.N.; Hall, H.; Weake, V.M. Characterizing a gene expression toolkit for eye- and photoreceptor-specific expression in Drosophila. Fly 2021, 15, 73–88. [Google Scholar] [CrossRef] [PubMed]
- Sakai, R.; Suzuki, M.; Ueyama, M.; Takeuchi, T.; Minakawa, E.N.; Hayakawa, H.; Baba, K.; Mochizuki, H.; Nagai, Y. E46K mutant alpha-synuclein is more degradation resistant and exhibits greater toxic effects than wild-type alpha-synuclein in Drosophila models of Parkinson’s disease. PLoS ONE 2019, 14, e0218261. [Google Scholar] [CrossRef]
- Pan, Y.; Li, W.; Deng, Z.; Sun, Y.; Ma, X.; Liang, R.; Guo, X.; Sun, Y.; Li, W.; Jiao, R.; et al. Myc suppresses male-male courtship in Drosophila. EMBO J. 2022, 41, e109905. [Google Scholar] [CrossRef] [PubMed]
- Nicholson, L.; Singh, G.K.; Osterwalder, T.; Roman, G.W.; Davis, R.L.; Keshishian, H. Spatial and temporal control of gene expression in Drosophila using the inducible GeneSwitch GAL4 system. I. Screen for larval nervous system drivers. Genetics 2008, 178, 215–234. [Google Scholar] [CrossRef] [PubMed]
- Roman, G.; Endo, K.; Zong, L.; Davis, R.L. P{Switch}, a system for spatial and temporal control of gene expression in Drosophila melanogaster. Proc. Natl. Acad. Sci. USA 2001, 98, 12602–12607. [Google Scholar] [CrossRef] [PubMed]
- Osterwalder, T.; Yoon, K.S.; White, B.H.; Keshishian, H. A conditional tissue-specific transgene expression system using inducible GAL4. Proc. Natl. Acad. Sci. USA 2001, 98, 12596–12601. [Google Scholar] [CrossRef]
- Han, D.D.; Stein, D.; Stevens, L.M. Investigating the function of follicular subpopulations during Drosophila oogenesis through hormone-dependent enhancer-targeted cell ablation. Development 2000, 127, 573–583. [Google Scholar] [CrossRef] [PubMed]
- Sitruk-Ware, R.; Spitz, I.M. Pharmacological properties of mifepristone: Toxicology and safety in animal and human studies. Contraception 2003, 68, 409–420. [Google Scholar] [CrossRef] [PubMed]
- Spitz, I.M.; Bardin, C.W. Mifepristone (RU 486)—A modulator of progestin and glucocorticoid action. N. Engl. J. Med. 1993, 329, 404–412. [Google Scholar] [CrossRef] [PubMed]
- Etter, P.D.; Narayanan, R.; Navratilova, Z.; Patel, C.; Bohmann, D.; Jasper, H.; Ramaswami, M. Synaptic and genomic responses to JNK and AP-1 signaling in Drosophila neurons. BMC Neurosci. 2005, 6, 39. [Google Scholar] [CrossRef] [PubMed]
- Andjelkovic, A.; Kemppainen, K.K.; Jacobs, H.T. Ligand-Bound GeneSwitch Causes Developmental Aberrations in Drosophila that Are Alleviated by the Alternative Oxidase. G3 2016, 6, 2839–2846. [Google Scholar] [CrossRef] [PubMed]
- Port, F.; Chen, H.M.; Lee, T.; Bullock, S.L. Optimized CRISPR/Cas tools for efficient germline and somatic genome engineering in Drosophila. Proc. Natl. Acad. Sci. USA 2014, 111, E2967–E2976. [Google Scholar] [CrossRef]
- Huynh, N.; Zeng, J.; Liu, W.; King-Jones, K. A Drosophila CRISPR/Cas9 Toolkit for Conditionally Manipulating Gene Expression in the Prothoracic Gland as a Test Case for Polytene Tissues. G3 2018, 8, 3593–3605. [Google Scholar] [CrossRef]
- Pierson, T.M.; Wang, Y.; DeMayo, F.J.; Matzuk, M.M.; Tsai, S.Y.; Omalley, B.W. Regulable expression of inhibin A in wild-type and inhibin alpha null mice. Mol. Endocrinol. 2000, 14, 1075–1085. [Google Scholar] [CrossRef]
- Cheng, S.; van Gaalen, M.M.; Bahr, M.; Garea-Rodriguez, E.; Kugler, S. Optimized pharmacological control over the AAV-Gene-Switch vector for regulable gene therapy. Mol. Ther. Methods Clin. Dev. 2021, 23, 1–10. [Google Scholar] [CrossRef]
- Wang, H.; Liu, J.; Gharib, S.; Chai, C.M.; Schwarz, E.M.; Pokala, N.; Sternberg, P.W. cGAL, a temperature-robust GAL4-UAS system for Caenorhabditis elegans. Nat. Methods 2017, 14, 145–148. [Google Scholar] [CrossRef]
- Scheer, N.; Campos-Ortega, J.A. Use of the Gal4-UAS technique for targeted gene expression in the zebrafish. Mech. Dev. 1999, 80, 153–158. [Google Scholar] [CrossRef]
- Latour, P.; Thauvin-Robinet, C.; Baudelet-Mery, C.; Soichot, P.; Cusin, V.; Faivre, L.; Locatelli, M.C.; Mayencon, M.; Sarcey, A.; Broussolle, E.; et al. A major determinant for binding and aminoacylation of tRNA(Ala) in cytoplasmic Alanyl-tRNA synthetase is mutated in dominant axonal Charcot-Marie-Tooth disease. Am. J. Hum. Genet. 2010, 86, 77–82. [Google Scholar] [CrossRef]
- Vester, A.; Velez-Ruiz, G.; McLaughlin, H.M.; Program, N.C.S.; Lupski, J.R.; Talbot, K.; Vance, J.M.; Zuchner, S.; Roda, R.H.; Fischbeck, K.H.; et al. A loss-of-function variant in the human histidyl-tRNA synthetase (HARS) gene is neurotoxic in vivo. Hum. Mutat. 2013, 34, 191–199. [Google Scholar] [CrossRef]
- Gonzalez, M.; McLaughlin, H.; Houlden, H.; Guo, M.; Yo-Tsen, L.; Hadjivassilious, M.; Speziani, F.; Yang, X.L.; Antonellis, A.; Reilly, M.M.; et al. Exome sequencing identifies a significant variant in methionyl-tRNA synthetase (MARS) in a family with late-onset CMT2. J. Neurol. Neurosurg. Psychiatry 2013, 84, 1247–1249. [Google Scholar] [CrossRef] [PubMed]
- He, J.; Liu, X.X.; Ma, M.M.; Lin, J.J.; Fu, J.; Chen, Y.K.; Xu, G.R.; Xu, L.Q.; Fu, Z.F.; Xu, D.; et al. Heterozygous Seryl-tRNA Synthetase 1 Variants Cause Charcot-Marie-Tooth Disease. Ann. Neurol. 2022, 93, 244–256. [Google Scholar] [CrossRef] [PubMed]
- Tsai, P.C.; Soong, B.W.; Mademan, I.; Huang, Y.H.; Liu, C.R.; Hsiao, C.T.; Wu, H.T.; Liu, T.T.; Liu, Y.T.; Tseng, Y.T.; et al. A recurrent WARS mutation is a novel cause of autosomal dominant distal hereditary motor neuropathy. Brain 2017, 140, 1252–1266. [Google Scholar] [CrossRef] [PubMed]
- Rubio Gomez, M.A.; Ibba, M. Aminoacyl-tRNA synthetases. RNA 2020, 26, 910–936. [Google Scholar] [CrossRef]
- McLaughlin, H.M.; Sakaguchi, R.; Giblin, W.; Program, N.C.S.; Wilson, T.E.; Biesecker, L.; Lupski, J.R.; Talbot, K.; Vance, J.M.; Zuchner, S.; et al. A recurrent loss-of-function alanyl-tRNA synthetase (AARS) mutation in patients with Charcot-Marie-Tooth disease type 2N (CMT2N). Hum. Mutat. 2012, 33, 244–253. [Google Scholar] [CrossRef]
- Nangle, L.A.; Zhang, W.; Xie, W.; Yang, X.L.; Schimmel, P. Charcot-Marie-Tooth disease-associated mutant tRNA synthetases linked to altered dimer interface and neurite distribution defect. Proc. Natl. Acad. Sci. USA 2007, 104, 11239–11244. [Google Scholar] [CrossRef] [PubMed]
- Griffin, L.B.; Sakaguchi, R.; McGuigan, D.; Gonzalez, M.A.; Searby, C.; Zuchner, S.; Hou, Y.M.; Antonellis, A. Impaired function is a common feature of neuropathy-associated glycyl-tRNA synthetase mutations. Hum. Mutat. 2014, 35, 1363–1371. [Google Scholar] [CrossRef]
- Seburn, K.L.; Nangle, L.A.; Cox, G.A.; Schimmel, P.; Burgess, R.W. An active dominant mutation of glycyl-tRNA synthetase causes neuropathy in a Charcot-Marie-Tooth 2D mouse model. Neuron 2006, 51, 715–726. [Google Scholar] [CrossRef]
- Achilli, F.; Bros-Facer, V.; Williams, H.P.; Banks, G.T.; AlQatari, M.; Chia, R.; Tucci, V.; Groves, M.; Nickols, C.D.; Seburn, K.L.; et al. An ENU-induced mutation in mouse glycyl-tRNA synthetase (GARS) causes peripheral sensory and motor phenotypes creating a model of Charcot-Marie-Tooth type 2D peripheral neuropathy. Dis. Model. Mech. 2009, 2, 359–373. [Google Scholar] [CrossRef]
- Blocquel, D.; Li, S.; Wei, N.; Daub, H.; Sajish, M.; Erfurth, M.L.; Kooi, G.; Zhou, J.; Bai, G.; Schimmel, P.; et al. Alternative stable conformation capable of protein misinteraction links tRNA synthetase to peripheral neuropathy. Nucleic Acids Res. 2017, 45, 8091–8104. [Google Scholar] [CrossRef] [PubMed][Green Version]
- He, W.; Bai, G.; Zhou, H.; Wei, N.; White, N.M.; Lauer, J.; Liu, H.; Shi, Y.; Dumitru, C.D.; Lettieri, K.; et al. CMT2D neuropathy is linked to the neomorphic binding activity of glycyl-tRNA synthetase. Nature 2015, 526, 710–714. [Google Scholar] [CrossRef]
- Sun, L.; Wei, N.; Kuhle, B.; Blocquel, D.; Novick, S.; Matuszek, Z.; Zhou, H.; He, W.; Zhang, J.; Weber, T.; et al. CMT2N-causing aminoacylation domain mutants enable Nrp1 interaction with AlaRS. Proc. Natl. Acad. Sci. USA 2021, 118, e2012898118. [Google Scholar] [CrossRef] [PubMed]
- Niehues, S.; Bussmann, J.; Steffes, G.; Erdmann, I.; Kohrer, C.; Sun, L.; Wagner, M.; Schafer, K.; Wang, G.; Koerdt, S.N.; et al. Impaired protein translation in Drosophila models for Charcot-Marie-Tooth neuropathy caused by mutant tRNA synthetases. Nat. Commun. 2015, 6, 7520. [Google Scholar] [CrossRef] [PubMed]
- Spaulding, E.L.; Hines, T.J.; Bais, P.; Tadenev, A.L.D.; Schneider, R.; Jewett, D.; Pattavina, B.; Pratt, S.L.; Morelli, K.H.; Stum, M.G.; et al. The integrated stress response contributes to tRNA synthetase-associated peripheral neuropathy. Science 2021, 373, 1156–1161. [Google Scholar] [CrossRef] [PubMed]
- Zuko, A.; Mallik, M.; Thompson, R.; Spaulding, E.L.; Wienand, A.R.; Been, M.; Tadenev, A.L.D.; van Bakel, N.; Sijlmans, C.; Santos, L.A.; et al. tRNA overexpression rescues peripheral neuropathy caused by mutations in tRNA synthetase. Science 2021, 373, 1161–1166. [Google Scholar] [CrossRef]
- Wei, N.; Zhang, Q.; Yang, X.L. Neurodegenerative Charcot-Marie-Tooth disease as a case study to decipher novel functions of aminoacyl-tRNA synthetases. J. Biol. Chem. 2019, 294, 5321–5339. [Google Scholar] [CrossRef]
- Morant, L.; Erfurth, M.L.; Jordanova, A. Drosophila Models for Charcot-Marie-Tooth Neuropathy Related to Aminoacyl-tRNA Synthetases. Genes 2021, 12, 1519. [Google Scholar] [CrossRef]
- Dascenco, D.; Erfurth, M.L.; Izadifar, A.; Song, M.; Sachse, S.; Bortnick, R.; Urwyler, O.; Petrovic, M.; Ayaz, D.; He, H.; et al. Slit and Receptor Tyrosine Phosphatase 69D Confer Spatial Specificity to Axon Branching via Dscam1. Cell 2015, 162, 1140–1154. [Google Scholar] [CrossRef]
- Strauss, R.; Heisenberg, M. A higher control center of locomotor behavior in the Drosophila brain. J. Neurosci. 1993, 13, 1852–1861. [Google Scholar] [CrossRef]



| Sequence Amplified | Primers | Sens | Tm (°C) |
|---|---|---|---|
| pUAST-attB for new resistance cassette insertion | CATTTCCCCGAAAAGTGCCAC | Forward | 60 |
| GGATCTAGGTGAAGATCCTTTTTGATAATCT | Reverse | ||
| Hygromycin resistance | AGATTATCAAAAAGGATCTTCACCTAGATCCgtgtgtcagttagggtgtgga | Forward | 60 |
| TCAGGTGGCACTTTTCGGGGAAATGctattcctttgccctcgg | Reverse | ||
| pUAST-attB for GAL4-hPR-p65 insertion | cctgctgagtcagatcagctcctAACGGCCGCGACTCTAGATCATA | Forward | 60 |
| CGCTAGAGTCTCCGCTCGG | Reverse | ||
| GAL4-hPR | CCGAGCGGAGACTCTAGCGatgtcgaccccgccca | Forward | 60 |
| aatgcgtcgaggtggag | Reverse | ||
| P65 | CTCCACCTCGACGCATTgctgtgccttcccgc | Forward | 55 |
| TGATTATGATCTAGAGTCGCGGCCGttaggagctgatctgactcagcagg | Reverse | ||
| pUAST-attB for transgene insertion | GCTGGCAAGCCCATCCC | Forward | 65 |
| GGCTCCGGTACCCTCGA | Reverse | ||
| Zeocin resistance | AGATTATCAAAAAGGATCTTCACCTAGATCCAatgagtttggaattaattctgtggaatgtgt | Forward | 65 |
| GTGGCACTTTTCGGGGAAATGccccccttttcttttaaaaagtggc | Reverse |
| Cell Line | Cells per Well in 6-Well Plate | Transfection Reagent | Hygromycin Concentration | Amount of Plasmid Recommended for Transient Transfection |
|---|---|---|---|---|
| CHO-K1 | 2 × 105/mL | PEI | 800 µg/mL | Not tested |
| HEK293T | 2 × 105/mL | PEI | 200 µg/mL | Not tested |
| HeLa | 2 × 105/mL | PEI | 200 µg/mL | 0.5 µg |
| N2a | 3,5 × 105/mL | Genius | 200 µg/mL | 1 µg |
| S2-DGRC | 2 × 106/mL | Genius | 200 µg/mL | Not tested |
| Sequence | Primers | Sens |
|---|---|---|
| Attp40 5′ site | TGCGTATACTCCCGTTTTGA | Forward |
| CAGGAAACAGCTATGAC | Reverse | |
| 86Fb 5′ site | GGGTGCATGTGACCGTAAAT | Forward |
| CAGGAAACAGCTATGAC | Reverse | |
| Attp40 3′ site | AAGGGCATCGACTTCAAGGA | Forward |
| AAGTCGCGAGAGAAGAGCTG | Reverse | |
| 86Fb 3′ site | AAGGGCATCGACTTCAAGGA | Forward |
| GAACTACTGACTCAAACATGCAAT | Reverse | |
| YARS1 | TCGAGGGTACCGGAGCC | Forward |
| ATCAATCTTGGACTCCTCTTCTGAA | Reverse |
Disclaimer/Publisher’s Note: The statements, opinions and data contained in all publications are solely those of the individual author(s) and contributor(s) and not of MDPI and/or the editor(s). MDPI and/or the editor(s) disclaim responsibility for any injury to people or property resulting from any ideas, methods, instructions or products referred to in the content. |
© 2023 by the authors. Licensee MDPI, Basel, Switzerland. This article is an open access article distributed under the terms and conditions of the Creative Commons Attribution (CC BY) license (https://creativecommons.org/licenses/by/4.0/).
Share and Cite
Morant, L.; Petrovic-Erfurth, M.-L.; Jordanova, A. An Adapted GeneSwitch Toolkit for Comparable Cellular and Animal Models: A Proof of Concept in Modeling Charcot-Marie-Tooth Neuropathy. Int. J. Mol. Sci. 2023, 24, 16138. https://doi.org/10.3390/ijms242216138
Morant L, Petrovic-Erfurth M-L, Jordanova A. An Adapted GeneSwitch Toolkit for Comparable Cellular and Animal Models: A Proof of Concept in Modeling Charcot-Marie-Tooth Neuropathy. International Journal of Molecular Sciences. 2023; 24(22):16138. https://doi.org/10.3390/ijms242216138
Chicago/Turabian StyleMorant, Laura, Maria-Luise Petrovic-Erfurth, and Albena Jordanova. 2023. "An Adapted GeneSwitch Toolkit for Comparable Cellular and Animal Models: A Proof of Concept in Modeling Charcot-Marie-Tooth Neuropathy" International Journal of Molecular Sciences 24, no. 22: 16138. https://doi.org/10.3390/ijms242216138
APA StyleMorant, L., Petrovic-Erfurth, M.-L., & Jordanova, A. (2023). An Adapted GeneSwitch Toolkit for Comparable Cellular and Animal Models: A Proof of Concept in Modeling Charcot-Marie-Tooth Neuropathy. International Journal of Molecular Sciences, 24(22), 16138. https://doi.org/10.3390/ijms242216138

