ERK1/2-Dependent Phosphorylation of GABAB1(S867/T872), Controlled by CaMKIIβ, Is Required for GABAB Receptor Degradation under Physiological and Pathological Conditions
Abstract
1. Introduction
2. Results
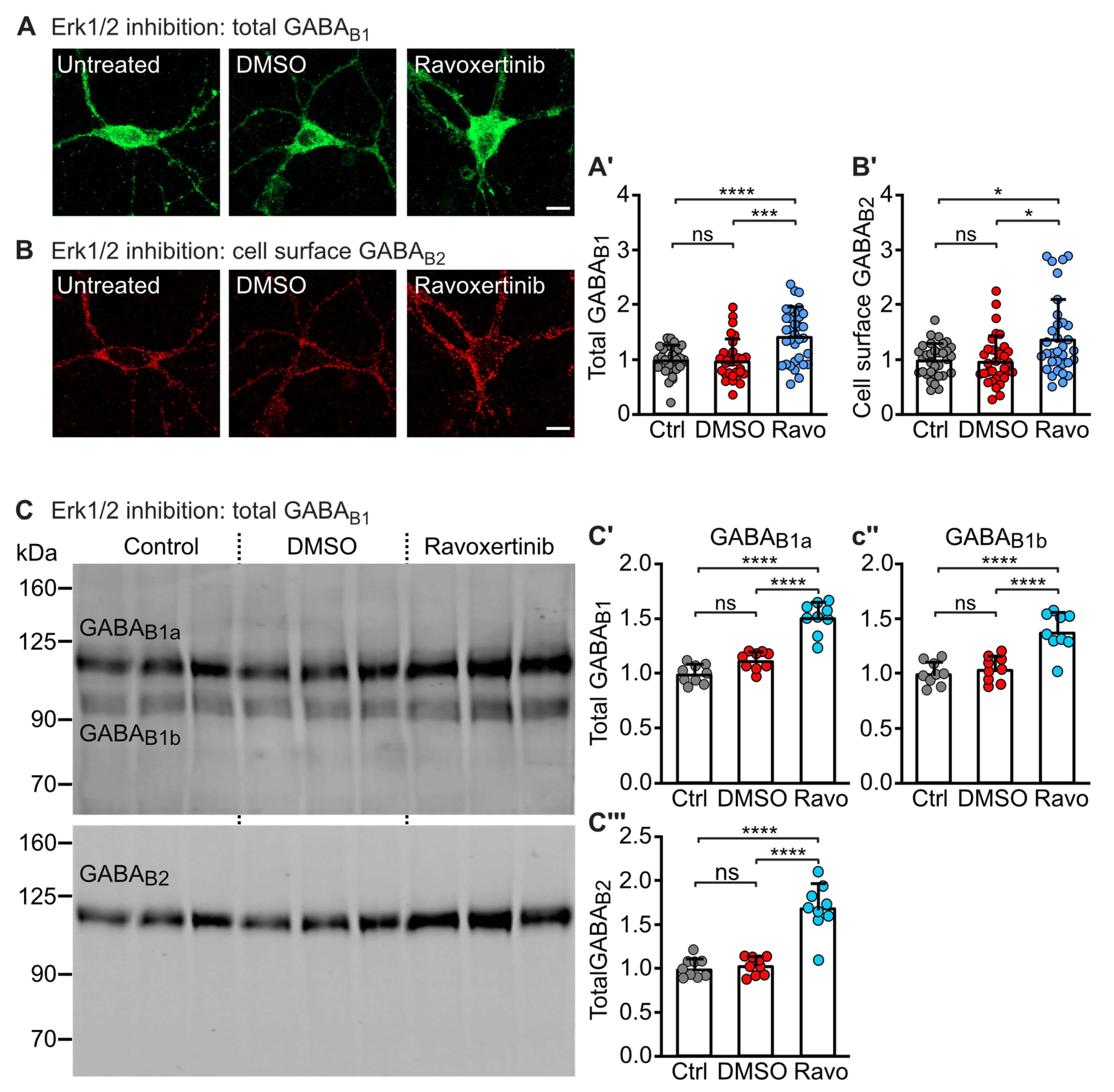
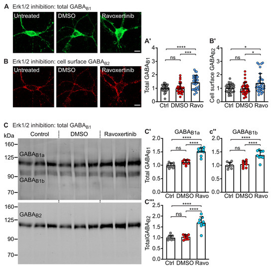
2.1. GABAB Receptor Expression Is Regulated by ERK1/2
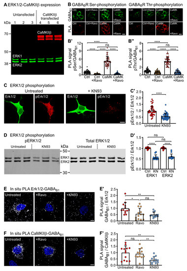
2.2. CaMKIIβ and ERK1/2 Mediate Phosphorylation of GABAB1 S867 and T872
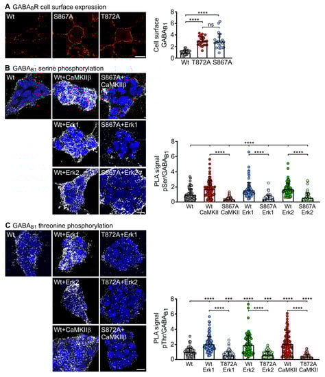
2.3. Preventing Phosphorylation of S867 and T872 in GABAB1 Upregulates GABAB Receptor Expression
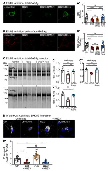
2.4. CaMKII Activates ERK1/2 and Is Required for the Interaction of ERK1/2 with GABAB Receptors
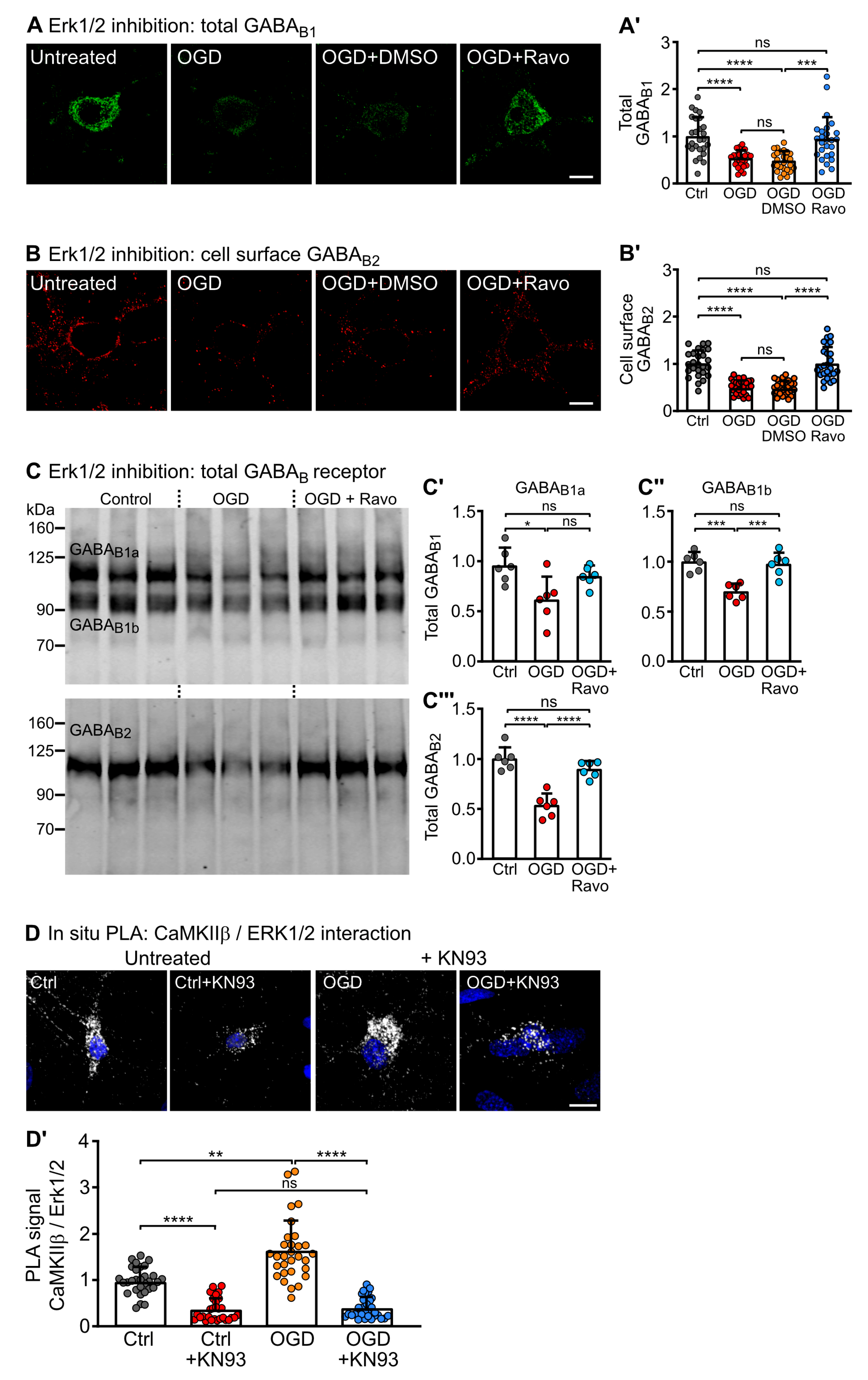
2.5. ERK1/2 Activity Is Required for Downregulation of GABAB Receptors under Ischemic Conditions
3. Discussion
4. Materials and Methods
4.1. Drugs
4.2. Plasmids
4.3. Antibodies
4.4. Neuron–Glia Co-Cultures
4.5. Transfection of Neurons
4.6. Culture and Transfection of HEK-293 Cells
4.7. Oxygen and Glucose Deprivation (OGD) Stress
4.8. Immunofluorescence Staining
4.9. In Situ Proximity Ligation Assay (In Situ PLA)
4.10. Western Blotting
4.11. Microscopy and Image Analysis
4.12. Statistics
Author Contributions
Funding
Institutional Review Board Statement
Informed Consent Statement
Data Availability Statement
Conflicts of Interest
References
- Chalifoux, J.R.; Carter, A.G. GABAB receptor modulation of synaptic function. Curr. Opin. Neurobiol. 2011, 21, 339–344. [Google Scholar] [CrossRef] [PubMed]
- Jones, K.A.; Borowsky, B.; Tamm, J.A.; Craig, D.A.; Durkin, M.M.; Dai, M.; Yao, W.-J.; Johnson, M.; Gunwaldsen, C.; Huang, L.-Y.; et al. GABAB receptor function as a heteromeric assembly of the subunits GABABR1 and GABABR2. Nature 1998, 396, 674–679. [Google Scholar] [CrossRef] [PubMed]
- Kaupmann, K.; Malitschek, B.; Schuler, V.; Heid, J.; Froestl, W.; Beck, P.; Mosbacher, J.; Bischoff, S.; Kulik, A.; Shigemoto, R.; et al. GABAB receptor subtypes assemble into functional heteromeric complexes. Nature 1998, 396, 683–687. [Google Scholar] [CrossRef]
- White, J.H.; Wise, A.; Main, M.J.; Green, A.; Fraser, N.J.; Disney, G.H.; Barnes, A.A.; Emson, P.; Foord, S.M.; Marshall, F.H. Heterodimerization is required for the formation of functional GABAB receptors. Nature 1998, 396, 679–682. [Google Scholar] [CrossRef] [PubMed]
- Gassmann, M.; Bettler, B. Regulation of neuronal GABAB receptor functions by subunit composition. Nat. Rev. Neurosci. 2012, 13, 380–394. [Google Scholar] [CrossRef]
- Gähwiler, B.H.; Brown, D.A. GABAB-receptor-activated K+ current in voltage-clamped CA3 pyramidal cells in hippocampal cultures. Proc. Natl. Acad. Sci. USA 1985, 82, 1558–1562. [Google Scholar] [CrossRef]
- Luscher, C.; Jan, L.Y.; Stoffel, M.; Malenka, R.C.; Nicoll, R.A. G protein-coupled inwardly rectifying K+ channels (GIRKs) mediate postsynaptic but not presynaptic transmitter actions in hippocampal neurons. Neuron 1997, 19, 687–695. [Google Scholar] [CrossRef]
- Mintz, I.M.; Bean, B.P. GABAB receptor inhibition of P-type Ca2+ channels in central neurons. Neuron 1993, 10, 889–898. [Google Scholar] [CrossRef]
- Santos, A.E.; Carvalho, C.M.; Macedo, T.A.; Carvalho, A.P. Regulation of intracellular [Ca2+] and GABA release by presynaptic GABAB receptors in rat cerebrocortical synaptosomes. Neurochem. Int. 1995, 27, 397–406. [Google Scholar] [CrossRef]
- Chen, G.; van den Pol, A.N. Presynaptic GABAB autoreceptor modulation of P/Q-type calcium channels and GABA release in rat suprachiasmatic nucleus neurons. J. Neurosci. 1998, 18, 1913–1922. [Google Scholar] [CrossRef]
- Chalifoux, J.R.; Carter, A.G. GABAB receptor modulation of voltage-sensitive calcium channels in spines and dendrites. J. Neurosci. 2011, 31, 4221–4232. [Google Scholar] [CrossRef] [PubMed]
- Princivalle, A.P. GABAB receptors in neurodegeneration. Curr. Top. Behav. Neurosci. 2022, 52, 267–290. [Google Scholar] [CrossRef] [PubMed]
- Padgett, C.L.; Lalive, A.L.; Tan, K.R.; Terunuma, M.; Munoz, M.B.; Pangalos, M.N.; Martinez-Hernandez, J.; Watanabe, M.; Moss, S.J.; Lujan, R.; et al. Methamphetamine-evoked depression of GABAB receptor signaling in GABA neurons of the VTA. Neuron 2012, 73, 978–989. [Google Scholar] [CrossRef]
- Hearing, M.; Kotecki, L.; Marron Fernandez de Velasco, E.; Fajardo-Serrano, A.; Chung, H.J.; Lujan, R.; Wickman, K. Repeated cocaine weakens GABA-Girk signaling in layer 5/6 pyramidal neurons in the prelimbic cortex. Neuron 2013, 80, 159–170. [Google Scholar] [CrossRef]
- Lecca, S.; Pelosi, A.; Tchenio, A.; Moutkine, I.; Lujan, R.; Herve, D.; Mameli, M. Rescue of GABAB and GIRK function in the lateral habenula by protein phosphatase 2A inhibition ameliorates depression-like phenotypes in mice. Nat. Med. 2016, 22, 254–261. [Google Scholar] [CrossRef] [PubMed]
- Liu, G.; Liu, Y.; Niu, B.; Zhou, Y.; Peng, Q.; Yan, J.; Tang, Y.; Chen, F.; Li, F.; Feng, S. Genetic mutation of TRPV2 induces anxiety by decreasing GABAB R2 expression in hippocampus. Biochem. Biophys. Res. Commun. 2022, 620, 135–142. [Google Scholar] [CrossRef]
- Hleihil, M.; Vaas, M.; Bhat, M.A.; Balakrishnan, K.; Benke, D. Sustained baclofen-induced activation of GABAB receptors after cerebral ischemia restores receptor expression and function and limits progressing loss of neurons. Front. Mol. Neurosci. 2021, 14, 726133. [Google Scholar] [CrossRef]
- Huang, L.; Li, Q.; Wen, R.; Yu, Z.; Li, N.; Ma, L.; Feng, W. Rho-kinase inhibitor prevents acute injury against transient focal cerebral ischemia by enhancing the expression and function of GABA receptors in rats. Eur. J. Pharmacol. 2017, 797, 134–142. [Google Scholar] [CrossRef]
- Guetg, N.; Aziz, S.A.; Holbro, N.; Turecek, R.; Rose, T.; Seddik, R.; Gassmann, M.; Moes, S.; Jenoe, P.; Oertner, T.G.; et al. NMDA receptor-dependent GABAB receptor internalization via CaMKII phosphorylation of serine 867 in GABAB1. Proc. Natl. Acad. Sci. USA 2010, 107, 13924–13929. [Google Scholar] [CrossRef]
- Zemoura, K.; Balakrishnan, K.; Grampp, T.; Benke, D. Ca2+/Calmodulin-dependent protein kinase II (CaMKII) b-dependent phosphorylation of GABAB1 triggers lysosomal degradation of GABAB Receptors via mind bomb-2 (MIB2)-mediated Lys-63-linked ubiquitination. Mol. Neurobiol. 2019, 56, 1293–1309. [Google Scholar] [CrossRef]
- Zemoura, K.; Trumpler, C.; Benke, D. Lys-63-linked ubiquitination of g-aminobutyric acid (GABA), type B1, at multiple sites by the E3 ligase Mind Bomb-2 targets GABAB receptors to lysosomal degradation. J. Biol. Chem. 2016, 291, 21682–21693. [Google Scholar] [CrossRef] [PubMed]
- Kantamneni, S.; Holman, D.; Wilkinson, K.A.; Nishimune, A.; Henley, J.M. GISP increases neurotransmitter receptor stability by down-regulating ESCRT-mediated lysosomal degradation. Neurosci. Lett. 2009, 452, 106–110. [Google Scholar] [CrossRef] [PubMed]
- Schindler, J.; Ye, J.; Jensen, O.N.; Nothwang, H.G. Monitoring the native phosphorylation state of plasma membrane proteins from a single mouse cerebellum. J. Neurosci. Methods 2013, 213, 153–164. [Google Scholar] [CrossRef] [PubMed]
- Illario, M.; Cavallo, A.L.; Bayer, K.U.; Di Matola, T.; Fenzi, G.; Rossi, G.; Vitale, M. Calcium/calmodulin-dependent protein kinase II binds to Raf-1 and modulates integrin-stimulated ERK activation. J. Biol. Chem. 2003, 278, 45101–45108. [Google Scholar] [CrossRef]
- Steiner, R.C.; Heath, C.J.; Picciotto, M.R. Nicotine-induced phosphorylation of ERK in mouse primary cortical neurons: Evidence for involvement of glutamatergic signaling and CaMKII. J. Neurochem. 2007, 103, 666–678. [Google Scholar] [CrossRef]
- Cipolletta, E.; Monaco, S.; Maione, A.S.; Vitiello, L.; Campiglia, P.; Pastore, L.; Franchini, C.; Novellino, E.; Limongelli, V.; Bayer, K.U.; et al. Calmodulin-dependent kinase II mediates vascular smooth muscle cell proliferation and is potentiated by extracellular signal regulated kinase. Endocrinology 2010, 151, 2747–2759. [Google Scholar] [CrossRef]
- Cipolletta, E.; Rusciano, M.R.; Maione, A.S.; Santulli, G.; Sorriento, D.; Del Giudice, C.; Ciccarelli, M.; Franco, A.; Crola, C.; Campiglia, P.; et al. Targeting the CaMKII/ERK interaction in the heart prevents cardiac hypertrophy. PLoS ONE 2015, 10, e0130477. [Google Scholar] [CrossRef]
- Salzano, M.; Rusciano, M.R.; Russo, E.; Bifulco, M.; Postiglione, L.; Vitale, M. Calcium/calmodulin-dependent protein kinase II (CaMKII) phosphorylates Raf-1 at serine 338 and mediates Ras-stimulated Raf-1 activation. Cell Cycle 2012, 11, 2100–2106. [Google Scholar] [CrossRef][Green Version]
- Zhou, J.; Liu, S.; Guo, L.; Wang, R.; Chen, J.; Shen, J. NMDA receptor-mediated CaMKII/ERK activation contributes to renal fibrosis. BMC Nephrol. 2020, 21, 392. [Google Scholar] [CrossRef]
- Kong, T.; Liu, M.; Ji, B.; Bai, B.; Cheng, B.; Wang, C. Role of the extracellular signal-regulated kinase 1/2 signaling pathway in ischemia-reperfusion injury. Front. Physiol. 2019, 10, 1038. [Google Scholar] [CrossRef]
- Terunuma, M.; Vargas, K.J.; Wilkins, M.E.; Ramirez, O.A.; Jaureguiberry-Bravo, M.; Pangalos, M.N.; Smart, T.G.; Moss, S.J.; Couve, A. Prolonged activation of NMDA receptors promotes dephosphorylation and alters postendocytic sorting of GABAB receptors. Proc. Natl. Acad. Sci. USA 2010, 107, 13918–13923. [Google Scholar] [CrossRef] [PubMed]
- Balakrishnan, K.; Hleihil, M.; Bhat, M.A.; Ganley, R.P.; Vaas, M.; Klohs, J.; Zeilhofer, H.U.; Benke, D. Targeting the interaction of GABAB receptors with CaMKII with an interfering peptide restores receptor expression after cerebral ischemia and inhibits progressive neuronal death in mouse brain cells and slices. Brain Pathol. 2023, 33, e13099. [Google Scholar] [CrossRef] [PubMed]
- Benke, D. Mechanisms of GABAB receptor exocytosis, endocytosis, and degradation. Adv. Pharmacol. 2010, 58, 93–111. [Google Scholar] [PubMed]
- Maier, P.J.; Marin, I.; Grampp, T.; Sommer, A.; Benke, D. Sustained glutamate receptor activation down-regulates GABAB receptors by shifting the balance from recycling to lysosomal degradation. J. Biol. Chem. 2010, 285, 35606–35614. [Google Scholar] [CrossRef] [PubMed]
- Hleihil, M.; Balakrishnan, K.; Benke, D. Protein phosphatase 2A regulation of GABAB receptors normalizes ischemia-induced aberrant receptor trafficking and provides neuroprotection. Front. Mol. Neurosci. 2022, 15, 1015906. [Google Scholar] [CrossRef]
- Coultrap, S.J.; Vest, R.S.; Ashpole, N.M.; Hudmon, A.; Bayer, K.U. CaMKII in cerebral ischemia. Acta Pharmacol. Sin. 2011, 32, 861–872. [Google Scholar] [CrossRef]
- Jin, X.L.; Li, P.F.; Zhang, C.B.; Wu, J.P.; Feng, X.L.; Zhang, Y.; Shen, M.H. Electroacupuncture alleviates cerebral ischemia and reperfusion injury via modulation of the ERK1/2 signaling pathway. Neural Regen. Res. 2016, 11, 1090–1098. [Google Scholar] [CrossRef]
- Peng, T.; Li, S.; Liu, L.; Yang, C.; Farhan, M.; Chen, L.; Su, Q.; Zheng, W. Artemisinin attenuated ischemic stroke induced cell apoptosis through activation of ERK1/2/CREB/BCL-2 signaling pathway in vitro and in vivo. Int. J. Biol. Sci. 2022, 18, 4578–4594. [Google Scholar] [CrossRef]
- Kaupmann, K.; Huggel, K.; Heid, J.; Flor, P.J.; Bischoff, S.; Mickel, S.J.; McMaster, G.; Angst, C.; Bittiger, H.; Froestl, W.; et al. Expression cloning of GABAB receptors uncovers similarity to metabotropic glutamate receptors. Nature 1997, 386, 239–246. [Google Scholar] [CrossRef]
- Hari, S.B.; Merritt, E.A.; Maly, D.J. Sequence determinants of a specific inactive protein kinase conformation. Chem. Biol. 2013, 20, 806–815. [Google Scholar] [CrossRef]
- Shen, K.; Teruel, M.N.; Subramanian, K.; Meyer, T. CaMKIIb functions as an F-actin targeting module that localizes CaMKIIa/b heterooligomers to dendritic spines. Neuron 1998, 21, 593–606. [Google Scholar] [CrossRef] [PubMed]
- Buerli, T.; Pellegrino, C.; Baer, K.; Lardi-Studler, B.; Chudotvorova, I.; Fritschy, J.M.; Medina, I.; Fuhrer, C. Efficient transfection of DNA or shRNA vectors into neurons using magnetofection. Nat. Protoc. 2007, 2, 3090–3101. [Google Scholar] [CrossRef] [PubMed]







Disclaimer/Publisher’s Note: The statements, opinions and data contained in all publications are solely those of the individual author(s) and contributor(s) and not of MDPI and/or the editor(s). MDPI and/or the editor(s) disclaim responsibility for any injury to people or property resulting from any ideas, methods, instructions or products referred to in the content. |
© 2023 by the authors. Licensee MDPI, Basel, Switzerland. This article is an open access article distributed under the terms and conditions of the Creative Commons Attribution (CC BY) license (https://creativecommons.org/licenses/by/4.0/).
Share and Cite
Bhat, M.A.; Grampp, T.; Benke, D. ERK1/2-Dependent Phosphorylation of GABAB1(S867/T872), Controlled by CaMKIIβ, Is Required for GABAB Receptor Degradation under Physiological and Pathological Conditions. Int. J. Mol. Sci. 2023, 24, 13436. https://doi.org/10.3390/ijms241713436
Bhat MA, Grampp T, Benke D. ERK1/2-Dependent Phosphorylation of GABAB1(S867/T872), Controlled by CaMKIIβ, Is Required for GABAB Receptor Degradation under Physiological and Pathological Conditions. International Journal of Molecular Sciences. 2023; 24(17):13436. https://doi.org/10.3390/ijms241713436
Chicago/Turabian StyleBhat, Musadiq A., Thomas Grampp, and Dietmar Benke. 2023. "ERK1/2-Dependent Phosphorylation of GABAB1(S867/T872), Controlled by CaMKIIβ, Is Required for GABAB Receptor Degradation under Physiological and Pathological Conditions" International Journal of Molecular Sciences 24, no. 17: 13436. https://doi.org/10.3390/ijms241713436
APA StyleBhat, M. A., Grampp, T., & Benke, D. (2023). ERK1/2-Dependent Phosphorylation of GABAB1(S867/T872), Controlled by CaMKIIβ, Is Required for GABAB Receptor Degradation under Physiological and Pathological Conditions. International Journal of Molecular Sciences, 24(17), 13436. https://doi.org/10.3390/ijms241713436

