AMPK/FOXO3a Pathway Increases Activity and/or Expression of ATM, DNA-PKcs, Src, EGFR, PDK1, and SOD2 and Induces Radioresistance under Nutrient Starvation
Abstract
1. Introduction
2. Results
2.1. Nutrient Starvation-Induced Radioresistance in MDA-MB-231 Cells
2.2. Effects of Nutrient Starvation on AMPKα, FOXO3a, ATM, DNA-PKcs, SOD2, Src, EGFR, PDK1, and HIF-1α
2.3. AMPKα Knockdown Suppressed Activity and/or Expression of ATM, DNA-PKcs, Src, EGFR, PDK1, and SOD2 under Nutrient Starvation
2.4. FOXO3a Knockdown Suppressed Activity and/or Expression of ATM, DNA-PKcs, Src, EGFR, PDK1, and SOD2 under Nutrient Starvation
2.5. Mutual Interaction between AMPKα and FOXO3a
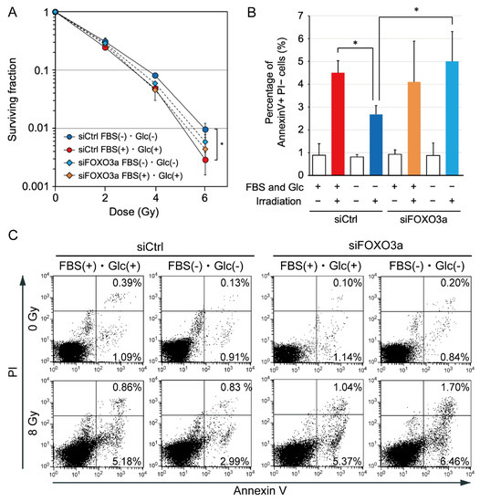
2.6. Effects of FOXO3a Knockdown on Cellular Radiosensitivity
3. Discussion
4. Materials and Methods
4.1. Cell Line and Nutrient Starvation Culture
4.2. Irradiation
4.3. Colony Formation Assay
4.4. Annexin V Apoptosis Assay
4.5. Western Blot Analysis
4.6. Small Interfering RNA (siRNA)
4.7. Statistical Analysis
Author Contributions
Funding
Institutional Review Board Statement
Informed Consent Statement
Data Availability Statement
Conflicts of Interest
References
- Quail, D.F.; Joyce, J.A. Microenvironmental Regulation of Tumor Progression and Metastasis. Nat. Med. 2013, 19, 1423–1437. [Google Scholar] [CrossRef]
- Murata, Y.; Uehara, Y.; Hosoi, Y. Activation of MTORC1 under Nutrient Starvation Conditions Increases Cellular Radiosensitivity in Human Liver Cancer Cell Lines, HepG2 and HuH6. Biochem. Biophys. Res. Commun. 2015, 468, 684–690. [Google Scholar] [CrossRef] [PubMed]
- Murata, Y.; Hashimoto, T.; Urushihara, Y.; Shiga, S.; Takeda, K.; Jingu, K.; Hosoi, Y. Knockdown of AMPKα Decreases ATM Expression and Increases Radiosensitivity under Hypoxia and Nutrient Starvation in an SV40-Transformed Human Fibroblast Cell Line, LM217. Biochem. Biophys. Res. Commun. 2018, 495, 2566–2572. [Google Scholar] [CrossRef] [PubMed]
- Barker, H.E.; Paget, J.T.E.; Khan, A.A.; Harrington, K.J. The Tumour Microenvironment after Radiotherapy: Mechanisms of Resistance and Recurrence. Nat. Rev. Cancer 2015, 15, 409–425. [Google Scholar] [CrossRef] [PubMed]
- Shiga, S.; Murata, Y.; Hashimoto, T.; Urushihara, Y.; Fujishima, Y.; Kudo, K.; Sonohara, Y.; Kurusu, M.; Takeda, K.; Jingu, K.; et al. DNA-PKcs Is Activated under Nutrient Starvation and Activates Akt, MST1, FoxO3a, and NDR1. Biochem. Biophys. Res. Commun. 2020, 521, 668–673. [Google Scholar] [CrossRef] [PubMed]
- Hashimoto, T.; Urushihara, Y.; Murata, Y.; Fujishima, Y.; Hosoi, Y. AMPK Increases Expression of ATM through Transcriptional Factor Sp1 and Induces Radioresistance under Severe Hypoxia in Glioblastoma Cell Lines. Biochem. Biophys. Res. Commun. 2022, 590, 82–88. [Google Scholar] [CrossRef] [PubMed]
- Hashimoto, T.; Murata, Y.; Urushihara, Y.; Shiga, S.; Takeda, K.; Hosoi, Y. Severe Hypoxia Increases Expression of ATM and DNA-PKcs and It Increases Their Activities through Src and AMPK Signaling Pathways. Biochem. Biophys. Res. Commun. 2018, 505, 13–19. [Google Scholar] [CrossRef] [PubMed]
- Mihaylova, M.M.; Shaw, R.J. The AMPK Signalling Pathway Coordinates Cell Growth, Autophagy and Metabolism. Nat. Cell Biol. 2011, 13, 1016–1023. [Google Scholar] [CrossRef]
- Szewczuk, M.; Boguszewska, K.; Kaźmierczak-Barańska, J.; Karwowski, B.T. The Role of AMPK in Metabolism and Its Influence on DNA Damage Repair. Mol. Biol. Rep. 2020, 47, 9075–9086. [Google Scholar] [CrossRef]
- Jiang, Y.; Dong, Y.; Luo, Y.; Jiang, S.; Meng, F.-L.; Tan, M.; Li, J.; Zang, Y. AMPK-Mediated Phosphorylation on 53BP1 Promotes c-NHEJ. Cell Rep. 2021, 34, 108713. [Google Scholar] [CrossRef]
- Fasano, C.; Disciglio, V.; Bertora, S.; Lepore Signorile, M.; Simone, C. FOXO3a from the Nucleus to the Mitochondria: A Round Trip in Cellular Stress Response. Cells 2019, 8, 1110. [Google Scholar] [CrossRef]
- Tsai, W.-B.; Chung, Y.M.; Takahashi, Y.; Xu, Z.; Hu, M.C.-T. Functional Interaction between FOXO3a and ATM Regulates DNA Damage Response. Nat. Cell Biol. 2008, 10, 460–467. [Google Scholar] [CrossRef]
- Greer, E.L.; Oskoui, P.R.; Banko, M.R.; Maniar, J.M.; Gygi, M.P.; Gygi, S.P.; Brunet, A. The Energy Sensor AMP-Activated Protein Kinase Directly Regulates the Mammalian FOXO3 Transcription Factor*. J. Biol. Chem. 2007, 282, 30107–30119. [Google Scholar] [CrossRef] [PubMed]
- Suzuki, A.; Kusakai, G.; Kishimoto, A.; Shimojo, Y.; Ogura, T.; Lavin, M.F.; Esumi, H. IGF-1 Phosphorylates AMPK-α Subunit in ATM-Dependent and LKB1-Independent Manner. Biochem. Biophys. Res. Commun. 2004, 324, 986–992. [Google Scholar] [CrossRef]
- Luo, L.; Huang, W.; Tao, R.; Hu, N.; Xiao, Z.-X.; Luo, Z. ATM and LKB1 Dependent Activation of AMPK Sensitizes Cancer Cells to Etoposide-Induced Apoptosis. Cancer Lett. 2013, 328, 114–119. [Google Scholar] [CrossRef] [PubMed]
- Webb, A.E.; Kundaje, A.; Brunet, A. Characterization of the Direct Targets of FOXO Transcription Factors throughout Evolution. Aging Cell 2016, 15, 673–685. [Google Scholar] [CrossRef] [PubMed]
- Herbst, R.S. Review of Epidermal Growth Factor Receptor Biology. Int. J. Radiat. Oncol. Biol. Phys. 2004, 59, S21–S26. [Google Scholar] [CrossRef] [PubMed]
- Bamodu, O.A.; Chang, H.-L.; Ong, J.-R.; Lee, W.-H.; Yeh, C.-T.; Tsai, J.-T. Elevated PDK1 Expression Drives PI3K/AKT/MTOR Signaling Promotes Radiation-Resistant and Dedifferentiated Phenotype of Hepatocellular Carcinoma. Cells 2020, 9, 746. [Google Scholar] [CrossRef]
- Torrisi, F.; Vicario, N.; Spitale, F.M.; Cammarata, F.P.; Minafra, L.; Salvatorelli, L.; Russo, G.; Cuttone, G.; Valable, S.; Gulino, R.; et al. The Role of Hypoxia and SRC Tyrosine Kinase in Glioblastoma Invasiveness and Radioresistance. Cancers 2020, 12, 2860. [Google Scholar] [CrossRef]
- Lin, S.-C.; Hardie, D.G. AMPK: Sensing Glucose as Well as Cellular Energy Status. Cell Metab. 2018, 27, 299–313. [Google Scholar]
- Wilk, A.; Urbanska, K.; Grabacka, M.; Mullinax, J.; Marcinkiewicz, C.; Impastato, D.; Estrada, J.J.; Reiss, K. Fenofibrate-Induced Nuclear Translocation of FoxO3A Triggers Bim-Mediated Apoptosis in Glioblastoma Cells In Vitro. Cell Cycle 2012, 11, 2660–2671. [Google Scholar] [CrossRef] [PubMed]
- García, C.P.; Richardson, G.A.V.; Romorini, L.; Miriuka, S.G.; Sevlever, G.E.; Scassa, M.E. Topoisomerase I Inhibitor, Camptothecin, Induces Apoptogenic Signaling in Human Embryonic Stem Cells. Stem Cell Res. 2014, 12, 400–414. [Google Scholar] [CrossRef] [PubMed]
- Hosoki, A.; Yonekura, S.-I.; Zhao, Q.-L.; Wei, Z.-L.; Takasaki, I.; Tabuchi, Y.; Wang, L.-L.; Hasuike, S.; Nomura, T.; Tachibana, A.; et al. Mitochondria-Targeted Superoxide Dismutase (SOD2) Regulates Radiation Resistance and Radiation Stress Response in HeLa Cells. J. Radiat. Res. 2012, 53, 58–71. [Google Scholar] [CrossRef] [PubMed]
- Rodemann, H.P.; Dittmann, K.; Toulany, M. Radiation-Induced EGFR-Signaling and Control of DNA-Damage Repair. Int. J. Radiat. Biol. 2007, 83, 781–791. [Google Scholar] [CrossRef] [PubMed]
- Caohuy, H.; Yang, Q.; Eudy, Y.; Ha, T.-A.; Xu, A.E.; Glover, M.; Frizzell, R.A.; Jozwik, C.; Pollard, H.B. Activation of 3-Phosphoinositide-Dependent Kinase 1 (PDK1) and Serum-and Glucocorticoid-Induced Protein Kinase 1 (SGK1) by Short-Chain Sphingolipid C4-Ceramide Rescues the Trafficking Defect of ΔF508-Cystic Fibrosis Transmembrane Conductance Regulator (ΔF508-CFTR). J. Biol. Chem. 2014, 289, 35953–35968. [Google Scholar]
- Reinehr, R.; Sommerfeld, A.; Häussinger, D. Insulin Induces Swelling-Dependent Activation of the Epidermal Growth Factor Receptor in Rat Liver. J. Biol. Chem. 2010, 285, 25904–25912. [Google Scholar] [CrossRef] [PubMed]
- Roskoski, R., Jr. Src Protein–Tyrosine Kinase Structure and Regulation. Biochem. Biophys. Res. Commun. 2004, 324, 1155–1164. [Google Scholar] [CrossRef] [PubMed]
- Agani, F.; Jiang, B.-H. Oxygen-Independent Regulation of HIF-1: Novel Involvement of PI3K/AKT/MTOR Pathway in Cancer. Curr. Cancer Drug Targets 2013, 13, 245–251. [Google Scholar] [CrossRef]
- Chiacchiera, F.; Simone, C. The AMPK-FoxO3A Axis as a Target for Cancer Treatment. Cell Cycle 2010, 9, 1091–1096. [Google Scholar] [CrossRef]
- Kops, G.J.P.L.; Dansen, T.B.; Polderman, P.E.; Saarloos, I.; Wirtz, K.W.A.; Coffer, P.J.; Huang, T.-T.; Bos, J.L.; Medema, R.H.; Burgering, B.M.T. Forkhead Transcription Factor FOXO3a Protects Quiescent Cells from Oxidative Stress. Nature 2002, 419, 316–321. [Google Scholar] [CrossRef]
- Zhao, Y.; Hu, X.; Liu, Y.; Dong, S.; Wen, Z.; He, W.; Zhang, S.; Huang, Q.; Shi, M. ROS Signaling under Metabolic Stress: Cross-Talk between AMPK and AKT Pathway. Mol. Cancer 2017, 16, 79. [Google Scholar] [CrossRef] [PubMed]
- Chung, Y.M.; Park, S.-H.; Tsai, W.-B.; Wang, S.-Y.; Ikeda, M.-A.; Berek, J.S.; Chen, D.J.; Hu, M.C.-T. FOXO3 Signalling Links ATM to the P53 Apoptotic Pathway Following DNA Damage. Nat. Commun. 2012, 3, 1000. [Google Scholar] [CrossRef] [PubMed]
- Adamowicz, M.; Vermezovic, J.; D’adda di Fagagna, F. NOTCH1 Inhibits Activation of ATM by Impairing the Formation of an ATM-FOXO3a-KAT5/Tip60 Complex. Cell Rep. 2016, 16, 2068–2076. [Google Scholar] [CrossRef] [PubMed]
- Jiang, X.; Sun, Y.; Chen, S.; Roy, K.; Price, B.D. The FATC Domains of PIKK Proteins Are Functionally Equivalent and Participate in the Tip60-Dependent Activation of DNA-PKcs and ATM*. J. Biol. Chem. 2006, 281, 15741–15746. [Google Scholar] [CrossRef] [PubMed]
- Gao, S.-S.; Guan, H.; Yan, S.; Hu, S.; Song, M.; Guo, Z.-P.; Xie, D.-F.; Liu, Y.; Liu, X.; Zhang, S.; et al. TIP60 K430 SUMOylation Attenuates Its Interaction with DNA-PKcs in S-Phase Cells: Facilitating Homologous Recombination and Emerging Target for Cancer Therapy. Sci. Adv. 2020, 6, eaba7822. [Google Scholar] [CrossRef]
- Shrivastav, M.; De Haro, L.P.; Nickoloff, J.A. Regulation of DNA Double-Strand Break Repair Pathway Choice. Cell Res. 2008, 18, 134–147. [Google Scholar] [CrossRef] [PubMed]
- Symington, L.S.; Gautier, J. Double-Strand Break End Resection and Repair Pathway Choice. Annu. Rev. Genet. 2011, 45, 247–271. [Google Scholar] [CrossRef] [PubMed]
- Bakr, A.; Oing, C.; Köcher, S.; Borgmann, K.; Dornreiter, I.; Petersen, C.; Dikomey, E.; Mansour, W.Y. Involvement of ATM in Homologous Recombination after End Resection and RAD51 Nucleofilament Formation. Nucleic Acids Res. 2015, 43, 3154–3166. [Google Scholar] [CrossRef]
- Davis, A.J.; Chen, B.P.C.; Chen, D.J. DNA-PK: A Dynamic Enzyme in a Versatile DSB Repair Pathway. DNA Repair. 2014, 17, 21–29. [Google Scholar] [CrossRef]
- Zhao, H.J.; Hosoi, Y.; Miyachi, H.; Ishii, K.; Yoshida, M.; Nemoto, K.; Takai, Y.; Yamada, S.; Suzuki, N.; Ono, T. DNA-Dependent Protein Kinase Activity Correlates with Ku70 Expression and Radiation Sensitivity in Esophageal Cancer Cell Lines. Clin. Cancer Res. 2000, 6, 1073–1078. [Google Scholar]
- Zhou, W.; Sun, M.; Li, G.-H.; Wu, Y.-Z.; Wang, Y.; Jin, F.; Zhang, Y.-Y.; Yang, L.; Wang, D.-L. Activation of the Phosphorylation of ATM Contributes to Radioresistance of Glioma Stem Cells. Oncol. Rep. 2013, 30, 1793–1801. [Google Scholar] [CrossRef]
- Wallace, S.S. Enzymatic Processing of Radiation-Induced Free Radical Damage in DNA. Radiat. Res. 1998, 150, S60–S79. [Google Scholar] [CrossRef]
- Kuninaka, S.; Ichinose, Y.; Koja, K.; Toh, Y. Suppression of Manganese Superoxide Dismutase Augments Sensitivity to Radiation, Hyperthermia and Doxorubicin in Colon Cancer Cell Lines by Inducing Apoptosis. Br. J. Cancer 2000, 83, 928–934. [Google Scholar] [CrossRef]
- Epperly, M.W.; Sikora, C.A.; DeFilippi, S.J.; Gretton, J.A.; Zhan, Q.; Kufe, D.W.; Greenberger, J.S. Manganese Superoxide Dismutase (SOD2) Inhibits Radiation-Induced Apoptosis by Stabilization of the Mitochondrial Membrane. Radiat. Res. 2002, 157, 568–577. [Google Scholar] [CrossRef]





Disclaimer/Publisher’s Note: The statements, opinions and data contained in all publications are solely those of the individual author(s) and contributor(s) and not of MDPI and/or the editor(s). MDPI and/or the editor(s) disclaim responsibility for any injury to people or property resulting from any ideas, methods, instructions or products referred to in the content. |
© 2023 by the authors. Licensee MDPI, Basel, Switzerland. This article is an open access article distributed under the terms and conditions of the Creative Commons Attribution (CC BY) license (https://creativecommons.org/licenses/by/4.0/).
Share and Cite
Urushihara, Y.; Hashimoto, T.; Fujishima, Y.; Hosoi, Y. AMPK/FOXO3a Pathway Increases Activity and/or Expression of ATM, DNA-PKcs, Src, EGFR, PDK1, and SOD2 and Induces Radioresistance under Nutrient Starvation. Int. J. Mol. Sci. 2023, 24, 12828. https://doi.org/10.3390/ijms241612828
Urushihara Y, Hashimoto T, Fujishima Y, Hosoi Y. AMPK/FOXO3a Pathway Increases Activity and/or Expression of ATM, DNA-PKcs, Src, EGFR, PDK1, and SOD2 and Induces Radioresistance under Nutrient Starvation. International Journal of Molecular Sciences. 2023; 24(16):12828. https://doi.org/10.3390/ijms241612828
Chicago/Turabian StyleUrushihara, Yusuke, Takuma Hashimoto, Yohei Fujishima, and Yoshio Hosoi. 2023. "AMPK/FOXO3a Pathway Increases Activity and/or Expression of ATM, DNA-PKcs, Src, EGFR, PDK1, and SOD2 and Induces Radioresistance under Nutrient Starvation" International Journal of Molecular Sciences 24, no. 16: 12828. https://doi.org/10.3390/ijms241612828
APA StyleUrushihara, Y., Hashimoto, T., Fujishima, Y., & Hosoi, Y. (2023). AMPK/FOXO3a Pathway Increases Activity and/or Expression of ATM, DNA-PKcs, Src, EGFR, PDK1, and SOD2 and Induces Radioresistance under Nutrient Starvation. International Journal of Molecular Sciences, 24(16), 12828. https://doi.org/10.3390/ijms241612828

