Abstract
Plant height is an important component of plant architecture, and significantly affects crop quality and yield. A soybean GmRAV (Related to ABI3/VP1) transcription factor containing both AP2 and B3 domains is a growth repressor. Three GmRAV-overexpressing (GmRAV-ox) transgenic lines displayed extremely shorter height and shortened internodes compared with control plants, whereas transgenic inhibition of GmRAV expression resulted in increased plant height. GmRAV-ox soybean plants showed a low active gibberellin level and the dwarf phenotype could be rescued by treatment with exogenous GA3 treatment. ChIP (Chromatin immunoprecipitation)-qPCR assay showed that GmRAV could directly regulate the expression of the GA4 biosynthetic genes GA3-oxidase (GmGA3ox) by binding two CAACA motifs in the GmGA3ox promoter. The GmGA3ox promoter was bound by GmRAV, whose expression levels in leaves were both elevated in GmRAV-i-3 and decreased in GmRAV-ox-7 soybean plants. Transient expression assay in N. benthamiana also showed that the proGmRAV:GmRAV-3F6H effector strongly repressed the expression of LUC reporter gene driven by GmGA3ox promoter containing two CAACA motifs. Together, our results suggested that GmRAV protein repressed the expression of GmGA3ox by directly binding to the two CAACA motifs in the promoter to limit soybean plant height.
1. Introduction
Soybean (Glycine max (L.) Merr.) is an important crop for plant oil and protein and provides more than a quarter of the world protein for livestock feed and human consumption [1]. Soybean yield is affected by plant height, node number, internode length, branch number, and seed size, etc. [2]. Plant height is an important trait of plant ideotypes, and a relatively shorter stem length contributes to increasing yield in breeding programs [3,4]. In the 1960s, with the promotion of dwarf and semi-dwarf varieties in the ‘Green Revolution’, crop production sharply increased. Some of the Green Revolution genes have been cloned and used in crop improvement, such as sd1 in rice [5] and Rht1 in wheat [6]. A gibberellin 20-oxidase (GA20ox) encoded by sd1 can reduce endogenous gibberellin (GA) levels and the reduced levels result in the short stature of rice variety IR8 [5,7]. However, only a few genes that influence plant height have been cloned in soybean. For example, GmDW1(dwarf) was an ent-kaurene synthase, and the dw mutant displayed plant height reduction and internode shortening in soybean [8]. Circadian clock gene LATE ELONGATED HYPOCOTYL (LHY) encodes the morning-expressed MYB transcription factor. The quadruple mutant of GmLHY displayed reduced plant height and shortened internodes in soybean [9].
The RAV family members contain a B3 domain and an AP2 domain. Therefore, the members of this family can be classified as members of B3 superfamily or AP2/EREBP family [10]. The B3 domain is a DNA-binding domain, which consists of about 110 amino acids, forming a β-sheets and two α-helix [11,12]. The AP2 domain as a DNA-binding domain was first identified in Arabidopsis, which consisted of 57–66 amino acids [13,14]. This family played various roles in plant processes, such as flowering development, bud outgrowth, leaf senescence, hormone signaling, and stress responses [15,16,17,18,19]. Previously, GmRAV-overexpressing transgenic plants displayed later flowering time, shorter height and fewer numbers of leaves. GmRAV-RNAi transgenic lines showed the opposite phenotype, which suggested GmRAV played important roles in flowering time, plant height and leaf number in soybean [19]. GmRAV delayed soybean growth period by repressing the expression of florigen homolog GmFT5a [19].
In Arabidopsis thaliana and rice as model plant species, it has been reported that GAs is one of the most important phytohormones that influence plant height. For example, mutations of GA3-oxidase (GA3ox) genes could cause the dwarf phenotypes in Arabidopsis and rice [20,21]. However, the molecular mechanism of the GmRAV gene involved in the regulation of soybean height has not been characterized. In this study, we investigated the functions of GmRAV in soybean plant height, using overexpression and knockdown transgenic soybean lines to carry out expression analyses. We found that the dwarf phenotypes of GmRAV-ox soybean plants with low active gibberellin levels could be rescued by treatment with exogenous GA3 treatment. GmRAV could directly regulate the expression of GmGA3ox by binding two CAACA motifs in the GmGA3ox promoter. GmRAV protein repressed the expression of GmGA3ox to reduce gibberellin levels to limit soybean plant height. Our results demonstrated that GmRAV was involved in the regulation of plant height directly by mediating the key components of the GA synthesis pathway.
2. Results
2.1. GmRAV Inhibited Plant Height and Yield in Soybean
Three T4 generation transgenic lines GmRAV-ox-5, GmRAV-ox-7 and GmRAV-ox-14 plants showed shorter height due to the shorter internode lengths without the change of internode numbers, which were similar to GA-deficient mutants in phenotypes compared with control plants (Figure 1A–C). The final height of the mature plant was smaller compared to WT. GmRAV-ox also showed reduced pod numbers and single plant yield (Figure 1D,E). In contrast, T7 generation transgenic GmRAV-i-3 soybean displayed increased plant heights due to the larger internode lengths, as well as increased pod numbers and single plant yield (Figure 2A–E). To investigate the cellular basis of the extension in the length of stem internodes, epidermal cells on the stem were examined by scanning electron microscopy (SEM). The epidermal cells in the stem internodes of the GmRAV-ox-7 plants were smaller than those in WT plants in longitudinal direction (Figure 2F), which implied that the dwarf phenotype of GmRAV-ox-7 plant was mainly caused by a reduced cell size. The dwarf and late-flowering phenotypes of GmRAV-ox plant were similar to that of GA-deficient and GA-insensitive mutants.
Figure 1.
Phenotypes and agronomic traits of three T4 generation transgenic lines GmRAV-ox-5, GmRAV-ox-14 and GmRAV-ox-7 plants. (A) Phenotypes of three T4 generation transgenic lines at maturity stage. (B) Plant height at maturity stage. (C) The fifth internode length at maturity stage counted from the top. (D) Pod number per plant. (E) Single plant yield per plant. A total of 15 plants were scored for each line and WT. Values are shown as means ± standard deviation (SD) (n = 15). Student’s t-test, ** p < 0.01.
Figure 2.
Phenotypes and agronomic traits of T7 generation GmRAV-i-3 and T4 generation GmRAV-ox-7 plants. (A) Phenotypes of soybean wild type, GmRAV-i-3 and GmRAV-ox-7 plants at maturity stage. (B) Plant height at maturity stage. (C) The fifth internode length at maturity stage counted from the top. (D) Pod number per plant. (E) Single plant yield per plant. (F) Cellular size analysis of WT, GmRAV-i-3 and GmRAV-ox-7 soybeans. Scanning electron microscope images of internode epidermal cells of WT, GmRAV-i-3 and GmRAV-ox-7 plants. Scale bars, 100 µm. A total of 15 plants were scored for each line and WT. Values are shown as means ± SD (n = 15). Student’s t-test, ** p < 0.01.
2.2. Dwarfism of GmRAV-ox Soybean Rescued by Exogenous GA3
To further investigate whether GAs was involved in the restoration of hypocotyl and stem length of GmRAV-ox soybean, soybean seeds of wild type and three transgenic GmRAV-ox lines were germinated for three days, and the seedlings were then transferred to a fresh medium containing GA3 for hypocotyl elongation assay. For the stem elongation assay, three transgenic GmRAV-ox lines were sprayed with GA3 to determine whether exogenous GA could rescue their shorter height phenotype. In GmRAV-ox plants treated with GA3, the dwarf phenotypes of the GmRAV-ox lines were fully restored to the same hypocotyl length by the supplement of GA3 as the wild type seedling without treatment, though the hypocotyl length of the wild type seedlings treated with GA3 were more evidently increased (Figure 3A,B). As for the increase in stem length by GA3, the final heights of transgenic plants were restored though not as high as wild type after GA3 treatment (Figure 3C,D), which suggested that the GmRAV gene could be involved in the GA pathway. The detection of the endogenous GA3 levels also showed that the endogenous GA3 level in GmRAV-ox soybean plants was significantly lower than that in WT (Figure 3E). Furthermore, our previous RNA-seq data indicated soybean GA metabolism gene, GA4 biosynthetic genes GmGA3ox (Glyma.07G033800, Glyma.13G361700) were repressed in GmRAV-ox soybean 1.75 and 4.56 fold, respectively [19]. The expression of more fold upregulation of GmGA3ox (Glyma.13G361700) was further analyzed in wild type and GmRAV-ox-7 seedlings treated with and without 100 µM GA3. GA metabolic gene GmGA3ox was subjected to complex regulation based on negative feedback and positive feed-forward mechanisms owing to an excess of GA3 spray in both genotypes (Figure 4A). The expression levels of GmGA3ox were repressed in both wild type and GmRAV-ox-7 soybean leaves from 3 to 12 h after GA3 treatment. In addition, GmGA3ox was significantly downregulated in GmRAV-ox-7 compared with the wild type (Figure 4A), but the repressing effect of GA3 on the expression levels of GmGA3ox in the wild type was more significant than those in GmRAV-ox-7 soybean leaves. Moreover, the expression of GmGA3ox was also significantly upregulated in GmRAV-i-3, which indicated the repression of GmRAV on GA biosynthesis GmGA3ox gene (Figure 4B). Together, these findings revealed that the GmRAV-ox-7 had low active gibberellin levels and GmRAV might negatively regulate the GA metabolic gene GmGA3ox to limit soybean plant height.
Figure 3.
The restoration of hypocotyl length and plant height of three transgenic GmRAV-ox lines by exogenous addition of GA3. (A,B) Hypocotyl lengths of 8-day-old soybeans in response to 0 and 10 µM GA3. Hypocotyl length was measured using ImageJ software. At least 10 seedlings per treatment were checked. For each experiment, three technical replicates were conducted. (C,D) Plant height lengths of 26-day-old soybean supplemented with/without 100 µM GA3 treatments. (E) Measurement of endogenous GA3 levels in the leaves of 20-day-old soybean. Ten plants were analyzed for each line each time and the experiments were repeated three times. Values are shown as means ± SD (n = 10). * p < 0.05; ** p < 0.01, Student’s t-test.
Figure 4.
Quantitative real-time PCR analysis of GmGA3ox. (A) The expression of the GmGA3ox gene in soybean leaves treated with GA3. The 15-day-old seedlings were sprayed with 100 µM GA3, and leaf samples were sampled at 0, 3, 6 and 12 h after treatment. (B) The expression of GmGA3ox gene in WT, GmRAV-i-3 and GmRAV-ox-7 soybean.
2.3. Identification of GmGA3ox as Direct Target of GmRAV
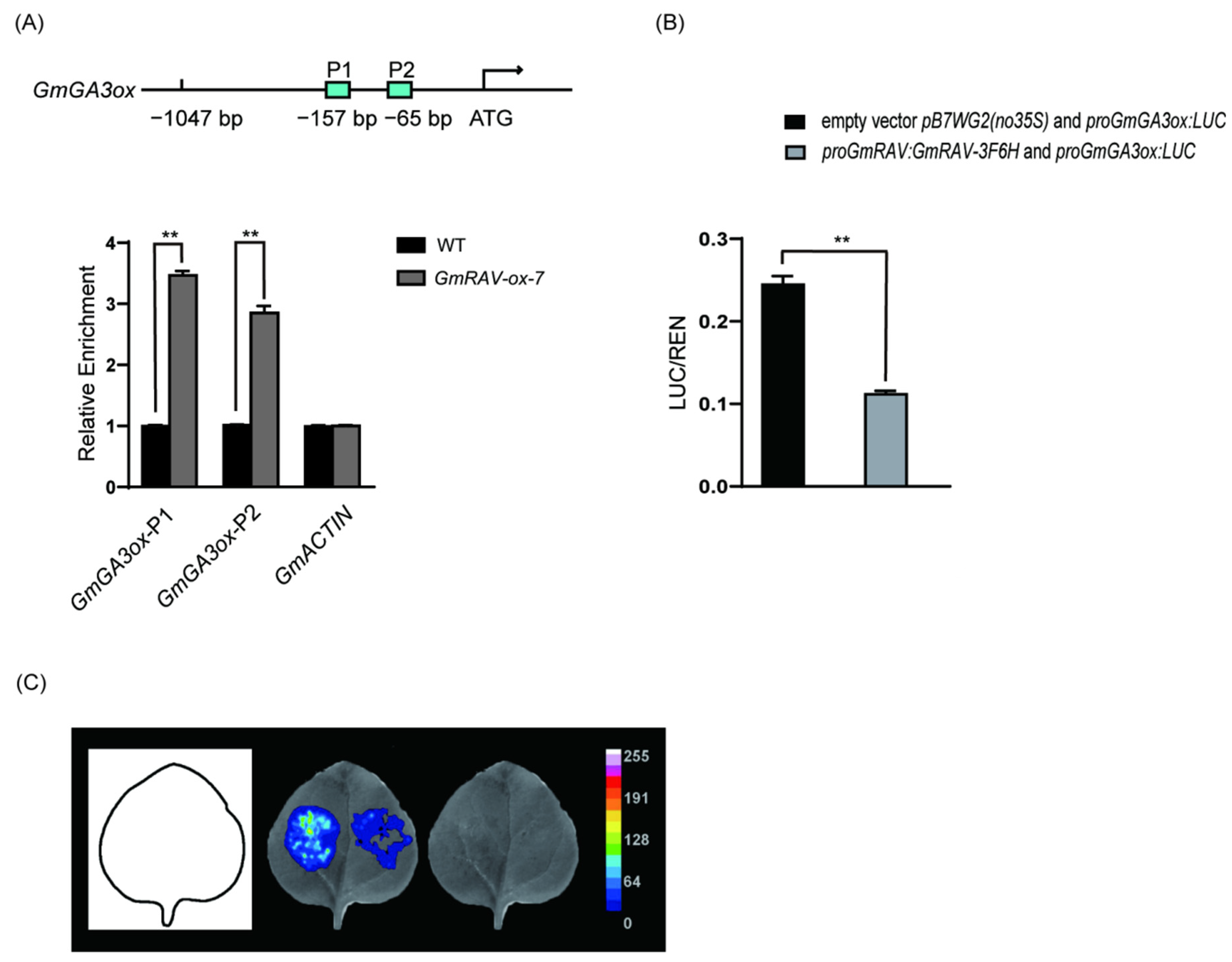
As previously reported, GmRAV could directly bind to both CAACA and CACCTG motif by DAP-seq and electrophoretic mobility shift assay (EMSA) [19]. Therefore, GmGA3ox were also further analyzed to determine whether GmRAV could directly bind them by chromatin immunoprecipitation (ChIP). The two RAV-binding site CAACA motifs (P1 and P2) were located in promoter of GmGA3ox in soybean (Figure 5A). ChIP-qPCR was carried out on the leaves of 20-day-old GmRAV-ox-7 seedlings to verify potential GmRAV-binding sites in promoter of GmGA3ox with wild type sample as a negative control. There was significant enrichment in GmGA3ox promoter P1 and P2 regions upstream of the ATG by ChIP-qPCR (Figure 5A), indicating that GmGA3ox promoter containing two CAACA motifs was bound by GmRAV. Moreover, the expression levels of GmGA3ox in leaves were both elevated in GmRAV-i-3 and decreased in GmRAV-ox-7 soybean plants (Figure 4B).
Figure 5.
GmRAV physically associated with GmGA3ox promoter and repressed its transcription. (A) ChIP analysis of GmRAV binding to GmGA3ox regulatory regions. Precipitated chromatin DNA was used as template in qPCR. Relative enrichment of GmGA3ox fragment containing two CAACA motifs marked P1 and P2 indicated two regions from the regulatory region of GmRAV up stream of the ATG. The top image shows the locations of the PCR fragments in GmGA3ox gene. The GmACTIN4 locus was used as a negative control. Values are shown as means ± standard deviation (SD) from three biological replicates. Student’s t-test, ** p < 0.01. Upper panel: physical locations of 1047 bp fragments harboring putative motifs are shown in the schematic diagram. (B) Relative luciferase activity was monitored in tobacco leaves co-transfected with effector proGmRAV:GmRAV-3F6H or empty vector pB7WG2 (no35S) and reporter construct proGmGA3ox:LUC. The activities of firefly LUC were normalized by the activities of 35S::Renilla LUC. Student’s t-test, ** p < 0.01. Results represent means ± SD of six independent samples. (C) Luciferase assay of proGmRAV:GmRAV-3F6H, pB7WG2 (no35S) and proGmGA3ox:LUC constructs at 12 h. D-luciferin was used as the substrate of LUC. Left: pB7WG2 (no35S) + proGmGA3ox:LUC; right: proGmRAV:GmRAV-3F6H + proGmGA3ox:LUC.
We also tested the functional interaction of GmRAV on CAACA in GmGA3ox promoter in vivo by using a transient expression assay in N. benthamiana (Figure 5B). In this system, the LUC reporter gene was driven by GmGA3ox promoter containing two CAACA motifs. When co-infiltrating Agrobacterium expressed proGmRAV:GmRAV-3F6H (3 × FLAG and 6 × Histidine) effectors together with the proGmGA3ox:LUC reporter into N. benthamiana leaves, the activity of LUC specially decreased (Figure 5B,C), thus demonstrating that GmRAV could inhibit the transcriptional activation activities of GmGA3ox. Together, our results suggested that GmRAV protein repressed the expression of GmGA3ox by directly binding to the CAACA motif in the promoter.
3. Discussion
In plants, changes in a single gene could enhance the improvement of multiple important agronomic traits [19,22,23,24]. For example, the loss-of-function J-alleles not only delayed soybean maturity and enhanced grain yield in soybean, but also enhanced tolerance to salt stress [22]. The suppression of MicroRNA168 (miR168), which encodes a key component of the RNA-induced silencing complex, not only improved grain yield and shortened flowering time in rice, but also enhanced immunity to M.oryzae [23]. Previously, we reported that three GmRAV-ox transgenic soybean lines displayed flowering time compared with non-transgenic soybean lines, and GmRAV-RNAi transgenic lines showed earlier flowering time [19]. In this study, plant height phenotypes in GmRAV-ox and GmRAV-RNAi transgenic soybean plants were further observed. Compared with the wild type soybean plants control, GmRAV-ox plants displayed decreased height. Conversely, GmRAV-RNAi transgenic soybean plants displayed significantly increased height. These results clearly showed that the alteration of GmRAV amounts affected plant height and flowering time and might influence yield.
Plant height is a key parameter that describes plant growth status for breeding in various crops [3,4,25]. GAs is a key plant hormone that regulates diverse biological processes throughout the life cycle of plants, such as embryogenesis, leaf primordia, flowering, plant height and developing anthers [5,26,27]. We thus detected the levels of endogenous GA3 in GmRAV-ox soybean plants, and the results show that the endogenous GA3 level in GmRAV-ox soybean plants was significantly lower than that in WT, and the shortened internode phenotype could be rescued by treatment with exogenous GA3. In recent years, some GA-metabolic-pathway-related genes associated with plant height have been reported in plants [8,28]. For example, a loss function of GA3ox gene led to GA4 reduction and dwarfism phenotype in watermelon [29]. To further analyze the mechanism of GmRAV regulating plant height, based on our previous RNA-seq data that GA4 biosynthetic genes GmGA3ox were repressed in GmRAV-ox soybean [19], the expression levels of the GmGA3ox in the GmRAV-ox and GmRAV-RNAi transgenic soybean plants were further tested. We found that GmGA3ox gene had substantially decreased expression in the GmRAV-ox transgenic soybean plants and increased expression in GmRAV-RNAi transgenic soybean plants. Overall, we speculated that GmRAV might negatively regulate the expression of these GA-biosynthesis-pathway-related genes to limit soybean plant height.
The RAV transcription factors played important roles in flowering time, heading date and stress responses, which they mediated by binding to the CAACA and CACCTG sequences in the promoters of target genes [15,16,19]. In soybean, two GmRAV binding motifs [C(A/G)AACAA(G/T)A(C/T)A(G/T)] and [C(T/A)A(C)C(T/G)CTG] were identified in our previous reported [19]. In the current study, we used ChIP-qPCR analysis, and demonstrated that GmRAV directly bound to the CAACA motif of GA3ox gene promoters. The results above together suggested that GmRAV directly repressed GA3ox gene expression by binding to two CAACA motifs in their promoters. However, in Arabidopsis thaliana, TEM genes that also belonged to RAV family directly repressed the expression of the GA3OX1 and GA3OX2 by directly binding a regulatory region positioned in the first exon. Plants overexpressing TEM genes resembled GA-deficient mutants as a result of an decrease in GA content [30].
Based on our data, we proposed a model of GmRAV as a negative regulator regulating the plant height in soybean by binding to the promoter of GA3ox gene, directly repressing their expression. Subsequently, the reduced expression of GA3ox gene led to decreased endogenous GA3 levels and plant height. Our findings provided a new insight into the mechanisms underlying plant height regulatory networks in soybean and offered a strategy for breeding plant ideotypes by genetically manipulating a GmRAV gene.
4. Materials and Methods
4.1. Plant Materials, Growth Conditions and Records of Data
For statistical experiment of soybean phenotype and agronomic traits, T7 generation GmRAV-i-3, three T4 generation GmRAV-ox-5, GmRAV-ox-7 and GmRAV-ox-14 lines [19] and WT soybean seeds were planted in pots in the field under natural light conditions in May in Harbin. At least 15 plants were analyzed each line each time, and the experiments were repeated 3 times. Means ± SD deviation was used in the statistical analysis of the data. To analyze the response of GmGA3ox to GA3, 15-day-old soybean ‘Dongnong 50′ seedlings planted at 25 °C, 250 µmol m−2 s−1 white light, 16/8 h light/dark condition were sprayed with 100 µM GA3, and trifoliate leaves were sampled at 0, 3, 6 and 12 h after treatment.
4.2. Plasmids Construction
To generate GmGA3ox promoter-driven LUC constructs proGmGA3ox:LUC, the promoter DNA was amplified from genomic DNA of ‘Dongnong 50′ by using pro GmGA3ox:LUC-F and proGmGA3ox:LUC-R primers (Table A1). The PCR products were purified and cloned into binary vector pGreenII-0800-LUC linearized by SmaI using In-Fusion cloning system (TaKaRa, Tokyo, Japan), respectively. The recombinant constructs were introduced into Agrobacterium GV3101 and subsequently transformed into N. benthamiana [31].
4.3. Quantitative Real-Time RT-PCR
Total RNA was extracted from soybean leaves with RNAiso Plus Kit (TaKaRa, Tokyo, Japan), and then was reverse-transcribed into first-strand cDNA in a 20 µL volume with PrimeScript RT reagent Kit (TaKaRa, Tokyo, Japan). The expression of GmGA3ox was analyzed by quantitative real-time RT-PCR (qRT-PCR). QRT-PCR amplifications were performed [32]. The PCR cycling conditions: 94 °C for 30 s; 40 cycles of 94 °C for 5 s, 60 °C for 30 s. GmActin4 (GenBank accession number AF049106) were used as reference gene. The primers used in qRT-PCR analyses were shown in Table A1. Three biological replicates and three technical replicates were applied for all experiments.
4.4. ChIP-qPCR
Wild type and soybean transgenic proGmRAV:GmRAV-3F6H-ox-7 lines were grown for 20 days under natural light conditions. Approximately 1 g of trifoliate leaves from wild type and GmRAV-ox-7 transgenic line were harvested at ZT 12 h, fixed, and quenched by glycine. Nuclei were isolated and lysed, and the chromatin solution was then sonicated to approximately 200–1000 bp DNA fragments. Immunoprecipitation reactions were performed by using anti-FLAG antibody and anti-IgG antibody control [19]. The enrichment of DNA sequence segments in GmGA3ox promoter was chosen to perform qPCR. Three biological repeats and three technical replicates were performed for each sequence segment. GmACTIN was used as the internal gene control. The primer pairs used in ChIP-qPCR were listed in (Table A1).
4.5. Transient Assay of GmGA3ox Promoter Affected by GmRAV Protein in N. benthamiana
The constructs proGmRAV:GmRAV-3F6H [19] and proGmGA3ox:LUC were simultaneously transferred into N. benthamiana to measure transient assay of GmGA3ox promoter affected by GmRAV protein. Three independent experiments were performed and each experiment was repeated three times to obtain reproducible results. The luminescence signal was captured using Amersham Imager 600 (GE Healthcare, Amersham, UK) after spraying 1 mM luciferin on N. benthamiana leaves. The transient activity of recombinant vector proGmGA3ox:LUC was assayed by using dual luciferase assay kit (Promega, Madison, WI, USA) and multifunctional microplate reader TECAN Infinite 200 PRO (Tecan Schweiz, Männedorf, Switzerland) [19].
4.6. Hypocotyl and Stem Growth Assay of Seedlings
The seeds of GmRAV-ox-5, GmRAV-ox-7 and GmRAV-ox-14 and WT were used to test the restoration of GA-mediated hypocotyl elongation. After normal germination on MS medium for 3 days, all soybean seeds were transferred to MS medium containing 0 and 10 µM GA3, respectively [32]. For the stem elongation assay, three transgenic GmRAV-ox lines were sprayed with 100 µM GA3.
4.7. Scanning Electron Microscopy
The internode cells of GmRAV-ox-7 and WT soybeans were observed using an S-3400N scanning electron microscope (Hitachi Ltd., Tokyo, Japan) equipped with a cooling table [32].
4.8. Endogenous GA3 Determination
A total of 1 g leaves were harvested from 20-day-old GmRAV-ox-5, GmRAV-ox-7, GmRAV-ox-14 and WT soybean seedlings. Plant GA3 ELISA Kit (Andy gene) was used to determine the endogenous GA3 levels in three transgenic lines and WT plants. The absorbance (OD) of the samples was measured at 450 nm with a microplate analyzer. The concentration of GA3 in the samples was calculated by the standard curve [32].
5. Conclusions
In conclusion, GmRAV protein repressed the expression of GmGA3ox by directly binding to the two CAACA motifs in the promoter to limit soybean plant height. GmRAV was involved in the regulation of plant height directly by mediating key components of the GA synthesis pathway.
Author Contributions
Y.X. performed the expression analysis and dual-luciferase assay; Y.Z. and J.S. performed the gene cloning, ChIPqPCR and scanning electron microscopy; Y.J., D.L., and X.Z. performed the phenotype observations and hormone measurements; L.Z., Y.X., and W.L. wrote the manuscript. All authors have read and agreed to the published version of the manuscript.
Funding
This study was financially supported by National Natural Science Foundation of China (32072086), Heilongjiang Province Natural Science Foundation (ZD2020C002), National key research and development program of China (2021YFF1001203).
Institutional Review Board Statement
Not applicable.
Informed Consent Statement
Not applicable.
Data Availability Statement
Sequence data from this article can be found in the Phytozome database under the following accession numbers: GmRAV(Glyma.10G204400), GmGA3ox(Glyma.13G361700).
Acknowledgments
We thank Diqiu Yu (Xishuangbanna Tropical Botanical Garden, Chinese Academy of Sciences) and Fengning Xiang (Shan Dong University) for sharing plasmid materials.
Conflicts of Interest
The authors declare no conflict of interest.
Appendix A
Table A1.
The specific sequences of the primers.
Table A1.
The specific sequences of the primers.
| Primer | Sequence (5′-3′) |
|---|---|
| qGmGA3ox 1-ChIP-F | TCTCCCTCAACTTTCAGTTCCA |
| qGmGA3ox 1-ChIP-R | TCAATTCTCCCTTTCAGCCTTC |
| qGmGA3ox 2-ChIP-F | TCCTGAAGGCTGAAAGGGAGAA |
| qGmGA3ox 2-ChIP-R | ACCGCATGGAAATTAGATAGAG |
| qGmGA3ox-F | AGCCATGATGATCATACTCCTG |
| qGmGA3ox-R | CAAGTTATGCATGCATGGTGTA |
| proGmGA3ox: LUC-F | GAATTCCTGCAGCCCAACCGATTCAAATTGAGGGTAT |
| proGmGA3ox: LUC-R | ACTAGTGGATCCCCCACCGCATGGAAATTAGATAGAG |
| qGmACTIN4-F | GTGTCAGCCATACTGTCCCCATTT |
| qGmACTIN4-R | GTTTCAAGCTCTTGCTCGTAATCA |
References
- Anderson, E.J.; Ali, M.L.; Beavis, W.D.; Chen, P.; Clemente, T.E.; Diers, B.W.; Graef, G.L.; Grassini, P.; Hyten, D.L.; McHale, L.K. Soybean [Glycine max (L.) Merr.] breeding: History, improvement, production and future opportunities. In Advances in Plant Breeding Strategies: Legumes; Springer: Berlin/Heidelberg, Germany, 2019; pp. 431–516. [Google Scholar]
- Hu, M.; Wiatrak, P. Effect of planting date on soybean growth, yield, and grain quality. Agron. J. 2012, 104, 785–790. [Google Scholar] [CrossRef]
- Donald, C.T. The breeding of crop ideotypes. Euphytica 1968, 17, 385–403. [Google Scholar] [CrossRef]
- Cooper, R.; Mendiola, T.; St Martin, S.; Fioritto, R.; Dorrance, A. Registration of ‘Apex’ soybean (Registration of Cultivars). Crop Sci. 2003, 43, 1563–1564. [Google Scholar] [CrossRef]
- Sasaki, A.; Ashikari, M.; Ueguchi-Tanaka, M.; Itoh, H.; Nishimura, A.; Swapan, D.; Ishiyama, K.; Saito, T.; Kobayashi, M.; Khush, G.S.; et al. A mutant gibberellin-synthesis gene in rice. Nature 2002, 416, 701–702. [Google Scholar] [CrossRef] [PubMed]
- Peng, J.; Richards, D.E.; Hartley, N.M.; Murphy, G.P.; Devos, K.M.; Flintham, J.E.; Beales, J.; Fish, L.J.; Worland, A.J.; Pelica, F.; et al. ‘Green revolution’ genes encode mutant gibberellin response modulators. Nature 1999, 400, 256–261. [Google Scholar] [CrossRef] [PubMed]
- Spielmeyer, W.; Ellis, M.H.; Chandler, P.M. Semidwarf (sd-1), “green revolution” rice, contains a defective gibberellin 20-oxidase gene. Proc. Natl. Acad. Sci. USA 2002, 99, 9043–9048. [Google Scholar] [CrossRef] [Green Version]
- Li, Z.; Guo, Y.; Ou, L.; Hong, H.; Wang, J.; Liu, Z.; Guo, B.; Zhang, L.; Qiu, L. Identification of the dwarf gene GmDW1 in soybean (Glycine max L.) by combining mapping-by-sequencing and linkage analysis. Theor. Appl. Genet. 2018, 131, 1001–1016. [Google Scholar] [CrossRef] [PubMed] [Green Version]
- Cheng, Q.; Dong, L.; Su, T.; Li, T.; Gan, Z.; Nan, H.; Lu, S.; Fang, C.; Kong, L.; Li, H.; et al. CRISPR/Cas9-mediated targeted mutagenesis of GmLHY genes alters plant height and internode length in soybean. BMC Plant Biol. 2019, 19, 1–11. [Google Scholar] [CrossRef] [Green Version]
- Matías-Hernández, L.; Aguilar-Jaramillo, A.E.; Marín-González, E.; Suárez-López, P.; Pelaz, S. RAV genes: Regulation of floral induction and beyond. Ann. Bot. 2014, 114, 1459–1470. [Google Scholar] [CrossRef]
- Yamasaki, K.; Kigawa, T.; Inoue, M.; Tateno, M.; Yamasaki, T.; Yabuki, T.; Aoki, M.; Seki, E.; Matsuda, T.; Nunokawa, E.; et al. A novel zinc-binding motif revealed by solution structures of DNA-binding domains of Arabidopsis SBP-family transcription factors. J. Mol. Biol. 2004, 337, 49–63. [Google Scholar] [CrossRef]
- Swaminathan, K.; Peterson, K.; Jack, T. The plant B3 superfamily. Trends Plant Sci. 2008, 13, 647–655. [Google Scholar] [CrossRef] [PubMed]
- Weigel, D. The APETALA2 domain is related to a novel type of DNA binding domain. Plant Cell 1995, 7, 388. [Google Scholar] [PubMed] [Green Version]
- Okamuro, J.K.; Caster, B.; Villarroel, R.; Van Montagu, M.; Jofuku, K.D. The AP2 domain of APETALA2 defines a large new family of DNA binding proteins in Arabidopsis. Proc. Natl. Acad. Sci. USA 1997, 94, 7076–7081. [Google Scholar] [CrossRef] [PubMed] [Green Version]
- Zhao, S.; Xu, Z.; Zheng, W.; Zhao, W.; Wang, Y.; Yu, T.; Chen, M.; Zhou, Y.; Min, D.; Ma, Y.; et al. Genome-wide analysis of the RAV family in soybean and functional identification of GmRAV-03 involvement in salt and drought stresses and exogenous ABA treatment. Front. Plant Sci. 2017, 8, 905. [Google Scholar] [CrossRef] [Green Version]
- Osnato, M.; Matias-Hernandez, L.; Aguilar-Jaramillo, A.E.; Kater, M.M.; Pelaz, S. Genes of the RAV family control heading date and carpel development in rice. Plant Physiol. 2020, 183, 1663–1680. [Google Scholar] [CrossRef] [PubMed]
- Lu, Q.; Zhao, L.; Li, D.; Hao, D.; Zhan, Y.; Li, W. A GmRAV ortholog is involved in photoperiod and sucrose control of flowering time in soybean. PLoS ONE 2014, 9, e89145. [Google Scholar]
- Kagaya, Y.; Ohmiya, K.; Hattori, T. RAV1, a novel DNA-binding protein, binds to bipartite recognition sequence through two distinct DNA-binding domains uniquely found in higher plants. Nucleic Acids Res. 1999, 27, 470–478. [Google Scholar] [CrossRef]
- Wang, Y.; Xu, C.; Sun, J.; Dong, L.; Li, M.; Liu, Y.; Wang, J.; Zhang, X.; Li, D.; Sun, J.; et al. GmRAV confers ecological adaptation through photoperiod control of flowering time and maturity in soybean. Plant Physiol. 2021, 187, 361–377. [Google Scholar] [CrossRef]
- Itoh, H.; Ueguchi-Tanaka, M.; Sentoku, N.; Kitano, H.; Matsuoka, M.; Kobayashi, M. Cloning and functional analysis of two gibberellin 3β-hydroxylase genes that are differently expressed during the growth of rice. Proc. Natl. Acad. Sci. USA 2001, 98, 8909–8914. [Google Scholar] [CrossRef] [Green Version]
- Chiang, H.; Hwang, I.; Goodman, H. Isolation of the Arabidopsis GA4 locus. Plant Cell 1995, 7, 195–201. [Google Scholar]
- Cheng, Q.; Gan, Z.; Wang, Y.; Lu, S.; Hou, Z.; Li, H.; Xiang, H.; Liu, B.; Kong, F.; Dong, L. The soybean gene J contributes to salt stress tolerance by up-regulating salt-responsive genes. Front. Plant Sci. 2020, 11, 272. [Google Scholar]
- Wang, H.; Li, Y.; Chern, M.; Zhu, Y.; Zhang, L.; Lu, J.; Li, X.; Dang, W.-Q.; Ma, X.-C.; Yang, Z.-R.; et al. Suppression of rice miR168 improves yield, flowering time and immunity. Nat. Plants 2021, 7, 129–136. [Google Scholar] [CrossRef]
- Dong, L.; Fang, C.; Cheng, Q.; Su, T.; Kou, K.; Kong, L.; Zhang, C.; Li, H.; Hou, Z.; Zhang, Y.; et al. Genetic basis and adaptation trajectory of soybean from its temperate origin to tropics. Nat. Commun. 2021, 12, 1–11. [Google Scholar]
- Reinhardt, D.; Kuhlemeier, C. Plant architecture. EMBO Reports 2002, 3, 846–851. [Google Scholar] [CrossRef]
- Kaneko, M.; Itoh, H.; Inukai, Y.; Sakamoto, T.; Ueguchi-Tanaka, M.; Ashikari, M.; Matsuoka, M. Where do gibberellin biosynthesis and gibberellin signaling occur in rice plants? Plant J. 2003, 35, 104–115. [Google Scholar] [CrossRef]
- Sun, T.; Gubler, F. Molecular mechanism of gibberellin signaling in plants. Annu. Rev. Plant Biol. 2004, 55, 197–223. [Google Scholar] [CrossRef] [Green Version]
- Jing, Y.; Zhao, X.; Wang, J.; Lian, M.; Teng, W.; Qiu, L.; Han, Y.; Li, W. Identification of loci and candidate genes for plant height in soybean (Glycine max) via genome-wide association study. Plant Breed. 2019, 138, 721–732. [Google Scholar] [CrossRef]
- Sun, Y.; Zhang, H.; Fan, M.; He, Y.; Guo, P. A mutation in the intron splice acceptor site of a GA3ox gene confers dwarf architecture in watermelon (Citrullus lanatus L.). Sci. Rep. 2020, 10, 1–15. [Google Scholar] [CrossRef]
- Osnato, M.; Castillejo, C.; Matías-Hernández, L.; Pelaz, S. TEMPRANILLO genes link photoperiod and gibberellin pathways to control flowering in Arabidopsis. Nat. Commun. 2012, 3, 1–8. [Google Scholar] [CrossRef] [Green Version]
- Sheikh, A.H.; Raghuram, B.; Eschen-Lippold, L.; Scheel, D.; Lee, J.; Sinha, A.K. Agroinfiltration by cytokinin-producing Agrobacterium sp. strain GV3101 primes defense responses in Nicotiana tabacum. Mol. Plant-Microbe Interact. 2014, 27, 1175–1185. [Google Scholar] [CrossRef] [Green Version]
- Yang, X.; Li, X.; Shan, J.; Li, Y.; Zhang, Y.; Wang, Y.; Li, W.; Zhao, L. Overexpression of GmGAMYB accelerates the transition to flowering and increases plant height in soybean. Front. Plant Sci. 2021, 12, 667242. [Google Scholar] [CrossRef] [PubMed]
Publisher’s Note: MDPI stays neutral with regard to jurisdictional claims in published maps and institutional affiliations. |
© 2022 by the authors. Licensee MDPI, Basel, Switzerland. This article is an open access article distributed under the terms and conditions of the Creative Commons Attribution (CC BY) license (https://creativecommons.org/licenses/by/4.0/).




