Metabolomic and Proteomic Changes in Candida albicans Biofilm in Response to Zosteric Acid Treatment
Abstract
1. Introduction
2. Results
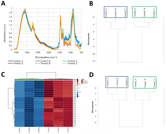
2.1. Metabolomic Analysis Revealed a Leading Proteic Contribution in the Reaction to ZA
2.2. ZA Alters the Expression of C. albicans Biofilm Proteins
3. Discussion
4. Materials and Methods
4.1. Candida albicans Strain and Growth Conditions
4.2. Biofilm Growth in the CDC Reactor
4.3. Fourier-Transform Infrared Spectroscopy (FTIR) Study
4.3.1. Sample Preparation
4.3.2. FTIR Analysis
4.3.3. Data Analysis
4.4. High-Resolution Mass Spectrometry (nLC-HRMS) Study
4.4.1. Protein Extraction
4.4.2. Sample Preparation
4.4.3. nLC-HRMS Analysis
4.4.4. Bioinformatic, Statistical and Functional Annotation Analysis
5. Conclusions
Supplementary Materials
Author Contributions
Funding
Data Availability Statement
Acknowledgments
Conflicts of Interest
References
- Wuyts, J.; Van Dijck, P.; Holtappels, M. Fungal persister cells: The basis for recalcitrant infections? PLoS Pathog. 2018, 14, e1007301. [Google Scholar] [CrossRef] [PubMed]
- Ciofu, O.; Moser, C.; Jensen, P.Ø.; Høiby, N. Tolerance and resistance of microbial biofilms. Nat. Rev. Microbiol. 2022, 20, 621–635. [Google Scholar] [CrossRef] [PubMed]
- Donley, N. The USA lags behind other agricultural nations in banning harmful pesticides. Environ. Health 2019, 18, 44. [Google Scholar] [CrossRef] [PubMed]
- Melander, R.J.; Basak, A.K.; Melander, C. Natural products as inspiration for the development of bacterial antibiofilm agents. Nat. Prod. Rep. 2020, 37, 1454–1477. [Google Scholar] [CrossRef]
- Villa, F.; Pitts, B.; Stewart, P.S.; Giussani, B.; Roncoroni, S.; Albanese, D.; Giordano, C.; Tunesi, M.; Cappitelli, F. Efficacy of zosteric acid sodium salt on the yeast biofilm model Candida albicans. Microb. Ecol. 2011, 62, 584–598. [Google Scholar] [CrossRef]
- Kurth, C.; Cavas, L.; Pohnert, G. Sulfation mediates activity of zosteric acid against biofilm formation. Biofouling 2015, 31, 253–263. [Google Scholar] [CrossRef]
- Villa, F.; Secundo, F.; Forlani, F.; Cattò, C.; Cappitelli, F. Biochemical and molecular changes of the zosteric acid-treated Escherichia coli biofilm on a mineral surface. Ann. Microbiol. 2021, 71, 3. [Google Scholar] [CrossRef]
- Stanley, M.S.; Callow, M.E.; Perry, R.; Alberte, R.S.; Smith, R.; Callow, J.A. Inhibition of fungal spore adhesion by zosteric acid as the basis for a novel, nontoxic crop protection technology. Phytopathology 2002, 92, 378–383. [Google Scholar] [CrossRef]
- Villa, F.; Albanese, D.; Giussani, B.; Stewart, P.S.; Daffonchio, D.; Cappitelli, F. Hindering biofilm formation with zosteric acid. Biofouling 2010, 26, 739–752. [Google Scholar] [CrossRef]
- Flemming, H.C. Alternative and conventional anti-fouling strategies. Int. Biodeterior. Biodegrad. 2005, 56, 121–134. [Google Scholar]
- Polo, A.; Foladori, P.; Ponti, B.; Bettinetti, R.; Gambino, M.; Villa, F.; Cappitelli, F. Evaluation of zosteric acid for mitigating biofilm formation of Pseudomonas putida isolated from a membrane bioreactor system. Int. J. Mol. Sci. 2014, 15, 9497–9518. [Google Scholar] [CrossRef] [PubMed]
- Trebino, M.A.; Shingare, R.D.; MacMillan, J.B.; Yildiz, F.H. Strategies and approaches for discovery of small molecule disruptors of biofilm physiology. Molecules 2021, 26, 4582. [Google Scholar] [CrossRef] [PubMed]
- Villa, F.; Remelli, W.; Forlani, F.; Vitali, A.; Cappitelli, F. Altered expression level of Escherichia coli proteins in response to treatment with the antifouling agent zosteric acid sodium salt. Environ. Microbiol. 2012, 14, 1753–1761. [Google Scholar] [CrossRef] [PubMed]
- Cattò, C.; Dell’Orto, S.; Villa, F.; Villa, S.; Gelain, A.; Vitali, A.; Marzano, V.; Baroni, S.; Forlani, F.; Cappitelli, F. Unravelling the structural and molecular basis responsible for the anti-biofilm activity of zosteric acid. PLoS ONE 2015, 10, e0131519. [Google Scholar] [CrossRef] [PubMed]
- Rossi, F.; Cattò, C.; Mugnai, G.; Villa, F.; Forlani, F. Effects of the quinone oxidoreductase WrbA on Escherichia coli biofilm formation and oxidative stress. Antioxidants 2021, 10, 919. [Google Scholar] [CrossRef] [PubMed]
- Legrand, M.; Jaitly, P.; Feri, A.; d’Enfert, C.; Sanyal, K. Candida albicans: An emerging yeast model to study eukaryotic genome plasticity. Trend Genet. 2019, 35, 292–307. [Google Scholar] [CrossRef]
- Corte, L.; Roscini, L.; Colabella, C.; Tascini, C.; Leonildi, A.; Sozio, E.; Menichetti, F.; Merelli, M.; Scarparo, C.; Meyer, W.; et al. Exploring ecological modelling to investigate factors governing the colonization success in nosocomial environment of Candida albicans and other pathogenic yeasts. Sci. Rep. 2016, 6, 26860. [Google Scholar] [CrossRef]
- Kümmerle, M.; Scherer, S.; Seiler, H. Rapid and reliable identification of food-borne yeasts by Fourier-transform infrared spectroscopy. Appl. Environ. Microbiol. 1998, 64, 2207–2214. [Google Scholar] [CrossRef]
- Yu, C.; Irudayaraj, J. Spectroscopic characterization of microorganisms by Fourier transform infrared microspectroscopy. Biopolymers 2005, 77, 368–377. [Google Scholar] [CrossRef]
- von Mering, C.; Jensen, L.J.; Snel, B.; Hooper, S.D.; Krupp, M.; Foglierini, M.; Jouffre, N.; Huynen, M.A.; Bork, P. STRING: Known and predicted protein-protein associations, integrated and transferred across organisms. Nucleic Acids Res. 2005, 33, D433–D437. [Google Scholar] [CrossRef]
- Corte, L.; Rellini, P.; Roscini, L.; Fatichenti, F.; Cardinali, G. Development of a novel, FTIR (Fourier transform infrared spectroscopy) based, yeast bioassay for toxicity testing and stress response study. Anal. Chim. Acta 2010, 659, 258–265. [Google Scholar] [CrossRef] [PubMed]
- Corte, L.; Roscini, L.; Zadra, C.; Antonielli, L.; Tancini, B.; Magini, A.; Emiliani, C.; Cardinali, G. Effect of pH on potassium metabisulphite biocidic activity against yeast and human cell cultures. Food Chem. 2012, 134, 1327–1336. [Google Scholar] [CrossRef] [PubMed]
- Roscini, L.; Favaro, L.; Corte, L.; Cagnin, L.; Colabella, C.; Basaglia, M.; Cardinali, G.; Casella, S. A yeast metabolome-based model for an ecotoxicological approach in the management of lignocellulosic ethanol stillage. R. Soc. Open Sci. 2019, 6, 180718. [Google Scholar] [CrossRef] [PubMed]
- Szeghalmi, A.; Kaminskyj, S.; Gough, K.M. A synchrotron FTIR microspectroscopy investigation of fungal hyphae grown under optimal and stressed conditions. Anal. Bioanal. Chem. 2007, 387, 1779–1789. [Google Scholar] [CrossRef]
- Casagrande Pierantoni, D.; Roscini, L.; Corte, L.; Bernardo, M.; Bassetti, M.; Tascini, C.; Cardinali, G. Qualitative and quantitative change of the tolerance to liposomal amphotericin B triggered by biofilm maturation in C. parapsilosis. Med. Mycol. 2020, 58, 827–834. [Google Scholar] [CrossRef]
- Corte, L.; Casagrande Pierantoni, D.; Tascini, C.; Roscini, L.; Cardinali, G. Biofilm specific activity: A measure to quantify microbial biofilm. Microorganisms 2019, 7, 73. [Google Scholar] [CrossRef]
- Martin, R.; Albrecht-Eckardt, D.; Brunke, S.; Hube, B.; Hünniger, K.; Kurzai, O. A core filamentation response network in Candida albicans is restricted to eight genes. PLoS ONE 2013, 8, e58613. [Google Scholar] [CrossRef]
- Azadmanesh, J.; Gowen, A.M.; Creger, P.E.; Schafer, N.D.; Blankenship, J.R. Filamentation involves two overlapping, but distinct, programs of filamentation in the pathogenic fungus Candida albicans. G3 2017, 7, 3797–3808. [Google Scholar] [CrossRef]
- Ruben, S.; Garbe, E.; Mogavero, S.; Albrecht-Eckardt, D.; Hellwig, D.; Häder, A.; Krüger, T.; Gerth, K.; Jacobsen, I.D.; Elshafee, O.; et al. Ahr1 and Tup1 contribute to the transcriptional control of virulence-associated genes in Candida albicans. mBio 2020, 11, e00206-20. [Google Scholar] [CrossRef]
- De Groot, P.W.; Hellingwerf, K.J.; Klis, F.M. Genome-wide identification of fungal GPI proteins. Yeast 2003, 20, 781–796. [Google Scholar] [CrossRef]
- Munro, C.A.; Richard, M.L. The cell wall: Glycoproteins, remodeling and regulation. In Candida and Candidiasis, 2nd ed.; Calderone, R.A., Clancy, C.J., Eds.; ASM Press: Washington, DC, USA, 2012; pp. 197–223. [Google Scholar]
- Monniot, C.; Boisramé, A.; Da Costa, G.; Chauvel, M.; Sautour, M.; Bougnoux, M.E.; Bellon-Fontaine, M.N.; Dalle, F.; d’Enfert, C.; Richard, M.L. Rbt1 protein domains analysis in Candida albicans brings insights into hyphal surface modifications and Rbt1 potential role during adhesion and biofilm formation. PLoS ONE 2013, 8, e82395. [Google Scholar] [CrossRef] [PubMed]
- Plaine, A.; Walker, L.; Da Costa, G.; Mora-Montes, H.M.; McKinnon, A.; Gow, N.A.; Gaillardin, C.; Munro, C.A.; Richard, M.L. Functional analysis of Candida albicans GPI-anchored proteins: Roles in cell wall integrity and caspofungin sensitivity. Fungal Genet. Biol. 2008, 45, 1404–1414. [Google Scholar] [CrossRef] [PubMed]
- Braun, B.R.; Head, W.S.; Wang, M.X.; Johnson, A.D. Identification and characterization of TUP1-regulated genes in Candida albicans. Genetics 2000, 156, 31–44. [Google Scholar] [CrossRef] [PubMed]
- Ene, I.V.; Bennett, R.J. Hwp1 and related adhesins contribute to both mating and biofilm formation in Candida albicans. Eukaryot. Cell 2009, 8, 1909–1913. [Google Scholar] [CrossRef] [PubMed]
- Nantel, A.; Dignard, D.; Bachewich, C.; Harcus, D.; Marcil, A.; Bouin, A.P.; Sensen, C.W.; Hogues, H.; van het Hoog, M.; Gordon, P.; et al. Transcription profiling of Candida albicans cells undergoing the yeast-to-hyphal transition. Mol. Biol. Cell 2002, 13, 3452–3465. [Google Scholar] [CrossRef]
- Hameed, A.; Hussain, S.A.; Ijaz, M.U.; Umer, M. Deletions of the Idh1, Eco1, Rom2, and Taf10 Genes differently control the hyphal growth, drug tolerance, and virulence of Candida albicans. Folia Biol. 2020, 66, 91–103. [Google Scholar]
- McCall, A.D.; Pathirana, R.U.; Prabhakar, A.; Cullen, P.J.; Edgerton, M. Biofilm development is governed by cooperative attachment and adhesion maintenance proteins. NPJ Biofilms Microbiomes 2019, 5, 21. [Google Scholar] [CrossRef]
- Cabral, V.; Znaidi, S.; Walker, L.A.; Martin-Yken, H.; Dague, E.; Legrand, M.; Lee, K.; Chauvel, M.; Firon, A.; Rossignol, T.; et al. Targeted changes of the cell wall proteome influence Candida albicans ability to form single- and multi-strain biofilms. PLoS Pathog. 2014, 10, e1004542. [Google Scholar] [CrossRef]
- Wester, M.J.; Lin, J.; Neumann, A.K. A computational model for regulation of nanoscale glucan exposure in Candida albicans. PLoS ONE 2017, 12, e0188599. [Google Scholar] [CrossRef]
- Hall, R.A.; Gow, N.A. Mannosylation in Candida albicans: Role in cell wall function and immune recognition. Mol. Microbiol. 2013, 90, 1147–1161. [Google Scholar] [CrossRef]
- Cipollo, J.F.; Trimble, R.B.; Chi, J.H.; Yan, Q.; Dean, N. The yeast ALG11 gene specifies addition of the terminal alpha 1,2-Man to the Man5GlcNAc2-PP-dolichol N-glycosylation intermediate formed on the cytosolic side of the endoplasmic reticulum. J. Biol. Chem. 2001, 276, 21828–21840. [Google Scholar] [CrossRef] [PubMed]
- Absmanner, B.; Schmeiser, V.; Kämpf, M.; Lehle, L. Biochemical characterization, membrane association and identification of amino acids essential for the function of Alg11 from Saccharomyces cerevisiae, an alpha1,2-mannosyltransferase catalysing two sequential glycosylation steps in the formation of the lipid-linked core oligosaccharide. Biochem. J. 2010, 426, 205–217. [Google Scholar] [CrossRef] [PubMed][Green Version]
- Ge, Z.; Wang, H.; Parthun, M.R. Nuclear Hat1p complex (NuB4) components participate in DNA repair-linked chromatin reassembly. J. Biol. Chem. 2011, 286, 16790–16799. [Google Scholar] [CrossRef] [PubMed]
- Tscherner, M.; Stappler, E.; Hnisz, D.; Kuchler, K. The histone acetyltransferase Hat1 facilitates DNA damage repair and morphogenesis in Candida albicans. Mol. Microbiol. 2012, 86, 1197–1214. [Google Scholar] [CrossRef] [PubMed]
- Kim, J.; Park, S.; Lee, J.S. Epigenetic control of oxidative stresses by histone acetyltransferases in Candida albicans. J. Microbiol. Biotechnol. 2018, 28, 181–189. [Google Scholar] [CrossRef]
- Evstyukhina, T.A.; Alekseeva, E.A.; Fedorov, D.V.; Peshekhonov, V.T.; Korolev, V.G. Genetic analysis of the Hsm3 protein function in yeast Saccharomyces cerevisiae NuB4 complex. Genes 2021, 12, 1083. [Google Scholar] [CrossRef]
- Shivarathri, R.; Tscherner, M.; Zwolanek, F.; Singh, N.K.; Chauhan, N.; Kuchler, K. The fungal histone acetyl transferase gcn5 controls virulence of the human pathogen Candida albicans through multiple pathways. Sci. Rep. 2019, 9, 9445. [Google Scholar] [CrossRef]
- Zhang, Y.; Lyver, E.R.; Nakamaru-Ogiso, E.; Yoon, H.; Amutha, B.; Lee, D.W.; Bi, E.; Ohnishi, T.; Daldal, F.; Pain, D.; et al. Dre2, a conserved eukaryotic Fe/S cluster protein, functions in cytosolic Fe/S protein biogenesis. Mol. Cell. Biol. 2008, 28, 5569–5582. [Google Scholar] [CrossRef]
- Tsaousis, A.D. On the origin of iron/sulfur cluster biosynthesis in eukaryotes. Front. Microbiol. 2019, 10, 2478. [Google Scholar] [CrossRef]
- Mettert, E.L.; Kiley, P.J. Fe-S proteins that regulate gene expression. Biochim. Biophys. Acta 2015, 1853, 1284–1293. [Google Scholar] [CrossRef]
- Golinelli-Cohen, M.-P.; Bouton, C. Fe-S proteins acting as redox switch: New key actors of cellular adaptive responses. Curr. Chem. Biol. 2017, 11, 70–88. [Google Scholar] [CrossRef]
- Greenberg, J.R.; Price, N.P.; Oliver, R.P.; Sherman, F.; Rustchenko, E. Candida albicans SOU1 encodes a sorbose reductase required for L-sorbose utilization. Yeast 2005, 22, 957–969. [Google Scholar] [CrossRef] [PubMed]
- Pullepu, D.; Uddin, W.; Narayanan, A.; Kabir, M.A. CSU52, a novel regulator functions as a repressor of L-sorbose utilization in Candida albicans. Iran. J. Microbiol. 2021, 13, 525–536. [Google Scholar] [CrossRef] [PubMed]
- Jacobsen, M.D.; Beynon, R.J.; Gethings, L.A.; Claydon, A.J.; Langridge, J.I.; Vissers, J.P.C.; Brown, A.J.P.; Hammond, D.E. Specificity of the osmotic stress response in Candida albicans highlighted by quantitative proteomics. Sci. Rep. 2018, 8, 14492. [Google Scholar] [CrossRef] [PubMed]
- Amri Saroukolaei, S.; Shokri, H.; Aklilu, E.; Pei Pei, C.; Amini, P.; Badiei, A.; Sharifzadeh, A.; Amin, F. Differential expression of the vacuolar aspartic proteinase (APR1) gene in Candida albicans strains isolated from Malaysian and Iranian human and mice blood. Afr. J. Microbiol. Res. 2011, 6, 2150–2155. [Google Scholar] [CrossRef]
- De Backer, M.D.; de Hoogt, R.A.; Froyen, G.; Odds, F.C.; Simons, F.; Contreras, R.; Luyten, W.H.M.L. Single allele knock-out of Candida albicans CGT1 leads to unexpected resistance to hygromycin B and elevated temperature. Microbiology 2000, 146 Pt 2, 353–365. [Google Scholar] [CrossRef][Green Version]
- Dunyak, D.S.; Everdeen, D.S.; Albanese, J.G.; Quinn, C.L. Deletion of individual mRNA capping genes is unexpectedly not lethal to Candida albicans and results in modified mRNA cap structures. Eukaryot. Cell 2002, 1, 1010–1020. [Google Scholar] [CrossRef]
- Thapa, M.; Bommakanti, A.; Shamsuzzaman, M.; Gregory, B.; Samsel, L.; Zengel, J.M.; Lindahl, L. Repressed synthesis of ribosomal proteins generates protein-specific cell cycle and morphological phenotypes. Mol. Biol. Cell 2013, 24, 3620–3633. [Google Scholar] [CrossRef]
- Kugler, K.G.; Jandric, Z.; Beyer, R.; Klopf, E.; Glaser, W.; Lemmens, M.; Shams, M.; Mayer, K.; Adam, G.; Schüller, C. Ribosome quality control is a central protection mechanism for yeast exposed to deoxynivalenol and trichothecin. BMC Genom. 2016, 17, 417. [Google Scholar] [CrossRef]
- Pang, Z.; Chong, J.; Zhou, G.; de Lima Morais, D.A.; Chang, L.; Barrette, M.; Gauthier, C.; Jacques, P.; Li, S.; Xia, J. MetaboAnalyst 5.0: Narrowing the gap between raw spectra and functional insights. Nucleic Acids Res. 2021, 49, W388–W396. [Google Scholar] [CrossRef]
- Bradford, M.M. A rapid and sensitive method for the quantitation of microgram quantities of protein utilizing the principle of protein-dye binding. Anal. Biochem. 1976, 72, 248–254. [Google Scholar] [CrossRef]
- Mi, H.; Ebert, D.; Muruganujan, A.; Mills, C.; Albou, L.P.; Mushayamaha, T.; Thomas, P.D. PANTHER version 16: A revised family classification, tree-based classification tool, enhancer regions and extensive API. Nucleic Acids Res. 2021, 49, D394–D403. [Google Scholar] [CrossRef] [PubMed]
- Szklarczyk, D.; Gable, A.L.; Lyon, D.; Junge, A.; Wyder, S.; Huerta-Cepas, J.; Simonovic, M.; Doncheva, N.T.; Morris, J.H.; Bork, P.; et al. STRING v11: Protein-protein association networks with increased coverage, supporting functional discovery in genome-wide experimental datasets. Nucleic Acids Res. 2019, 47, D607–D613. [Google Scholar] [CrossRef] [PubMed]
- Ramsay, R.R.; Popovic-Nikolic, M.R.; Nikolic, K.; Uliassi, E.; Bolognesi, M.L. A perspective on multi-target drug discovery and design for complex diseases. Clin. Transl. Med. 2018, 7, 3. [Google Scholar] [CrossRef] [PubMed]



| Accession | Gene Name | Description | ZA Treated/ Control |
|---|---|---|---|
| Downregulated | |||
| Q59TP1 | rbt1 | Cell wall protein Rbt1 | 0.41 |
| Q5A8I8 | ihd1 | Induced during hyphae development protein | 0.52 |
| C4YL88 | dre2 | Fe-S cluster assembly protein | 0.52 |
| Q5AIA1 | exg2 | Glucan 1,3-beta-glucosidase 2 | 0.55 |
| Q59S72 | alg11 | GDP-Man:Man(3)GlcNAc(2)-PP-Dol alpha-1,2-mannosyltransferase | 0.58 |
| Upregulated | |||
| Q9HFQ7 | rpp1A | 60S acidic ribosomal protein P1-A | 1.70 |
| P10977 | apr1 | Vacuolar aspartic protease | 1.74 |
| Q59VF4 | hat1 | Histone acetyltransferase type B catalytic subunit | 1.87 |
| P87219 | sou1 | Sorbose reductase | 2.05 |
| P78587 | cgt1 | mRNA-capping enzyme subunit alpha | 2.16 |
Publisher’s Note: MDPI stays neutral with regard to jurisdictional claims in published maps and institutional affiliations. |
© 2022 by the authors. Licensee MDPI, Basel, Switzerland. This article is an open access article distributed under the terms and conditions of the Creative Commons Attribution (CC BY) license (https://creativecommons.org/licenses/by/4.0/).
Share and Cite
Cattò, C.; Corte, L.; Roscini, L.; Cardinali, G.; Villa, F.; Cappitelli, F. Metabolomic and Proteomic Changes in Candida albicans Biofilm in Response to Zosteric Acid Treatment. Int. J. Mol. Sci. 2022, 23, 14067. https://doi.org/10.3390/ijms232214067
Cattò C, Corte L, Roscini L, Cardinali G, Villa F, Cappitelli F. Metabolomic and Proteomic Changes in Candida albicans Biofilm in Response to Zosteric Acid Treatment. International Journal of Molecular Sciences. 2022; 23(22):14067. https://doi.org/10.3390/ijms232214067
Chicago/Turabian StyleCattò, Cristina, Laura Corte, Luca Roscini, Gianluigi Cardinali, Federica Villa, and Francesca Cappitelli. 2022. "Metabolomic and Proteomic Changes in Candida albicans Biofilm in Response to Zosteric Acid Treatment" International Journal of Molecular Sciences 23, no. 22: 14067. https://doi.org/10.3390/ijms232214067
APA StyleCattò, C., Corte, L., Roscini, L., Cardinali, G., Villa, F., & Cappitelli, F. (2022). Metabolomic and Proteomic Changes in Candida albicans Biofilm in Response to Zosteric Acid Treatment. International Journal of Molecular Sciences, 23(22), 14067. https://doi.org/10.3390/ijms232214067

