Cellular and Biochemical Characterization of Mesenchymal Stem Cells from Killian Nasal Polyp
Abstract
1. Introduction
2. Results
2.1. Molecular Characterization, Cell Viability, and Cell Cycle Analysis of Mesenchymal Stem Cells Derived from Killian Nasal Polyp
2.2. KNP-MSCs Show a Reduced Cell Migration Ability Compared to HNT-MSCs
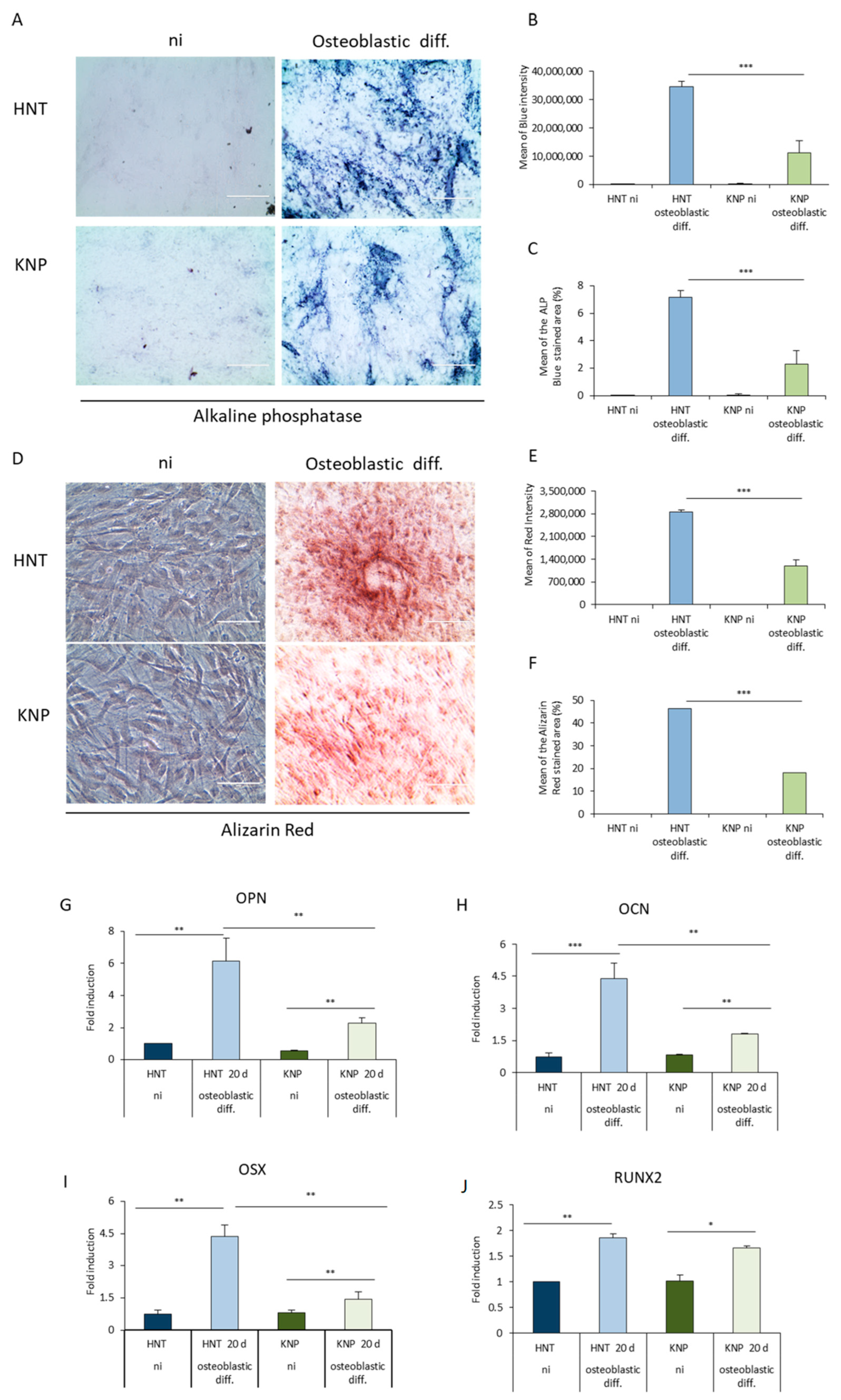
2.3. Osteoblastic Differentiation Is Delayed in KNP-MSCs Compared to HNT-MSCs
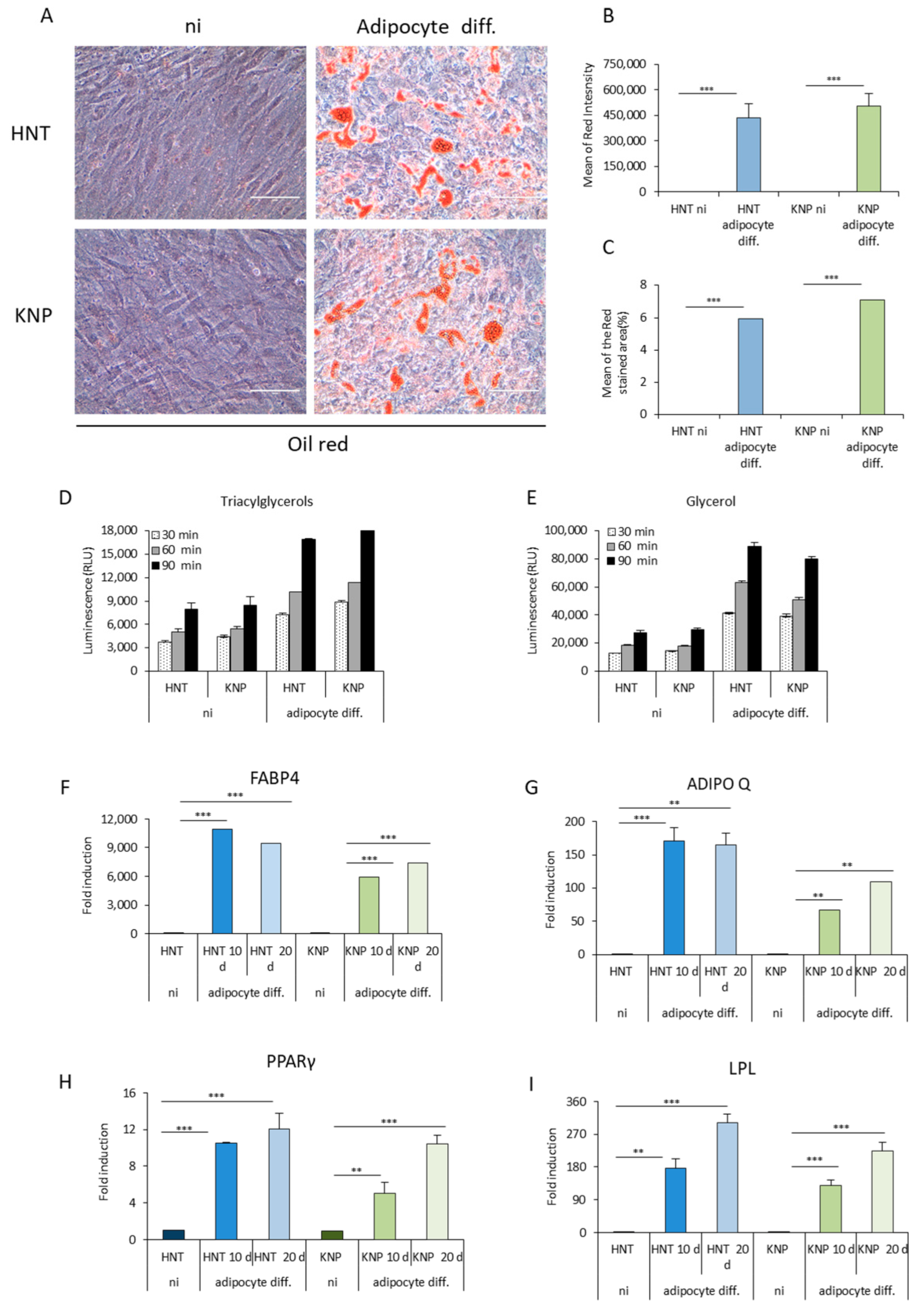
2.4. KNP-MSCs Are Able to Differentiate into Adipocytes Similarly to HNT-MSCs
3. Discussion
4. Materials and Methods
4.1. HNT and KNP Mesenchymal Stem Cells Isolation and Culture
4.2. Flow Cytometry and Cell Cycle Analysis
4.3. Cell Proliferation Assay
4.4. Migration Assay
4.5. Osteoblastic Differentiation
4.6. Adipogenic Differentiation
4.7. Triacylglycerol Assay
4.8. RNA Isolation, Reverse Transcription, and Quantitative RT-PCR
4.9. Statistical Analysis
5. Study Limitation
Supplementary Materials
Author Contributions
Funding
Institutional Review Board Statement
Informed Consent Statement
Data Availability Statement
Acknowledgments
Conflicts of Interest
References
- Newton, J.R.; Ah-See, K.W. A review of nasal polyposis. Ther. Clin. Risk. Manag. 2008, 4, 507–512. [Google Scholar] [CrossRef] [PubMed]
 - Assaduzzaman, A.K.M.; Rabiul, A.; Uddin, M.M.; Chowdhury, M.I.; Mannan, M.A. A comparative study on association of allergy between ethmoidal and antrochoanal polyps. J. Armed Forces Med. Coll. Bangladesh. 2011, 44, 35–39. [Google Scholar]
 - Tatekawa, H.; Shimono, T.; Ohsawa, M.; Satoshi, D.; Shinichi, S.; Yukio, M. Imaging features of benign mass lesions in the nasal cavity and paranasal sinuses according to the 2017 WHO classification. Jpn. J. Radiol. 2018, 36, 361–381. [Google Scholar] [CrossRef] [PubMed]
 - Chiarella, E.; Lombardo, N.; Lobello, N.; Aloisio, A.; Aragona, T.; Pelaia, C.; Scicchitano, S.; Bond, H.M.; Mesuraca, M. Nasal Polyposis: Insights in Epithelial-Mesenchymal Transition and Differentiation of Polyp Mesenchymal Stem Cells. Int. J. Mol. Sci. 2020, 21, 6878. [Google Scholar] [CrossRef]
 - del Toro, E.; Portela, J. Nasal Polyps. In StatPearls; StatPearls Publishing: Treasure Island, FL, USA, 2022. [Google Scholar]
 - Xia, G.; Bao, L.; Gao, W.; Liu, S.; Ji, K.; Li, J. Differentially Expressed miRNA in Inflammatory Mucosa of Chronic Rhinosinusitis. J. Nanosci. Nanotechnol. 2015, 15, 2132–2139. [Google Scholar] [CrossRef]
 - Chiarella, E.; Aloisio, A.; Scicchitano, S.; Bond, H.M.; Mesuraca, M. Regulatory Role of microRNAs Targeting the Transcription Co-Factor ZNF521 in Normal Tissues and Cancers. Int. J. Mol. Sci. 2021, 22, 8461. [Google Scholar] [CrossRef]
 - Bartier, S.; Coste, A.; Béquignon, E. Biotherapy and treatment of adult primary chronic rhinosinusitis with nasal polyps: Cellular and molecular bases. Eur. Ann. Otorhinolaryngol. Head Neck Dis. 2021, 138, 355–362. [Google Scholar] [CrossRef]
 - Kamath, M.P.; Hegde, M.C.; Sreedharan, S.; Padmanabhan, K. Antrochoanal polyps and allergy-A comparative study. Indian. J. Otolaryngol. Head Neck Surg. 2002, 54, 7–11. [Google Scholar] [CrossRef]
 - Yaman, H.; Yilmaz, S.; Karali, E.; Guclu, E.; Ozturk, O. Evaluation and management of antrochoanal polyps. Clin. Exp. Otorhinolaryngol. 2010, 3, 110–114. [Google Scholar] [CrossRef]
 - Oton-Gonzalez, L.; Rotondo, J.C.; Cerritelli, L.; Malagutti, N.; Lanzillotti, C.; Bononi, I.; Ciorba, A.; Bianchini, C.; Mazziotta, C.; De Mattei, M.; et al. Association between oncogenic human papillomavirus type 16 and Killian polyp. Infect. Agents Cancer 2021, 16, 3. [Google Scholar] [CrossRef]
 - Thakur, J.S.; Chaitanya, A.; Minhas, R.S.; Azad, R.K.; Sharma, D.R.; Mohindroo, N.K. Killian’s polyp mimicking malignant tumor. Ann. Maxillofac. Surg. 2015, 5, 281–283. [Google Scholar] [CrossRef] [PubMed]
 - Freitas, M.R.; Giesta, R.P.; Pinheiro, S.D.; Silva, V.C. Antrochoanal polyp: A review of sixteen cases. Braz. J. Otorhinolaryngol. 2006, 72, 831–835. [Google Scholar] [CrossRef]
 - Gursoy, M.; Erdogan, N.; Cetinoglu, Y.K.; Dag, F.; Eren, E.; Uluc, M.E. Anatomic variations associated with antrochoanal polyps. Niger. J. Clin. Pract. 2019, 22, 603–608. [Google Scholar]
 - Takabayashi, T.; Schleimer, R.P. Formation of nasal polyps: The roles of innate type 2 inflammation and deposition of fibrin. J. Allergy Clin. Immunol. 2020, 145, 740–750. [Google Scholar] [CrossRef] [PubMed]
 - Iziki, O.; Rouadi, S.; Abada, R.L.; Roubal, M.; Mahtar, M. Bilateral antrochoanal polyp: Report of a new case and systematic review of the literature. J. Surg. Case Rep. 2019, 2019, rjz074. [Google Scholar] [CrossRef] [PubMed]
 - Koennecke, M.; Klimek, L.; Mullol, J.; Gevaert, P.; Wollenberg, B. Subtyping of polyposis nasi: Phenotypes, endotypes and comorbidities. Allergo J. Int. 2018, 27, 56–65. [Google Scholar] [CrossRef] [PubMed]
 - Ahern, S.; Cervin, A. Inflammation and Endotyping in Chronic Rhinosinusitis-A Paradigm Shift. Medicina 2019, 55, 95. [Google Scholar] [CrossRef] [PubMed]
 - Zheng, H.; Tang, L.; Song, B.; Yang, X.; Chu, P.; Han, S.; Wang, P.; Lu, J.; Ge, W.; Ni, X. Inflammatory patterns of antrochoanal polyps in the pediatric age group. Allergy Asthma Clin. Immunol. 2019, 15, 39. [Google Scholar] [CrossRef]
 - Stierna, P.L. Nasal polyps: Relationship to infection and inflammation. Allergy Asthma Proc. 1996, 17, 251–257. [Google Scholar] [CrossRef]
 - Hirshoren, N.; Neuman, T.; Gross, M.; Eliashar, R. Angiogenesis in chronic rhinosinusitis with nasal polyps and in antrochoanal polyps. Inflamm. Res. 2011, 60, 321–327. [Google Scholar] [CrossRef]
 - De Schryver, E.; Calus, L.; Bonte, H.; Natalie, D.R.; Gould, H.; Donovan, E.; Elewaut, D.; Valenta, R.; Mittermann, I.; Gutermuth, J.; et al. The quest for autoreactive antibodies in nasal polyps. J. Allergy Clin. Immunol. 2016, 138, 893–895.e5. [Google Scholar] [CrossRef] [PubMed]
 - Fokkens, W.; Lund, V.; Mullol, J. European Position Paper on Rhinosinusitis and Nasal Polyps Group. EP3OS 2007: European position paper on rhinosinusitis and nasal polyps 2007. A summary for otorhinolaryngologists. Rhinology 2007, 45, 97–101. [Google Scholar] [PubMed]
 - Fu, C.H.; Tsai, W.C.; Lee, T.J.; Huang, C.C.; Chang, P.H.; Su Pang, J.H. Simvastatin Inhibits IL-5-Induced Chemotaxis and CCR3 Expression of HL-60-Derived and Human Primary Eosinophils. PLoS ONE 2016, 11, e0157186. [Google Scholar] [CrossRef]
 - Chiarella, E.; Nisticò, C.; Di Vito, A.; Morrone, H.L.; Mesuraca, M. Targeting of Mevalonate-Isoprenoid Pathway in Acute Myeloid Leukemia Cells by Bisphosphonate Drugs. Biomedicines 2022, 10, 1146. [Google Scholar] [CrossRef]
 - Geng, B.; Dilley, M.; Anterasian, C. Biologic Therapies for Allergic Rhinitis and Nasal Polyposis. Curr. Allergy Asthma Rep. 2021, 21, 36. [Google Scholar] [CrossRef]
 - Lombardi, C.; Asero, R.; Bagnasco, D.; Blasi, F.; Bonini, M.; Bussi, M.; Canevari, R.F.; Canonica, G.W.; Castelnuovo, P.; Cecchi, L.; et al. ARIA Italia. ARIA-ITALY multidisciplinary consensus on nasal polyposis and biological treatments. World Allergy Organ J. 2021, 14, 100592. [Google Scholar] [CrossRef] [PubMed]
 - Ding, D.C.; Shyu, W.C.; Lin, S.Z. Mesenchymal stem cells. Cell Transplant. 2011, 20, 5–14. [Google Scholar] [CrossRef]
 - Klimek, L.; Koennecke, M.; Mullol, J.; Hellings, P.W.; Wang, D.Y.; Fokkens, W.; Gevaert, P.; Wollenberg, B. A possible role of stem cells in nasal polyposis. Allergy 2017, 72, 1868–1873. [Google Scholar] [CrossRef]
 - Chiarella, E.; Lombardo, N.; Lobello, N.; Piazzetta, G.L.; Morrone, H.L.; Mesuraca, M.; Bond, H.M. Deficit in Adipose Differentiation in Mesenchymal Stem Cells Derived from Chronic Rhinosinusitis Nasal Polyps Compared to Nasal Mucosal Tissue. Int. J. Mol. Sci. 2020, 21, 9214. [Google Scholar] [CrossRef]
 - Liu, T.M. Application of mesenchymal stem cells derived from human pluripotent stem cells in regenerative medicine. World J. Stem Cells 2021, 13, 1826–1844. [Google Scholar] [CrossRef]
 - Cho, J.S.; Park, J.H.; Kang, J.H.; Kim, S.E.; Park, I.H.; Lee, H.M. Isolation and characterization of multipotent mesenchymal stem cells in nasal polyps. Exp. Biol. Med. 2015, 240, 185–193. [Google Scholar] [CrossRef] [PubMed]
 - Munir, H.; Ward, L.; Sheriff, L.; Kemble, S.; Nayar, S.; Barone, F.; Nash, G.B.; McGettrick, H.M. Adipogenic Differentiation of Mesenchymal Stem Cells Alters Their Immunomodulatory Properties in a Tissue-Specific Manner. Stem Cells 2017, 35, 1636–1646. [Google Scholar] [CrossRef] [PubMed]
 - Samadi, P.; Saki, S.; Manoochehri, H.; Sheykhhasan, M. Therapeutic Applications of Mesenchymal Stem Cells: A Comprehensive Review. Curr. Stem Cell Res. Ther. 2021, 16, 323–353. [Google Scholar] [CrossRef] [PubMed]
 - Maldonado, M.; Martínez, A.; Alobid, I.; Mullol, J. The antrochoanal polyp. Rhinology 2004, 42, 178–182. [Google Scholar]
 - Frosini, P.; Picarella, G.; De Campora, E. Antrochoanal polyp: Analysis of 200 cases. Acta Otorhinolaryngol. Ital. 2009, 29, 21–26. [Google Scholar]
 - Meir, W.; Bourla, R.; Huszar, M.; Zloczower, E. Antrochoanal Polyp: Updated Clinical Approach, Histology Characteristics, Diagnosis and Treatment. Pathology—From Classics to Innovations; Strumfa, I., Bahs, G., Eds.; IntechOpen: London, UK, 2021. [Google Scholar]
 - Dominici, M.; Le Blanc, K.; Mueller, I.; Slaper-Cortenbach, I.; Marini, F.; Krause, D.; Deans, R.; Keating, A.; Prockop, D.J.; Horwitz, E. Minimal criteria for defining multipotent mesenchymal stromal cells. The International Society for Cellular Therapy position statement. Cytotherapy 2006, 8, 315–317. [Google Scholar] [CrossRef]
 - Guan, Y.; Xie, Y.; Li, D.; Zhu, Y.; Zhang, X.; Feng, Y.; Chen, Y.; Xu, L.; Liao, P.; Wang, G. Comparison of biological characteristics of mesenchymal stem cells derived from the human umbilical cord and decidua parietalis. Mol. Med. Rep. 2019, 20, 633–639. [Google Scholar] [CrossRef]
 - Schleimer, R.P. Immunopathogenesis of Chronic Rhinosinusitis and Nasal Polyposis. Annu. Rev. Pathol. 2017, 12, 331–357. [Google Scholar] [CrossRef]
 - Blight, B.J.; Gill, A.S.; Sumsion, J.S.; Pollard, C.E.; Ashby, S.; Oakley, G.M.; Alt, J.A.; Pulsipher, A. Cell Adhesion Molecules are Upregulated and May Drive Inflammation in Chronic Rhinosinusitis with Nasal Polyposis. J. Asthma Allergy 2021, 14, 585–593. [Google Scholar] [CrossRef]
 - Gimble, J.M.; Guilak, F.; Nuttall, M.E.; Sathishkumar, S.; Vidal, M.; Bunnell, B.A. In vitro Differentiation Potential of Mesenchymal Stem Cells. Transfus. Med. Hemother. 2008, 35, 228–238. [Google Scholar] [CrossRef]
 - Andrzejewska, A.; Lukomska, B.; Janowski, M. Concise Review: Mesenchymal Stem Cells: From Roots to Boost. Stem Cells 2019, 37, 855–864. [Google Scholar] [CrossRef] [PubMed]
 - Ryu, J.S.; Jeong, E.J.; Kim, J.Y.; Park, S.J.; Ju, W.S.; Kim, C.H.; Kim, J.S.; Choo, Y.K. Application of Mesenchymal Stem Cells in Inflammatory and Fibrotic Diseases. Int. J. Mol. Sci. 2020, 21, 8366. [Google Scholar] [CrossRef] [PubMed]
 - Law, S.; Chaudhuri, S. Mesenchymal stem cell and regenerative medicine: Regeneration versus immunomodulatory challenges. Am. J. Stem Cells 2013, 2, 22–38. [Google Scholar]
 - Rutkovskiy, A.; Stensløkken, K.O.; Vaage, I.J. Osteoblast Differentiation at a Glance. Med. Sci. Monit. Basic. Res. 2016, 22, 95–106. [Google Scholar] [CrossRef] [PubMed]
 - Komori, T. Regulation of osteoblast differentiation by Runx2. Adv. Exp. Med. Biol. 2010, 658, 43–49. [Google Scholar]
 - Ponzetti, M.; Rucci, N. Osteoblast Differentiation and Signaling: Established Concepts and Emerging Topics. Int. J. Mol. Sci. 2021, 22, 6651. [Google Scholar] [CrossRef]
 - Lindner, U.; Kramer, J.; Rohwedel, J.; Schlenke, P. Mesenchymal Stem or Stromal Cells: Toward a Better Understanding of Their Biology? Transfus. Med. Hemother. 2010, 37, 75–83. [Google Scholar] [CrossRef] [PubMed]
 - Abdelrazik, H.; Giordano, E.; Barbanti Brodano, G.; Griffoni, C.; De Falco, E.; Pelagalli, A. Substantial Overview on Mesenchymal Stem Cell Biological and Physical Properties as an Opportunity in Translational Medicine. Int. J. Mol. Sci. 2019, 20, 5386. [Google Scholar] [CrossRef]
 - Chen, Q.; Shou, P.; Zheng, C.; Jiang, M.; Cao, G.; Yang, Q.; Cao, J.; Xie, N.; Velletri, T.; Zhang, X.; et al. Fate decision of mesenchymal stem cells: Adipocytes or osteoblasts? Cell. Death. Differ. 2016, 23, 1128–1139. [Google Scholar] [CrossRef]
 - Nisticò, C.; Pagliari, F.; Chiarella, E.; Fernandes Guerreiro, J.; Marafioti, M.G.; Aversa, I.; Genard, G.; Hanley, R.; Garcia-Calderón, D.; Bond, H.M.; et al. Lipid Droplet Biosynthesis Impairment through DGAT2 Inhibition Sensitizes MCF7 Breast Cancer Cells to Radiation. Int. J. Mol. Sci. 2021, 22, 10102. [Google Scholar] [CrossRef]
 - Ali, D.; Abuelreich, S.; Alkeraishan, N.; Shwish, N.B.; Hamam, R.; Kassem, M.; Alfayez, M.; Aldahmash, A.; Alajez, N.M. Multiple intracellular signaling pathways orchestrate adipocytic differentiation of human bone marrow stromal stem cells. Biosci. Rep. 2018, 38, BSR20171252. [Google Scholar] [CrossRef] [PubMed]
 - Oliveira, P.W.B.; Pezato, R.; Agudelo, J.S.H.; Perez-Novo, C.A.; Berghe, W.V.; Câmara, N.O.; de Almeida, D.C.; Gregorio, L.C. Nasal Polyp-Derived Mesenchymal Stromal Cells Exhibit Lack of Immune-Associated Molecules and High Levels of Stem/Progenitor Cells Markers. Front. Immunol. 2017, 8, 39. [Google Scholar] [CrossRef] [PubMed]
 - Pezato, R.; de Almeida, D.C.; Bezerra, T.F.; Silva, F.; Perez-Novo, C.; Gregório, L.C.; Voegels, R.L.; Câmara, N.O.; Bachert, C. Immunoregulatory effects of bone marrow-derived mesenchymal stem cells in the nasal polyp microenvironment. Mediat. Inflamm. 2014, 2014, 583409. [Google Scholar] [CrossRef]
 - Zolea, F.; Battaglia, A.M.; Chiarella, E.; Malanga, D.; De Marco, C.; Bond, H.M.; Morrone, G.; Costanzo, F.; Biamonte, F. Ferritin Heavy Subunit Silencing Blocks the Erythroid Commitment of K562 Cells via miR-150 up-Regulation and GATA-1 Repression. Int. J. Mol. Sci. 2017, 18, 2167. [Google Scholar] [CrossRef]
 - Chiarella, E.; Aloisio, A.; Scicchitano, S.; Todoerti, K.; Cosentino, E.G.; Lico, D.; Neri, A.; Amodio, N.; Bond, H.M.; Mesuraca, M. ZNF521 Enhances MLL-AF9-Dependent Hematopoietic Stem Cell Transformation in Acute Myeloid Leukemias by Altering the Gene Expression Landscape. Int. J. Mol. Sci. 2021, 22, 10814. [Google Scholar] [CrossRef] [PubMed]
 - Chiarella, E.; Aloisio, A.; Scicchitano, S.; Lucchino, V.; Montalcini, Y.; Galasso, O.; Greco, M.; Gasparini, G.; Mesuraca, M.; Bond, H.M.; et al. ZNF521 Represses Osteoblastic Differentiation in Human Adipose-Derived Stem Cells. Int. J. Mol. Sci. 2018, 19, 4095. [Google Scholar] [CrossRef]
 - Di Vito, A.; Chiarella, E.; Baudi, F.; Scardamaglia, P.; Antonelli, A.; Giudice, D.; Barni, T.; Fortunato, L.; Giudice, A. Dose-Dependent Effects of Zoledronic Acid on Human Periodontal Ligament Stem Cells: An In Vitro Pilot Study. Cell Transplant. 2020, 29, 963689720948497. [Google Scholar] [CrossRef]
 - Chiarella, E.; Aloisio, A.; Codispoti, B.; Nappo, G.; Scicchitano, S.; Lucchino, V.; Montalcini, Y.; Camarotti, A.; Galasso, O.; Greco, M.; et al. ZNF521 Has an Inhibitory Effect on the Adipogenic Differentiation of Human Adipose-Derived Mesenchymal Stem Cells. Stem. Cell. Rev. Rep. 2018, 14, 901–914. [Google Scholar] [CrossRef]
 - Chiarella, E.; Codispoti, B.; Aloisio, A.; Cosentino, E.G.; Scicchitano, S.; Montalcini, Y.; Lico, D.; Morrone, G.; Mesuraca, M.; Bond, H.M. Zoledronic acid inhibits the growth of leukemic MLL-AF9 transformed hematopoietic cells. Heliyon 2020, 6, e04020. [Google Scholar] [CrossRef]
 




| Gene | Forward Primer (5′→3′) | Reverse Primer (5′→3′) | 
|---|---|---|
| GAPDH | CACCATCTTCCAGGAGCGAG | TCACGCCACAGTTTCCCGGA | 
| ICAM-1 | CCTTCCTCACCGTGTACTGG | TGGCTCCCGTTTCAGCTCCT | 
| N-CAD | CCGCGGCCCGCTATTTGTCA | CCAGAAGCCTCTACAGACGCCTGA | 
| E-CAD | TACGCCGGGACTCCACCTA | CCAGAAAGCGAGGCCTGAT | 
| PPARγ2 | CCTATTGACCCAGAAAGCGATT | CATTACGGAGAGATCCACGGA | 
| FABP4 | TGGGCCAGGAATTTGACGAA | GACGCATTCCACCACCAGTT | 
| ADIPO-Q | AGGGTGAGAAAGGAGATCC | GGCATGTTGGGGATAGTAA | 
| OSX | CCCAGGCAACACCCTACTC | GGCTGGATTAAGGGGAGCAAA | 
| OPN | CTCCATTGACTCGAACGACTC | CAGGTCTGCGAAACTTCTTAGAT | 
| RUNX2 | GGAGTGGACGAGGCAAGAGTTT | AGCTTCTGTCTGTGCCTTCTGG | 
Publisher’s Note: MDPI stays neutral with regard to jurisdictional claims in published maps and institutional affiliations.  | 
© 2022 by the authors. Licensee MDPI, Basel, Switzerland. This article is an open access article distributed under the terms and conditions of the Creative Commons Attribution (CC BY) license (https://creativecommons.org/licenses/by/4.0/).
Share and Cite
Mesuraca, M.; Nisticò, C.; Lombardo, N.; Piazzetta, G.L.; Lobello, N.; Chiarella, E. Cellular and Biochemical Characterization of Mesenchymal Stem Cells from Killian Nasal Polyp. Int. J. Mol. Sci. 2022, 23, 13214. https://doi.org/10.3390/ijms232113214
Mesuraca M, Nisticò C, Lombardo N, Piazzetta GL, Lobello N, Chiarella E. Cellular and Biochemical Characterization of Mesenchymal Stem Cells from Killian Nasal Polyp. International Journal of Molecular Sciences. 2022; 23(21):13214. https://doi.org/10.3390/ijms232113214
Chicago/Turabian StyleMesuraca, Maria, Clelia Nisticò, Nicola Lombardo, Giovanna Lucia Piazzetta, Nadia Lobello, and Emanuela Chiarella. 2022. "Cellular and Biochemical Characterization of Mesenchymal Stem Cells from Killian Nasal Polyp" International Journal of Molecular Sciences 23, no. 21: 13214. https://doi.org/10.3390/ijms232113214
APA StyleMesuraca, M., Nisticò, C., Lombardo, N., Piazzetta, G. L., Lobello, N., & Chiarella, E. (2022). Cellular and Biochemical Characterization of Mesenchymal Stem Cells from Killian Nasal Polyp. International Journal of Molecular Sciences, 23(21), 13214. https://doi.org/10.3390/ijms232113214
        
