Puerarin-V Improve Mitochondrial Respiration and Cardiac Function in a Rat Model of Diabetic Cardiomyopathy via Inhibiting Pyroptosis Pathway through P2X7 Receptors
Abstract
1. Introduction
2. Results
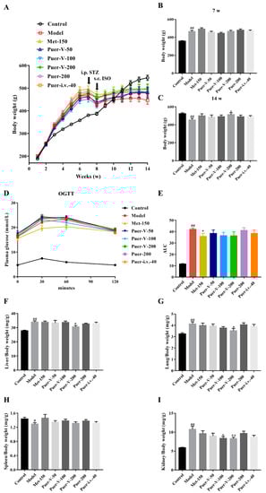
2.1. Puerarin-V Improved the General Parameters of DCM Rats
2.2. Puerarin-V Regulated Lipid Metabolism Disorder
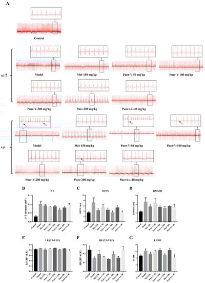
2.3. Puerarin-V Attenuated the Electrocardiogram Pattern Changes Induced by Diabetes
2.4. Puerarin-V Enhanced the Hemodynamics and Left Ventricular Function
2.5. Puerarin-V Ameliorated Cardiac Function in the DCM Rats
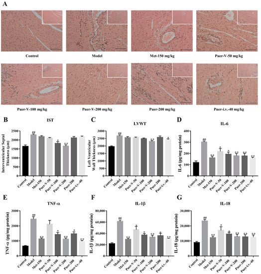
2.6. Puerarin-V Suppressed the Myocardial Inflammation in the DCM Rats
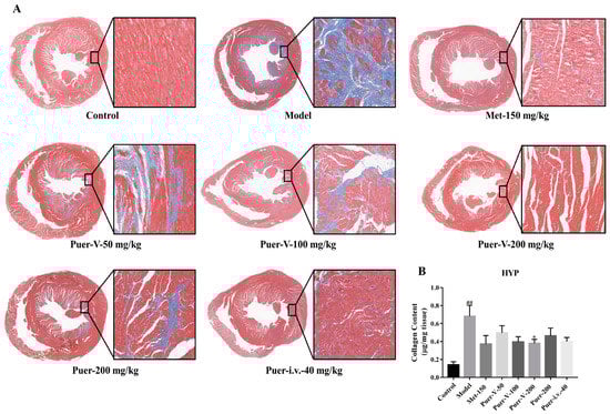
2.7. Puerarin-V Inhibited the Myocardial Fibrosis in the DCM Rats
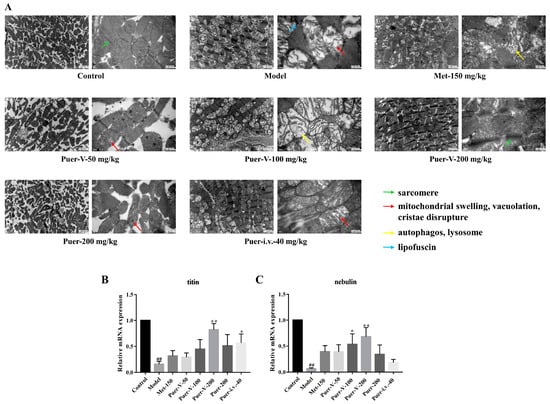
2.8. Puerarin-V Preserved the Myocardial Integrity in the DCM Rats
2.9. Puerarin-V Improved Necrosis and Antioxidative Status of DCM Rats
2.10. Puerarin-V Increased Mitochondrial Respiration in Hearts of DCM Rats through Complex I/II-Related Molecular Mechanisms
2.11. Puerarin-V Hindered NLRP3-Caspase-1-GSDMD Mediated Pyroptosis Signaling Pathway Activation
3. Discussion
4. Materials and Methods
4.1. Chemicals and Reagents
4.2. Animals
4.3. Experimental Protocol
4.3.1. Induction of Diabetes
4.3.2. Induction of Experimental Myocardial Ischemia Injury
4.3.3. Experimental Groups
4.3.4. Experimental Design
4.4. Evaluation of Parameters
4.4.1. Blood Glucose and Oral Glucose Tolerance Test (OGTT) Measurement
4.4.2. Electrocardiogram Recording
4.4.3. Echocardiography
4.4.4. Hemodynamic Parameters Recording
4.5. Left Ventricular Pathology
4.5.1. Hematoxylin and Eosin (HE) and Masson Staining
4.5.2. Morphological Analysis of Mitochondria
4.6. Biochemical Analysis
4.7. Assessment of Myocardial Mitochondrial Respiration
4.8. Quantitative Real-Time PCR
4.9. Western Blot
4.10. Statistical Analysis
5. Conclusions
Author Contributions
Funding
Institutional Review Board Statement
Informed Consent Statement
Data Availability Statement
Conflicts of Interest
References
- Ogurtsova, K.; Da Rocha Fernandes, J.D.; Huang, Y.; Linnenkamp, U.; Guariguata, L.; Cho, N.H.; Cavan, D.; Shaw, J.E.; Makaroff, L.E. IDF Diabetes Atlas: Global estimates for the prevalence of diabetes for 2015 and 2040. Diabetes Res. Clin. Pract. 2017, 128, 40–50. [Google Scholar] [CrossRef]
- Von Scholten, B.; Hansen, T.W.; Goetze, J.P.; Persson, F.; Rossing, P. Glucagon-like peptide 1 receptor agonist (GLP-1 RA): Long-term effect on kidney function in patients with type 2 diabetes. J. Diabetes Complicat. 2015, 29, 670–674. [Google Scholar] [CrossRef]
- Yang, S.-W.; Zhou, Y.-J.; Tian, X.-F.; Pan, G.-Z.; Liu, Y.-Y.; Zhang, J.; Guo, Z.-F.; Chen, S.-Y.; Gao, S.-T.; Du, J.; et al. Association of dysglycemia and all-cause mortality across the spectrum of coronary artery disease. Mayo Clin. Proc. 2013, 88, 930–941. [Google Scholar] [CrossRef]
- Menotti, A.; Puddu, P.E.; Lanti, M.; Kromhout, D.; Tolonen, H.; Parapid, B.; Kircanski, B.; Kafatos, A.; Adachi, H. Epidemiology of typical coronary heart disease versus heart disease of uncertain etiology (atypical) fatalities and their relationships with classic coronary risk factors. Int. J. Cardiol. 2013, 168, 3963–3967. [Google Scholar] [CrossRef]
- Kearney, A.; Linden, K.; Savage, P.; Menown, I.B.A. Advances in Clinical Cardiology 2020: A Summary of Key Clinical Trials. Adv. Ther. 2021, 38, 2170–2200. [Google Scholar] [CrossRef]
- Huynh, K.; Bernardo, B.C.; McMullen, J.R.; Ritchie, R.H. Diabetic cardiomyopathy: Mechanisms and new treatment strategies targeting antioxidant signaling pathways. Pharmacol. Ther. 2014, 142, 375–415. [Google Scholar] [CrossRef] [PubMed]
- Wang, J.; Song, Y.; Wang, Q.; Kralik, P.M.; Epstein, P.N. Causes and Characteristics of Diabetic Cardiomyopathy. Rev. Diabet. Stud. 2006, 3, 108–117. [Google Scholar] [CrossRef] [PubMed]
- Gulsin, G.; Athithan, L.; McCann, G. Diabetic cardiomyopathy: Prevalence, determinants and potential treatments. Ther. Adv. Endocrinol. Metab. 2019, 10, 2042018819834869. [Google Scholar] [CrossRef] [PubMed]
- Boodhwani, M.; Sodha, N.R.; Mieno, S.; Xu, S.-H.; Feng, J.; Ramlawi, B.; Clements, R.T.; Sellke, F.W. Functional, cellular, and molecular characterization of the angiogenic response to chronic myocardial ischemia in diabetes. Circulation 2007, 116, 31–37. [Google Scholar] [CrossRef][Green Version]
- Zheng, L.; Shen, C.-L.; Li, J.-M.; Ma, Y.-L.; Yan, N.; Tian, X.-Q.; Zhao, Y.-Z. Assessment of the Preventive Effect Against Diabetic Cardiomyopathy of FGF1-Loaded Nanoliposomes Combined With Microbubble Cavitation by Ultrasound. Front. Pharmacol. 2019, 10, 1535. [Google Scholar] [CrossRef]
- Nunes, S.; Soares, E.; Fernandes, J.; Viana, S.; Carvalho, E.; Pereira, F.C.; Reis, F. Early cardiac changes in a rat model of prediabetes: Brain natriuretic peptide overexpression seems to be the best marker. Cardiovasc. Diabetol. 2013, 12, 44. [Google Scholar] [CrossRef]
- Filardi, T.; Ghinassi, B.; Di Baldassarre, A.; Tanzilli, G.; Morano, S.; Lenzi, A.; Basili, S.; Crescioli, C. Cardiomyopathy Associated with Diabetes: The Central Role of the Cardiomyocyte. Int. J. Mol. Sci. 2019, 20, 3299. [Google Scholar] [CrossRef]
- Yang, F.; Qin, Y.; Lv, J.; Wang, Y.; Che, H.; Chen, X.; Jiang, Y.; Li, A.; Sun, X.; Yue, E.; et al. Silencing long non-coding RNA Kcnq1ot1 alleviates pyroptosis and fibrosis in diabetic cardiomyopathy. Cell Death Dis. 2018, 9, 1000. [Google Scholar] [CrossRef]
- Yang, F.; Qin, Y.; Wang, Y.; Li, A.; Lv, J.; Sun, X.; Che, H.; Han, T.; Meng, S.; Bai, Y.; et al. LncRNA KCNQ1OT1 Mediates Pyroptosis in Diabetic Cardiomyopathy. Cell. Physiol. Biochem. Int. J. Exp. Cell. Physiol. Biochem. Pharmacol. 2018, 50, 1230–1244. [Google Scholar] [CrossRef]
- Aluganti Narasimhulu, C.; Singla, D. Amelioration of diabetes-induced inflammation mediated pyroptosis, sarcopenia, and adverse muscle remodelling by bone morphogenetic protein-7. J. Cachexia Sarcopenia Muscle 2021, 12, 403–420. [Google Scholar] [CrossRef]
- Dessouki, F.; Kukreja, R.; Singla, D. Stem Cell-Derived Exosomes Ameliorate Doxorubicin-Induced Muscle Toxicity through Counteracting Pyroptosis. Pharmaceuticals 2020, 13, 450. [Google Scholar] [CrossRef]
- Surprenant, A.; Rassendren, F.; Kawashima, E.; North, R.A.; Buell, G. The cytolytic P2Z receptor for extracellular ATP identified as a P2X receptor (P2X7). Science 1996, 272, 735–738. [Google Scholar] [CrossRef]
- Samways, D.; Li, Z.; Egan, T. Principles and properties of ion flow in P2X receptors. Front. Cell. Neurosci. 2014, 8, 6. [Google Scholar] [CrossRef]
- Zhang, Y.; Wang, H.; Yu, L.; Chen, J. The Puerarin improves renal function in STZ-induced diabetic rats by attenuating eNOS expression. Ren. Fail. 2015, 37, 699–703. [Google Scholar] [CrossRef]
- Hou, B.; Zhao, Y.; Quiang, G.; Yang, X.; Xu, C.; Chen, X.; Liu, C.; Wang, X.; Zhang, L.; Du, G. Puerarin Mitigates Diabetic Hepatic Steatosis and Fibrosis by Inhibiting TGF—β Signaling Pathway Activation in Type 2 Diabetic Rats. Oxidative Med. Cell. Longev. 2018, 2018, 4545321. [Google Scholar] [CrossRef]
- Yin, M.-S.; Zhang, Y.-C.; Xu, S.-H.; Liu, J.-J.; Sun, X.-H.; Liang, C.; Wang, Y.; Li, J.; Wang, F.-W.; Wang, Q.-L.; et al. Puerarin prevents diabetic cardiomyopathy in vivo and in vitro by inhibition of inflammation. J. Asian Nat. Prod. Res. 2019, 21, 476–493. [Google Scholar] [CrossRef] [PubMed]
- Yang, F.; Qin, Y.; Wang, Y.; Meng, S.; Xian, H.; Che, H.; Lv, J.; Li, Y.; Yu, Y.; Bai, Y.; et al. Metformin Inhibits the NLRP3 Inflammasome via AMPK/mTOR-dependent Effects in Diabetic Cardiomyopathy. Int. J. Biol. Sci. 2019, 15, 1010–1019. [Google Scholar] [CrossRef] [PubMed]
- Yang, Z.; Wang, M.; Zhang, Y.; Cai, F.; Jiang, B.; Zha, W.; Yu, W. Metformin Ameliorates Diabetic Cardiomyopathy by Activating the PK2/PKR Pathway. Front. Physiol. 2020, 11, 425. [Google Scholar] [CrossRef] [PubMed]
- Bhimji, S.; McNeill, J. Isoproterenol-induced ultrastructural alterations in hearts of alloxan-diabetic rabbits. Gen. Pharmacol. 1989, 20, 479–485. [Google Scholar] [CrossRef]
- Kumar, J.; Menon, V. Changes in levels of lipid peroxides and activity of superoxide dismutase and catalase in diabetes associated with myocardial infarction. Indian J. Exp. Biol. 1992, 30, 122–127. [Google Scholar]
- Furman, B. Streptozotocin-Induced Diabetic Models in Mice and Rats. Curr. Protoc. 2021, 1, e78. [Google Scholar] [CrossRef]
- Masson, S.; Latini, R.; Anand, I.S.; Barlera, S.; Angelici, L.; Vago, T.; Tognoni, G.; Tognoni, G.; Val-HeFT Investigators. Prognostic value of changes in N-terminal pro-brain natriuretic peptide in Val-HeFT (Valsartan Heart Failure Trial). J. Am. Coll. Cardiol. 2008, 52, 997–1003. [Google Scholar] [CrossRef]
- Masson, S.; Latini, R.; Anand, I.S.; Vago, T.; Angelici, L.; Barlera, S.; Missov, E.D.; Clerico, A.; Tognoni, G.; Tognoni, G.; et al. Direct comparison of B-type natriuretic peptide (BNP) and amino-terminal proBNP in a large population of patients with chronic and symptomatic heart failure: The Valsartan Heart Failure (Val-HeFT) data. Clin. Chem. 2006, 52, 1528–1538. [Google Scholar] [CrossRef]
- Rubin, J.; Matsushita, K.; Ballantyne, C.M.; Hoogeveen, R.; Coresh, J.; Selvin, E. Chronic hyperglycemia and subclinical myocardial injury. J. Am. Coll. Cardiol. 2012, 59, 484–489. [Google Scholar] [CrossRef]
- Rajadurai, M.; Stanely Mainzen Prince, P. Preventive effect of naringin on cardiac markers, electrocardiographic patterns and lysosomal hydrolases in normal and isoproterenol-induced myocardial infarction in Wistar rats. Toxicology 2007, 230, 178–188. [Google Scholar] [CrossRef]
- Huang, H.; Geng, Q.; Yao, H.; Shen, Z.; Wu, Z.; Miao, X.; Shi, P. Protective effect of scutellarin on myocardial infarction induced by isoprenaline in rats. Iran. J. Basic Med. Sci. 2018, 21, 267–276. [Google Scholar] [PubMed]
- Koncsos, G.; Varga, Z.V.; Baranyai, T.; Boengler, K.; Rohrbach, S.; Li, L.; Schlüter, K.-D.; Schreckenberg, R.; Radovits, T.; Oláh, A.; et al. Diastolic dysfunction in prediabetic male rats: Role of mitochondrial oxidative stress. American journal of physiology. Heart Circ. Physiol. 2016, 311, H927–H943. [Google Scholar] [CrossRef] [PubMed]
- Hong, J. Literature Analysis of 35 Cases of Acute Hemolytic Anemia due to Puerarin. Tianjin Pharm. 2008, 4, 38–39+79. [Google Scholar]
- Zhou, Y.; Pan, W. The importance of pharmaceutical excipients according to the abnormal toxicity of Puerarin. China Med. Her. 2010, 7, 47–48. [Google Scholar]
- Reinstadler, S.; Baum, A.; Rommel, K.-P.; Eitel, C.; Desch, S.; Mende, M.; Metzler, B.; Poess, J.; Thiele, H.; Eitel, I. ST-segment depression resolution predicts infarct size and reperfusion injury in ST-elevation myocardial infarction. Heart 2015, 101, 1819–1825. [Google Scholar] [CrossRef] [PubMed]
- Mohler, P.J.; Schott, J.-J.; Gramolini, A.O.; Dilly, K.W.; Guatimosim, S.; Dubell, W.H.; Song, L.-S.; Haurogné, K.; Kyndt, F.; Ali, M.E.; et al. Ankyrin-B mutation causes type 4 long-QT cardiac arrhythmia and sudden cardiac death. Nature 2003, 421, 634–639. [Google Scholar] [CrossRef]
- Awad, M.; Aldosari, S.; Abid, M. Genetic Alterations in Oxidant and Anti-Oxidant Enzymes in the Vascular System. Front. Cardiovasc. Med. 2018, 5, 107. [Google Scholar] [CrossRef]
- Guo, J.; Wang, S.-B.; Yuan, T.-Y.; Wu, Y.-J.; Yan, Y.; Li, L.; Xu, X.-N.; Gong, L.-L.; Qin, H.-L.; Fang, L.-H.; et al. Coptisine protects rat heart against myocardial ischemia/reperfusion injury by suppressing myocardial apoptosis and inflammation. Atherosclerosis 2013, 231, 384–391. [Google Scholar] [CrossRef]
- Glezeva, N.; Baugh, J. Role of inflammation in the pathogenesis of heart failure with preserved ejection fraction and its potential as a therapeutic target. Heart Fail. Rev. 2014, 19, 681–694. [Google Scholar] [CrossRef]
- Goyal, S.N.; Reddy, N.M.; Patil, K.R.; Nakhate, K.T.; Ojha, S.; Patil, C.R.; Agrawal, Y.O. Challenges and issues with streptozotocin-induced diabetes—A clinically relevant animal model to understand the diabetes pathogenesis and evaluate therapeutics. Chem. Biol. Interact. 2016, 244, 49–63. [Google Scholar] [CrossRef]
- Kaludercic, N.; Di Lisa, F. Mitochondrial ROS Formation in the Pathogenesis of Diabetic Cardiomyopathy. Front. Cardiovasc. Med. 2020, 7, 12. [Google Scholar] [CrossRef]
- Marciniak, C.; Marechal, X.; Montaigne, D.; Neviere, R.; Lancel, S. Cardiac contractile function and mitochondrial respiration in diabetes-related mouse models. Cardiovasc. Diabetol. 2014, 13, 118. [Google Scholar] [CrossRef]
- Wang, H.; Bei, Y.; Lu, Y.; Sun, W.; Liu, Q.; Wang, Y.; Cao, Y.; Chen, P.; Xiao, J.; Kong, X. Exercise Prevents Cardiac Injury and Improves Mitochondrial Biogenesis in Advanced Diabetic Cardiomyopathy with PGC-1α and Akt Activation. Cell. Physiol. Biochem. Int. J. Exp. Cell. Physiol. Biochem. Pharmacol. 2015, 35, 2159–2168. [Google Scholar] [CrossRef]
- Ni, T.; Lin, N.; Huang, X.; Lu, W.; Sun, Z.; Zhang, J.; Lin, H.; Chi, J.; Guo, H. Icariin Ameliorates Diabetic Cardiomyopathy Through Apelin/Sirt3 Signalling to Improve Mitochondrial Dysfunction. Front. Pharmacol. 2020, 11, 256. [Google Scholar] [CrossRef]
- Li, W.; Yao, M.; Wang, R.; Shi, Y.; Hou, L.; Hou, Z.; Lian, K.; Zhang, N.; Wang, Y.; Li, W.; et al. Profile of cardiac lipid metabolism in STZ-induced diabetic mice. Lipids Health Dis. 2018, 17, 231. [Google Scholar] [CrossRef]
- Alejandra Sánchez-Muñoz, M.; Valdez-Solana, M.A.; Campos-Almazán, M.I.; Flores-Herrera, Ó.; Esparza-Perusquía, M.; Olvera-Sánchez, S.; García-Arenas, G.; Avitia-Domínguez, C.; Téllez-Valencia, A.; Sierra-Campos, E. Streptozotocin-Induced Adaptive Modification of Mitochondrial Supercomplexes in Liver of Wistar Rats and the Protective Effect of Moringa oleifera Lam. Biochem. Res. Int. 2018, 2018, 5681081. [Google Scholar] [CrossRef]
- Ding, W.; Chang, W.-G.; Guo, X.-C.; Liu, Y.; Xiao, D.-D.; Ding, D.; Wang, J.; Zhang, X.-J. Exenatide Protects Against Cardiac Dysfunction by Attenuating Oxidative Stress in the Diabetic Mouse Heart. Front. Endocrinol. 2019, 10, 202. [Google Scholar] [CrossRef]
- Luo, B.; Huang, F.; Liu, Y.; Liang, Y.; Wei, Z.; Ke, H.; Zeng, Z.; Huang, W.; He, Y. NLRP3 Inflammasome as a Molecular Marker in Diabetic Cardiomyopathy. Front. Physiol. 2017, 8, 519. [Google Scholar] [CrossRef] [PubMed]
- Gaidt, M.; Hornung, V. Pore formation by GSDMD is the effector mechanism of pyroptosis. EMBO J. 2016, 35, 2167–2169. [Google Scholar] [CrossRef] [PubMed]
- Qamar, A.; Rader, D. Effect of interleukin 1β inhibition in cardiovascular disease. Curr. Opin. Lipidol. 2012, 23, 548–553. [Google Scholar] [CrossRef] [PubMed]
- Huang, S.; Wang, W.; Li, L.; Wang, T.; Zhao, Y.; Lin, Y.; Huang, W.; Wang, Y.; Huang, Z. P2X7 Receptor Deficiency Ameliorates STZ-induced Cardiac Damage and Remodeling Through PKCβ and ERK. Front. Cell Dev. Biol. 2021, 9, 692028. [Google Scholar] [CrossRef] [PubMed]
- Yang, L.; Ling, W.; Yang, Y.; Chen, Y.; Tian, Z.; Du, Z.; Chen, J.; Xie, Y.; Liu, Z.; Yang, L. Role of Purified Anthocyanins in Improving Cardiometabolic Risk Factors in Chinese Men and Women with Prediabetes or Early Untreated Diabetes-A Randomized Controlled Trial. Nutrients 2017, 9, 1104. [Google Scholar] [CrossRef] [PubMed]
- She, S.; Liu, W.; Li, T.; Hong, Y. Effects of puerarin in STZ-induced diabetic rats by oxidative stress and the TGF-β1/Smad2 pathway. Food Funct. 2014, 5, 944–950. [Google Scholar] [CrossRef] [PubMed]













| Control | Model | Met-150 | Puer-V-50 | Puer-V-100 | Puer-V-200 | Puer-200 | Puer-i.v.-40 | |
|---|---|---|---|---|---|---|---|---|
| 8 w | 4.8 ± 0.2 | 15.1 ± 1.1 ## | 16.3 ± 0.9 | 16.5 ± 0.8 | 16.3 ± 1.4 | 16.6 ± 0.9 | 16.4 ± 1.0 | 16.6 ± 1.1 |
| 9 w | 5.4 ± 0.1 | 17.4 ± 0.4 ## | 14.4 ± 1.0 * | 17.2 ± 0.7 | 17.1 ± 1.2 | 16.3 ± 0.5 | 17.9 ± 0.8 | 16.6 ± 1.3 |
| 10 w | 5.5 ± 0.1 | 17.2 ± 0.4 ## | 16.2 ± 0.7 | 18.2 ± 0.8 | 16.0 ± 1.4 | 15.3 ± 1.2 | 15.8 ± 1.2 | 18.1 ± 0.5 |
| 11 w | 4.4 ± 0.1 | 15.8 ± 0.6 ## | 16.1 ± 0.7 | 15.0 ± 0.8 | 15.2 ± 1.2 | 15.4 ± 1.1 | 15.5 ± 0.9 | 17.6 ± 0.6 |
| 12 w | 4.4 ± 0.1 | 16.2 ± 0.4 ## | 17.0 ± 1.1 | 15.2 ± 0.9 | 16.0 ± 1.0 | 15.5 ± 1.0 | 15.9 ± 1.0 | 18.3 ± 1.0 |
| 13 w | 5.0 ± 0.1 | 15.8 ± 0.5 ## | 16.6 ± 0.6 | 15.6 ± 1.1 | 14.7 ± 0.6 | 14.6 ± 1.0 | 15.0 ± 0.8 | 17.3 ± 0.7 |
| 14 w | 4.8 ± 0.1 | 17.5 ± 0.5 ## | 16.3 ± 0.4 * | 15.6 ± 0.9 | 16.6 ± 0.6 * | 15.5 ± 1.0 * | 16.2 ± 1.0 | 16.5 ± 0.5 |
| Class | Related Index | Met | Puer-V | Puer | Puer-i.v. |
|---|---|---|---|---|---|
| General Parameters | Body weight, viscera index, FBG, OGTT | + | ++ | ||
| Cardiac Function | ECG, hemodynamics, echocardiography, heart index | ++ | + | ||
| Histochemical staining | HE, Masson, TEM | + | ++ | + | |
| Biochemical parameters | Lipid metabolism, inflammatory cytokines, cardiac injury markers, Oxidative stress | + | ++ | + | + |
| Mitochondrial respiratory function | CI Leak, CI P, CI+II P, CII ETS, CI+II ETS, ROX | ++ | + | ||
| Pyroptosis signaling pathway | P2X7-NLRP3-Caspase-1-GSDMD axis | ++ | + |
| mRNA | Primer Sequence | |
|---|---|---|
| titin | F | CTGCACCGCCACGCTGACC |
| R | AGTTTTTGCCCATCTTTGCTCCAC | |
| nebulin | F | CCTATCGGAAGCAGTTGGGTCAC |
| R | ACGCTGGCGGTAGATGTTGTCAC | |
| β-actin | F | TCCTCCTGAGCGAAGTACTCT |
| R | GCTCAGTAACAGTCCGCCTAGA |
Publisher’s Note: MDPI stays neutral with regard to jurisdictional claims in published maps and institutional affiliations. |
© 2022 by the authors. Licensee MDPI, Basel, Switzerland. This article is an open access article distributed under the terms and conditions of the Creative Commons Attribution (CC BY) license (https://creativecommons.org/licenses/by/4.0/).
Share and Cite
Sun, S.; Dawuti, A.; Gong, D.; Wang, R.; Yuan, T.; Wang, S.; Xing, C.; Lu, Y.; Du, G.; Fang, L. Puerarin-V Improve Mitochondrial Respiration and Cardiac Function in a Rat Model of Diabetic Cardiomyopathy via Inhibiting Pyroptosis Pathway through P2X7 Receptors. Int. J. Mol. Sci. 2022, 23, 13015. https://doi.org/10.3390/ijms232113015
Sun S, Dawuti A, Gong D, Wang R, Yuan T, Wang S, Xing C, Lu Y, Du G, Fang L. Puerarin-V Improve Mitochondrial Respiration and Cardiac Function in a Rat Model of Diabetic Cardiomyopathy via Inhibiting Pyroptosis Pathway through P2X7 Receptors. International Journal of Molecular Sciences. 2022; 23(21):13015. https://doi.org/10.3390/ijms232113015
Chicago/Turabian StyleSun, Shuchan, Awaguli Dawuti, Difei Gong, Ranran Wang, Tianyi Yuan, Shoubao Wang, Cheng Xing, Yang Lu, Guanhua Du, and Lianghua Fang. 2022. "Puerarin-V Improve Mitochondrial Respiration and Cardiac Function in a Rat Model of Diabetic Cardiomyopathy via Inhibiting Pyroptosis Pathway through P2X7 Receptors" International Journal of Molecular Sciences 23, no. 21: 13015. https://doi.org/10.3390/ijms232113015
APA StyleSun, S., Dawuti, A., Gong, D., Wang, R., Yuan, T., Wang, S., Xing, C., Lu, Y., Du, G., & Fang, L. (2022). Puerarin-V Improve Mitochondrial Respiration and Cardiac Function in a Rat Model of Diabetic Cardiomyopathy via Inhibiting Pyroptosis Pathway through P2X7 Receptors. International Journal of Molecular Sciences, 23(21), 13015. https://doi.org/10.3390/ijms232113015

