Electrical Stimulation of Human Adipose-Derived Mesenchymal Stem Cells on O2 Plasma-Treated ITO Glass Promotes Osteogenic Differentiation
Abstract
1. Introduction
2. Results and Discussion
2.1. ITO Glass and O2 Plasma Treatment
2.2. Characterization of hADMSCs
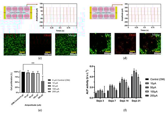
2.3. hADMSC Cytotoxicity and Proliferation Assays after Electrical Stimulation and ALP Activity Assay
2.4. Analysis of Mineralization in ADMSCs Following Electrical Stimulation
2.5. Effect of Electrical Stimulation on the Expression of Osteogenic Genes
3. Methods and Materials
3.1. Materials and Chemical Reagents
3.2. Experimental Setup of the Electrical Stimulation System
3.3. The O2 Plasma Treatment Process and Fixing the Cell Chamber
3.4. Cell Culture
3.5. Immunohistochemistry (IHC)
3.6. Cell Proliferation and Cytotoxicity Assay
3.7. Alkaline Phosphatase Activity Assay (ALP)
3.8. Assessment of Mineralization Using Alizarin Red S (ARS) Staining and Cetylpyridinium Chloride (CPC) Quantitation
3.9. RT-qPCR
3.10. Statistical Analysis
4. Conclusions
Author Contributions
Funding
Institutional Review Board Statement
Informed Consent Statement
Data Availability Statement
Conflicts of Interest
Abbreviations
| ALP | alkaline phosphatase |
| ARS | alizarin red staining |
| BM | basal medium |
| CPC | cetylpyridiniumchloride |
| GAPDH | glyceraldehyde 3-phosphate dehydrogenase |
| IHC | immunohistochemistry |
| ITO | indium tin oxide |
| OC | osteocalcin |
| OSX | osterix |
| OM | osteogenic differentiation medium |
| PDMS | polydimethylsiloxane |
| RUNX2 | runt-related transcription factor 2 |
| SPARC | secreted protein acidic and rich in cysteine |
References
- Rey, C.; Combes, C.; Drouet, C.; Glimcher, M.J. Bone mineral: Update on chemical composition and structure. Osteoporos. Int. 2009, 20, 1013–1021. [Google Scholar] [CrossRef] [PubMed]
- Einhorn, T.A. The cell and molecular biology of fracture healing. Clin. Orthop. Relat. Res. 1998, 355, S7–S21. [Google Scholar] [CrossRef] [PubMed]
- Dimitriou, R.; Jones, E.; McGonagle, D.; Giannoudis, P.V. Bone regeneration: Current concepts and future directions. BMC Med. 2011, 9, 66. [Google Scholar] [CrossRef] [PubMed]
- Cho, T.J.; Gerstenfeld, L.C.; Einhorn, T.A. Differential temporal expression of members of the transforming growth factor β superfamily during murine fracture healing. J. Bone Miner. Res. 2002, 17, 513–520. [Google Scholar] [CrossRef]
- Holmes, D. Non-union bone fracture: A quicker fix. Nature 2017, 550, S193. [Google Scholar] [CrossRef]
- Ferguson, C.; Alpern, E.; Miclau, T.; Helms, J.A. Does adult fracture repair recapitulate embryonic skeletal formation? Mech. Dev. 1999, 87, 57–66. [Google Scholar] [CrossRef]
- Marina, N.; Gebhardt, M.; Teot, L.; Gorlick, R. Biology and Therapeutic Advances for Pediatric Osteosarcoma. Oncologist 2004, 9, 422–441. [Google Scholar] [CrossRef]
- Giannoudis, P.V.; Atkins, R. Management of long-bone non-unions. Injury 2007, 38, S1–S2. [Google Scholar] [CrossRef]
- Ashman, O.; Phillips, A. Treatment of non-unions with bone defects: Which option and why? Injury 2013, 44, S43–S45. [Google Scholar] [CrossRef]
- Mallick, S.; Beyene, Z.; Suman, D.K.; Madhual, A.; Singh, B.N.; Srivastava, P. Strategies towards Orthopaedic Tissue Engineered Graft Generation: Current Scenario and Application. Biotechnol. Bioprocess Eng. 2019, 24, 854–869. [Google Scholar] [CrossRef]
- Wang, T.; Zhang, X.; Bikle, D.D. Osteogenic Differentiation of Periosteal Cells During Fracture Healing. J. Cell. Physiol. 2016, 232, 913–921. [Google Scholar] [CrossRef] [PubMed]
- Bishop, J.A.; Palanca, A.A.; Bellino, M.J.; Lowenberg, D.W. Assessment of Compromised Fracture Healing. J. Am. Acad. Orthop. Surg. 2012, 20, 273–282. [Google Scholar] [CrossRef] [PubMed]
- Calori, G.M.; Giannoudis, P.V. Enhancement of fracture healing with the diamond concept: The role of the biological chamber. Injury 2011, 42, 1191–1193. [Google Scholar] [CrossRef] [PubMed]
- Calori, G.M.; Albisetti, W.; Agus, A.; Iori, S.; Tagliabue, L. Risk factors contributing to fracture non-unions. Injury 2007, 38, S11–S18. [Google Scholar] [CrossRef]
- Hak, D.J. Management of Aseptic Tibial Nonunion. J. Am. Acad. Orthop. Surg. 2011, 19, 563–573. [Google Scholar] [CrossRef]
- Liu, Z.; Dong, L.; Wang, L.; Wang, X.; Cheng, K.; Luo, Z.; Weng, W. Mediation of cellular osteogenic differentiation through daily stimulation time based on polypyrrole planar electrodes. Sci. Rep. 2017, 7, 17926. [Google Scholar] [CrossRef]
- Lee, D.J.; Tseng, H.C.; Wong, S.W.; Wang, Z.; Deng, M.; Ko, C.-C. Dopaminergic effects on in vitro osteogenesis. Bone Res. 2015, 3, 15020. [Google Scholar] [CrossRef]
- Yamanouchi, K.; Gotoh, Y.; Nagayama, M. Dexamethasone enhances differentiation of human osteoblastic cells in vitro. J. Bone Miner. Metab. 1997, 15, 23–29. [Google Scholar] [CrossRef]
- Choi, K.-M.; Seo, Y.-K.; Yoon, H.-H.; Song, K.-Y.; Kwon, S.-Y.; Lee, H.-S.; Park, J.-K. Effect of ascorbic acid on bone marrow-derived mesenchymal stem cell proliferation and differentiation. J. Biosci. Bioeng. 2008, 105, 586–594. [Google Scholar] [CrossRef]
- Kyllönen, L.; Haimi, S.; Mannerström, B.; Huhtala, H.; Rajala, K.M.; Skottman, H.; Sándor, G.K.; Miettinen, S. Effects of different serum conditions on osteogenic differentiation of human adipose stem cells in vitro. Stem Cell Res. Ther. 2013, 4, 17. [Google Scholar] [CrossRef]
- Lee, Y.; Kim, J.; Koo, J.H.; Kim, T.-H.; Kim, D.-H. Nanomaterials for bioelectronics and integrated medical systems. Korean J. Chem. Eng. 2017, 35, 1–11. [Google Scholar] [CrossRef]
- Kim, D.; Bae, M.; Kim, J.; Yoon, S.; Lee, D. Potentiostatically Stimulated Osteogenic Differentiation in a Mammalian Pre-Osteoblast Cell Line (MC3T3-E1). Sci. Adv. Mater. 2016, 8, 190–195. [Google Scholar] [CrossRef]
- Xu, C.; Xu, J.; Xiao, L.; Li, Z.; Xiao, Y.; Dargusch, M.; Lei, C.; He, Y.; Ye, Q. Double-layered microsphere based dual growth factor delivery system for guided bone regeneration. RSC Adv. 2018, 8, 16503–16512. [Google Scholar] [CrossRef] [PubMed]
- Rosenbaum, A.J.; Grande, D.A.; Dines, J.S. The use of mesenchymal stem cells in tissue engineering: A global assessment. Organogenesis 2008, 4, 23–27. [Google Scholar] [CrossRef] [PubMed]
- Sibov, T.T.; Severino, P.; Marti, L.C.; Pavon, L.F.; Oliveira, D.M.; Tobo, P.R.; Campos, A.H.; Paes, A.T.; Amaro, E.; Gamarra, L.F.; et al. Mesenchymal stem cells from umbilical cord blood: Parameters for isolation, characterization and adipogenic differentiation. Cytotechnology 2012, 64, 511–521. [Google Scholar] [CrossRef]
- Kim, Y.G.; Park, U.; Park, B.J.; Kim, K. Exosome-mediated Bidirectional Signaling between Mesenchymal Stem Cells and Chondrocytes for Enhanced Chondrogenesis. Biotechnol. Bioprocess Eng. 2019, 24, 734–744. [Google Scholar] [CrossRef]
- Ayatollahi, M.; Soleimani, M.; Tabei, S.Z.; Salmani, M.K. Hepatogenic differentiation of mesenchymal stem cells induced by insulin like growth factor-I. World J. Stem Cells 2011, 3, 113–121. [Google Scholar] [CrossRef]
- Scuteri, A.; Miloso, M.; Foudah, D.; Orciani, M.; Cavaletti, G.; Tredici, G. Mesenchymal Stem Cells Neuronal Differentiation Ability: A Real Perspective for Nervous System Repair? Curr. Stem Cell Res. Ther. 2011, 6, 82–92. [Google Scholar] [CrossRef]
- Hanna, H.; Mir, L.M.; Andre, F.M. In vitro osteoblastic differentiation of mesenchymal stem cells generates cell layers with distinct properties. Stem Cell Res. Ther. 2018, 9, 203. [Google Scholar] [CrossRef]
- Chaudhury, S. Mesenchymal stem cell applications to tendon healing. Muscle Ligaments Tendons J. 2012, 2, 222–229. [Google Scholar]
- Baghaei, K.; Hashemi, S.M.; Tokhanbigli, S.; Rad, A.A.; Assadzadeh-Aghdaei, H.; Sharifian, A.; Zali, M.R. Isolation, differentiation, and characterization of mesenchymal stem cells from human bone marrow. Gastroenterol. Hepatol. Bed Bench 2017, 10, 208–213. [Google Scholar] [PubMed]
- Nagamura-Inoue, H.H.T. Umbilical cord-derived mesenchymal stem cells: Their advantages and potential clinical utility. World J. Stem Cells 2014, 6, 195–202. [Google Scholar] [CrossRef] [PubMed]
- Li, C.Y.; Wu, X.-Y.; Tong, J.-B.; Yang, X.-X.; Zhao, J.-L.; Zheng, Q.-F.; Zhao, G.-B.; Ma, Z.-J. Comparative analysis of human mesenchymal stem cells from bone marrow and adipose tissue under xeno-free conditions for cell therapy. Stem Cell Res. Ther. 2015, 6, 55. [Google Scholar] [CrossRef] [PubMed]
- Orciani, M.; Di Primio, R. Skin-Derived Mesenchymal Stem Cells: Isolation, Culture, and Characterization. Methods Mol. Biol. 2013, 989, 275–283. [Google Scholar] [CrossRef] [PubMed]
- Appaix, F.; Nissou, M.F.; van der Sanden, B.; Dreyfus, M.; Berger, F.; Issartel, J.P.; Wion, D. Brain mesenchymal stem cells: The other stem cells of the brain? World J. Stem Cells 2014, 6, 134–143. [Google Scholar] [CrossRef]
- Rad, M.R.; Bohloli, M.; Rahnama, M.A.; Anbarlou, A.; Nazeman, P.; Khojasteh, A. Impact of Tissue Harvesting Sites on the Cellular Behaviors of Adipose-Derived Stem Cells: Implication for Bone Tissue Engineering. Stem Cells Int. 2017, 2017, 2156478. [Google Scholar] [CrossRef]
- Cho, H.; Kim, H.; Kim, Y.G.; Kim, K. Recent Clinical Trials in Adipose-derived Stem Cell Mediated Osteoarthritis Treatment. Biotechnol. Bioprocess Eng. 2019, 24, 839–853. [Google Scholar] [CrossRef]
- Bassett, C.A.L.; Becker, R.O.; Brighton, C.T.; LaVine, L.; Rowley, B.A. Panel discussion: To what extent can electrical stimulation be used in the treatment of human disorders? Ann. N. Y. Acad. Sci. 1974, 238, 586–593. [Google Scholar] [CrossRef]
- Aleem, I.S.; Aleem, I.; Evaniew, N.; Busse, J.; Yaszemski, M.; Agarwal, A.; Einhorn, T.; Bhandari, M. Efficacy of Electrical Stimulators for Bone Healing: A Meta-Analysis of Randomized Sham-Controlled Trials. Sci. Rep. 2016, 6, 31724. [Google Scholar] [CrossRef]
- Heppenstall, R.B. Constant Direct-current Treatment for Established Nonunion of the Tibia. Clin. Orthop. Relat. Res. 1983, 178, 179–184. [Google Scholar] [CrossRef]
- Bassett, C.A.; Mitchell, S.N.; Schink, M.M. Treatment of therapeutically resistant non-unions with bone grafts and pulsing electromagnetic fields. J. Bone Jt. Surg. 1982, 64, 1214–1220. [Google Scholar] [CrossRef]
- Steinberg, M.E.; Brighton, C.T.; Corces, A.; Hayken, G.D.; Steinberg, D.R.; Strafford, B.; Tooze, S.E.; Fallon, M. Osteonecrosis of the femoral head. Results of core decompression and grafting with and without electrical stimulation. Clin. Orthop. Relat. Res. 1989, 249, 199–208. [Google Scholar] [CrossRef]
- Griffin, M.; Bayat, A. Electrical Stimulation in Bone Healing: Critical Analysis by Evaluating Levels of Evidence. Eplasty 2011, 11, e34. [Google Scholar] [PubMed]
- Zhu, S.; Jing, W.; Hu, X.; Huang, Z.; Cai, Q.; Xiaoping, Y.; Yang, X. Time-dependent effect of electrical stimulation on osteogenic differentiation of bone mesenchymal stromal cells cultured on conductive nanofibers. J. Biomed. Mater. Res. Part A 2017, 105, 3369–3383. [Google Scholar] [CrossRef]
- Mobini, S.; Leppik, L.; Thottakkattumana Parameswaran, V.; Barker, J.H. In vitro effect of direct current electrical stimulation on rat mesenchymal stem cells. PeerJ 2017, 5, e2821. [Google Scholar] [CrossRef]
- Wang, Y.; Cui, H.; Wu, Z.; Wu, N.; Wang, Z.; Chen, X.; Wei, Y.; Zhang, P. Modulation of Osteogenesis in MC3T3-E1 Cells by Different Frequency Electrical Stimulation. PLoS ONE 2016, 11, e0154924. [Google Scholar] [CrossRef]
- Brighton, C.T.; Okereke, E.; Pollack, S.R.; Clark, C.C. In vitro bone-cell response to a capacitively coupled electrical field. The role of field strength, pulse pattern, and duty cycle. Clin. Orthop. Relat. Res. 1992, 285, 255–262. [Google Scholar] [CrossRef]
- Phillips, M.; Baumhauer, J.; Sprague, S.; Zoltan, J.; Bhandari, M. Use of Combined Magnetic Field Treatment for Fracture Nonunion. J. Long-Term Eff. Med. Implants 2016, 26, 277–284. [Google Scholar] [CrossRef]
- Aaron, R.K.; McK Ciombor, D.; Simon, B.J. Treatment of Nonunions With Electric and Electromagnetic Fields. Clin. Orthop. Relat. Res. 2004, 419, 21–29. [Google Scholar] [CrossRef]
- Guerkov, H.H.; Lohmann, C.; Liu, Y.; Dean, D.; Simon, B.J.; Heckman, J.D.; Schwartz, Z.; Boyan, B.D. Pulsed Electromagnetic Fields Increase Growth Factor Release by Nonunion Cells. Clin. Orthop. Relat. Res. 2001, 384, 265–279. [Google Scholar] [CrossRef]
- Kim, H.; Lee, J.; Park, Y.; Park, C. Surface Characterization of O2-Plasma-Treated Indium-Tin-Oxide (ITO) Anodes for Organic Light-Emitting-Device Applications. J. Korean Phys. Soc. 2002, 41, 395–399. [Google Scholar]
- Ramsey, W.S.; Hertl, W.; Nowlan, E.D.; Binkowski, N.J. Surface treatments and cell attachment. In Vitro 1984, 20, 802–808. [Google Scholar] [CrossRef] [PubMed]
- Soliman, I.E.-S.; Metawa, A.E.-S.; Aboelnasr, M.A.H.; Eraba, K.T. Surface treatment of sol-gel bioglass using dielectric barrier discharge plasma to enhance growth of hydroxyapatite. Korean J. Chem. Eng. 2018, 35, 2452–2463. [Google Scholar] [CrossRef]
- Kolf, C.M.; Cho, E.; Tuan, R.S. Mesenchymal stromal cells. Biology of adult mesenchymal stem cells: Regulation of niche, self-renewal and differentiation. Arthritis Res. Ther. 2007, 9, 204. [Google Scholar] [CrossRef][Green Version]
- Dominici, M.; Le Blanc, K.; Mueller, I.; Slaper-Cortenbach, I.; Marini, F.C.; Krause, D.S.; Deans, R.J.; Keating, A.; Prockop, D.J.; Horwitz, E.M. Minimal criteria for defining multipotent mesenchymal stromal cells. The International Society for Cellular Therapy position statement. Cytotherapy 2006, 8, 315–317. [Google Scholar] [CrossRef] [PubMed]
- Singh, N.S.; Kulkarni, H.; Pradhan, L.; Bahadur, D. A multifunctional biphasic suspension of mesoporous silica encapsulated with YVO4:Eu3+ and Fe3O4 nanoparticles: Synergistic effect towards cancer therapy and imaging. Nanotechnology 2013, 24, 65101. [Google Scholar] [CrossRef]











| Products | Final Concentrations (in Medium 1) | Ref |
|---|---|---|
| Dexamethasone | 0.1 µM | [18] |
| L-ascorbic acid | 50 µM | [19] |
| β-glycerophosphate | 10 mM | [20] |
| Gene | Forward Primer Sequence (5′–3′) | Reverse Primer Sequence (5′–3′) |
|---|---|---|
| GAPDH | AACATCATCCCTGCCTCTACTG | CCTGCTTCACCACCTTCTTGAT |
| Runx2 | ACGAGGCAAGAGTTTCACCT | TCAAGCTTCTGTCTGTGCCT |
| ALP | TGAGAGTGACGAGAAAGCCA | TCCGTCACGTTGTTCCTGTT |
| OSX | ACTTTGCTCCCCTTAATCCAGC | TCTAGCTGCCCACTATTTCCCA |
| SPARC | AAGAAACTGTGGCAGAGGTGA | TGTTTGCAGTGGTGGTTCTG |
| OC | TGCAGCCTTTGTGTCCAA | TGAAAGCCGATGTGGTCA |
Publisher’s Note: MDPI stays neutral with regard to jurisdictional claims in published maps and institutional affiliations. |
© 2022 by the authors. Licensee MDPI, Basel, Switzerland. This article is an open access article distributed under the terms and conditions of the Creative Commons Attribution (CC BY) license (https://creativecommons.org/licenses/by/4.0/).
Share and Cite
Baek, S.; Park, H.; Igci, F.D.; Lee, D. Electrical Stimulation of Human Adipose-Derived Mesenchymal Stem Cells on O2 Plasma-Treated ITO Glass Promotes Osteogenic Differentiation. Int. J. Mol. Sci. 2022, 23, 12490. https://doi.org/10.3390/ijms232012490
Baek S, Park H, Igci FD, Lee D. Electrical Stimulation of Human Adipose-Derived Mesenchymal Stem Cells on O2 Plasma-Treated ITO Glass Promotes Osteogenic Differentiation. International Journal of Molecular Sciences. 2022; 23(20):12490. https://doi.org/10.3390/ijms232012490
Chicago/Turabian StyleBaek, Seungho, Heekyung Park, Fatma Dilara Igci, and Donghyun Lee. 2022. "Electrical Stimulation of Human Adipose-Derived Mesenchymal Stem Cells on O2 Plasma-Treated ITO Glass Promotes Osteogenic Differentiation" International Journal of Molecular Sciences 23, no. 20: 12490. https://doi.org/10.3390/ijms232012490
APA StyleBaek, S., Park, H., Igci, F. D., & Lee, D. (2022). Electrical Stimulation of Human Adipose-Derived Mesenchymal Stem Cells on O2 Plasma-Treated ITO Glass Promotes Osteogenic Differentiation. International Journal of Molecular Sciences, 23(20), 12490. https://doi.org/10.3390/ijms232012490

