Ayka, a Novel Curtobacterium Bacteriophage, Provides Protection against Soybean Bacterial Wilt and Tan Spot
Abstract
1. Introduction
2. Results
2.1. Bacterial Strains
2.2. Isolation of Phages Specific to Curtobacterium Flaccumfaciens pv. Flaccumfaciens
2.3. Biological Properties of Curtobacterium Phage Ayka
2.3.1. Morphology
2.3.2. Phage Production and Stability
2.4. Genomic Properties of Phage Ayka
2.4.1. General Genomic Features
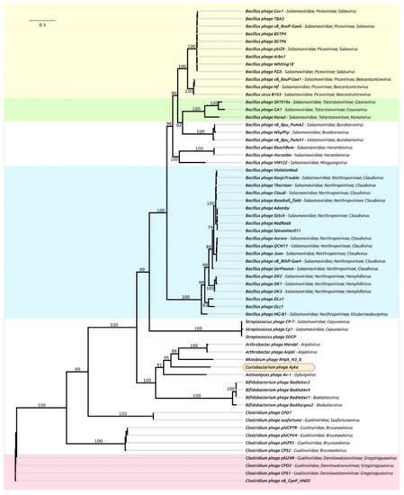
2.4.2. Intergenomic Comparisons, Phylogeny and Taxonomy
2.5. Phage control of Curtobacterium Infection on Soybean
2.5.1. Effect of Phage Treatment of Cff Leaf Infection
2.5.2. Effect of Phage Treatment of Cff Seed Infection
3. Discussion
4. Materials and Methods
4.1. Bacterial Strains and Growth Conditions
4.2. Phage Isolation and Purification
4.3. Electron Microscopy
4.4. Biological Properties of Phage Ayka
4.4.1. Determination of Phage Host Range
4.4.2. Phage Adsorption and One-Step Growth Experiments
4.4.3. Phage Stability in Different Conditions
4.4.4. Determination of Optimal Multiplicity of Infection (MOI)
4.5. Genomic Features of Phage Ayka
4.5.1. Genome Sequencing and Annotation
4.5.2. Intergenomic Comparison and Phylogenetic Analysis
4.6. Phage Control of Curtobacterium Infection in Soybean
4.6.1. Artificial Infection of Soybean Seeds
4.6.2. Phage Application on Soybean Seeds
4.6.3. Artificial Infection of Soybean Leaves
4.6.4. Phage Treatment of Soybean Plants
Supplementary Materials
Author Contributions
Funding
Institutional Review Board Statement
Informed Consent Statement
Data Availability Statement
Conflicts of Interest
Abbreviations
| cv | cultivar |
| WDG | Water-Dispersible Granules |
| CFU | colony-forming unit |
| PFU | plaque-forming unit |
References
- Dunleavy, J. Bacterial Tan Spot, A New Foliar Disease of Soybeans. Crop Sci. 1983, 23, 473–476. [Google Scholar] [CrossRef]
- Huang, H.; Erickson, R.; Balasubramanian, P.; Hsieh, T. Resurgence of Bacterial Wilt of Common Bean in North America. Can. J. Plant Pathol. 2009, 31, 290–300. [Google Scholar] [CrossRef]
- Osdaghi, E.; Young, A.; Harveson, R. Bacterial Wilt of Dry Beans Caused by Curtobacterium Flaccumfaciens Pv. Flaccumfaciens: A New Threat from an Old Enemy. Mol. Plant Pathol. 2020, 21, 605–621. [Google Scholar] [CrossRef] [PubMed]
- Huang, H.-C.; Ndel, H.-H.; Erickson, R.; Chelle, C.; Balasubramanian, P.; Kiehn, F.; Huang, H.; Ndel, M.; Erickson, H.-H.; Balasubramanian, C.; et al. Bacterial Resistance of Common Bean (Phaseolus Vulgaris L.) Cultivars and Germplasm Lines to the Purple Variant of Bacterial Wilt (Curtobacterium Flaccumfaciens Pv. Flaccumfaciens). Plant Pathol. Bull. 2007, 16, 91–95. [Google Scholar]
- Camara, R.; Maringoni, A.; Schultz, S. Plant-to-Seed Transmission of Curtobacterium Flaccumfaciens Pv. Flaccumaciens in a Dry Bean Cultivar. J. Plant Pathol. 2009, 91, 549–554. [Google Scholar]
- Hsieh, T.F.; Huang, H.C.; Erickson, R.S. Bacterial wilt of common bean: Effect of seedborne inoculum on disease incidence and seedling vigour. Seed Sci. Technol. 2006, 34, 57–67. [Google Scholar] [CrossRef]
- Fernandes da Silva Júnior, T.; Negrão, D.R.; Itako, A.T.; Soman, J.M.; Maringoni, A.C. Survival of Curtobacterium Flaccumfaciens Pv. Curtobacterium Flaccumfaciens in Soil and Bean Crop Debris. J. Plant Pathol. 2012, 94, 331–337. [Google Scholar]
- Urrea, C.; Harveson, R. Identification of Sources of Bacterial Wilt Resistance in Common Bean (Phaseolus Vulgaris). Plant Dis. 2014, 98, 973–976. [Google Scholar] [CrossRef]
- Gonçalves, R.; Schipanski, C.; Koguishi, L.; Soman, J.; Krause-Sakate, R.; Fernandes da Silva Júnior, T.; Maringoni, A. Alternative Hosts of Curtobacterium Flaccumfaciens Pv. Curtobacterium Flaccumfaciens, Causal Agent of Bean Bacterial Wilt. Eur. J. Plant Pathol. 2016, 148, 357–365. [Google Scholar] [CrossRef]
- Tripepi, R.R.; George, M.W. Identification of Bacteria Infecting Seedlings of Mung Bean Used in Rooting Bioassays. J. Am. Soc. Hortic. Sci. 1991, 116, 80–84. [Google Scholar] [CrossRef]
- Harada, L.K.; Silva, E.C.; Campos, W.F.; Del Fiol, F.S.; Vila, M.; Dąbrowska, K.; Krylov, V.N.; Balcão, V.M. Biotechnological Applications of Bacteriophages: State of the Art. Microbiol. Res. 2018, 212–213, 38–58. [Google Scholar] [CrossRef] [PubMed]
- Svircev, A.; Roach, D.; Castle, A. Framing the Future with Bacteriophages in Agriculture. Viruses 2018, 10, 218. [Google Scholar] [CrossRef] [PubMed]
- Holtappels, D.; Fortuna, K.; Lavigne, R.; Wagemans, J. The Future of Phage Biocontrol in Integrated Plant Protection for Sustainable Crop Production. Curr. Opin. Biotechnol. 2021, 68, 60–71. [Google Scholar] [CrossRef] [PubMed]
- Tarakanov, R.; Lukianova, A.; Pilik, R.; Evseev, P.; Miroshnikov, K.; Dzhalilov, F.; Ignatov, A. First report of Curtobacterium flaccumfaciens pv. flaccumfaciens causing a bacterial tan spot of soybean in Russia. Plant Dis. 2022, in press. [Google Scholar]
- Al-Sayegh, A.; Al-Wahaibi, Y.; Al-Bahry, S.; Elshafie, A.; Al-Bemani, A.; Joshi, S. Microbial Enhanced Heavy Crude Oil Recovery through Biodegradation Using Bacterial Isolates from an Omani Oil Field. Microb. Cell Factories 2015, 14, 141. [Google Scholar] [CrossRef]
- Evseev, P.; Lukianova, A.; Tarakanov, R.; Tokmakova, A.; Shneider, M.; Ignatov, A.; Miroshnikov, K. Curtobacterium Spp. and Curtobacterium Flaccumfaciens: Phylogeny, Genomics-Based Taxonomy, Pathogenicity, and Diagnostics. Curr. Issues Mol. Biol. 2022, 44, 889–927. [Google Scholar] [CrossRef]
- Tegli, S.; Sereni, A.; Surico, G. PCR-Based Assay for the Detection of Curtobacterium Flaccumfaciens Pv. Curtobacterium Flaccumfaciens in Bean Seeds. Lett. Appl. Microbiol. 2002, 35, 331–337. [Google Scholar] [CrossRef] [PubMed]
- Kropinski, A.M.; Prangishvili, D.; Lavigne, R. Position Paper: The Creation of a Rational Scheme for the Nomenclature of Viruses of Bacteria and Archaea. Environ. Microbiol. 2009, 11, 2775–2777. [Google Scholar] [CrossRef]
- Mendez, J.; Blanco, L.; Salas, M. Protein-Primed DNA Replication: A Transition between Two Modes of Priming by a Unique DNA Polymerase. EMBO J. 1997, 16, 2519–2527. [Google Scholar] [CrossRef]
- Hrebík, D.; Štveráková, D.; Škubník, K.; Füzik, T.; Pantůček, R.; Plevka, P. Structure and genome ejection mechanism of Staphylococcus aureus phage P68. Sci. Adv. 2019, 5, eaaw7414. [Google Scholar] [CrossRef]
- Moraru, C.; Varsani, A.; Kropinski, A.M. VIRIDIC—A Novel Tool to Calculate the Intergenomic Similarities of Prokaryote-Infecting Viruses. Viruses 2020, 12, 1268. [Google Scholar] [CrossRef] [PubMed]
- Schuster, M.L.; Coyne, D.P. Biology, Epidemiology, Genetics and Breeding for Resistance to Bacterial Pathogens of Phaseolus Vulgaris, L. In Horticultural Reviews; John Wiley & Sons: Hoboken, NJ, USA, 1981; pp. 28–58. ISBN 978-1-118-06076-6. [Google Scholar]
- Engelhardt, M.; Lima, F.; Martins, G.; Vasques, I.; Silva, A.; Oliveira, J.; Cassa Louzada Dos Reis, R.; Guilherme, L.; Marques, J. Copper Phytotoxicity in Agricultural Crops Cultivated in Tropical Soils. Semin. Ciências Agrárias 2020, 41, 2883. [Google Scholar] [CrossRef]
- Nascimento, D.M.; Oliveira, L.R.; Melo, L.L.; Silva, J.C.; Soman, J.M.; Girotto, K.T.; Eburneo, R.P.; Ribeiro-Junior, M.R.; Sartori, M.M.P.; Silva Júnior, T.A.F.; et al. Survival of Curtobacterium flaccumfaciens pv. Flaccumfaciens in weeds. Plant Pathol. 2020, 69, 1357–1367. [Google Scholar] [CrossRef]
- Soares, R.M.; Fantinato, G.G.P.; Darben, L.M.; Marcelino-Guimarães, F.C.; Seixas, C.D.S.; de Souza Carneiro, G.E. First Report of Curtobacterium Flaccumfaciens Pv. Curtobacterium Flaccumfaciens on Soybean in Brazil. Trop. Plant Pathol. 2013, 38, 452–454. [Google Scholar] [CrossRef]
- Estefani, R.C.C.; Miranda Filho, R.J.; Uesugi, C.H. Tratamentos térmico e químico de sementes de feijoeiro: Eficiência na erradicação de Curtobacterium Flaccumfaciens pv. Curtobacterium Flaccumfaciens e efeitos na qualidade fisiológica das sementes. Fitopatol. Bras. 2007, 32, 434–438. [Google Scholar] [CrossRef]
- Orynbayev, A.T.; Dzhalilov, F.S.U.; Ignatov, A.N. Improved Efficacy of Formulated Bacteriophage in Control of Black Rot Caused by Xanthomonas Campestris Pv. Campestris on Cabbage Seedlings. Arch. Phytopathol. Plant Prot. 2020, 53, 379–394. [Google Scholar] [CrossRef]
- Li, H.; Wang, X.; Liang, Q.; Lyu, X.; Li, S.; Gong, Z.; Dong, S.; Yan, C.; Ma, C. Regulation of Phosphorus Supply on Nodulation and Nitrogen Fixation in Soybean Plants with Dual-Root Systems. Agronomy 2021, 11, 2354. [Google Scholar] [CrossRef]
- Born, Y.; Bosshard, L.; Duffy, B.; Loessner, M.J.; Fieseler, L. Protection of Erwinia Amylovora Bacteriophage Y2 from UV-Induced Damage by Natural Compounds. Bacteriophage 2015, 5, e1074330. [Google Scholar] [CrossRef]
- Turner, D.; Kropinski, A.M.; Adriaenssens, E.M. A Roadmap for Genome-Based Phage Taxonomy. Viruses 2021, 13, 506. [Google Scholar] [CrossRef]
- Pringle, C.R. Virus Taxonomy 1996—A Bulletin from the Xth International Congress of Virology in Jerusalem. Arch. Virol. 1996, 141, 2251–2256. [Google Scholar] [CrossRef]
- Lavigne, R.; Seto, D.; Mahadevan, P.; Ackermann, H.-W.; Kropinski, A.M. Unifying Classical and Molecular Taxonomic Classification: Analysis of the Podoviridae Using BLASTP-Based Tools. Res. Microbiol. 2008, 159, 406–414. [Google Scholar] [CrossRef] [PubMed]
- Krupovic, M.; Turner, D.; Morozova, V.; Dyall-Smith, M.; Oksanen, H.M.; Edwards, R.; Dutilh, B.E.; Lehman, S.M.; Reyes, A.; Baquero, D.P.; et al. Bacterial Viruses Subcommittee and Archaeal Viruses Subcommittee of the ICTV: Update of Taxonomy Changes in 2021. Arch. Virol. 2021, 166, 3239–3244. [Google Scholar] [CrossRef] [PubMed]
- Tong, Z.; Sadowsky, M.J. A Selective Medium for the Isolation and Quantification of Bradyrhizobium Japonicum and Bradyrhizobium Elkanii Strains from Soils and Inoculants. Appl. Environ. Microbiol. 1994, 60, 581–586. [Google Scholar] [CrossRef] [PubMed]
- Van Twest, R.; Kropinski, A.M.; Twest, R.; Kropinski, A.M. Bacteriophage Enrichment from Water and Soil. In Bacteriophages; Humana Press: Totowa, NJ, USA, 2009; Volume 501, pp. 15–21. [Google Scholar]
- Adriaenssens, E.M.; Vaerenbergh, J.V.; Vandenheuvel, D.; Dunon, V.; Ceyssens, P.-J.; Proft, M.D.; Kropinski, A.M.; Noben, J.-P.; Maes, M.; Lavigne, R. T4-Related Bacteriophage LIMEstone Isolates for the Control of Soft Rot on Potato Caused by ‘Dickeya Solani’. PLoS ONE 2012, 7, e33227. [Google Scholar] [CrossRef] [PubMed]
- Adams, M. Bacteriophages; StatPearls Publishing: Treasure Island, FL, USA, 1959; p. 620. [Google Scholar]
- Lukianova, A.A.; Shneider, M.M.; Evseev, P.V.; Shpirt, A.M.; Bugaeva, E.N.; Kabanova, A.P.; Obraztsova, E.A.; Miroshnikov, K.K.; Senchenkova, S.N.; Shashkov, A.S.; et al. Morphologically Different Pectobacterium Brasiliense Bacteriophages PP99 and PP101: Deacetylation of O-Polysaccharide by the Tail Spike Protein of Phage PP99 Accompanies the Infection. Front. Microbiol. 2019, 10, 3147. [Google Scholar] [CrossRef]
- Birge, E.A. Bacterial and Bacteriophage Genetics: An Introduction, 4th ed.; Springer: New York, NY, USA, 2000. [Google Scholar]
- Lu, Z.; Breidt, F.; Fleming, H.P.; Altermann, E.; Klaenhammer, T.R. Isolation and Characterization of a Lactobacillus Plantarum Bacteriophage, ΦJL-1, from a Cucumber Fermentation. Int. J. Food Microbiol. 2003, 84, 225–235. [Google Scholar] [CrossRef]
- Bankevich, A.; Nurk, S.; Antipov, D.; Gurevich, A.A.; Dvorkin, M.; Kulikov, A.S.; Lesin, V.M.; Nikolenko, S.I.; Pham, S.; Prjibelski, A.D.; et al. SPAdes: A New Genome Assembly Algorithm and Its Applications to Single-Cell Sequencing. J. Comput. Biol. 2012, 19, 455–477. [Google Scholar] [CrossRef]
- Seemann, T. Prokka: Rapid Prokaryotic Genome Annotation. Bioinformatics 2014, 30, 2068–2069. [Google Scholar] [CrossRef]
- Schattner, P.; Brooks, A.N.; Lowe, T.M. The TRNAscan-SE, Snoscan and SnoGPS Web Servers for the Detection of TRNAs and SnoRNAs. Nucleic Acids Res. 2005, 33, W686–W689. [Google Scholar] [CrossRef]
- Laslett, D.; Canback, B. ARAGORN, a Program to Detect TRNA Genes and TmRNA Genes in Nucleotide Sequences. Nucleic Acids Res. 2004, 32, 11–16. [Google Scholar] [CrossRef]
- Lee, I.; Ouk Kim, Y.; Park, S.-C.; Chun, J. OrthoANI: An Improved Algorithm and Software for Calculating Average Nucleotide Identity. Int. J. Syst. Evol. Microbiol. 2016, 66, 1100–1103. [Google Scholar] [CrossRef] [PubMed]
- Sullivan, M.J.; Petty, N.K.; Beatson, S.A. Easyfig: A Genome Comparison Visualizer. Bioinformatics 2011, 27, 1009–1010. [Google Scholar] [CrossRef] [PubMed]
- Katoh, K.; Misawa, K.; Kuma, K.; Miyata, T. MAFFT: A Novel Method for Rapid Multiple Sequence Alignment Based on Fast Fourier Transform. Nucleic Acids Res. 2002, 30, 3059–3066. [Google Scholar] [CrossRef] [PubMed]
- Katoh, K.; Standley, D.M. MAFFT Multiple Sequence Alignment Software Version 7: Improvements in Performance and Usability. Mol. Biol. Evol. 2013, 30, 772–780. [Google Scholar] [CrossRef] [PubMed]
- Darriba, D.; Posada, D.; Kozlov, A.M.; Stamatakis, A.; Morel, B.; Flouri, T. ModelTest-NG: A New and Scalable Tool for the Selection of DNA and Protein Evolutionary Models. Mol. Biol. Evol. 2020, 37, 291–294. [Google Scholar] [CrossRef] [PubMed]
- Kozlov, A.M.; Darriba, D.; Flouri, T.; Morel, B.; Stamatakis, A. RAxML-NG: A Fast, Scalable and User-Friendly Tool for Maximum Likelihood Phylogenetic Inference. Bioinformatics 2019, 35, 4453–4455. [Google Scholar] [CrossRef]
- Edler, D.; Klein, J.; Antonelli, A.; Silvestro, D. raxmlGUI 2.0: A graphical interface and toolkit for phylogenetic analyses using RAxML. Methods Ecol. Evol. 2021, 12, 373–377. [Google Scholar] [CrossRef]
- Bin Jang, H.; Bolduc, B.; Zablocki, O.; Kuhn, J.H.; Roux, S.; Adriaenssens, E.M.; Brister, J.R.; Kropinski, A.M.; Krupovic, M.; Lavigne, R.; et al. Taxonomic Assignment of Uncultivated Prokaryotic Virus Genomes Is Enabled by Gene-Sharing Networks. Nat. Biotechnol. 2019, 37, 632–639. [Google Scholar] [CrossRef]
- Shannon, P.; Markiel, A.; Ozier, O.; Baliga, N.S.; Wang, J.T.; Ramage, D.; Amin, N.; Schwikowski, B.; Ideker, T. Cytoscape: A Software Environment for Integrated Models of Biomolecular Interaction Networks. Genome Res. 2003, 13, 2498–2504. [Google Scholar] [CrossRef]
- Aiewsakun, P.; Simmonds, P. The Genomic Underpinnings of Eukaryotic Virus Taxonomy: Creating a Sequence-Based Framework for Family-Level Virus Classification. Microbiome 2018, 6, 38. [Google Scholar] [CrossRef]
- Aiewsakun, P.; Adriaenssens, E.M.; Lavigne, R.; Kropinski, A.M.; Simmonds, P. Evaluation of the Genomic Diversity of Viruses Infecting Bacteria, Archaea and Eukaryotes Using a Common Bioinformatic Platform: Steps towards a Unified Taxonomy. J. Gen. Virol. 2018, 99, 1331–1343. [Google Scholar] [CrossRef] [PubMed]
- Hsieh, T.-F.; Huang, H.-C.; Mündel, H.-H.; Scott, R. A Rapid Indoor Technique for Screening Common Bean (Phaseolus Vulgaris L.) for Resistance to Bacterial Wilt [Curtobacterium Flaccumfaciens Pv. Curtobacterium Flaccumfaciens (Hedges) Collins and Jones]. Rev. Mex. Fitopatol. 2003, 3, 364–369. [Google Scholar]
- Madden, L.V.; Hughes, G.; van den Bosch, F. The Study of Plant Disease Epidemics. In The Study of Plant Disease Epidemics; The American Phytopathological Society Press: St. Paul, MN, USA, 2007. [Google Scholar]
- Martins, S.J.; de Medeiros, F.H.V.; de Souza, R.M.; de Resende, M.L.V.; Ribeiro, P.M. Biological Control of Bacterial Wilt of Common Bean by Plant Growth-Promoting Rhizobacteria. Biological. Control 2013, 66, 65–71. [Google Scholar] [CrossRef]
- Shine, M.B.; Fu, D.-Q.; Kachroo, A. Airbrush Infiltration Method for Pseudomonas Syringae Infection Assays in Soybean. Bio-Protocol 2015, 5, e1427. [Google Scholar] [CrossRef]
- Pethybridge, S.J.; Nelson, S.C. Leaf Doctor: A New Portable Application for Quantifying Plant Disease Severity. Plant Dis. 2015, 99, 1310–1316. [Google Scholar] [CrossRef] [PubMed]







Publisher’s Note: MDPI stays neutral with regard to jurisdictional claims in published maps and institutional affiliations. |
© 2022 by the authors. Licensee MDPI, Basel, Switzerland. This article is an open access article distributed under the terms and conditions of the Creative Commons Attribution (CC BY) license (https://creativecommons.org/licenses/by/4.0/).
Share and Cite
Tarakanov, R.I.; Lukianova, A.A.; Evseev, P.V.; Pilik, R.I.; Tokmakova, A.D.; Kulikov, E.E.; Toshchakov, S.V.; Ignatov, A.N.; Dzhalilov, F.S.-U.; Miroshnikov, K.A. Ayka, a Novel Curtobacterium Bacteriophage, Provides Protection against Soybean Bacterial Wilt and Tan Spot. Int. J. Mol. Sci. 2022, 23, 10913. https://doi.org/10.3390/ijms231810913
Tarakanov RI, Lukianova AA, Evseev PV, Pilik RI, Tokmakova AD, Kulikov EE, Toshchakov SV, Ignatov AN, Dzhalilov FS-U, Miroshnikov KA. Ayka, a Novel Curtobacterium Bacteriophage, Provides Protection against Soybean Bacterial Wilt and Tan Spot. International Journal of Molecular Sciences. 2022; 23(18):10913. https://doi.org/10.3390/ijms231810913
Chicago/Turabian StyleTarakanov, Rashit I., Anna A. Lukianova, Peter V. Evseev, Roksana I. Pilik, Anna D. Tokmakova, Eugene E. Kulikov, Stepan V. Toshchakov, Alexander N. Ignatov, Fevzi S.-U. Dzhalilov, and Konstantin A. Miroshnikov. 2022. "Ayka, a Novel Curtobacterium Bacteriophage, Provides Protection against Soybean Bacterial Wilt and Tan Spot" International Journal of Molecular Sciences 23, no. 18: 10913. https://doi.org/10.3390/ijms231810913
APA StyleTarakanov, R. I., Lukianova, A. A., Evseev, P. V., Pilik, R. I., Tokmakova, A. D., Kulikov, E. E., Toshchakov, S. V., Ignatov, A. N., Dzhalilov, F. S.-U., & Miroshnikov, K. A. (2022). Ayka, a Novel Curtobacterium Bacteriophage, Provides Protection against Soybean Bacterial Wilt and Tan Spot. International Journal of Molecular Sciences, 23(18), 10913. https://doi.org/10.3390/ijms231810913

