The Severity of COVID-19 Affects the Plasma Soluble Levels of the Immune Checkpoint HLA-G Molecule
Abstract
:1. Introduction
2. Results
2.1. Sociodemographic, Clinical, and Laboratory Characteristics of Study Participants
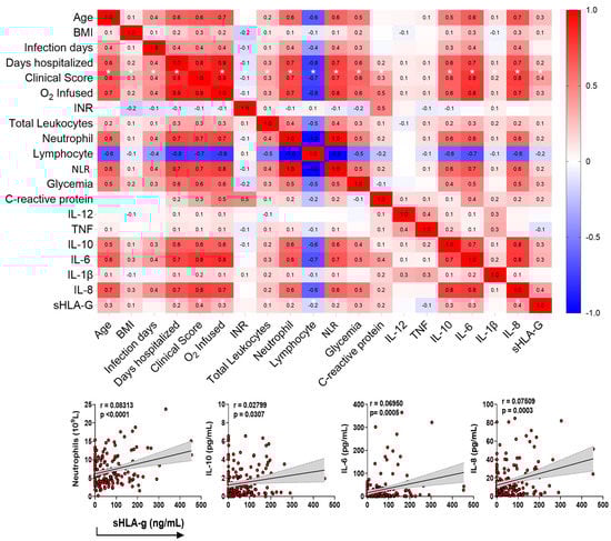
2.2. Plasma Levels of the sHLA-G Molecule
3. Discussion
4. Materials and Methods
4.1. Study Design and Local
4.2. Participants
4.3. Laboratory Methods
4.4. Quantification of Soluble HLA-G Plasma Levels
4.5. Cytokine Measurements by Cytometric Bead Array—CBA
4.6. Statistical Analyses
5. Conclusions
Supplementary Materials
Author Contributions
Funding
Institutional Review Board Statement
Informed Consent Statement
Data Availability Statement
Acknowledgments
Conflicts of Interest
References
- Dong, X.; Cao, Y.; Lu, X.; Zhang, J.; Du, H.; Yan, Y.; Akdis, C.A.; Gao, Y. Eleven Faces of Coronavirus Disease 2019. Allergy Eur. J. Allergy Clin. Immunol. 2020, 75, 1699–1709. [Google Scholar] [CrossRef] [PubMed]
- Rizzo, R.; Bortolotti, D.; Bolzani, S.; Fainardi, E. HLA-G Molecules in Autoimmune Diseases and Infections. Front. Immunol. 2014, 5, 592. [Google Scholar] [CrossRef] [PubMed]
- WHO. Draft Landscape and Tracker of COVID-19 Candidate Vaccines; WHO: Geneva, Switzerland, 2020. [Google Scholar]
- Gusev, E.; Sarapultsev, A.; Solomatina, L.; Chereshnev, V. Sars-Cov-2-Specific Immune Response and the Pathogenesis of COVID-19. Int. J. Mol. Sci. 2022, 23, 1716. [Google Scholar] [CrossRef]
- Li, G.; Fan, Y.; Lai, Y.; Han, T.; Li, Z.; Zhou, P.; Pan, P.; Wang, W.; Hu, D.; Liu, X.; et al. Coronavirus Infections and Immune Responses. J. Med. Virol. 2020, 92, 424–432. [Google Scholar] [CrossRef]
- Med Sci, T.J.; Tufan, A.; Avanoğlu Güler, A.; Matucci-cerinic, M. COVID-19, Immune System Response, Hyperinflammation and Repurposing Antirheumatic Drugs. Turk. J. Med. Sci. 2020, 50, 620–632. [Google Scholar]
- Onno, M.; le Friec, G.; Pangault, C.; Amiot, L.; Guilloux, V.; Drénou, B.; Caulet-Maugendre, S.; André, P.; Fauchet, R. Modulation of HLA-G Antigens Expression in Myelomonocytic Cells. Hum. Immunol. 2000, 61, 1086–1094. [Google Scholar] [CrossRef]
- Sette, A.; Crotty, S. Adaptive Immunity to SARS-CoV-2 and COVID-19. Cell 2021, 184, 861–880. [Google Scholar] [CrossRef]
- Arns, T.; Antunes, D.A.; Abella, J.R.; Rigo, M.M.; Kavraki, L.E.; Giuliatti, S.; Donadi, E.A. Structural Modeling and Molecular Dynamics of the Immune Checkpoint Molecule HLA-G. Front. Immunol. 2020, 11, 575076. [Google Scholar] [CrossRef]
- Dias, F.C.; Bertol, B.C.; Poras, I.; Souto, B.M.; Mendes-Junior, C.T.; Castelli, E.C.; Gineau, L.; Sabbagh, A.; Rouas-Freiss, N.; Carosella, E.D.; et al. The Genetic Diversity within the 1.4 Kb HLA-G 5′ Upstream Regulatory Region Moderately Impacts on Cellular Microenvironment Responses. Sci. Rep. 2018, 8, 5652. [Google Scholar] [CrossRef]
- Dias, F.C.; Castelli, E.C.; Collares, C.V.A.; Moreau, P.; Donadi, E.A. The Role of HLA-G Molecule and HLA-G Gene Polymorphisms in Tumors, Viral Hepatitis, and Parasitic Diseases. Front. Immunol. 2015, 6, 9. [Google Scholar] [CrossRef]
- de Almeida, B.S.; Muniz, Y.C.N.; Prompt, A.H.; Castelli, E.C.; Mendes-Junior, C.T.; Donadi, E.A. Genetic Association between HLA-G 14-Bp Polymorphism and Diseases: A Systematic Review and Meta-Analysis. Hum. Immunol. 2018, 79, 724–735. [Google Scholar] [CrossRef] [PubMed] [Green Version]
- Contini, P.; Murdaca, G.; Puppo, F.; Negrini, S. HLA-G Expressing Immune Cells in Immune-Mediated Diseases. Front. Immunol. 2020, 11, 1613. [Google Scholar] [CrossRef] [PubMed]
- Bortolotti, D.; Gentili, V.; Rizzo, S.; Schiuma, G.; Beltrami, S.; Spadaro, S.; Strazzabosco, G.; Campo, G.; Carosella, E.D.; Papi, A.; et al. Increased SHLA-G Is Associated with Improved COVID-19 Outcome and Reduced Neutrophil Adhesion. Viruses 2021, 13, 1855. [Google Scholar] [CrossRef] [PubMed]
- Al-Bayatee, N.T.; Ad’hiah, A.H. Soluble HLA-G Is Upregulated in Serum of Patients with Severe COVID-19. Hum. Immunol. 2021, 82, 726–732. [Google Scholar] [CrossRef]
- Ramzannezhad, S.; Tarighi, M.; Mohammadnia-Afrouzi, M.; Aghapour, S.; Bagherzadeh, M.; Ahmadnia, Z.; Hosseini, A.; Javanian, M.; Ghorbani, H.; Shahbazi, M. The Association of Decreased HLA-G+ Immune Cell Frequencies with Critical COVID-19 Patients. Microb. Pathog. 2022, 167, 105550. [Google Scholar] [CrossRef]
- da Silva-Neto, P.v.; de Carvalho, J.C.S.; Pimentel, V.E.; Pérez, M.M.; Toro, D.M.; Fraga-Silva, T.F.C.; Fuzo, C.A.; Oliveira, C.N.S.; Rodrigues, L.C.; Argolo, J.G.M.; et al. STREM-1 Predicts Disease Severity and Mortality in COVID-19 Patients: Involvement of Peripheral Blood Leukocytes and MMP-8 Activity. Viruses 2021, 13, 2521. [Google Scholar] [CrossRef]
- Ad’hiah, A.H.; Al-Bayatee, N.T. HLA-G 14-Bp Insertion/Deletion Polymorphism and Risk of Coronavirus Disease 2019 (COVID-19) among Iraqi Patients. Hum. Immunol. 2022, 83, 521–527. [Google Scholar] [CrossRef] [PubMed]
- Zhang, S.; Gan, J.; Chen, B.G.; Zheng, D.; Zhang, J.G.; Lin, R.H.; Zhou, Y.P.; Yang, W.Y.; Lin, A.; Yan, W.H. Dynamics of Peripheral Immune Cells and Their HLA-G and Receptor Expressions in a Patient Suffering from Critical COVID-19 Pneumonia to Convalescence. Clin. Transl. Immunol. 2020, 9, e1128. [Google Scholar] [CrossRef]
- Rizzo, R.; Neri, L.M.; Simioni, C.; Bortolotti, D.; Occhionorelli, S.; Zauli, G.; Secchiero, P.; Semprini, C.M.; Laface, I.; Sanz, J.M.; et al. SARS-CoV-2 Nucleocapsid Protein and Ultrastructural Modifications in Small Bowel of a 4-Week-Negative COVID-19 Patient. Clin. Microbiol. Infect. 2021, 27, 936–937. [Google Scholar] [CrossRef]
- Traina, L.; Mucignat, M.; Rizzo, R.; Gafà, R.; Bortolotti, D.; Passaro, A.; Zamboni, P. COVID-19 Induced Aorto Duodenal Fistula Following Evar in the so Called “Negative” Patient. Vascular 2021, 1–7. [Google Scholar] [CrossRef]
- Fang, K.Y.; Cao, W.C.; Xie, T.A.; Lv, J.; Chen, J.X.; Cao, X.J.; Li, Z.W.; Deng, S.T.; Guo, X.G. Exploration and Validation of Related Hub Gene Expression during SARS-CoV-2 Infection of Human Bronchial Organoids. Hum. Genom. 2021, 15, 18. [Google Scholar] [CrossRef] [PubMed]
- Taylor, R. Interpretation of the Correlation Coefficient: A Basic Review. J. Diagn. Med. Sonogr. 1990, 6, 35–39. [Google Scholar] [CrossRef]
- Grasselli, G.; Zangrillo, A.; Zanella, A.; Antonelli, M.; Cabrini, L.; Castelli, A.; Cereda, D.; Coluccello, A.; Foti, G.; Fumagalli, R.; et al. Baseline Characteristics and Outcomes of 1591 Patients Infected with SARS-CoV-2 Admitted to ICUs of the Lombardy Region, Italy. JAMA-J. Am. Med. Assoc. 2020, 323, 1574–1581. [Google Scholar] [CrossRef]
- Hadjadj, J.; Yatim, N.; Barnabei, L.; Corneau, A.; Boussier, J.; Smith, N.; Péré, H.; Charbit, B.; Bondet, V.; Chenevier-Gobeaux, C.; et al. Impaired Type I Interferon Activity and Inflammatory Responses in Severe COVID-19 Patients. Science 2020, 369, 718–724. [Google Scholar] [CrossRef]
- Marshall, J.C.; Murthy, S.; Diaz, J.; Adhikari, N.; Angus, D.C.; Arabi, Y.M.; Baillie, K.; Bauer, M.; Berry, S.; Blackwood, B.; et al. A Minimal Common Outcome Measure Set for COVID-19 Clinical Research. Lancet Infect. Dis. 2020, 20, e192–e197. [Google Scholar] [CrossRef]
- Xu, X.W.; Wu, X.X.; Jiang, X.G.; Xu, K.J.; Ying, L.J.; Ma, C.L.; Li, S.B.; Wang, H.Y.; Zhang, S.; Gao, H.N.; et al. Clinical Findings in a Group of Patients Infected with the 2019 Novel Coronavirus (SARS-Cov-2) Outside of Wuhan, China: Retrospective Case Series. BMJ 2020, 368, m606. [Google Scholar] [CrossRef]
- Ye, G.; Pan, Z.; Pan, Y.; Deng, Q.; Chen, L.; Li, J.; Li, Y.; Wang, X. Clinical Characteristics of Severe Acute Respiratory Syndrome Coronavirus 2 Reactivation. J. Infect. 2020, 80, e14–e17. [Google Scholar] [CrossRef]
- Lin, A.; Yan, W.H. Perspective of HLA-G Induced Immunosuppression in SARS-CoV-2 Infection. Front. Immunol. 2021, 12, 788769. [Google Scholar] [CrossRef]
- Zheng, M.; Gao, Y.; Wang, G.; Song, G.; Liu, S.; Sun, D.; Xu, Y.; Tian, Z. Functional Exhaustion of Antiviral Lymphocytes in COVID-19 Patients. Cell. Mol. Immunol. 2020, 17, 533–535. [Google Scholar] [CrossRef]
- Modabber, Z.; Shahbazi, M.; Akbari, R.; Bagherzadeh, M.; Firouzjahi, A.; Mohammadnia-Afrouzi, M. TIM-3 as a Potential Exhaustion Marker in CD4+ T Cells of COVID-19 Patients. Immun. Inflamm. Dis. 2021, 9, 1707–1715. [Google Scholar] [CrossRef]
- Fraga-Silva, T.F.d.C.; Maruyama, S.R.; Sorgi, C.A.; Russo, E.M.d.S.; Fernandes, A.P.M.; de Barros Cardoso, C.R.; Faccioli, L.H.; Dias-Baruffi, M.; Bonato, V.L.D. COVID-19: Integrating the Complexity of Systemic and Pulmonary Immunopathology to Identify Biomarkers for Different Outcomes. Front. Immunol. 2021, 11, 599736. [Google Scholar] [CrossRef] [PubMed]
- Fenwick, C.; Joo, V.; Jacquier, P.; Noto, A.; Banga, R.; Perreau, M.; Pantaleo, G. T-Cell Exhaustion in HIV Infection. Immunol. Rev. 2019, 292, 149–163. [Google Scholar] [CrossRef] [PubMed]
- Bajaj, V.; Gadi, N.; Spihlman, A.P.; Wu, S.C.; Choi, C.H.; Moulton, V.R. Aging, Immunity, and COVID-19: How Age Influences the Host Immune Response to Coronavirus Infections? Front. Physiol. 2021, 11, 571416. [Google Scholar] [CrossRef] [PubMed]
- Brodin, P. Immune Determinants of COVID-19 Disease Presentation and Severity. Nat. Med. 2021, 27, 28–33. [Google Scholar] [CrossRef] [PubMed]
- Mueller, A.L.; Mcnamara, M.S.; Sinclair, D.A. Why Does COVID-19 Disproportionately Affect Older People? Aging 2020, 12, 9959. [Google Scholar] [CrossRef] [PubMed]
- Tian, W.; Jiang, W.; Yao, J.; Nicholson, C.J.; Li, R.H.; Sigurslid, H.H.; Wooster, L.; Rotter, J.I.; Guo, X.; Malhotra, R. Predictors of Mortality in Hospitalized COVID-19 Patients: A Systematic Review and Meta-Analysis. J. Med. Virol. 2020, 92, 1875–1883. [Google Scholar] [CrossRef]
- Jin, J.M.; Bai, P.; He, W.; Wu, F.; Liu, X.F.; Han, D.M.; Liu, S.; Yang, J.K. Gender Differences in Patients With COVID-19: Focus on Severity and Mortality. Front. Public Health 2020, 8, 152. [Google Scholar] [CrossRef]
- Patel, S.K.; Velkoska, E.; Burrell, L.M. Emerging Markers in Cardiovascular Disease: Where Does Angiotensin-Converting Enzyme 2 Fit In? Clin. Exp. Pharmacol. Physiol. 2013, 40, 551–559. [Google Scholar] [CrossRef]
- Duarte-Silva, M.; Oliveira, C.N.S.; Fuzo, C.A.; Silva-Neto, P.; Toro, D.M.; Pimentel, V.E.; Pérez, M.; Fraga-Silva, T.F.C.; de Carvalho, J.C.S.; Neto, F.M.d.S.; et al. Reciprocally Divergent Levels of Testosterone and Dihydrotestosterone Accompany Patterns of Androgen Receptor Pathway Signaling to Dictate COVID-19 Outcomes in Men. SSRN Electron. J. 2022, 1–18. [Google Scholar] [CrossRef]
- Zhou, D.; Borsa, M.; Simon, A.K. Hallmarks and Detection Techniques of Cellular Senescence and Cellular Ageing in Immune Cells. Aging Cell 2021, 20, e13316. [Google Scholar] [CrossRef]
- Sanyaolu, A.; Okorie, C.; Marinkovic, A.; Patidar, R.; Younis, K.; Desai, P.; Hosein, Z.; Padda, I.; Mangat, J.; Altaf, M. Comorbidity and Its Impact on Patients with COVID-19. SN Compr. Clin. Med. 2020, 2, 1069–1076. [Google Scholar] [CrossRef] [PubMed]
- Szente Fonseca, S.N.; de Queiroz Sousa, A.; Wolkoff, A.G.; Moreira, M.S.; Pinto, B.C.; Valente Takeda, C.F.; Rebouças, E.; Vasconcellos Abdon, A.P.; Nascimento, A.L.A.; Risch, H.A. Risk of Hospitalization for Covid-19 Outpatients Treated with Various Drug Regimens in Brazil: Comparative Analysis. Travel Med. Infect. Dis. 2020, 38, 101906. [Google Scholar] [CrossRef] [PubMed]
- Donadi, E.A.; Castelli, E.C.; Arnaiz-Villena, A.; Roger, M.; Rey, D.; Moreau, P. Implications of the Polymorphism of HLA-G on Its Function, Regulation, Evolution and Disease Association. Cell. Mol. Life Sci. 2011, 68, 369–395. [Google Scholar] [CrossRef]
- Akhter, A.; Faridi, R.M.; Das, V.; Pandey, A.; Naik, S.; Agrawal, S. In Vitro Up-Regulation of HLA-G Using Dexamethasone and Hydrocortisone in First-Trimester Trophoblast Cells of Women Experiencing Recurrent Miscarriage. Tissue Antigens 2012, 80, 126–135. [Google Scholar] [CrossRef] [PubMed]
- Akhter, A.; Das, V.; Naik, S.; Faridi, R.M.; Pandey, A.; Agrawal, S. Upregulation of HLA-G in JEG-3 Cells by Dexamethasone and Hydrocortisone. Arch. Gynecol. Obstet. 2012, 285, 7–14. [Google Scholar] [CrossRef]
- Castelli, E.C.; Veiga-Castelli, L.C.; Yaghi, L.; Moreau, P.; Donadi, E.A. Transcriptional and Posttranscriptional Regulations of the HLA-G Gene. J. Immunol. Res. 2014, 2014, 734068. [Google Scholar] [CrossRef] [PubMed]
- Moreau, P.; Faure, O.; Lefebvre, S.; Ibrahim, E.G.; O’Brien, M.; Gourand, L.; Dausset, J.; Carosella, E.D.; Paul, P. Glucocorticoid Hormones Upregulate Levels of HLA-G Transcripts in Trophoblasts. Transplant. Proc. 2001, 33, 2277–2280. [Google Scholar] [CrossRef]
- Pérez, M.M.; Pimentel, V.E.; Fuzo, C.A.; da Silva-Neto, P.v.; Toro, D.M.; Fraga-Silva, T.F.C.; Gardinassi, L.G.; Oliveira, C.N.S.; Souza, C.O.S.; Torre-Neto, N.T.; et al. Acetylcholine, Fatty Acids, and Lipid Mediators Are Linked to COVID-19 Severity. J. Immunol. 2022, 209, 250–261. [Google Scholar] [CrossRef]
- Moreau, P.; Adrian-Cabestre, F.; Menier, C.; Guiard, V.; Gourand, L.; Dausset, J.; Carosella, E.D.; Paul, P. IL-10 Selectively Induces HLA-G Expression in Human Trophoblasts and Monocytes. Int. Immunol. 1999, 11, 803–811. [Google Scholar] [CrossRef]
- WHO Regional Office for the Eastern Mediterranean. Updated Clinical Management Guideline for COVID-19. Wkly. Epidemiol. Monit. 2020, 13. [Google Scholar]
- Wei, P.-F. Diagnosis and Treatment Protocol for Novel Coronavirus Pneumonia (Trial Version 7). Chin. Med. J. 2020, 133, 1087–1095. [Google Scholar] [CrossRef]
- Wan, S.; Xiang, Y.; Fang, W.; Zheng, Y.; Li, B.; Hu, Y.; Lang, C.; Huang, D.; Sun, Q.; Xiong, Y.; et al. Clinical Features and Treatment of COVID-19 Patients in Northeast Chongqing. J. Med. Virol. 2020, 92, 797–806. [Google Scholar] [CrossRef] [PubMed]






| Variable | Healthy Controls n = 50 | COVID-19 Patients n = 189 | ap-Value | COVID-19 Care | bp-Value | |
|---|---|---|---|---|---|---|
| Home n = 60 | Hospital n = 129 | |||||
| Demographic characteristics | ||||||
| Age (mean ± SD) | 34.8 ± 9.9 | 56 ± 19.0 | <0.0001 | 40 ± 13.3 | 63 ± 16.8 | <0.0001 |
| Gender, n. (%) | ||||||
| Men | 17 (34) | 109 (57.7) | 0.0029 | 22 (36.7) | 87 (67.4) | <0.0001 |
| Women | 33 (66) | 80 (42.3) | 38 (63.3) | 42 (32.6) | ||
| BMI (kg/m2, mean ± SD) | 25 ± 4.4 | 27.9 ± 6.7 | <0.0001 | 27.2 ± 5.7 | 28.3 ± 7.0 | 0.5646 |
| Comorbidities, n. (%) | ||||||
| Hypertension | - | 76 (40.2) | - | 6 (10.0) | 70 (54.3) | <0.0001 |
| Cardiovascular disorder | - | 19 (10.1) | - | 10 (16.7) | 9 (7.0) | 0.0392 |
| Diabetes mellitus | - | 53 (28.0) | - | 8 (13.3) | 45 (34.9) | <0.0021 |
| History of smoking | - | 38 (20.1) | - | 5 (8.3) | 33 (25.6) | 0.0059 |
| Neurological disorder | - | 34 (18.0) | - | 17 (28.3) | 17 (13.2) | 0.0116 |
| Symptoms, n. (%) | ||||||
| Dyspnea | - | 112 (59.3) | - | 23 (38.3) | 89 (69.0) | <0.0001 |
| Fever | - | 60 (31.7) | - | 3 (5.0) | 57 (44.2) | <0.0001 |
| Myalgia | - | 37 (19.6) | - | - | 37 (28.7) | - |
| Diarrhea | - | 50 (26.5) | - | 26 (43.3) | 24 (18.6) | 0.0003 |
| Cough | - | 130 (68.8) | - | 49 (81.7) | 81 (62.8) | 0.0091 |
| Hyperactive delirium | - | 12 (6.4) | - | - | 12 (9.3) | - |
| Dysgeusia | - | 55 (29.1) | - | 42 (70.0) | 13 (10.1) | 0.0050 |
| Anosmia | - | 59 (31.2) | - | 42 (70.0) | 17 (13.2) | <0.0001 |
| Laboratory findings (mean ± SD) | ||||||
| Erythrocytes × 109/L | 4.7 ± 0.5 | 4.3 ± 0.8 | 0.0295 | 4.8 ± 0.5 | 4.1 ± 0.8 | <0.0001 |
| Hemoglobin (g/dL) | 14.4 ± 1.4 | 13 ± 2.4 | 0.0012 | 14.6 ± 1.2 | 12.1 ± 2.5 | <0.0001 |
| Leukocytes × 109/L | 7.6 ± 2.0 | 9.5 ± 4.9 | 0.0498 | 7.7 ± 2.3 | 10.4 ± 5.6 | 0.0038 |
| Neutrophils × 109/L | 4.4 ± 1.6 | 7.3 ± 4.6 | <0.0001 | 4.5 ± 2.0 | 8.6 ± 4.9 | <0.0001 |
| Lymphocytes × 109/L | 2.4 ± 0.7 | 1.5 ± 1.0 | <0.0001 | 1.5 ± 0.9 | 1.1 ± 0.6 | 0.0001 |
| Neutrophil/lymphocyte ratio | 1.8 ± 0.6 | 7.2 ± 6.8 | <0.0001 | 6 ± 5.9 | 8.6 ± 7.6 | 0.0173 |
| Monocytes × 109/L | 0.5 ± 0.2 | 0.5 ± 0.3 | >0.1 | 0.5 ± 0.2 | 0.5 ± 0.4 | >0.1 |
| Platelets × 109/L | 225.5 ± 47.1 | 252.5 ± 98.7 | 0.9818 | 233.5 ±68.6 | 261.4 ± 109 | >0.1 |
| Hospital care, n. (%) | ||||||
| Ward | - | 94 (49.7) | - | - | 94 (72.9) | - |
| Intensive care unit | - | 35 (18.5) | - | - | 35 (27.1) | - |
| Hospitalization data (mean ± SD) | ||||||
| Days in hospital | - | 10.6 ± 7.3 | - | - | 10.6 ± 7.3 | - |
| Days from symptom onset to recruitment | - | 4.9 ± 3.6 | - | 6.7 ± 2.9 | 4.0 ± 3.6 | 0.0004 |
| Respiratory support received, (%) | ||||||
| High flow nasal cannula | - | 60 (31.7) | - | - | 60 (46.5) | - |
| Oxygen masks/Non-invasive | - | 33 (17.5) | - | - | 33 (25.6) | - |
| Invasive ventilation | - | 27 (14.3) | - | - | 27 (20.9) | - |
| Oxygen Saturation (mean ± SD) | 98.3 ± 1.5 | 91.8 ± 8.0 | <0.0001 | 97.4 ± 2.0 | 89.4 ± 8.4 | <0.0001 |
| Medications, n. (%) | ||||||
| Glucocorticoid | - | 103 (54.5) | - | - | 103 (79.4) | - |
| Azithromycin | - | 86 (45.5) | - | - | 86 (66.7) | - |
| Ceftriaxone | - | 84 (44.4) | - | - | 84 (65.1) | - |
| Oseltamivir | - | 52 (27.5) | - | - | 52 (40.3) | - |
| CQ/HCQs | - | 28 (14.8) | - | - | 28 (21.7) | - |
| Anticoagulant | - | 9 (4.8) | - | 1 (1.7) | 8 (6.2) | 0.1730 |
| Ivermectin | - | 1 (0.5) | - | - | 1 (0.8) | - |
Publisher’s Note: MDPI stays neutral with regard to jurisdictional claims in published maps and institutional affiliations. |
© 2022 by the authors. Licensee MDPI, Basel, Switzerland. This article is an open access article distributed under the terms and conditions of the Creative Commons Attribution (CC BY) license (https://creativecommons.org/licenses/by/4.0/).
Share and Cite
Cordeiro, J.F.C.; Fernandes, T.M.; Toro, D.M.; da Silva-Neto, P.V.; Pimentel, V.E.; Pérez, M.M.; de Carvalho, J.C.S.; Fraga-Silva, T.F.C.; Oliveira, C.N.S.; Argolo, J.G.M.; et al. The Severity of COVID-19 Affects the Plasma Soluble Levels of the Immune Checkpoint HLA-G Molecule. Int. J. Mol. Sci. 2022, 23, 9736. https://doi.org/10.3390/ijms23179736
Cordeiro JFC, Fernandes TM, Toro DM, da Silva-Neto PV, Pimentel VE, Pérez MM, de Carvalho JCS, Fraga-Silva TFC, Oliveira CNS, Argolo JGM, et al. The Severity of COVID-19 Affects the Plasma Soluble Levels of the Immune Checkpoint HLA-G Molecule. International Journal of Molecular Sciences. 2022; 23(17):9736. https://doi.org/10.3390/ijms23179736
Chicago/Turabian StyleCordeiro, Jéssica F. C., Talita M. Fernandes, Diana M. Toro, Pedro V. da Silva-Neto, Vinícius E. Pimentel, Malena M. Pérez, Jonatan C. S. de Carvalho, Thais F. C. Fraga-Silva, Camilla N. S. Oliveira, Jamille G. M. Argolo, and et al. 2022. "The Severity of COVID-19 Affects the Plasma Soluble Levels of the Immune Checkpoint HLA-G Molecule" International Journal of Molecular Sciences 23, no. 17: 9736. https://doi.org/10.3390/ijms23179736
APA StyleCordeiro, J. F. C., Fernandes, T. M., Toro, D. M., da Silva-Neto, P. V., Pimentel, V. E., Pérez, M. M., de Carvalho, J. C. S., Fraga-Silva, T. F. C., Oliveira, C. N. S., Argolo, J. G. M., Degiovani, A. M., Ostini, F. M., Puginna, E. F., da Silva, J. S., Santos, I. K. F. M., Bonato, V. L. D., Cardoso, C. R. B., Dias-Baruffi, M., Faccioli, L. H., ... on behalf of the IMMUNOCOVID Study Group. (2022). The Severity of COVID-19 Affects the Plasma Soluble Levels of the Immune Checkpoint HLA-G Molecule. International Journal of Molecular Sciences, 23(17), 9736. https://doi.org/10.3390/ijms23179736

