Plastomes of Bletilla (Orchidaceae) and Phylogenetic Implications
Abstract
:1. Introduction
2. Results
2.1. Plastomic Organizations and Structural Features
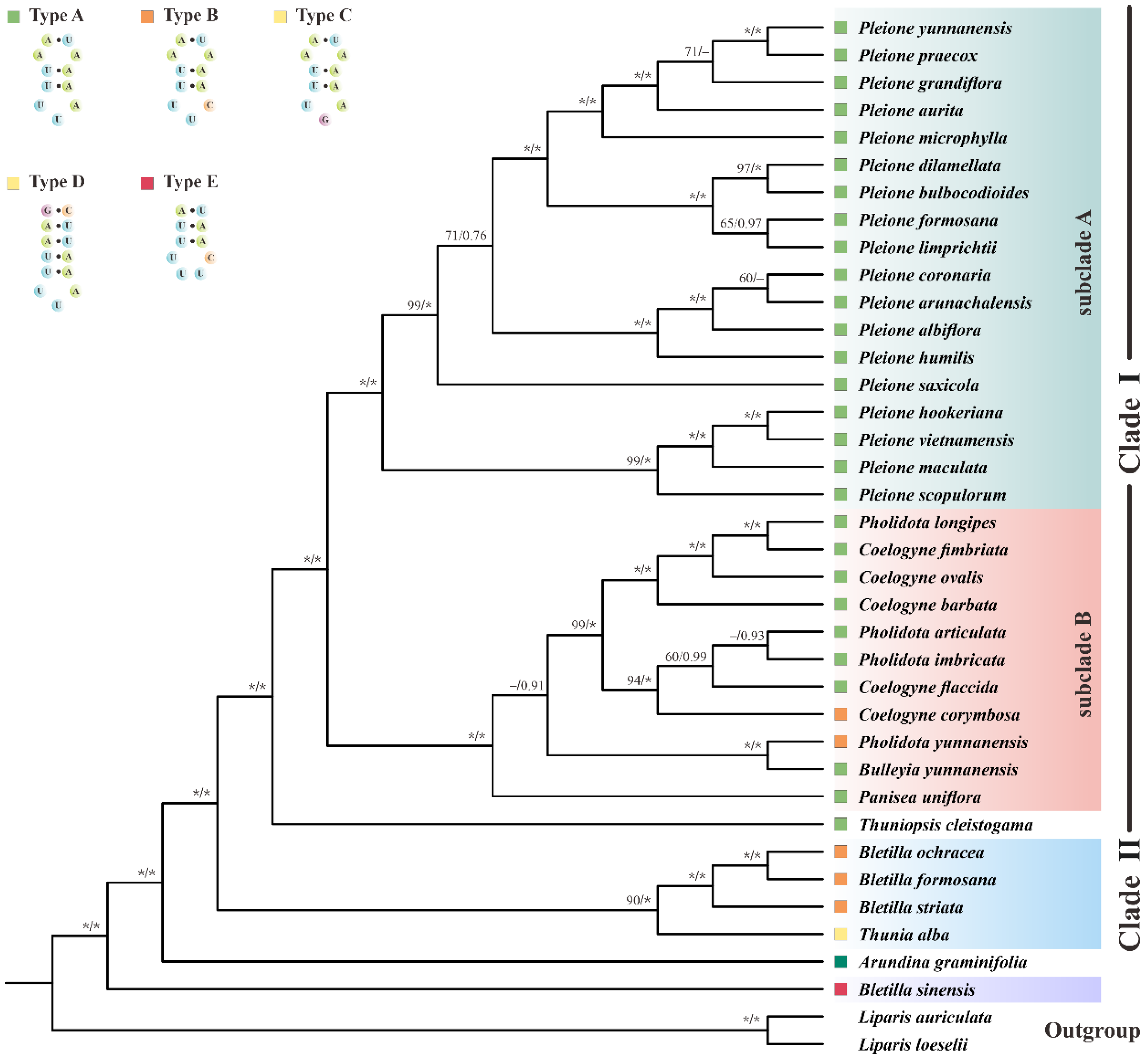
2.2. High-Informative Patterns of pttRNAs’ Secondary Structures
2.3. Patterns of Codon Usage and Aversion
2.4. Phylogenetic Implications of Plastomes within Bletilla
3. Discussion
4. Materials and Methods
4.1. Sample Material, DNA Extraction, Sequencing and Annotations
4.2. Comparative Structural Analyses among the Plastomes of Bletilla
4.3. Plastomic Codon Usage and Aversion Indices
4.4. Phylogenetic Inferences
5. Conclusions
Supplementary Materials
Author Contributions
Funding
Institutional Review Board Statement
Informed Consent Statement
Data Availability Statement
Acknowledgments
Conflicts of Interest
References
- Antonelli, A.; Smith, R.; Fry, C.; Simmonds, M.S.; Kersey, P.J.; Pritchard, H.; Abbo, M.; Acedo, C.; Adams, J.; Ainsworth, A. State of the World’s Plants and Fungi 2020; Royal Botanic Gardens (Kew): London, UK, 2020. [Google Scholar]
- Christenhusz, M.J.; Byng, J.W. The number of known plants species in the world and its annual increase. Phytotaxa 2016, 261, 201–217. [Google Scholar] [CrossRef]
- Chase, M.; Cameron, K.; Hills, H.; Jarrell, D. Molecular systematics of the Orchidaceae and other lilioid monocots. In Proceedings of the 14th World Orchid Conference; Pridgeon, A.M., Ed.; HMSO, Edinburgh: London, UK, 1994; pp. 61–73. [Google Scholar]
- Freudenstein, J.V.; Chase, M.W. Phylogenetic relationships in Epidendroideae (Orchidaceae), one of the great flowering plant radiations: Progressive specialization and diversification. Ann. Bot. 2015, 115, 665–681. [Google Scholar] [CrossRef] [PubMed]
- Goldman, D.H.; Freudenstein, J.V.; Kores, P.J.; Molvray, M.; Jarrell, D.C.; Whitten, W.M.; Cameron, K.M.; Jansen, R.K.; Chase, M.W. Phylogenetics of Arethuseae (Orchidaceae) based on plastid matK and rbcL sequences. Syst. Bot. 2001, 26, 670–695. [Google Scholar]
- Kim, Y.-K.; Jo, S.; Cheon, S.-H.; Joo, M.-J.; Hong, J.-R.; Kwak, M.; Kim, K.-J. Plastome evolution and phylogeny of Orchidaceae, with 24 new sequences. Front. Plant Sci. 2020, 11, 22. [Google Scholar] [CrossRef]
- Neyland, R.; Urbatsch, L.E. Phylogeny of subfamily Epidendroideae (Orchidaceae) inferred from ndhF chloroplast gene sequences. Am. J. Bot. 1996, 83, 1195–1206. [Google Scholar] [CrossRef]
- van den Berg, C.; Goldman, D.H.; Freudenstein, J.V.; Pridgeon, A.M.; Cameron, K.M.; Chase, M.W. An overview of the phylogenetic relationships within Epidendroideae inferred from multiple DNA regions and recircumscription of Epidendreae and Arethuseae (Orchidaceae). Am. J. Bot. 2005, 92, 613–624. [Google Scholar] [CrossRef]
- Chase, M.W.; Cameron, K.M.; Freudenstein, J.V.; Pridgeon, A.M.; Salazar, G.; Van den Berg, C.; Schuiteman, A. An updated classification of Orchidaceae. Bot. J. Linn. Soc. 2015, 177, 151–174. [Google Scholar] [CrossRef]
- Dressler, R.L. Phylogeny and Classification of the Orchid Family; Cambridge University Press: Cambridge, UK, 1993. [Google Scholar]
- Lindley, J. Orchidearum Sceletos, Commisit Johannes Lindley; Typis Ricardi Taylor: London, UK, 1826. [Google Scholar]
- Dressler, R.L. The Orchids: Natural History and Classification; Harvard University Press: Cambridge, MA, USA, 1981. [Google Scholar]
- Jiang, S.; Wang, M.; Jiang, L.; Xie, Q.; Yuan, H.; Yang, Y.; Zafar, S.; Liu, Y.; Jian, Y.; Li, B. The medicinal uses of the genus Bletilla in traditional Chinese medicine: A phytochemical and pharmacological review. J. Ethnopharmacol 2021, 280, 114263. [Google Scholar] [CrossRef]
- Lanjouw, J. International Code of Botanical Nomenclature Adopted by the Ninth International Botanical Congress; International Bureau for Plant Taxonomy & Nomenclature of the International Association for Plant Taxonomy: Utrecht, The Netherlands, 1961. [Google Scholar]
- Tan, K.W. The systematic status of the genus Bletilla (Orchidaceae). Brittonia 1969, 21, 202–214. [Google Scholar] [CrossRef]
- Schlechter, R. Das system der orchidaceen. Not. Bot. Gart. Berl.-Dahl. 1926, 9, 563–591. [Google Scholar] [CrossRef]
- Mansfeld, R. Üeber das System der Orchidaceae. Blumea Suppl. 1937, 29, 25–37. [Google Scholar]
- Huang, W.-C.; Liu, Z.-J.; Jiang, K.; Luo, Y.-B.; Jin, X.-H.; Zhang, Z.; Xu, R.-H.; Muchuku, J.K.; Musungwa, S.S.; Yukawa, T.; et al. Phylogenetic analysis and character evolution of tribe Arethuseae (Orchidaceae) reveal a new genus Mengzia. Mol. Phylogenet. Evol. 2022, 167, 107362. [Google Scholar] [CrossRef]
- Li, L.; Ye, D.-P.; Niu, M.; Yan, H.-F.; Wen, T.-L.; Li, S.-J. Thuniopsis: A new orchid genus and phylogeny of the tribe Arethuseae (Orchidaceae). PLoS ONE 2015, 10, e0132777. [Google Scholar] [CrossRef]
- Feng, H.; Cao, T.; Xu, H.; Liu, Y.; Han, Y.; Sun, W.; Liu, Y. Characterization of the complete chloroplast genome of Bletilla striata (Orchidaceae: Bletilla), the herb in China. Mitochondrial DNA B 2019, 4, 3542–3543. [Google Scholar] [CrossRef]
- Daniell, H.; Lin, C.-S.; Yu, M.; Chang, W.-J. Chloroplast genomes: Diversity, evolution, and applications in genetic engineering. Genome Biol. 2016, 17, 134. [Google Scholar] [CrossRef] [PubMed]
- Ren, T.; Yang, Y.; Zhou, T.; Liu, Z.-L. Comparative plastid genomes of Primula species: Sequence divergence and phylogenetic relationships. Int. J. Mol. Sci. 2018, 19, 1050. [Google Scholar] [CrossRef]
- Hong, Z.; Wu, Z.; Zhao, K.; Yang, Z.; Zhang, N.; Guo, J.; Tembrock, L.R.; Xu, D. Comparative analyses of five complete chloroplast genomes from the genus Pterocarpus (Fabacaeae). Int. J. Mol. Sci. 2020, 21, 3758. [Google Scholar] [CrossRef]
- Li, P.; Lou, G.; Cai, X.; Zhang, B.; Cheng, Y.; Wang, H. Comparison of the complete plastomes and the phylogenetic analysis of Paulownia species. Sci. Rep. 2020, 10, 2225. [Google Scholar] [CrossRef]
- Pacheco, T.G.; Lopes, A.d.S.; Welter, J.F.; Yotoko, K.S.C.; Otoni, W.C.; Vieira, L.d.N.; Guerra, M.P.; Nodari, R.O.; Balsanelli, E.; Pedrosa, F.d.O. Plastome sequences of the subgenus Passiflora reveal highly divergent genes and specific evolutionary features. Plant Mol. Biol. 2020, 104, 21–37. [Google Scholar] [CrossRef]
- Chen, S.; Wang, T.; Shu, J.; Xiang, Q.; Yang, T.; Zhang, X.; Yan, Y. Plastid Phylogenomics and Plastomic Diversity of the Extant Lycophytes. Genes 2022, 13, 1280. [Google Scholar] [CrossRef]
- Dalla Costa, T.P.; Silva, M.C.; de Santana Lopes, A.; Gomes Pacheco, T.; de Oliveira, J.D.; de Baura, V.A.; Balsanelli, E.; Maltempi de Souza, E.; de Oliveira Pedrosa, F.; Rogalski, M. The plastome of Melocactus glaucescens Buining & Brederoo reveals unique evolutionary features and loss of essential tRNA genes. Planta 2022, 255, 57. [Google Scholar] [PubMed]
- Han, S.; Bi, D.; Yi, R.; Ding, H.; Wu, L.; Kan, X. Plastome evolution of Aeonium and Monanthes (Crassulaceae): Insights into the variation of plastomic tRNAs, and the patterns of codon usage and aversion. Planta 2022, 256, 35. [Google Scholar] [CrossRef] [PubMed]
- Shahzadi, I.; Abdullah; Mehmood, F.; Ali, Z.; Ahmed, I.; Mirza, B. Chloroplast genome sequences of Artemisia maritima and Artemisia absinthium: Comparative analyses, mutational hotspots in genus Artemisia and phylogeny in family Asteraceae. Genomics 2020, 112, 1454–1463. [Google Scholar] [CrossRef] [PubMed]
- Liu, L.; Wang, Y.; He, P.; Li, P.; Lee, J.; Soltis, D.E.; Fu, C. Chloroplast genome analyses and genomic resource development for epilithic sister genera Oresitrophe and Mukdenia (Saxifragaceae), using genome skimming data. BMC Genom. 2018, 19, 235. [Google Scholar] [CrossRef] [PubMed]
- Henriquez, C.L.; Abdullah; Ahmed, I.; Carlsen, M.M.; Zuluaga, A.; Croat, T.B.; McKain, M.R. Molecular evolution of chloroplast genomes in Monsteroideae (Araceae). Planta 2020, 251, 72. [Google Scholar] [CrossRef]
- Wang, N.; Dong, W.L.; Zhang, X.J.; Zhou, T.; Huang, X.J.; Li, B.G.; Liu, J.N.; Ma, X.F.; Li, Z.H. Evolutionary characteristics and phylogeny of cotton chloroplast tRNAs. Planta 2021, 254, 116. [Google Scholar] [CrossRef]
- Mohanta, T.K.; Syed, A.S.; Ameen, F.; Bae, H. Novel Genomic and Evolutionary Perspective of Cyanobacterial tRNAs. Front. Genet. 2017, 8, 200. [Google Scholar] [CrossRef]
- Iriarte, A.; Lamolle, G.; Musto, H. Codon Usage Bias: An Endless Tale. J. Mol. Evol. 2021, 89, 589–593. [Google Scholar] [CrossRef]
- Leffler, E.M.; Bullaughey, K.; Matute, D.R.; Meyer, W.K.; Segurel, L.; Venkat, A.; Andolfatto, P.; Przeworski, M. Revisiting an old riddle: What determines genetic diversity levels within species? PLoS Biol. 2012, 10, e1001388. [Google Scholar] [CrossRef]
- Parvathy, S.T.; Udayasuriyan, V.; Bhadana, V. Codon usage bias. Mol. Biol. Rep. 2021, 49, 539–565. [Google Scholar] [CrossRef]
- Yang, J.; Ding, H.; Kan, X. Codon usage patterns and evolution of HSP60 in birds. Int. J. Biol. Macromol. 2021, 183, 1002–1012. [Google Scholar] [CrossRef]
- Zhou, J.; Ding, Y.; He, Y.; Chu, Y.; Zhao, P.; Ma, L.; Wang, X.; Li, X.; Liu, Y. The effect of multiple evolutionary selections on synonymous codon usage of genes in the Mycoplasma bovis genome. PLoS ONE 2014, 9, e108949. [Google Scholar] [CrossRef] [Green Version]
- Yadav, M.K.; Swati, D. Comparative genome analysis of six malarial parasites using codon usage bias based tools. Bioinformation 2012, 8, 1230–1239. [Google Scholar] [CrossRef]
- Sheng, J.; She, X.; Liu, X.; Wang, J.; Hu, Z. Comparative analysis of codon usage patterns in chloroplast genomes of five Miscanthus species and related species. PeerJ 2021, 9, e12173. [Google Scholar] [CrossRef]
- Chen, S.L.; Lee, W.; Hottes, A.K.; Shapiro, L.; McAdams, H.H. Codon usage between genomes is constrained by genome-wide mutational processes. Proc. Natl. Acad. Sci. USA 2004, 101, 3480–3485. [Google Scholar] [CrossRef]
- Liu, Q.; Feng, Y.; Xue, Q. Analysis of factors shaping codon usage in the mitochondrion genome of Oryza sativa. Mitochondrion 2004, 4, 313–320. [Google Scholar] [CrossRef]
- Bulmer, M. Are codon usage patterns in unicellular organisms determined by selection-mutation balance? J. Evol. Biol. 1988, 1, 15–26. [Google Scholar] [CrossRef]
- Duret, L.; Mouchiroud, D. Expression pattern and, surprisingly, gene length shape codon usage in Caenorhabditis, Drosophila, and Arabidopsis. Proc. Natl. Acad. Sci. USA 1999, 96, 4482–4487. [Google Scholar] [CrossRef]
- Cutter, A.D.; Charlesworth, B. Selection intensity on preferred codons correlates with overall codon usage bias in Caenorhabditis remanei. Curr. Biol. 2006, 16, 2053–2057. [Google Scholar] [CrossRef]
- Hanson, G.; Coller, J. Codon optimality, bias and usage in translation and mRNA decay. Nat. Rev. Mol. Cell Biol. 2018, 19, 20–30. [Google Scholar] [CrossRef]
- Radhakrishnan, A.; Chen, Y.-H.; Martin, S.; Alhusaini, N.; Green, R.; Coller, J. The DEAD-box protein Dhh1p couples mRNA decay and translation by monitoring codon optimality. Cell 2016, 167, 122–132. e129. [Google Scholar] [CrossRef]
- Presnyak, V.; Alhusaini, N.; Chen, Y.-H.; Martin, S.; Morris, N.; Kline, N.; Olson, S.; Weinberg, D.; Baker, K.E.; Graveley, B.R.; et al. Codon optimality is a major determinant of mRNA stability. Cell 2015, 160, 1111–1124. [Google Scholar] [CrossRef] [Green Version]
- Miller, J.B.; Hippen, A.A.; Belyeu, J.R.; Whiting, M.F.; Ridge, P.G. Missing something? Codon aversion as a new character system in phylogenetics. Cladistics 2017, 33, 545–556. [Google Scholar] [CrossRef]
- Miller, J.B.; McKinnon, L.M.; Whiting, M.F.; Ridge, P.G. CAM: An alignment-free method to recover phylogenies using codon aversion motifs. PeerJ 2019, 7, e6984. [Google Scholar] [CrossRef]
- Clegg, M.T.; Zurawski, G. Chloroplast DNA and the study of plant phylogeny: Present status and future prospects. In Molecular Systematics of Plants; Soltis, P.S., Soltis, D.E., Doyle, J.J., Eds.; Springer: New York, NY, USA, 1992; pp. 1–13. [Google Scholar]
- Downie, S.R.; Palmer, J.D. Use of chloroplast DNA rearrangements in reconstructing plant phylogeny. In Molecular Systematics of Plants; Soltis, P.S., Soltis, D.E., Doyle, J.J., Eds.; Springer: New York, NY, USA, 1992; pp. 14–35. [Google Scholar]
- Zhai, W.; Duan, X.; Zhang, R.; Guo, C.; Li, L.; Xu, G.; Shan, H.; Kong, H.; Ren, Y. Chloroplast genomic data provide new and robust insights into the phylogeny and evolution of the Ranunculaceae. Mol. Phylogenet. Evol. 2019, 135, 12–21. [Google Scholar] [CrossRef]
- Wang, R.-J.; Cheng, C.-L.; Chang, C.-C.; Wu, C.-L.; Su, T.-M.; Chaw, S.-M. Dynamics and evolution of the inverted repeat-large single copy junctions in the chloroplast genomes of monocots. BMC Evol. Biol. 2008, 8, 36. [Google Scholar] [CrossRef]
- Liu, H.; Su, Z.; Yu, S.; Liu, J.; Yin, X.; Zhang, G.; Liu, W.; Li, B. Genome Comparison Reveals Mutation Hotspots in the Chloroplast Genome and Phylogenetic Relationships of Ormosia Species. Biomed Res. Int. 2019, 2019, 7265030. [Google Scholar] [CrossRef]
- Masood, M.S.; Nishikawa, T.; Fukuoka, S.-i.; Njenga, P.K.; Tsudzuki, T.; Kadowaki, K.-i. The complete nucleotide sequence of wild rice (Oryza nivara) chloroplast genome: First genome wide comparative sequence analysis of wild and cultivated rice. Gene 2004, 340, 133–139. [Google Scholar] [CrossRef]
- Huang, H.; Shi, C.; Liu, Y.; Mao, S.-Y.; Gao, L.-Z. Thirteen Camelliachloroplast genome sequences determined by high-throughput sequencing: Genome structure and phylogenetic relationships. BMC Evol. Biol. 2014, 14, 151. [Google Scholar] [CrossRef]
- Wu, C.-S.; Chaw, S.-M. Evolutionary stasis in cycad plastomes and the first case of plastome GC-biased gene conversion. Genome Biol. Evol. 2015, 7, 2000–2009. [Google Scholar] [CrossRef]
- Garaycochea, S.; Speranza, P.; Alvarez-Valin, F. A strategy to recover a high-quality, complete plastid sequence from low-coverage whole-genome sequencing. Appl. Plant Sci. 2015, 3, 1500022. [Google Scholar] [CrossRef]
- Shaw, J.; Lickey, E.B.; Schilling, E.E.; Small, R.L. Comparison of whole chloroplast genome sequences to choose noncoding regions for phylogenetic studies in angiosperms: The tortoise and the hare III. Am. J. Bot. 2007, 94, 275–288. [Google Scholar] [CrossRef] [Green Version]
- Perry, A.S.; Wolfe, K.H. Nucleotide substitution rates in legume chloroplast DNA depend on the presence of the inverted repeat. J. Mol. Evol. 2002, 55, 501–508. [Google Scholar] [CrossRef] [PubMed]
- Birky, C.W., Jr.; Walsh, J. Biased gene conversion, copy number, and apparent mutation rate differences within chloroplast and bacterial genomes. Genetics 1992, 130, 677–683. [Google Scholar] [CrossRef]
- Li, F.-W.; Kuo, L.-Y.; Pryer, K.M.; Rothfels, C.J. Genes translocated into the plastid inverted repeat show decelerated substitution rates and elevated GC content. Genome Biol. Evol. 2016, 8, 2452–2458. [Google Scholar] [CrossRef]
- Dong, W.; Liu, J.; Yu, J.; Wang, L.; Zhou, S. Highly variable chloroplast markers for evaluating plant phylogeny at low taxonomic levels and for DNA barcoding. PLoS ONE 2012, 7, e35071. [Google Scholar] [CrossRef]
- Sobreiro, M.B.; Vieira, L.D.; Nunes, R.; Novaes, E.; Coissac, E.; Silva-Junior, O.B.; Grattapaglia, D.; Collevatti, R.G. Chloroplast genome assembly of Handroanthus impetiginosus: Comparative analysis and molecular evolution in Bignoniaceae. Planta 2020, 252, 91. [Google Scholar] [CrossRef]
- Zhang, J.; Huang, H.; Qu, C.; Meng, X.; Meng, F.; Yao, X.; Wu, J.; Guo, X.; Han, B.; Xing, S. Comprehensive analysis of chloroplast genome of Albizia julibrissin Durazz.(Leguminosae sp.). Planta 2022, 255, 26. [Google Scholar] [CrossRef]
- Wu, L.; Cui, Y.; Wang, Q.; Xu, Z.; Wang, Y.; Lin, Y.; Song, J.; Yao, H. Identification and phylogenetic analysis of five Crataegus species (Rosaceae) based on complete chloroplast genomes. Planta 2021, 254, 14. [Google Scholar] [CrossRef]
- Jansen, R.K.; Kaittanis, C.; Saski, C.; Lee, S.-B.; Tomkins, J.; Alverson, A.J.; Daniell, H. Phylogenetic analyses of Vitis (Vitaceae) based on complete chloroplast genome sequences: Effects of taxon sampling and phylogenetic methods on resolving relationships among rosids. BMC Evol. Biol. 2006, 6, 32. [Google Scholar] [CrossRef]
- Zhao, Y.-H.; Zhou, T.; Wang, J.-X.; Li, Y.; Fang, M.-F.; Liu, J.-N.; Li, Z.-H. Evolution and structural variations in chloroplast tRNAs in gymnosperms. BMC Genom. 2021, 22, 750. [Google Scholar] [CrossRef] [PubMed]
- Zhong, Q.Y.; Fu, X.G.; Zhang, T.T.; Zhou, T.; Yue, M.; Liu, J.N.; Li, Z.H. Phylogeny and evolution of chloroplast tRNAs in Adoxaceae. Ecol. Evol. 2021, 11, 1294–1309. [Google Scholar] [CrossRef] [PubMed]
- Brennan, T.; Sundaralingam, M. Structure, of transfer RNA molecules containing the long variable loop. Nucleic Acids Res. 1976, 3, 3235–3252. [Google Scholar] [CrossRef]
- Dock-Bregeon, A.C.; Westhof, E.; Giege, R.; Moras, D. Solution structure of a tRNA with a large variable region: Yeast tRNASer. J. Mol. Biol. 1989, 206, 707–722. [Google Scholar] [CrossRef]
- Sun, F.J.; Caetano-Anollés, G. The evolutionary significance of the long variable arm in transfer RNA. Complexity 2009, 14, 26–39. [Google Scholar] [CrossRef]
- Akashi, H. Synonymous codon usage in Drosophila melanogaster: Natural selection and translational accuracy. Genetics 1994, 136, 927–935. [Google Scholar] [CrossRef]
- Wei, L.; He, J.; Jia, X.; Qi, Q.; Liang, Z.; Zheng, H.; Ping, Y.; Liu, S.; Sun, J. Analysis of codon usage bias of mitochondrial genome in Bombyx moriand its relation to evolution. BMC Evol. Biol. 2014, 14, 262. [Google Scholar] [CrossRef]
- Osawa, S.; Ohama, T.; Yamao, F.; Muto, A.; Jukes, T.H.; Ozeki, H.; Umesono, K. Directional mutation pressure and transfer RNA in choice of the third nucleotide of synonymous two-codon sets. Proc. Natl. Acad. Sci. USA 1988, 85, 1124–1128. [Google Scholar] [CrossRef]
- Fedorov, A.; Saxonov, S.; Gilbert, W. Regularities of context-dependent codon bias in eukaryotic genes. Nucleic Acids Res. 2002, 30, 1192–1197. [Google Scholar] [CrossRef]
- Zhang, R.; Zhang, L.; Wang, W.; Zhang, Z.; Du, H.; Qu, Z.; Li, X.-Q.; Xiang, H. Differences in codon usage bias between photosynthesis-related genes and genetic system-related genes of chloroplast genomes in cultivated and wild solanum species. Int. J. Mol. Sci. 2018, 19, 3142. [Google Scholar] [CrossRef]
- Chamani Mohasses, F.; Solouki, M.; Ghareyazie, B.; Fahmideh, L.; Mohsenpour, M. Correlation between gene expression levels under drought stress and synonymous codon usage in rice plant by in-silico study. PLoS ONE 2020, 15, e0237334. [Google Scholar] [CrossRef] [PubMed]
- Sueoka, N. Directional mutation pressure and neutral molecular evolution. Proc. Natl. Acad. Sci. USA 1988, 85, 2653–2657. [Google Scholar] [CrossRef] [PubMed] [Green Version]
- Tang, D.; Wei, F.; Cai, Z.; Wei, Y.; Khan, A.; Miao, J.; Wei, K. Analysis of codon usage bias and evolution in the chloroplast genome of Mesona chinensis Benth. Dev. Genes Evol. 2021, 231, 1–9. [Google Scholar] [CrossRef] [PubMed]
- Zhou, Z.; Dang, Y.; Zhou, M.; Li, L.; Yu, C.-H.; Fu, J.; Chen, S.; Liu, Y. Codon usage is an important determinant of gene expression levels largely through its effects on transcription. Proc. Natl. Acad. Sci. USA 2016, 113, E6117–E6125. [Google Scholar] [CrossRef]
- Hershberg, R.; Petrov, D.A. Selection on codon bias. Annu. Rev. Genet. 2008, 42, 287–299. [Google Scholar] [CrossRef]
- Miller, J.B.; McKinnon, L.M.; Whiting, M.F.; Ridge, P.G. Codon use and aversion is largely phylogenetically conserved across the tree of life. Mol. Phylogenet. Evol. 2020, 144, 106697. [Google Scholar] [CrossRef]
- Miller, J.B.; Whiting, M.F.; Kauwe, J.S.; Ridge, P.G. How Codon Usage Bias Affects Our Ability to Recover the Tree of Life. J Phylogenetics Evol Biol. 2021, 9, 1. [Google Scholar]
- Murray, M.G.; Thompson, W.F. Rapid isolation of high molecular weight plant DNA. Nucleic Acids Res. 1980, 8, 4321–4325. [Google Scholar] [CrossRef]
- Andrews, S. FastQC: A Quality Control Tool for High Throughput Sequence Data. Available online: http://www.bioinformatics.babraham.ac.uk/projects/fastqc/ (accessed on 10 January 2017).
- Chen, S.; Zhou, Y.; Chen, Y.; Gu, J. fastp: An ultra-fast all-in-one FASTQ preprocessor. Bioinformatics 2018, 34, i884–i890. [Google Scholar] [CrossRef]
- Jin, J.-J.; Yu, W.-B.; Yang, J.-B.; Song, Y.; DePamphilis, C.W.; Yi, T.-S.; Li, D.-Z. GetOrganelle: A fast and versatile toolkit for accurate de novo assembly of organelle genomes. Genome Biol. 2020, 21, 241. [Google Scholar] [CrossRef]
- Cai, Z.; Wang, H.; Wang, G. Complete chloroplast genome sequence of Bletilla striata (Thunb.) Reichb. f., a Chinese folk medicinal plant. Mitochondrial DNA B 2020, 5, 2239–2240. [Google Scholar] [CrossRef] [PubMed]
- Tillich, M.; Lehwark, P.; Pellizzer, T.; Ulbricht-Jones, E.S.; Fischer, A.; Bock, R.; Greiner, S. GeSeq–versatile and accurate annotation of organelle genomes. Nucleic Acids Res. 2017, 45, W6–W11. [Google Scholar] [CrossRef] [PubMed]
- Chan, P.P.; Lin, B.Y.; Mak, A.J.; Lowe, T.M. tRNAscan-SE 2.0: Improved detection and functional classification of transfer RNA genes. Nucleic Acids Res. 2021, 49, 9077–9096. [Google Scholar] [CrossRef]
- Johnson, M.; Zaretskaya, I.; Raytselis, Y.; Merezhuk, Y.; McGinnis, S.; Madden, T.L. NCBI BLAST: A better web interface. Nucleic Acids Res. 2008, 36, W5–W9. [Google Scholar] [CrossRef]
- Zheng, S.; Poczai, P.; Hyvönen, J.; Tang, J.; Amiryousefi, A. Chloroplot: An online program for the versatile plotting of organelle genomes. Front. Genet. 2020, 11, 1123. [Google Scholar] [CrossRef]
- Hall, T.; Biosciences, I.; Carlsbad, C. BioEdit: An important software for molecular biology. GERF Bull. BioSci. 2011, 2, 60–61. [Google Scholar]
- Peden, J.F. Analysis of Codon Usage. Ph.D. Thesis, University of Nottingham, Nottingham, UK, 2000. [Google Scholar]
- Sharp, P.M.; Li, W.-H. An evolutionary perspective on synonymous codon usage in unicellular organisms. J. Mol. Evol. 1986, 24, 28–38. [Google Scholar] [CrossRef]
- Wright, F. The ‘effective number of codons’ used in a gene. Gene 1990, 87, 23–29. [Google Scholar] [CrossRef]
- Katoh, K.; Standley, D.M. MAFFT multiple sequence alignment software version 7: Improvements in performance and usability. Mol. Biol. Evol. 2013, 30, 772–780. [Google Scholar] [CrossRef]
- Vaidya, G.; Lohman, D.J.; Meier, R. SequenceMatrix: Concatenation software for the fast assembly of multi-gene datasets with character set and codon information. Cladistics 2011, 27, 171–180. [Google Scholar] [CrossRef] [PubMed]
- Stamatakis, A. RAxML version 8: A tool for phylogenetic analysis and post-analysis of large phylogenies. Bioinformatics 2014, 30, 1312–1313. [Google Scholar] [CrossRef] [PubMed]
- Lanfear, R.; Frandsen, P.B.; Wright, A.M.; Senfeld, T.; Calcott, B. PartitionFinder 2: New methods for selecting partitioned models of evolution for molecular and morphological phylogenetic analyses. Mol. Biol. Evol. 2017, 34, 772–773. [Google Scholar] [CrossRef] [PubMed]
- Darriba, D.; Posada, D.; Kozlov, A.M.; Stamatakis, A.; Morel, B.; Flouri, T. ModelTest-NG: A new and scalable tool for the selection of DNA and protein evolutionary models. Mol. Biol. Evol. 2020, 37, 291–294. [Google Scholar] [CrossRef] [PubMed]
- Rambaut, A.; Drummond, A.J.; Xie, D.; Baele, G.; Suchard, M.A. Posterior summarization in Bayesian phylogenetics using Tracer 1.7. Syst. Biol. 2018, 67, 901–904. [Google Scholar] [CrossRef] [Green Version]







| Botanists | Taxonomic Status of Bletilla | |
|---|---|---|
| Bentham (1883) | Included within the genus Bletia Position: tribe Epidendreae, subtribe Bletieae | |
| Schlechter (1926) | As an individual genus associated with the genus Arethusa in the same subtribe (Bletia was placed in the subtribe Phajeae of tribe Kerosphaereae) Position: tribe Polychondreae, subtribe Bletilleae | |
| Mansfeld | Bletilla, Arethusa and Bletia were classified in the same tribe | |
| (1937, 1954) | Position: tribe Epidendreae | subtribe Bletillinae (including Bletilla and Arethusa) |
| subtribe Phaiinae (including Bletia) | ||
| Dressler | Bletilla, Arethusa and Bletia were classified in the same tribe | |
| (1981, 1993) | Position: tribe Arethuseae | subtribe Arethusinae (Arethusa) |
| subtribe Bletiinae (included Bletilla and Bletia) | ||
| Szlachetko (1995) | Bletilla and Bletia were classified in the same tribe (Arethusa was still placed in tribe Arethuseae) Position: tribe Bletiinae (including Bletilla and Bletia) | |
| Berg (2005) | Bletilla and Arethusa were classified in the same tribe (Bletia was placed in the subtribe Bletiinae of tribe Epidendreae) | |
| Until now | Position: tribe Arethuseae | subtribe Arethusinae (including Arethusa) |
| subtribe Coelogyninae (including Bletilla) | ||
| Species (Accession Number) | B. formosana (OP104328) | B. ochracea (OP104329) | B. striata (OP104330) | B. sinensis (MT806143) | |
|---|---|---|---|---|---|
| Size (base pair, bp) | Total | 160,022 | 160,168 | 159,484 | 156,942 |
| LSC | 87,636 | 87,746 | 87,114 | 86,289 | |
| IR | 26,801 | 26,809 | 26,793 | 26,202 | |
| SSC | 18,784 | 18,804 | 18,784 | 18,249 | |
| Number of genes | Total | 135 | 135 | 135 | 135 |
| PCGs | 86 | 86 | 86 | 86 | |
| tRNA | 38 | 38 | 38 | 38 | |
| rRNA | 8 | 8 | 8 | 8 | |
| Pseudo | 3 | 3 | 3 | 3 | |
| Intron-containing | 17 | 17 | 17 | 17 | |
| GC content (%) | Total | 37.2 | 37.2 | 37.2 | 37.2 |
| LSC | 35.1 | 35.0 | 35.0 | 35.0 | |
| IR | 43.2 | 43.2 | 43.2 | 43.2 | |
| SSC | 30.3 | 30.3 | 30.2 | 30.4 | |
| All genes | 39.7 | 39.8 | 39.7 | 39.7 | |
| CDS | 38.0 | 38.0 | 38.0 | 37.9 | |
| tRNA | 53.0 | 53.1 | 53.2 | 53.2 | |
| rRNA | 54.9 | 54.9 | 54.9 | 54.8 | |
| Taxa | Region | Nucleotide Diversity | No. of Mutations | Region Length | |
|---|---|---|---|---|---|
| Group A | 1 | matK-trnK-UUU | 0.04243 | 199 | 1307 |
| 2 | trnS-GCU-trnG-GCC | 0.03875 | 93 | 965 | |
| 3 | petN-psbM-trnD-GUC | 0.04389 | 158 | 1127 | |
| 4 | trnE-UUC-trnT-GGU-psbD | 0.07028 | 253 | 1331 | |
| 5 | trnT-GGU-psbD | 0.03667 | 44 | 731 | |
| 6 | ndhC-trnV-UAC-trnM-CAU-atpE | 0.04194 | 50 | 1540 | |
| 7 | rbcL | 0.05880 | 203 | 1247 | |
| 8 | psbB-psbT | 0.04569 | 109 | 1078 | |
| 9 | petB | 0.05546 | 188 | 1130 | |
| 10 | ccsA-ndhD | 0.05944 | 353 | 1504 | |
| 11 | ndhD | 0.03764 | 89 | 857 | |
| 12 | ycf1 | 0.04000 | 48 | 621 | |
| Group B | 1 | psbA-matK | 0.00556 | 15 | 1000 |
| 2 | matK-trnK-UUU | 0.00612 | 33 | 1601 | |
| 3 | rps16-trnQ-UUG-psbK | 0.00556 | 10 | 845 | |
| 4 | trnS-GCU-trnG-GCC | 0.00667 | 18 | 1016 | |
| 5 | trnG-GCC-trnR-UCU-atpA | 0.00695 | 25 | 1205 | |
| 6 | trnT-GGU-psbD | 0.00556 | 5 | 609 | |
| 7 | atpB-rbcL | 0.00917 | 33 | 1257 | |
| 8 | psbH-petB | 0.01185 | 32 | 1009 | |
| 9 | rpoA-rps11-rpl36-infA | 0.00778 | 21 | 1000 | |
| 10 | rpl16 | 0.00741 | 20 | 1023 | |
| 11 | rps3-rpl22 | 0.00556 | 5 | 601 | |
| 12 | ccsA-ndhD | 0.00723 | 13 | 849 | |
| 13 | rps15-ycf1 | 0.00926 | 25 | 1000 | |
| 14 | trnN-GUU-trnR-ACG-rrn5-rrn4.5-rrn23 | 0.00630 | 17 | 1009 |
| Bletilla formosana | Bletilla ochracea | Bletilla striata | Bletilla sinensis | Arundina graminifolia | ||||||
|---|---|---|---|---|---|---|---|---|---|---|
| Gene | ENC | Gene | ENC | Gene | ENC | Gene | ENC | Gene | ENC | |
| Low group | rps18 | 36.65 | rps18 | 36.65 | rps18 | 36.65 | rps18 | 38.16 | rps8 | 37.85 |
| rpl16 | 41.39 | rpl16 | 41.39 | psbD | 42.05 | rps8 | 40.80 | rps14 | 42.03 | |
| psbD | 42.05 | psbD | 42.05 | rpl16 | 42.20 | rpl16 | 41.67 | petD | 42.03 | |
| High group | clpP | 57.86 | clpP | 57.86 | clpP | 57.86 | ndhJ | 53.81 | ndhJ | 54.68 |
| ndhE | 59.50 | ndhE | 59.50 | ndhE | 59.50 | rps4 | 54.04 | clpP | 57.69 | |
| ycf3 | 60.75 | ycf3 | 60.75 | ycf3 | 60.75 | clpP | 60.36 | ndhE | 57.83 | |
| Taxa | Optimal Codons | ||||
|---|---|---|---|---|---|
| B. formosana | GGU | UUG | UCC | CGU | |
| B. ochracea | GGU | UUG | UCC | CGU | |
| B. striata | GGU | UUG | UCC | CGU | |
| B. sinensis | GGU | CGA | |||
| A. graminifolia | GGU | CGA | UUG | UCC | |
Publisher’s Note: MDPI stays neutral with regard to jurisdictional claims in published maps and institutional affiliations. |
© 2022 by the authors. Licensee MDPI, Basel, Switzerland. This article is an open access article distributed under the terms and conditions of the Creative Commons Attribution (CC BY) license (https://creativecommons.org/licenses/by/4.0/).
Share and Cite
Han, S.; Wang, R.; Hong, X.; Wu, C.; Zhang, S.; Kan, X. Plastomes of Bletilla (Orchidaceae) and Phylogenetic Implications. Int. J. Mol. Sci. 2022, 23, 10151. https://doi.org/10.3390/ijms231710151
Han S, Wang R, Hong X, Wu C, Zhang S, Kan X. Plastomes of Bletilla (Orchidaceae) and Phylogenetic Implications. International Journal of Molecular Sciences. 2022; 23(17):10151. https://doi.org/10.3390/ijms231710151
Chicago/Turabian StyleHan, Shiyun, Rongbin Wang, Xin Hong, Cuilian Wu, Sijia Zhang, and Xianzhao Kan. 2022. "Plastomes of Bletilla (Orchidaceae) and Phylogenetic Implications" International Journal of Molecular Sciences 23, no. 17: 10151. https://doi.org/10.3390/ijms231710151
APA StyleHan, S., Wang, R., Hong, X., Wu, C., Zhang, S., & Kan, X. (2022). Plastomes of Bletilla (Orchidaceae) and Phylogenetic Implications. International Journal of Molecular Sciences, 23(17), 10151. https://doi.org/10.3390/ijms231710151

