Of Mouse and Man: Cross-Species Characterization of Hypertensive Cardiac Remodeling
Abstract
1. Introduction
2. Results
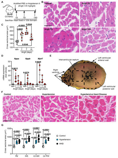
2.1. Cardiomyocyte Hypertrophy Is an Acute Phase in Hypertension
2.2. Perivascular Fibrosis Predominates in Human and Murine Hypertensive Remodelling
2.3. Inverse Relationship between Perivascular Fibrosis and Cardiomyocyte Hypertrophy in Advanced Hypertension
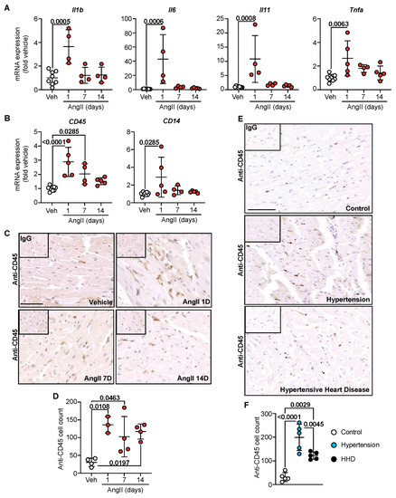
2.4. Inflammation Is a Catalyst for Hypertensive Cardiac Remodelling
3. Discussion
4. Materials and Methods
4.1. Human Study Population
4.2. Ethical Statement and Source of Animals
4.3. In Vivo Mouse Studies
4.4. Histology and Assessment of Myocyte Size and Fibrosis
4.5. Immunohistochemistry
4.6. RNA Preparation and qPCR
4.7. Statistical Analysis
4.8. Data Analysis and Availability
Author Contributions
Funding
Institutional Review Board Statement
Informed Consent Statement
Data Availability Statement
Conflicts of Interest
Appendix A
| Human Cohort | Sex (M:F) | Age at Death (Mean, S.D) | On B.P Medication | Identified Medications |
|---|---|---|---|---|
| Control | 1:1.5 | 55.1 ± 20.8 | N/A * | N/A * |
| Clinical hypertension | 1:1.3 | 50.3 ± 12.5 | 44% | ACE inhibitors (Ramipril, Perindopril), beta-blocker (Bisoprolol) and calcium channel blockers (Felodipine, Amlodipine) |
| Hypertensive heart disease | 1:1.5 | 55.0 ± 20.0 | 80% | ACE inhibitors (Ramipril, Perindopril, Lisinopril), beta-blocker (Bisoprolol), calcium channel blocker (Amlodipine) and diuretics (Bumetanide, Furosemide) |
| Gene | Forward (Sense Primer) | Reverse (Antisense Primer) |
|---|---|---|
| Gapdh | TCACCACCATGGAGAAGGC | GCTAAGCAGTTGGTGGTGCA |
| Nppa | GATGGATTTCAAGAACCTGCTAGA | CTTCCTCAGTCTGCTCACTCA |
| Nppb | TCCAGCAGAGACCTCAAAATTC | CAGTGCGTTACAGCCCAAA |
| Myh7 | GAGATCGAGGACCTGATGG | TCATACTTCTGCTTCCACTCA |
| Col1a1 | TCGTGGCTTCTCTGGTCTC | CCGTTGAGTCCGTCTTTGC |
| Col3a1 | GGAACCTGGTTTCTTCTCACC | TAGGACTGACCAAGGTGGCT |
| Cd45 | ATGGTCCTCTGAATAAAGCCCA | TCAGCACTATTGGTAGGCTCC |
| Cd14 | GGCGCTCCGAGTTGTGACT | TACCTGCTTCAGCCCAGTGA |
| Il1b | AAGGGCTGCTTCCAAACCTTTGAC | ATACTGCCTGCCTGAAGCTCTTGT |
| Il6 | ATCCAGTTGCCTTCTTGGGACTGA | TAAGCCTCCGACTTGTGAAGTGGT |
| Il11 | AATTCCCAGCTGACGGAGATCACA | TCTACTCGAAGCCTTGTCAGCACA |
| Tnfa | TCTCATGCACCACCATCAAGGACT | ACCACTCTCCCTTTGCAGAACTCA |
References
- Kahan, T.; Bergfeldt, L. Left ventricular hypertrophy in hypertension: Its arrhythmogenic potential. Heart 2005, 91, 250–256. [Google Scholar] [CrossRef]
- Díez, J. Mechanisms of Cardiac Fibrosis in Hypertension. J. Clin. Hypertens. 2007, 9, 546–550. [Google Scholar] [CrossRef]
- Messerli, F.H. Hypertension and sudden cardiac death *. Am. J. Hypertens. 1999, 12, 181–188. [Google Scholar] [CrossRef][Green Version]
- Forouzanfar, M.H.; Liu, P.; Roth, G.A.; Ng, M.; Biryukov, S.; Marczak, L.; Alexander, L.; Estep, K.; Abate, K.H.; Akinyemiju, T.F.; et al. Global Burden of Hypertension and Systolic Blood Pressure of at Least 110 to 115 mm Hg, 1990–2015. JAMA 2017, 317, 165–182. [Google Scholar] [CrossRef]
- Lerman, L.O.; Kurtz, T.W.; Touyz, R.M.; Ellison, D.H.; Chade, A.R.; Crowley, S.D.; Mattson, D.L.; Mullins, J.J.; Osborn, J.; Eirin, A.; et al. Animal Models of Hypertension: A Scientific Statement from the American Heart Association. Hypertension 2019, 73, 87–120. [Google Scholar] [CrossRef]
- Matsusaka, T.; Katori, H.; Inagami, T.; Fogo, A.; Ichikawa, I. Communication between myocytes and fibroblasts in cardiac remodeling in angiotensin chimeric mice. J. Clin. Investig. 1999, 103, 1451–1458. [Google Scholar] [CrossRef]
- Li, J.; Kemp, B.A.; Howell, N.L.; Massey, J.; Mińczuk, K.; Huang, Q.; Chordia, M.D.; Roy, R.J.; Patrie, J.T.; Davogustto, G.E.; et al. Metabolic changes in spontaneously hypertensive rat hearts precede cardiac dysfunction and left ventricular hypertrophy. J. Am. Heart Assoc. 2019, 8, e010926. [Google Scholar] [CrossRef]
- González, A.; Ravassa, S.; López, B.; Moreno, M.U.; Beaumont, J.; San, J.G.; José, G.S.; Querejeta, R.; Bayes-Genis, A.; Díez, J. Myocardial remodeling in hypertension toward a new view of hypertensive heart disease. Hypertension 2018, 72, 549–558. [Google Scholar] [CrossRef]
- Dinh, Q.N.; Drummond, G.R.; Sobey, C.G.; Chrissobolis, S. Roles of inflammation, oxidative stress, and vascular dysfunction in hypertension. BioMed Res. Int. 2014, 2014, 406960. [Google Scholar] [CrossRef]
- Frieler, R.A.; Mortensen, R.M. Immune cell and other noncardiomyocyte regulation of cardiac hypertrophy and remodeling. Circulation 2015, 131, 1019–1030. [Google Scholar] [CrossRef]
- Ghigo, A.; Franco, I.; Morello, F.; Hirsch, E. Myocyte signalling in leucocyte recruitment to the heart. Cardiovasc. Res. 2014, 102, 270–280. [Google Scholar] [CrossRef]
- Shinde, A.V.; Frangogiannis, N.G. Mechanisms of Fibroblast Activation in the Remodeling Myocardium. Curr. Pathobiol. Rep. 2017, 5, 145–152. [Google Scholar] [CrossRef]
- Meijles, D.N.; Cull, J.J.; Markou, T.; Cooper, S.T.E.; Haines, Z.H.R.; Fuller, S.J.; O’Gara, P.; Sheppard, M.N.; Harding, S.E.; Sugden, P.H. Redox Regulation of Cardiac ASK1 (Apoptosis Signal-Regulating Kinase 1) Controls p38-MAPK (Mitogen-Activated Protein Kinase) and Orchestrates Cardiac Remodeling to Hypertension. Hypertens 2020, 76, 1208–1218. [Google Scholar] [CrossRef]
- Meijles, D.N.; Cull, J.J.; Cooper, S.T.E.; Markou, T.; Hardyman, M.A.; Fuller, S.J.; Alharbi, H.O.; Haines, Z.H.R.; Alcantara, A.V.; Glennon, P.E. The anti-cancer drug dabrafenib is not cardiotoxic and inhibits cardiac remodelling and fibrosis in a murine model of hypertension. Clin. Sci. 2021, 135, 1631–1647. [Google Scholar] [CrossRef]
- Nadruz, W. Myocardial remodeling in hypertension. J. Hum. Hypertens. 2015, 29, 1–6. [Google Scholar] [CrossRef]
- Gallo, S.; Vitacolonna, A.; Bonzano, A.; Comoglio, P.; Crepaldi, T. ERK: A key player in the pathophysiology of cardiac hypertrophy. Int. J. Mol. Sci. 2019, 20, 2164. [Google Scholar] [CrossRef]
- Williams, B. Angiotensin II and the pathophysiology of cardiovascular remodeling. Am. J. Cardiol. 2001, 87, 10–17. [Google Scholar] [CrossRef]
- Wang, L.; Zhang, Y.L.; Lin, Q.Y.; Liu, Y.; Guan, X.M.; Ma, X.L.; Cao, H.-J.; Liu, Y.; Bai, J.; Xia, Y.-L. CXCL1-CXCR2 axis mediates angiotensin II-induced cardiac hypertrophy and remodelling through regulation of monocyte infiltration. Eur. Heart J. 2018, 39, 1818–1831. [Google Scholar] [CrossRef]
- Zhou, X.J.; Gibson, G. Cross-species comparison of genome-wide expression patterns. Genome Biol. 2004, 5, 232. [Google Scholar]
- Wang, T.; Ma, J.; Hogan, A.N.; Fong, S.; Licon, K.; Tsui, B.; Kreisberg, J.F.; Adams, P.D.; Carvunis, A.-R.; Bannasch, D.L. Quantitative Translation of Dog-to-Human Aging by Conserved Remodeling of the DNA Methylome. Cell Syst. 2020, 11, 176–185. [Google Scholar] [CrossRef]
- Hinderer, S.; Schenke-Layland, K. Cardiac fibrosis—A short review of causes and therapeutic strategies. Adv. Drug Deliv. Rev. 2019, 146, 77–82. [Google Scholar] [CrossRef]
- Rodrigues, J.C.L.; Amadu, A.M.; Dastidar, A.G.; Szantho, G.V.; Lyen, S.M.; Godsave, C.; Ratcliffe, L.E.K.; Burchell, A.E.; Hart, E.C.; Hamilton, M.C.K. Comprehensive characterisation of hypertensive heart disease left ventricular phenotypes. Heart 2016, 102, 1671–1679. [Google Scholar] [CrossRef]
- Zhehao, D.T.A.; Fukumoto, Y.; Shimokawa, H. Coronary perivascular fibrosis is associated with impairment of coronary blood flow in patients with non-ischemic heart failure. J. Cardiol. 2012, 60, 416–421. [Google Scholar]
- Pang, H.; Han, B.; Yu, T.; Zong, Z. Effect of apelin on the cardiac hemodynamics in hypertensive rats with heart failure. Int. J. Mol. Med. 2014, 34, 756–764. [Google Scholar] [CrossRef][Green Version]
- Westaby, J.D.; Miles, C.; Chis, S.I.; Cooper, S.T.E.; Antonios, T.F.; Meijles, D.; Behr, E.R.; Sheppard, M.N. Characterisation of hypertensive heart disease: Pathological insights from a sudden cardiac death cohort to inform clinical practice. J. Hum. Hypertens. 2021, 36, 246–253. [Google Scholar] [CrossRef]
- Androulakis, E.S.; Tousoulis, D.; Papageorgiou, N.; Tsioufis, C.; Kallikazaros, I.; Stefanadis, C. Essential hypertension: Is there a role for inflammatory mechanisms? Cardiol. Rev. 2009, 17, 216–221. [Google Scholar] [CrossRef]
- Archer, C.R.; Robinson, E.L.; Drawnel, F.M.; Roderick, H.L. Endothelin-1 promotes hypertrophic remodelling of cardiac myocytes by activating sustained signalling and transcription downstream of endothelin type A receptors. Cell Signal. 2017, 36, 240. [Google Scholar] [CrossRef]
- Lin, Y.J.; Kwok, C.F.; Juan, C.C.; Hsu, Y.P.; Shih, K.C.; Chen, C.C.; Ho, L.-T. Angiotensin II enhances endothelin-1-induced vasoconstriction through upregulating endothelin type A receptor. Biochem. Biophys. Res. Commun. 2014, 451, 263–269. [Google Scholar] [CrossRef]
- Souders, C.A.; Bowers, S.L.K.; Baudino, T.A. Cardiac fibroblast: The renaissance cell. Circ. Res. 2009, 105, 1164–1176. [Google Scholar] [CrossRef]
- Lis-López, L.; Bauset, C.; Seco-Cervera, M.; Cosín-Roger, J. Is the Macrophage Phenotype Determinant for Fibrosis Development? Biomedicines 2021, 9, 1747. [Google Scholar] [CrossRef]
- Kendall, R.T.; Feghali-Bostwick, C.A. Fibroblasts in fibrosis: Novel roles and mediators. Front. Pharmacol. 2014, 5, 123. [Google Scholar] [CrossRef] [PubMed]
- Schafer, S.; Viswanathan, S.; Widjaja, A.A.; Lim, W.-W.; Moreno-Moral, A.; DeLaughter, D.M.; Ng, B.; Patone, G.; Chow, K.; Khin, E. IL-11 is a crucial determinant of cardiovascular fibrosis. Nature 2017, 552, 110–115. [Google Scholar] [CrossRef] [PubMed]
- Marvar, P.J.; Thabet, S.R.; Guzik, T.J.; Lob, H.E.; McCann, L.A.; Weyand, C.; Gordon, F.J.; Harrison, D.G. Central and Peripheral Mechanisms of T lymphocyte Activation and Vascular Inflammation Produced by Angiotensin II-Induced Hypertension. Circ. Res. 2010, 107, 263–270. [Google Scholar] [CrossRef] [PubMed]
- Xia, N.; Lu, Y.; Gu, M.; Li, N.; Liu, M.; Jiao, J.; Zhu, Z.; Li, J.; Li, D.; Tang, T. A Unique Population of Regulatory T Cells in Heart Potentiates Cardiac Protection from Myocardial Infarction. Circulation 2020, 142, 1956–1973. [Google Scholar] [CrossRef]
- Blanton, R.M.; Carrillo-Salinas, F.J.; Alcaide, P. T-cell recruitment to the heart: Friendly guests or unwelcome visitors? Am. J. Physiol. Heart-Circ. Physiol. 2019, 317, 124–140. [Google Scholar] [CrossRef]
- Liao, X.; Shen, Y.; Zhang, R.; Sugi, K.; Vasudevan, N.T.; Amer, A.M.; Sweet, D.R.; Zhou, L.; Qing, Y.; Gerson, S.L. Distinct roles of resident and nonresident macrophages in nonischemic cardiomyopathy. Proc. Natl. Acad. Sci. USA 2018, 115, 4661–4669. [Google Scholar] [CrossRef]
- Xue, B.; Pamidimukkala, J.; Hay, M. Sex differences in the development of angiotensin II-induced hypertension in conscious mice. Am. J. Physiol. Heart-Circ. Physiol. 2005, 288, 2177–2184. [Google Scholar] [CrossRef]
- Poulter, N.R.; Prabhakaran, D.; Caulfield, M. Hypertension. Lancet 2015, 386, 801–812. [Google Scholar] [CrossRef]
- Do Vale, G.T.; Ceron, C.S.; Gonzaga, N.A.; Simplicio, J.A.; Padovan, J.C. Three Generations of β-blockers: History, Class Differences and Clinical Applicability. Curr. Hypertens. Rev. 2019, 15, 22–31. [Google Scholar] [CrossRef]
- Silva, I.V.G.; de Figueiredo, R.C.; Rios, D.R.A. Effect of Different Classes of Antihypertensive Drugs on Endothelial Function and Inflammation. Int. J. Mol. Sci. 2019, 20, 3458. [Google Scholar] [CrossRef]
- Mann, D.L.; McMurray, J.J.V.; Packer, M.; Swedberg, K.; Borer, J.S.; Colucci, W.S.; Djian, J.; Drexler, H.; Feldman, A.; Kober, L. Targeted anticytokine therapy in patients with chronic heart failure: Results of the Randomized Etanercept Worldwide Evaluation (RENEWAL). Circulation 2004, 109, 1594–1602. [Google Scholar] [CrossRef] [PubMed]
- Meijles, D.N.; Fuller, S.J.; Cull, J.J.; Alharbi, H.O.; Cooper, S.T.E.; Sugden, P.H.; Clerk, A. The insulin receptor family and protein kinase B (Akt) are activated in the heart by alkaline pH and a1-adrenergic receptors. Biochem. J. 2021, 478, 2059–2079. [Google Scholar] [CrossRef] [PubMed]





Publisher’s Note: MDPI stays neutral with regard to jurisdictional claims in published maps and institutional affiliations. |
© 2022 by the authors. Licensee MDPI, Basel, Switzerland. This article is an open access article distributed under the terms and conditions of the Creative Commons Attribution (CC BY) license (https://creativecommons.org/licenses/by/4.0/).
Share and Cite
Cooper, S.T.E.; Westaby, J.D.; Haines, Z.H.R.; Malone, G.O.; Sheppard, M.N.; Meijles, D.N. Of Mouse and Man: Cross-Species Characterization of Hypertensive Cardiac Remodeling. Int. J. Mol. Sci. 2022, 23, 7709. https://doi.org/10.3390/ijms23147709
Cooper STE, Westaby JD, Haines ZHR, Malone GO, Sheppard MN, Meijles DN. Of Mouse and Man: Cross-Species Characterization of Hypertensive Cardiac Remodeling. International Journal of Molecular Sciences. 2022; 23(14):7709. https://doi.org/10.3390/ijms23147709
Chicago/Turabian StyleCooper, Susanna T. E., Joseph D. Westaby, Zoe H. R. Haines, Giles O. Malone, Mary N. Sheppard, and Daniel N. Meijles. 2022. "Of Mouse and Man: Cross-Species Characterization of Hypertensive Cardiac Remodeling" International Journal of Molecular Sciences 23, no. 14: 7709. https://doi.org/10.3390/ijms23147709
APA StyleCooper, S. T. E., Westaby, J. D., Haines, Z. H. R., Malone, G. O., Sheppard, M. N., & Meijles, D. N. (2022). Of Mouse and Man: Cross-Species Characterization of Hypertensive Cardiac Remodeling. International Journal of Molecular Sciences, 23(14), 7709. https://doi.org/10.3390/ijms23147709

