Proteomic Investigation of the Role of Nucleostemin in Nucleophosmin-Mutated OCI-AML 3 Cell Line
Abstract
:1. Introduction
2. Results
2.1. Analysis of NS Silencing in OCI-AML 3 Cells
2.2. Comparative Proteomics Analysis of OCI-AML 3 Cell Lines
2.3. Functional Proteomics Analysis
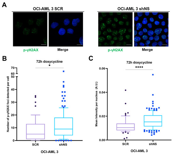
2.4. Nucleostemin Silencing in the NPM1-Mutated OCI-AML 3 Cell Line Affects the Pathways Involved in Homologous Recombination
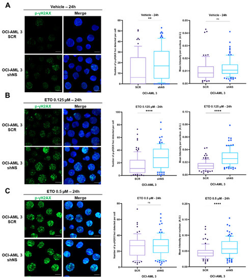
2.5. Nucleostemin-Silenced Cells Are More Sensitive to DNA Damage Induced by Etoposide Treatment
3. Discussion
4. Methods and Materials
4.1. Cell Cultures and Reagents
4.2. Lentiviral Infections and Silencing of Nucleostemin Protein in OCI-AML 3 Cells
4.3. Western Blotting Analysis
4.4. Reverse Transcription and Quantitative Real-Time PCR (RT-qPCR)
- NS For 5′-GGGAAGATAACCAAGCGTGTG-3′,
- NS Rev 5′-CCTCCAAGAAGTTTCCAAAGG-3′;
- CDKN1A/p21 For 5′-CGAAGTCAGTTCCTTGTGGAG-3’,
- CDKN1A/p21 Rev 5′-CATGGGTTCTGACGGACAT-3’;
- TP53/p53 For 5′-AGGCCTTGGAACTCAAGGAT-3’,
- TP53/p53 Rev 5′-CCCTTTTTGGACTTCAGGTG-3’;
- B2M For 5′-GCTCGCGCTACTCTCTCTTT-3′,
- B2M Rev 5′-TGTCGGATGGATGAAACCCA-3′;
- β-actin For 5′-CAGCTCACCATGGATGATGATATC-3’,
- β-actin Rev 5′-AAGCCGGCCTTGCACAT-3’.
4.5. Immunofluorescence and Confocal Imaging Analysis
4.6. Cell Viability and Proliferation Assay
4.7. Label-Free Proteomics by Liquid Chromatography Tandem Mass Spectrometry
4.8. Proteomics Data Processing
4.9. Statistical Analysis
Supplementary Materials
Author Contributions
Funding
Institutional Review Board Statement
Informed Consent Statement
Data Availability Statement
Conflicts of Interest
References
- Tsai, R.Y.; McKay, R.D. A Nucleolar Mechanism Controlling Cell Proliferation in Stem Cells and Cancer Cells. Genes Dev. 2002, 16, 2991–3003. [Google Scholar] [CrossRef] [PubMed] [Green Version]
- Meng, L.; Lin, T.; Peng, G.; Hsu, J.K.; Lee, S.; Lin, S.-Y.; Tsai, R.Y.L. Nucleostemin Deletion Reveals an Essential Mechanism That Maintains the Genomic Stability of Stem and Progenitor Cells. Proc. Natl. Acad. Sci. USA 2013, 110, 11415–11420. [Google Scholar] [CrossRef] [PubMed] [Green Version]
- Qu, J.; Bishop, J.M. Nucleostemin Maintains Self-Renewal of Embryonic Stem Cells and Promotes Reprogramming of Somatic Cells to Pluripotency. J. Cell Biol. 2012, 197, 731–745. [Google Scholar] [CrossRef] [PubMed]
- Hsu, J.K.; Lin, T.; Tsai, R.Y.L. Nucleostemin Prevents Telomere Damage by Promoting PML-IV Recruitment to SUMOylated TRF1. J. Cell Biol. 2012, 197, 613–624. [Google Scholar] [CrossRef] [Green Version]
- Yamashita, M.; Nitta, E.; Nagamatsu, G.; Ikushima, Y.M.; Hosokawa, K.; Arai, F.; Suda, T. Nucleostemin Is Indispensable for the Maintenance and Genetic Stability of Hematopoietic Stem Cells. Biochem. Biophys. Res. Commun. 2013, 441, 196–201. [Google Scholar] [CrossRef] [Green Version]
- Wang, J.; McGrail, D.J.; Bhupal, P.K.; Zhang, W.; Lin, K.-Y.; Ku, Y.-H.; Lin, T.; Wu, H.; Tsai, K.C.; Li, K.; et al. Nucleostemin Modulates Outcomes of Hepatocellular Carcinoma via a Tumor Adaptive Mechanism to Genomic Stress. Mol. Cancer Res. 2020, 18, 723–734. [Google Scholar] [CrossRef] [Green Version]
- Lin, T.; Ibrahim, W.; Peng, C.-Y.; Finegold, M.J.; Tsai, R.Y.L. A Novel Role of Nucleostemin in Maintaining the Genome Integrity of Dividing Hepatocytes during Mouse Liver Development and Regeneration. Hepatology 2013, 58, 2176–2187. [Google Scholar] [CrossRef] [Green Version]
- Lin, T.; Lin, T.C.; McGrail, D.J.; Bhupal, P.K.; Ku, Y.H.; Zhang, W.; Meng, L.; Lin, S.Y.; Peng, G.; Tsai, R.Y.L. Nucleostemin Reveals a Dichotomous Nature of Genome Maintenance in Mammary Tumor Progression. Oncogene 2019, 38, 3919–3931. [Google Scholar] [CrossRef]
- Bao, Z.; Wang, Y.; Yang, L.; Wang, L.; Zhu, L.; Ban, N.; Fan, S.; Chen, W.; Sun, J.; Shen, C.; et al. Nucleostemin Promotes the Proliferation of Human Glioma via Wnt/Beta-Catenin Pathway. Neuropathology 2016, 36, 237–249. [Google Scholar] [CrossRef]
- Yoshida, R.; Nakayama, H.; Nagata, M.; Hirosue, A.; Tanaka, T.; Kawahara, K.; Nakagawa, Y.; Matsuoka, Y.; Sakata, J.; Arita, H.; et al. Overexpression of Nucleostemin Contributes to an Advanced Malignant Phenotype and a Poor Prognosis in Oral Squamous Cell Carcinoma. Br. J. Cancer 2014, 111, 2308–2315. [Google Scholar] [CrossRef] [Green Version]
- Tsai, R.Y.; McKay, R.D. A Multistep, GTP-Driven Mechanism Controlling the Dynamic Cycling of Nucleostemin. J. Cell Biol. 2005, 168, 179–184. [Google Scholar] [CrossRef] [PubMed]
- Zhu, Q.; Yasumoto, H.; Tsai, R.Y. Nucleostemin Delays Cellular Senescence and Negatively Regulates TRF1 Protein Stability. Mol. Cell. Biol. 2006, 26, 9279–9290. [Google Scholar] [CrossRef] [PubMed] [Green Version]
- Meng, L.; Hsu, J.K.; Zhu, Q.; Lin, T.; Tsai, R.Y. Nucleostemin Inhibits TRF1 Dimerization and Shortens Its Dynamic Association with the Telomere. J. Cell Sci. 2011, 124, 3706–3714. [Google Scholar] [CrossRef] [Green Version]
- Seyed-Gogani, N.; Rahmati, M.; Zarghami, N.; Asvadi-Kermani, I.; Hoseinpour-Feyzi, M.A.; Moosavi, M.A. Nucleostemin Depletion Induces Post-G1 Arrest Apoptosis in Chronic Myelogenous Leukemia K562 Cells. Adv. Pharm. Bull. 2014, 4, 55–60. [Google Scholar] [CrossRef] [Green Version]
- Rahmati, M.; Moosavi, M.A.; Zarghami, N. Nucleostemin Knocking-down Causes Cell Cycle Arrest and Apoptosis in Human T-Cell Acute Lymphoblastic Leukemia MOLT-4 Cells via P53 and P21Waf1/Cip1 up-Regulation. Hematology 2014, 19, 455–462. [Google Scholar] [CrossRef] [PubMed]
- Fakhimahmadi, A.; Nazmi, F.; Rahmati, M.; Bonab, N.M.; Hashemi, M.; Moosavi, M.A. Nucleostemin Silencing Induces Differentiation and Potentiates All-Trans-Retinoic Acid Effects in Human Acute Promyelocytic Leukemia NB4 Cells via Autophagy. Leuk. Res. 2017, 63, 15–21. [Google Scholar] [CrossRef]
- Sun, X.; Jia, Y.; Wei, Y.; Liu, S.; Yue, B. Gene Expression Profiling of HL-60 Cells Following Knockdown of Nucleostemin Using DNA Microarrays. Oncol. Rep. 2014, 32, 739–747. [Google Scholar] [CrossRef]
- You, Y.; Li, X.; Zheng, J.; Wu, Y.; He, Y.; Du, W.; Zou, P.; Zhang, M. Transcript Level of Nucleostemin in Newly Diagnosed Acute Myeloid Leukemia Patients. Leuk. Res. 2013, 37, 1636–1641. [Google Scholar] [CrossRef]
- Chiarella, S.; de Cola, A.; Scaglione, G.L.; Carletti, E.; Graziano, V.; Barcaroli, D.; lo Sterzo, C.; di Matteo, A.; di Ilio, C.; Falini, B.; et al. Nucleophosmin Mutations Alter Its Nucleolar Localization by Impairing G-Quadruplex Binding at Ribosomal DNA. Nucleic Acids Res. 2013, 41, 3228–3239. [Google Scholar] [CrossRef] [Green Version]
- Scaloni, F.; Federici, L.; Brunori, M.; Gianni, S. Deciphering the Folding Transition State Structure and Denatured State Properties of Nucleophosmin C-Terminal Domain. Proc. Natl. Acad. Sci. USA 2010, 107, 5447–5452. [Google Scholar] [CrossRef] [Green Version]
- Scaloni, F.; Gianni, S.; Federici, L.; Falini, B.; Brunori, M. Folding Mechanism of the C-Terminal Domain of Nucleophosmin: Residual Structure in the Denatured State and Its Pathophysiological Significance. FASEB J. 2009, 23, 2360–2365. [Google Scholar] [CrossRef]
- Cela, I.; di Matteo, A.; Federici, L. Nucleophosmin in Its Interaction with Ligands. Int. J. Mol. Sci. 2020, 21, 4885. [Google Scholar] [CrossRef]
- Falini, B.; Mecucci, C.; Tiacci, E.; Alcalay, M.; Rosati, R.; Pasqualucci, L.; la Starza, R.; Diverio, D.; Colombo, E.; Santucci, A.; et al. Cytoplasmic Nucleophosmin in Acute Myelogenous Leukemia with a Normal Karyotype. N. Engl. J. Med. 2005, 352, 254–266. [Google Scholar] [CrossRef] [PubMed]
- Ma, H.; Pederson, T. Nucleophosmin Is a Binding Partner of Nucleostemin in Human Osteosarcoma Cells. Mol. Biol. Cell 2008, 19, 2870–2875. [Google Scholar] [CrossRef] [PubMed] [Green Version]
- Quentmeier, H.; Martelli, M.P.; Dirks, W.G.; Bolli, N.; Liso, A.; Macleod, R.A.F.; Nicoletti, I.; Mannucci, R.; Pucciarini, A.; Bigerna, B.; et al. Cell Line OCI/AML3 Bears Exon-12 NPM Gene Mutation-A and Cytoplasmic Expression of Nucleophosmin. Leukemia 2005, 19, 1760–1767. [Google Scholar] [CrossRef] [Green Version]
- Bunz, F.; Dutriaux, A.; Lengauer, C.; Waldman, T.; Zhou, S.; Brown, J.P.; Sedivy, J.M.; Kinzler, K.W.; Vogelstein, B. Requirement for P53 and P21 to Sustain G2 Arrest after DNA Damage. Science 1998, 282, 1497–1501. [Google Scholar] [CrossRef] [PubMed]
- Karimian, A.; Ahmadi, Y.; Yousefi, B. Multiple Functions of P21 in Cell Cycle, Apoptosis and Transcriptional Regulation after DNA Damage. DNA Repair 2016, 42, 63–71. [Google Scholar] [CrossRef]
- Box, J.K.; Paquet, N.; Adams, M.N.; Boucher, D.; Bolderson, E.; O’Byrne, K.J.; Richard, D.J. Nucleophosmin: From Structure and Function to Disease Development. BMC Mol. Biol. 2016, 17, 19. [Google Scholar] [CrossRef] [Green Version]
- López, D.J.; Rodríguez, J.A.; Bañuelos, S. Nucleophosmin, a Multifunctional Nucleolar Organizer with a Role in DNA Repair. Biochim. Biophys. Acta (BBA) Proteins Proteom. 2020, 1868, 140532. [Google Scholar] [CrossRef]
- Oien, D.B.; Ray, U.; Pathoulas, C.L.; Jin, L.; Thirusangu, P.; Jung, D.; Kumka, J.E.; Xiao, Y.; Sarkar Bhattacharya, S.; Montoya, D.; et al. Quinacrine Induces Nucleolar Stress in Treatment-Refractory Ovarian Cancer Cell Lines. Cancers 2021, 13, 4645. [Google Scholar] [CrossRef]
- Zhao, X.; Wei, C.; Li, J.; Xing, P.; Li, J.; Zheng, S.; Chen, X. Cell Cycle-Dependent Control of Homologous Recombination. Acta Biochim. Biophys. Sin. 2017, 49, 655–668. [Google Scholar] [CrossRef] [PubMed] [Green Version]
- Mah, L.-J.; El-Osta, A.; Karagiannis, T.C. ΓH2AX: A Sensitive Molecular Marker of DNA Damage and Repair. Leukemia 2010, 24, 679–686. [Google Scholar] [CrossRef] [PubMed] [Green Version]
- Lapytsko, A.; Kollarovic, G.; Ivanova, L.; Studencka, M.; Schaber, J. FoCo: A Simple and Robust Quantification Algorithm of Nuclear Foci. BMC Bioinform. 2015, 16, 392. [Google Scholar] [CrossRef] [PubMed] [Green Version]
- Pendleton, M.; Lindsey, R.H.; Felix, C.A.; Grimwade, D.; Osheroff, N. Topoisomerase II and Leukemia. Ann. N. Y. Acad. Sci. 2014, 1310, 98–110. [Google Scholar] [CrossRef] [PubMed] [Green Version]
- Huang, G.; Meng, L.; Tsai, R. P53 Configures the G2/M Arrest Response of Nucleostemin-Deficient Cells. Cell Death Discov. 2015, 1, 15060. [Google Scholar] [CrossRef] [Green Version]
- Tsai, R.Y.L. Turning a New Page on Nucleostemin and Self-Renewal. J. Cell Sci. 2014, 127, 3885–3891. [Google Scholar] [CrossRef] [Green Version]
- Tsai, R.Y.L.; Meng, L. Nucleostemin: A Latecomer with New Tricks. Int. J. Biochem. Cell Biol. 2009, 41, 2122–2124. [Google Scholar] [CrossRef] [Green Version]
- Madonna, R.; Moscato, S.; Polizzi, E.; Pieragostino, D.; Cufaro, M.C.; del Boccio, P.; Bianchi, F.; de Caterina, R.; Mattii, L. Connexin 43 and Connexin 26 Involvement in the Ponatinib-Induced Cardiomyopathy: Sex-Related Differences in a Murine Model. Int. J. Mol. Sci. 2021, 22, 5815. [Google Scholar] [CrossRef]
- Perez-Riverol, Y.; Csordas, A.; Bai, J.; Bernal-Llinares, M.; Hewapathirana, S.; Kundu, D.J.; Inuganti, A.; Griss, J.; Mayer, G.; Eisenacher, M.; et al. The PRIDE Database and Related Tools and Resources in 2019: Improving Support for Quantification Data. Nucleic Acids Res. 2019, 47, D442–D450. [Google Scholar] [CrossRef]
- Potenza, F.; Cufaro, M.C.; di Biase, L.; Panella, V.; di Campli, A.; Ruggieri, A.G.; Dufrusine, B.; Restelli, E.; Pietrangelo, L.; Protasi, F.; et al. Proteomic Analysis of Marinesco-Sjogren Syndrome Fibroblasts Indicates Pro-Survival Metabolic Adaptation to SIL1 Loss. Int. J. Mol. Sci. 2021, 22, 2449. [Google Scholar] [CrossRef]
- Damiani, V.; Cufaro, M.C.; Fucito, M.; Dufrusine, B.; Rossi, C.; del Boccio, P.; Federici, L.; Turco, M.C.; Sallese, M.; Pieragostino, D.; et al. Proteomics Approach Highlights Early Changes in Human Fibroblasts-Pancreatic Ductal Adenocarcinoma Cells Crosstalk. Cells 2022, 11, 1160. [Google Scholar] [CrossRef] [PubMed]
- Kramer, A.; Green, J.; Pollard, J., Jr.; Tugendreich, S. Causal Analysis Approaches in Ingenuity Pathway Analysis. Bioinformatics 2014, 30, 523–530. [Google Scholar] [CrossRef] [PubMed]





| Diseases and Biological Functions | z-Score Activation |
|---|---|
| Cell death of cancer cells | 3.28 |
| Bone marrow lesion | 2.10 |
| Homologous recombination of cells | −2.15 |
| Cell survival | −2.18 |
| DNA recombination | −2.25 |
| Homologous recombination | −2.30 |
| Cell movement | −2.48 |
| Upstream Regulators | Protein Name | z-Score Activation |
|---|---|---|
| NFE2L2 | Nuclear factor erythroid 2-related factor 2 | −3.29 |
| MITF | Microphthalmia-associated transcription factor | −3.14 |
| MRTFB | MKL/myocardin-like protein 2 | −3.12 |
| CEBPB | CCAAT/enhancer-binding protein beta | −2.57 |
| ATG7 | Ubiquitin-like modifier-activating enzyme ATG7 | −2.53 |
| COPS5 | COP9 signalosome complex subunit 5 | −2.45 |
| SYVN1 | E3 ubiquitin-protein ligase synoviolin | −2.33 |
| NFE2L1 | Nuclear factor erythroid 2-related factor 1 | −2.17 |
| HSF1 | Heat shock factor protein 1 | −2.08 |
| YAP1 | Yes1 associated transcriptional regulator | −2.08 |
| MET | Hepatocyte growth factor receptor | −2.01 |
| MYC | Myc proto-oncogene protein | −2.00 |
| HOXA3 | Homeobox protein Hox-A3 | 2.00 |
| FMR1 | Synaptic functional regulator FMR1 | 2.02 |
| RBL1 | Retinoblastoma-like protein 1 | 2.12 |
| HDAC1 | Histone deacetylase 1/2 | 2.16 |
| EGR1 | Early growth response protein 1 | 2.16 |
| ZBTB16 | Zinc finger and BTB domain-containing protein 16 | 2.16 |
| CDKN1A | Cyclin-dependent kinase inhibitor 1 | 2.31 |
| RICTOR | Rapamycin-insensitive companion of mTOR | 2.32 |
| SOX11 | Transcription factor SOX-11 | 2.36 |
| NME1 | Nucleoside diphosphate kinase A | 2.43 |
| MXD1 | Max dimerization protein 1 | 2.93 |
Publisher’s Note: MDPI stays neutral with regard to jurisdictional claims in published maps and institutional affiliations. |
© 2022 by the authors. Licensee MDPI, Basel, Switzerland. This article is an open access article distributed under the terms and conditions of the Creative Commons Attribution (CC BY) license (https://creativecommons.org/licenses/by/4.0/).
Share and Cite
Cela, I.; Cufaro, M.C.; Fucito, M.; Pieragostino, D.; Lanuti, P.; Sallese, M.; Del Boccio, P.; Di Matteo, A.; Allocati, N.; De Laurenzi, V.; et al. Proteomic Investigation of the Role of Nucleostemin in Nucleophosmin-Mutated OCI-AML 3 Cell Line. Int. J. Mol. Sci. 2022, 23, 7655. https://doi.org/10.3390/ijms23147655
Cela I, Cufaro MC, Fucito M, Pieragostino D, Lanuti P, Sallese M, Del Boccio P, Di Matteo A, Allocati N, De Laurenzi V, et al. Proteomic Investigation of the Role of Nucleostemin in Nucleophosmin-Mutated OCI-AML 3 Cell Line. International Journal of Molecular Sciences. 2022; 23(14):7655. https://doi.org/10.3390/ijms23147655
Chicago/Turabian StyleCela, Ilaria, Maria Concetta Cufaro, Maurine Fucito, Damiana Pieragostino, Paola Lanuti, Michele Sallese, Piero Del Boccio, Adele Di Matteo, Nerino Allocati, Vincenzo De Laurenzi, and et al. 2022. "Proteomic Investigation of the Role of Nucleostemin in Nucleophosmin-Mutated OCI-AML 3 Cell Line" International Journal of Molecular Sciences 23, no. 14: 7655. https://doi.org/10.3390/ijms23147655
APA StyleCela, I., Cufaro, M. C., Fucito, M., Pieragostino, D., Lanuti, P., Sallese, M., Del Boccio, P., Di Matteo, A., Allocati, N., De Laurenzi, V., & Federici, L. (2022). Proteomic Investigation of the Role of Nucleostemin in Nucleophosmin-Mutated OCI-AML 3 Cell Line. International Journal of Molecular Sciences, 23(14), 7655. https://doi.org/10.3390/ijms23147655

