Loss of SP-A in the Lung Exacerbates Pulmonary Fibrosis
Abstract
1. Introduction
2. Results
2.1. SP-A Levels in the Lung Are Dose-Dependently Altered in Mice Stimulated with Bleomycin
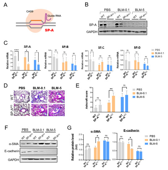
2.2. SP-A-Deficient Mice Displayed Enhanced BLM-Induced Lung Fibrosis
2.3. SP-A Deficiency Increases Inflammatory Accumulation in Mice Induced with a Low Dose of Bleomycin
2.4. SP-A Deficiency Causes Excessive Expression of Fibrotic Genes and Inflammatory Cytokines in Low-Dose BLM-Induced Mice
2.5. TGF-β1 Inhibits SP-A in Lung Epithelial Cells
2.6. SP-A Blocks TGF-β1-Induced EMT in Alveolar Epithelial LA-4 Cells
3. Discussion
4. Materials and Methods
4.1. Animals
4.2. Cells
4.3. Lentiviral Construct Generation
4.4. In Vivo Transduction
4.5. Bleomycin-Induced Pulmonary Fibrosis Mouse Model
4.6. Histopathological Staining
4.7. Western Blotting
4.8. Immune Cell Analysis in Bronchoalveolar Lavage Fluid
4.9. Quantitative Real-Time Polymerase Chain Reaction (PCR)
4.10. Enzyme-Linked Immunosorbent Assay (ELISA)
4.11. Surfactant Protein Isolation
4.12. Statistical Analysis
Supplementary Materials
Author Contributions
Funding
Institutional Review Board Statement
Informed Consent Statement
Data Availability Statement
Conflicts of Interest
References
- Behr, J. Guidelines or guidance for better idiopathic pulmonary fibrosis management? BMC Med. 2016, 14, 24. [Google Scholar] [CrossRef] [PubMed][Green Version]
- Saito, S.; Alkhatib, A.; Kolls, J.K.; Kondoh, Y.; Lasky, J.A. Pharmacotherapy and adjunctive treatment for idiopathic pulmonary fibrosis (IPF). J. Thorac. Dis. 2019, 11 (Suppl. S14), S1740–S1754. [Google Scholar] [CrossRef] [PubMed]
- Hamai, K.; Iwamoto, H.; Ishikawa, N.; Horimasu, Y.; Masuda, T.; Miyamoto, S.; Nakashima, T.; Ohshimo, S.; Fujitaka, K.; Hamada, H.; et al. Comparative Study of Circulating MMP-7, CCL18, KL-6, SP-A, and SP-D as Disease Markers of Idiopathic Pulmonary Fibrosis. Dis. Markers 2016, 2016, 4759040. [Google Scholar] [CrossRef] [PubMed]
- Wang, K.; Ju, Q.; Cao, J.; Tang, W.; Zhang, J. Impact of serum SP-A and SP-D levels on comparison and prognosis of idiopathic pulmonary fibrosis: A systematic review and meta-analysis. Medicine 2017, 96, e7083. [Google Scholar] [CrossRef] [PubMed]
- Kinder, B.W.; Brown, K.K.; McCormack, F.X.; Ix, J.H.; Kervitsky, A.; Schwarz, M.I.; King, T.E., Jr. Serum surfactant protein-A is a strong predictor of early mortality in idiopathic pulmonary fibrosis. Chest 2009, 135, 1557–1563. [Google Scholar] [CrossRef] [PubMed]
- McCormack, F.X.; King, T.E., Jr.; Bucher, B.L.; Nielsen, L.; Mason, R.J. Surfactant protein A predicts survival in idiopathic pulmonary fibrosis. Am. J. Respir. Crit. Care Med. 1995, 152, 751–759. [Google Scholar] [CrossRef]
- Takezaki, A.; Tsukumo, S.I.; Setoguchi, Y.; Ledford, J.G.; Goto, H.; Hosomichi, K.; Uehara, H.; Nishioka, Y.; Yasutomo, K. A homozygous SFTPA1 mutation drives necroptosis of type II alveolar epithelial cells in patients with idiopathic pulmonary fibrosis. J. Exp. Med. 2019, 216, 2724–2735. [Google Scholar] [CrossRef]
- Sasaki, H.; Hara, Y.; Taguri, M.; Fujikura, Y.; Murohashi, K.; Yagyu, H.; Kaneko, T.; Kawana, A. Serum surfactant protein A as a surrogate biomarker of a negative heart sign among patients with interstitial lung disease. Nagoya J. Med. Sci. 2020, 82, 499–508. [Google Scholar]
- Hirst, K.; Piper, P.W. Starvation for His-tRNAHis in yeast causes translational arrest without a high level of misincorporation of glutamine at histidine codons. Curr. Genet. 1992, 21, 177–182. [Google Scholar] [CrossRef]
- Stainer, A.; Faverio, P.; Busnelli, S.; Catalano, M.; Della Zoppa, M.; Marruchella, A.; Pesci, A.; Luppi, F. Molecular Biomarkers in Idiopathic Pulmonary Fibrosis: State of the Art and Future Directions. Int. J. Mol. Sci. 2021, 22, 6255. [Google Scholar] [CrossRef]
- Parimon, T.; Yao, C.; Stripp, B.R.; Noble, P.W.; Chen, P. Alveolar Epithelial Type II Cells as Drivers of Lung Fibrosis in Idiopathic Pulmonary Fibrosis. Int. J. Mol. Sci. 2020, 21, 2269. [Google Scholar] [CrossRef] [PubMed]
- Meiners, S.; Eickelberg, O.; Konigshoff, M. Hallmarks of the ageing lung. Eur. Respir. J. 2015, 45, 807–827. [Google Scholar] [CrossRef] [PubMed]
- Selman, M.; Pardo, A. The leading role of epithelial cells in the pathogenesis of idiopathic pulmonary fibrosis. Cell Signal. 2020, 66, 109482. [Google Scholar] [CrossRef] [PubMed]
- McCormack, F.X.; King, T.E., Jr.; Voelker, D.R.; Robinson, P.C.; Mason, R.J. Idiopathic pulmonary fibrosis. Abnormalities in the bronchoalveolar lavage content of surfactant protein A. Am. Rev. Respir. Dis. 1991, 144, 160–166. [Google Scholar] [CrossRef]
- Gunther, A.; Schmidt, R.; Nix, F.; Yabut-Perez, M.; Guth, C.; Rosseau, S.; Siebert, C.; Grimminger, F.; Morr, H.; Velcovsky, H.G.; et al. Surfactant abnormalities in idiopathic pulmonary fibrosis, hypersensitivity pneumonitis and sarcoidosis. Eur. Respir. J. 1999, 14, 565–573. [Google Scholar] [CrossRef]
- Takahashi, H.; Fujishima, T.; Koba, H.; Murakami, S.; Kurokawa, K.; Shibuya, Y.; Shiratori, M.; Kuroki, Y.; Abe, S. Serum surfactant proteins A and D as prognostic factors in idiopathic pulmonary fibrosis and their relationship to disease extent. Am. J. Respir. Crit. Care Med. 2000, 162, 1109–1114. [Google Scholar] [CrossRef]
- Nishikiori, H.; Chiba, H.; Ariki, S.; Kuronuma, K.; Otsuka, M.; Shiratori, M.; Ikeda, K.; Watanabe, A.; Kuroki, Y.; Takahashi, H. Distinct compartmentalization of SP-A and SP-D in the vasculature and lungs of patients with idiopathic pulmonary fibrosis. BMC Pulm. Med. 2014, 14, 196. [Google Scholar] [CrossRef]
- Leask, A.; Abraham, D.J. TGF-beta signaling and the fibrotic response. FASEB J. 2004, 18, 816–827. [Google Scholar] [CrossRef]
- Silveyra, P.; Floros, J. Genetic variant associations of human SP-A and SP-D with acute and chronic lung injury. Front. Biosci. 2012, 17, 407–429. [Google Scholar] [CrossRef]
- Kittmann, A.; Durdaut, P.; Zabel, S.; Reermann, J.; Schmalz, J.; Spetzler, B.; Meyners, D.; Sun, N.X.; McCord, J.; Gerken, M.; et al. Wide Band Low Noise Love Wave Magnetic Field Sensor System. Sci. Rep. 2018, 8, 278. [Google Scholar] [CrossRef]
- Martens, M.C.; Edelkamp, J.; Seebode, C.; Schafer, M.; Stahlke, S.; Krohn, S.; Jung, O.; Murua Escobar, H.; Emmert, S.; Boeckmann, L. Generation and Characterization of a CRISPR/Cas9-Mediated SNAP29 Knockout in Human Fibroblasts. Int. J. Mol. Sci. 2021, 22, 5293. [Google Scholar] [CrossRef] [PubMed]
- Pierce, S.E.; Granja, J.M.; Corces, M.R.; Brady, J.J.; Tsai, M.K.; Pierce, A.B.; Tang, R.; Chu, P.; Feldser, D.M.; Chang, H.Y.; et al. LKB1 inactivation modulates chromatin accessibility to drive metastatic progression. Nat. Cell Biol. 2021, 23, 915–924. [Google Scholar] [CrossRef]
- Wilson, A.A.; Kwok, L.W.; Hovav, A.H.; Ohle, S.J.; Little, F.F.; Fine, A.; Kotton, D.N. Sustained expression of alpha1-antitrypsin after transplantation of manipulated hematopoietic stem cells. Am. J. Respir. Cell Mol. Biol. 2008, 39, 133–141. [Google Scholar] [CrossRef] [PubMed]
- Wilson, A.A.; Murphy, G.J.; Hamakawa, H.; Kwok, L.W.; Srinivasan, S.; Hovav, A.H.; Mulligan, R.C.; Amar, S.; Suki, B.; Kotton, D.N. Amelioration of emphysema in mice through lentiviral transduction of long-lived pulmonary alveolar macrophages. J. Clin. Investig. 2010, 120, 379–389. [Google Scholar] [CrossRef]
- Kim, K.H.; Lee, S.; Lee, H.; Shin, D.; Min, D.; Kim, M.; Ryu, B.; Kim, H.W.; Bae, H. A standardized herbal extract PM014 ameliorates pulmonary fibrosis by suppressing the TGF-beta1 pathway. Sci. Rep. 2018, 8, 16860. [Google Scholar] [CrossRef] [PubMed]
- Phan, S.H.; Kunkel, S.L. Lung cytokine production in bleomycin-induced pulmonary fibrosis. Exp. Lung Res. 1992, 18, 29–43. [Google Scholar] [CrossRef]
- Ashcroft, T.; Simpson, J.M.; Timbrell, V. Simple method of estimating severity of pulmonary fibrosis on a numerical scale. J. Clin. Pathol. 1988, 41, 467–470. [Google Scholar] [CrossRef] [PubMed]
- Horvat, J.C.; Beagley, K.W.; Wade, M.A.; Preston, J.A.; Hansbro, N.G.; Hickey, D.K.; Kaiko, G.E.; Gibson, P.G.; Foster, P.S.; Hansbro, P.M. Neonatal chlamydial infection induces mixed T-cell responses that drive allergic airway disease. Am. J. Respir. Crit. Care Med. 2007, 176, 556–564. [Google Scholar] [CrossRef]
- Varnum, S.M.; Webb-Robertson, B.J.; Pounds, J.G.; Moore, R.J.; Smith, R.D.; Frevert, C.W.; Skerrett, S.J.; Wunschel, D. Proteomic analysis of bronchoalveolar lavage fluid proteins from mice infected with Francisella tularensis ssp. novicida. J. Proteome Res. 2012, 11, 3690–3703. [Google Scholar] [CrossRef]
- Suwabe, A.; Mason, R.J.; Voelker, D.R. Calcium dependent association of surfactant protein A with pulmonary surfactant: Application to simple surfactant protein A purification. Arch. Biochem. Biophys. 1996, 327, 285–291. [Google Scholar] [CrossRef]






| Gene | Direction | Sequence (5′-> 3′) |
|---|---|---|
| SP-A | Forward | gcagccaccctgagtttaga |
| Reverse | ggcgaaaagagagcagttgg | |
| SP-B | Forward | tagggcctcatccaaggtca |
| Reverse | gatccagcatacactcggca | |
| SP-C | Forward | atgaagctggcacatggact |
| Reverse | ttttcccacgacgcctaaca | |
| SP-D | Forward | tgctgccatacagcaactca |
| Reverse | gctctcctgtggggtaagtg | |
| TGF-β1 | Forward | agcggactactatgctaaagaggtcaccc |
| Reverse | ccaaggtaacgccaggaattgttgctata | |
| Fn1 | Forward | acagagctcaacctccctga |
| Reverse | tgtgctctcctggttctcct | |
| β-actin | Forward | gatctggcaccacaccttct |
| Reverse | ggggtgttgaaggtctcaaa |
Publisher’s Note: MDPI stays neutral with regard to jurisdictional claims in published maps and institutional affiliations. |
© 2022 by the authors. Licensee MDPI, Basel, Switzerland. This article is an open access article distributed under the terms and conditions of the Creative Commons Attribution (CC BY) license (https://creativecommons.org/licenses/by/4.0/).
Share and Cite
Kim, K.; Shin, D.; Lee, G.; Bae, H. Loss of SP-A in the Lung Exacerbates Pulmonary Fibrosis. Int. J. Mol. Sci. 2022, 23, 5292. https://doi.org/10.3390/ijms23105292
Kim K, Shin D, Lee G, Bae H. Loss of SP-A in the Lung Exacerbates Pulmonary Fibrosis. International Journal of Molecular Sciences. 2022; 23(10):5292. https://doi.org/10.3390/ijms23105292
Chicago/Turabian StyleKim, Kyunghwa, Dasom Shin, Gaheon Lee, and Hyunsu Bae. 2022. "Loss of SP-A in the Lung Exacerbates Pulmonary Fibrosis" International Journal of Molecular Sciences 23, no. 10: 5292. https://doi.org/10.3390/ijms23105292
APA StyleKim, K., Shin, D., Lee, G., & Bae, H. (2022). Loss of SP-A in the Lung Exacerbates Pulmonary Fibrosis. International Journal of Molecular Sciences, 23(10), 5292. https://doi.org/10.3390/ijms23105292

