Whole Transcriptome Sequencing Unveils the Genomic Determinants of Putative Somaclonal Variation in Mint (Mentha L.)
Abstract
:1. Introduction
2. Results
2.1. The Commercial Protocol Recovered Greater Quantity and Quality of RNA
2.2. Sequencing and Data Cleaning
2.3. Supertranscript of Mint as Reference for SNP Calling
2.4. A Total of 2033 SNP Markers Were Recovered in 912 Transcripts with Depth of 20X
2.5. M. spicata Clones Were Distributed in Three Genetic Groups in the Northwest Andes
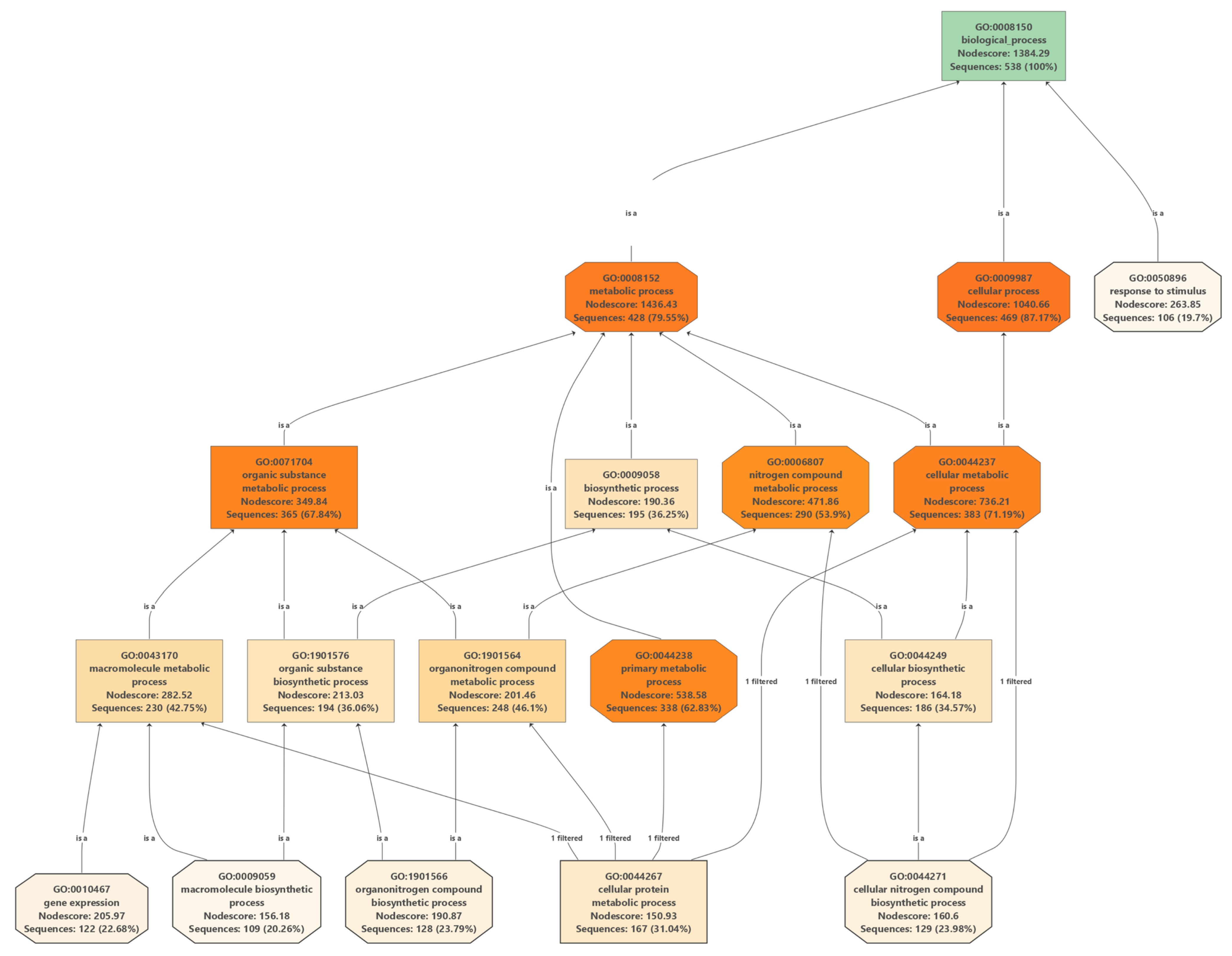
2.6. Gene Functionality of Polymorphic Transcripts
3. Discussion
3.1. Origins and Extent of Genetic Clusters and Putative Somaclonal Variation in Mint
3.2. Utility of RNA-Seq to Study Presumably Adaptive Variation
3.3. Caveats and Perspectives
4. Materials and Methods
4.1. Plant Material
4.2. RNA Extraction and Whole Transcriptome Sequencing
4.3. Bioinformatics Processing
4.4. Genetic Clustering and Putative Somaclonal Variation in Mint
4.5. Gene Functionality of Polymorphic Transcripts
5. Conclusions
Supplementary Materials
Author Contributions
Funding
Institutional Review Board Statement
Informed Consent Statement
Data Availability Statement
Acknowledgments
Conflicts of Interest
References
- Ellegren, H.; Galtier, N. Determinants of Genetic Diversity. Nat. Rev. Genet. 2016, 17, 422–433. [Google Scholar] [CrossRef] [PubMed] [Green Version]
- Wolf, J.B.W.; Ellegren, H. Making Sense of Genomic Islands of Differentiation in Light of Speciation. Nat. Rev. Genet. 2017, 18, 87–100. [Google Scholar] [CrossRef] [PubMed]
- Abbott, R.; Albach, D.; Ansell, S.; Arntzen, J.W.; Baird, S.J.E.; Bierne, N.; Boughman, J.; Brelsford, A.; Buerkle, C.A.; Buggs, R.; et al. Hybridization and Speciation. J. Evol. Biol. 2013, 26, 229–246. [Google Scholar] [CrossRef] [PubMed] [Green Version]
- Plomion, C.; Aury, J.M.; Amselem, J.; Leroy, T.; Murat, F.; Duplessis, S.; Faye, S.; Francillonne, N.; Labadie, K.; Le Provost, G.; et al. Oak Genome Reveals Facets of Long Lifespan. Nat. Plants 2018, 4, 440–452. [Google Scholar] [CrossRef] [PubMed] [Green Version]
- Kimura, M. Neutral Theory of Molecular Evolution; Cambridge University Press: Cambridge, UK, 1983; ISBN 978-0-521-23109-1. [Google Scholar]
- Gould, S.J.; Lewontin, R.C. The Spandrels of San Marco and the Panglossian Paradigm: A Critique of the Adaptationist Programme. Proc. R. Soc. Lond. Ser. B Biol. Sci. 1979, 205, 581–598. [Google Scholar] [CrossRef]
- Barrett, R.D.H.; Hoekstra, H.E. Molecular Spandrels: Tests of Adaptation at the Genetic Level. Nat. Rev. Genet. 2011, 12, 767–780. [Google Scholar] [CrossRef]
- Heylen, O.C.G.; Debortoli, N.; Marescaux, J.; Olofsson, J.K. A Revised Phylogeny of the Mentha spicata Clade Reveals Cryptic Species. Plants 2021, 10, 819. [Google Scholar] [CrossRef]
- Vining, K.J.; Hummer, K.E.; Bassil, N.V.; Lange, B.M.; Khoury, C.K.; Carver, D. Crop Wild Relatives as Germplasm Resource for Cultivar Improvement in Mint (Mentha L.). Front. Plant Sci. 2020, 11, 1217. [Google Scholar] [CrossRef]
- Zhao, Y.; Wang, K.; Wang, W.L.; Yin, T.T.; Dong, W.Q.; Xu, C.J. A High-Throughput SNP Discovery Strategy for RNA-Seq Data. BMC Genom. 2019, 20, 160. [Google Scholar] [CrossRef]
- Grabherr, M.G.; Haas, B.J.; Yassour, M.; Levin, J.Z.; Thompson, D.A.; Amit, I.; Adiconis, X.; Fan, L.; Raychowdhury, R.; Zeng, Q.; et al. Full-Length Transcriptome Assembly from RNA-Seq Data without a Reference Genome. Nat. Biotechnol. 2011, 29, 644–652. [Google Scholar] [CrossRef] [Green Version]
- McKenna, A.; Hanna, M.; Banks, E.; Sivachenko, A.; Cibulskis, K.; Kernytsky, A.; Garimella, K.; Altshuler, D.; Gabriel, S.; Daly, M.; et al. The Genome Analysis Toolkit: A MapReduce Framework for Analyzing next-Generation DNA Sequencing Data. Genome Res. 2010, 20, 1297–1303. [Google Scholar] [CrossRef] [PubMed] [Green Version]
- Davidson, N.M.; Hawkins, A.D.K.; Oshlack, A. SuperTranscripts: A Data Driven Reference for Analysis and Visualisation of Transcriptomes. Genome Biol. 2017, 18, 148. [Google Scholar] [CrossRef] [PubMed] [Green Version]
- Romero, L.C.; Aroca, M.Á.; Laureano-Marín, A.M.; Moreno, I.; García, I.; Gotor, C. Cysteine and Cysteine-Related Signaling Pathways in Arabidopsis thaliana. Mol. Plant 2014, 7, 264–276. [Google Scholar] [CrossRef] [PubMed] [Green Version]
- Slotte, T.; Foxe, J.P.; Hazzouri, K.M.; Wright, S.I. Genome-Wide Evidence for Efficient Positive and Purifying Selection in Capsella grandiflora, a Plant Species with a Large Effective Population Size. Mol. Biol. Evol. 2010, 27, 1813–1821. [Google Scholar] [CrossRef] [Green Version]
- Castro-Restrepo, D.; Díaz-García, J.; Serna-Betancur, R.; Martínez-Tobón, M.; Urrea, P.; Muñoz-Durango, K.; Sorio-Durango, E. Cultivo y Producción de Plantas Aromáticas y Medicinales; Castro-Restrepo, D., Ed.; Universidad Católica de Oriente: Rionegro, Columbia, 2013; ISBN 978-958-8385-74-7. [Google Scholar]
- Andrews, S. FastQC: A Quality Control Tool for High Throughput Sequence Data. Available online: http://www.bioinformatics.babraham.ac.uk/projects/fastqc (accessed on 30 March 2022).
- Afgan, E.; Baker, D.; Batut, B.; Van Den Beek, M.; Bouvier, D.; Ech, M.; Chilton, J.; Clements, D.; Coraor, N.; Grüning, B.A.; et al. The Galaxy Platform for Accessible, Reproducible and Collaborative Biomedical Analyses: 2018 Update. Nucleic Acids Res. 2018, 46, W537–W544. [Google Scholar] [CrossRef] [Green Version]
- Li, H. Aligning Sequence Reads, Clone Sequences and Assembly Contigs with BWA-MEM. arXiv 2013, arXiv:1303.3997. [Google Scholar]
- Li, H.; Durbin, R. Fast and Accurate Long-Read Alignment with Burrows-Wheeler Transform. Bioinformatics 2010, 26, 589–595. [Google Scholar] [CrossRef] [Green Version]
- Li, H.; Handsaker, B.; Wysoker, A.; Fennell, T.; Ruan, J.; Homer, N.; Marth, G.; Abecasis, G.; Durbin, R. The Sequence Alignment/Map Format and SAMtools. Bioinformatics 2009, 25, 2078–2079. [Google Scholar] [CrossRef] [Green Version]
- Bradbury, P.J.; Zhang, Z.; Kroon, D.E.; Casstevens, T.M.; Ramdoss, Y.; Buckler, E.S. TASSEL: Software for Association Mapping of Complex Traits in Diverse Samples. Bioinformatics 2007, 23, 2633–2635. [Google Scholar] [CrossRef]
- Jombart, T. Adegenet: A R Package for the Multivariate Analysis of Genetic Markers. Bioinformatics 2008, 24, 1403–1405. [Google Scholar] [CrossRef] [Green Version]
- Alhusain, L.; Hafez, A.M. Nonparametric Approaches for Population Structure Analysis. Hum. Genom. 2018, 12, 25. [Google Scholar] [CrossRef] [PubMed] [Green Version]
- Sekula, M.; Datta, S.; Datta, S. OptCluster: An R Package for Determining the Optimal Clustering Algorithm. Bioinformation 2017, 13, 101–103. [Google Scholar] [CrossRef] [PubMed] [Green Version]
- Brock, G.; Pihur, V.; Datta, S.; Datta, S. ClValid: An R Package for Cluster Validation. J. Stat. Softw. 2008, 25, 1–22. [Google Scholar] [CrossRef] [Green Version]
- Lloyd, S. Least Squares Quantization in PCM. IEEE Trans. Inf. Theory 1982, 28, 129–137. [Google Scholar] [CrossRef] [Green Version]
- MacQueen, J.B. Some Methods for Classification and Analysis of Multivariate Observations; Lucien Marie Le Cam, J.N., Ed.; University of California: San Francisco, CA, USA, 1967; pp. 281–298. [Google Scholar]
- Kaufman, L.; Rousseeuw, P.J. Finding Groups in Data: An Introduction to Cluster Analysis; John Wiley & Sons, Ltd.: Boca Raton, FL, USA, 2009; ISBN 0-471-73578-7. [Google Scholar]
- Charrad, M.; Ghazzali, N.; Boiteau, V.; Niknafs, A. Nbclust: An R Package for Determining the Relevant Number of Clusters in a Data Set. J. Stat. Softw. 2014, 61, 1–36. [Google Scholar] [CrossRef] [Green Version]
- Kamvar, Z.N.; Tabima, J.F.; Grünwald, N.J. Poppr: An R Package for Genetic Analysis of Populations with Clonal, Partially Clonal, and/or Sexual Reproduction. PeerJ 2014, 2, e281. [Google Scholar] [CrossRef] [Green Version]
- Nei, M. Molecular Evolutionary Genetics; Columbia University Press: New York, NY, USA, 1987. [Google Scholar]
- Götz, S.; García-Gómez, J.M.; Terol, J.; Williams, T.D.; Nagaraj, S.H.; Nueda, M.J.; Robles, M.; Talón, M.; Dopazo, J.; Conesa, A. High-Throughput Functional Annotation and Data Mining with the Blast2GO Suite. Nucleic Acids Res. 2008, 36, 3420–3435. [Google Scholar] [CrossRef]
- Cortés, A.J.; López-Hernández, F. Harnessing Crop Wild Diversity for Climate Change Adaptation. Genes 2021, 12, 783. [Google Scholar] [CrossRef]
- Cortés, A.J.; Cornille, A.; Yockteng, R. Evolutionary Genetics of Crop-Wild Complexes. Genes 2022, 13, 1. [Google Scholar] [CrossRef]
- Guevara-Escudero, M.; Osorio, A.N.; Cortés, A.J. Integrative Pre-Breeding for Biotic Resistance in Forest Trees. Plants 2021, 10, 2022. [Google Scholar] [CrossRef]
- Cortés, A.J.; López-Hernández, F.; Osorio-Rodriguez, D. Predicting thermal adaptation by looking into populations’ genomic past. Front. Genet. 2020, 11, 564515. [Google Scholar] [CrossRef] [PubMed]
- Blair, M.W.; Soler, A.; Cortés, A.J. Diversification and Population Structure in Common Beans (Phaseolus vulgaris L.). PLoS ONE 2012, 7, e49488. [Google Scholar] [CrossRef] [PubMed] [Green Version]
- López-Hernández, F.; Cortés, A.J. Last-Generation Genome–Environment Associations Reveal the Genetic Basis of Heat Tolerance in Common Bean (Phaseolus vulgaris L.). Front. Genet. 2019, 10, 22. [Google Scholar] [CrossRef] [PubMed] [Green Version]
- Cortés, A.J.; Restrepo-Montoya, M.; Bedoya-Canas, L.E. Modern Strategies to Assess and Breed Forest Tree Adaptation to Changing Climate. Front. Plant Sci. 2020, 11, 583323. [Google Scholar] [CrossRef] [PubMed]


| Sample ID | Total Transcripts | Supplementary Transcripts | Duplicate Transcripts | Mapped Transcripts | Unmapped Duplicates | Mapped Ratio |
|---|---|---|---|---|---|---|
| MLV20-15244 | 13,595,799 | 438,550 | 10,261,916 | 13,431,369 | 3,169,453 | 0.988 |
| MLV20-15245 | 13,893,704 | 422,388 | 9,887,386 | 13,560,195 | 3,672,809 | 0.976 |
| MLV20-15246 | 19,286,261 | 628,197 | 14,805,807 | 18,976,542 | 4,170,735 | 0.984 |
| MLV20-15247 | 13,264,697 | 388,203 | 9,755,435 | 12,984,582 | 3,229,147 | 0.979 |
| MLV20-15248 | 14,873,365 | 403,064 | 10,434,595 | 14,174,092 | 3,739,497 | 0.953 |
| MLV20-15249 | 11,814,041 | 375,642 | 8,206,501 | 11,568,380 | 3,361,879 | 0.979 |
| MLV20-15250 | 12,501,455 | 260,480 | 9,220,160 | 11,900,514 | 2,680,354 | 0.952 |
| MLV20-15251 | 12,138,901 | 348,593 | 8,715,938 | 11,859,700 | 3,143,762 | 0.977 |
| MLV20-15252 | 15,738,616 | 474,121 | 11,982,280 | 15,212,909 | 3,230,629 | 0.967 |
| MLV20-15253 | 13,479,991 | 429,102 | 9,136,387 | 13,252,005 | 4,115,618 | 0.983 |
| MLV20-15254 | 14,800,126 | 468,816 | 10,804,162 | 14,579,876 | 3,775,714 | 0.985 |
| MLV20-15255 | 15,818,146 | 444,333 | 11,731,011 | 15,593,508 | 3,862,497 | 0.986 |
| MLV20-15256 | 15,727,298 | 509,431 | 11,699,111 | 15,532,158 | 3,833,047 | 0.988 |
| MLV20-15257 | 21,828,779 | 704,838 | 17,154,954 | 21,564,209 | 4,409,255 | 0.988 |
| MLV20-15258 | 14,676,563 | 452,082 | 10,462,672 | 14,444,502 | 3,981,830 | 0.984 |
| MLV20-15259 | 14,468,839 | 474,835 | 10,691,456 | 14,284,865 | 3,593,409 | 0.987 |
| MLV20-15260 | 15,790,191 | 453,092 | 9,426,258 | 12,650,256 | 3,223,998 | 0.801 |
| MLV20-15261 | 9,381,824 | 276,062 | 5,290,265 | 8,045,530 | 2,755,265 | 0.858 |
| MLV20-15262 | 15,512,116 | 493,130 | 10,567,253 | 15,326,192 | 4,758,939 | 0.988 |
| MLV20-15263 | 20,188,093 | 592,807 | 14,099,354 | 19,789,887 | 5,690,533 | 0.98 |
| MLV20-15264 | 12,867,595 | 441,468 | 8,952,424 | 12,227,682 | 3,275,258 | 0.95 |
| MLV20-15265 | 7,777,046 | 231,316 | 4,725,157 | 7,386,866 | 2,661,709 | 0.95 |
| MLV20-15266 | 20,521,417 | 686,319 | 15,064,734 | 20,332,633 | 5,267,899 | 0.991 |
| MLV20-15267 | 20,002,666 | 669,043 | 14,947,013 | 19,630,558 | 4,683,545 | 0.981 |
| MLV20-15268 | 24,788,824 | 718,176 | 19,701,023 | 24,412,087 | 4,711,064 | 0.985 |
| MLV20-15269 | 19,153,299 | 556,314 | 14,032,872 | 18,839,624 | 4,806,752 | 0.984 |
| MLV20-15270 | 11,730,613 | 372,805 | 8,680,285 | 11,611,304 | 2,931,019 | 0.99 |
| MLV20-15271 | 16,841,331 | 556,417 | 11,787,644 | 16,511,475 | 4,723,831 | 0.98 |
| MLV20-15272 | 19,610,849 | 640,811 | 14,233,830 | 19,274,477 | 5,040,647 | 0.983 |
| KEGG Pathway | # of Transcripts | # of Enzymes | KEEG Label |
|---|---|---|---|
| Glycolysis/Gluconeogenesis | 15 | 16 | Carbohydrate metabolism |
| Cysteine and methionine metabolism | 13 | 13 | Amino acid metabolism |
| Carbon fixation in photosynthetic organisms | 11 | 13 | Energy metabolism |
| Methane metabolism | 10 | 10 | Energy metabolism |
| Pyruvate metabolism | 9 | 12 | Carbohydrate metabolism |
| Glycine, serine and threonine metabolism | 9 | 9 | Amino acid metabolism |
| Glyoxylate and dicarboxylate metabolism | 9 | 9 | Carbohydrate metabolism |
| Starch and sucrose metabolism | 8 | 8 | Carbohydrate metabolism |
| Galactose metabolism | 7 | 8 | Carbohydrate metabolism |
| Nitrogen metabolism | 7 | 8 | Energy metabolism |
| Citrate cycle (TCA cycle) | 7 | 7 | Carbohydrate metabolism |
| Oxidative phosphorylation | 7 | 7 | Energy metabolism |
| Tyrosine metabolism | 7 | 7 | Amino acid metabolism |
| Amino sugar and nucleotide sugar metabolism | 6 | 7 | Carbohydrate metabolism |
| Phenylalanine, tyrosine and tryptophan biosynthesis | 6 | 7 | Amino acid metabolism |
| Terpenoid backbone biosynthesis | 6 | 7 | Metabolism of terpenoids and polyketides |
| Carbon fixation pathways in prokaryotes | 6 | 6 | Energy metabolism |
| Glycerolipid metabolism | 6 | 6 | Lipid metabolism |
| Pentose phosphate pathway | 6 | 6 | Carbohydrate metabolism |
| Alanine, aspartate and glutamate metabolism | 5 | 7 | Amino acid metabolism |
| Tryptophan metabolism | 5 | 5 | Amino acid metabolism |
| Ubiquinone and other terpenoid-quinone synthesis | 5 | 5 | Metabolism of cofactors and vitamins |
| Ascorbate and aldarate metabolism | 5 | 4 | Carbohydrate metabolism |
| Glutathione metabolism | 5 | 4 | Metabolism of other amino acids |
| Phenylalanine metabolism | 4 | 5 | Amino acid metabolism |
| Phenylpropanoid biosynthesis | 4 | 5 | Biosynthesis of other secondary metabolites |
| alpha-Linolenic acid metabolism | 4 | 4 | Lipid metabolism |
| Fructose and mannose metabolism | 4 | 4 | Carbohydrate metabolism |
| O-Antigen nucleotide sugar biosynthesis | 4 | 4 | Glycan biosynthesis and metabolism |
| Porphyrin metabolism | 4 | 4 | Metabolism of cofactors and vitamins |
| Cyanoamino acid metabolism | 3 | 4 | Metabolism of other amino acids |
| Inositol phosphate metabolism | 3 | 4 | Carbohydrate metabolism |
| Pentose and glucuronate interconversions | 3 | 4 | Carbohydrate metabolism |
| Glycerophospholipid metabolism | 3 | 3 | Lipid metabolism |
| Selenocompound metabolism | 3 | 3 | Metabolism of other amino acids |
| Arginine biosynthesis | 2 | 3 | Amino acid metabolism |
| Carotenoid biosynthesis | 2 | 2 | Metabolism of terpenoids and polyketides |
| Drug metabolism—cytochrome P450 | 2 | 2 | Xenobiotics biodegradation and metabolism |
| Drug metabolism—other enzymes | 2 | 2 | Xenobiotics biodegradation and metabolism |
| Fatty acid degradation | 2 | 2 | Lipid metabolism |
| Isoquinoline alkaloid biosynthesis | 2 | 2 | Biosynthesis of other secondary metabolites |
| Lysine degradation | 2 | 2 | Amino acid metabolism |
| Metabolism of xenobiotics by cytochrome P450 | 2 | 2 | Xenobiotics biodegradation and metabolism |
| Nicotinate and nicotinamide metabolism | 2 | 2 | Metabolism of cofactors and vitamins |
| One carbon pool by folate | 2 | 2 | Metabolism of cofactors and vitamins |
| Propanoate metabolism | 2 | 2 | Carbohydrate metabolism |
| Steroid biosynthesis | 2 | 2 | Metabolism of terpenoids and polyketides |
| Styrene degradation | 2 | 2 | Xenobiotics biodegradation and metabolism |
| Sulfur metabolism | 2 | 2 | Energy metabolism |
| Thiamine metabolism | 2 | 2 | Metabolism of cofactors and vitamins |
| Tropane, piperidine and pyridine alkaloid synthesis | 2 | 2 | Biosynthesis of other secondary metabolites |
| Valine, leucine and isoleucine degradation | 2 | 2 | Amino acid metabolism |
| Sequencing ID | ID UBV UCO | Species | Conditions | Municipality | Latitude | Longitude | Elevation |
|---|---|---|---|---|---|---|---|
| MLV20-15244_s | 1 | M. spicata | Open field | La Ceja | 6.067500 | −75.415056 | 2208 |
| MLV20-15245_s | 2 | M. spicata | Open field | La Ceja | 6.067500 | −75.415056 | 2208 |
| MLV20-15246_s | 3 | M. spicata | Protected cultivation | El Retiro | 6.066111 | −75.449528 | 2218 |
| MLV20-15247_s | 4 | M. spicata | Open field | El Retiro | 6.066111 | −75.449528 | 2218 |
| MLV20-15248_s | 5 | M. spicata | Protected cultivation | Medellin | 6.198222 | −75.511889 | 2554 |
| MLV20-15249_s | 6 | M. spicata | Protected cultivation | Medellin | 6.198222 | −75.511889 | 2554 |
| MLV20-15250_s | 10 | M. spicata | Open field | Marinilla | 6.167222 | −75.325861 | 2131 |
| MLV20-15251_s | 11 | M. spicata | Open field | Marinilla | 6.167222 | −75.325861 | 2131 |
| MLV20-15252_s | 12 | M. piperita | Protected cultivation | Rionegro | 6.192972 | −75.360972 | 2128 |
| MLV20-15253_s | 14 | M. spicata | Open field | Rionegro | 6.192972 | −75.360972 | 2128 |
| MLV20-15254_s | 15 | M. spicata | Open field | Rionegro | 6.198111 | −75.350639 | 2118 |
| MLV20-15255_s | 16 | M. spicata | Open field | Rionegro | 6.198111 | −75.350639 | 2118 |
| MLV20-15256_s | 17 | M. spicata | Protected cultivation | El Retiro | 6.066111 | −75.449528 | 2218 |
| MLV20-15257_s | 18 | M. spicata | Protected cultivation | Medellin | 6.198222 | −75.511889 | 2554 |
| MLV20-15258_s | 19 | M. spicata | Protected cultivation | Medellin | 6.198222 | −75.511889 | 2554 |
| MLV20-15259_s | 20 | M. spicata | Protected cultivation | Medellin | 6.198222 | −75.511889 | 2554 |
| MLV20-15260_s | 21 | M. spicata | Open field | Rionegro | 6.067500 | −75.415056 | 2208 |
| MLV20-15261_s | 22 | M. spicata | Open field | Rionegro | 6.067500 | −75.415056 | 2208 |
| MLV20-15262_s | 24 | M. spicata | Protected cultivation | La Unión | 5.910333 | −75.412278 | 2277 |
| MLV20-15263_s | 25 | M. spicata | Protected cultivation | La Unión | 5.910333 | −75.412278 | 2277 |
| MLV20-15264_s | 26 | M. spicata | Protected cultivation | San Vicente Ferrer | 6.325194 | −75.335694 | 2251 |
| MLV20-15265_s | 27 | M. spicata | Protected cultivation | San Vicente Ferrer | 6.325194 | −75.335694 | 2251 |
| MLV20-15266_s | 28 | M. spicata | Protected cultivation | San Vicente Ferrer | 6.325194 | −75.335694 | 2251 |
| MLV20-15267_s | 29 | M. piperita | Protected cultivation | Carmen de Viboral | 6.082287 | −75.316147 | 2260 |
| MLV20-15268_s | 33 | M. spicata | Protected cultivation | Carmen de Viboral | 6.082287 | −75.316147 | 2260 |
| MLV20-15269_s | 44 | M. spicata | Protected cultivation | Guarne | 6.213960 | −75.417330 | 2200 |
| MLV20-15270_s | 45 | M. spicata | Protected cultivation | Medellin | 6.198222 | −75.511889 | 2554 |
| MLV20-15271_s | Reference piperita | M. piperita | Protected cultivation | - | - | - | 2118 |
| MLV20-15272_s | Reference spicata | M. spicata | Protected cultivation | - | - | - | 2118 |
Publisher’s Note: MDPI stays neutral with regard to jurisdictional claims in published maps and institutional affiliations. |
© 2022 by the authors. Licensee MDPI, Basel, Switzerland. This article is an open access article distributed under the terms and conditions of the Creative Commons Attribution (CC BY) license (https://creativecommons.org/licenses/by/4.0/).
Share and Cite
López-Hernández, F.; Cortés, A.J. Whole Transcriptome Sequencing Unveils the Genomic Determinants of Putative Somaclonal Variation in Mint (Mentha L.). Int. J. Mol. Sci. 2022, 23, 5291. https://doi.org/10.3390/ijms23105291
López-Hernández F, Cortés AJ. Whole Transcriptome Sequencing Unveils the Genomic Determinants of Putative Somaclonal Variation in Mint (Mentha L.). International Journal of Molecular Sciences. 2022; 23(10):5291. https://doi.org/10.3390/ijms23105291
Chicago/Turabian StyleLópez-Hernández, Felipe, and Andrés J. Cortés. 2022. "Whole Transcriptome Sequencing Unveils the Genomic Determinants of Putative Somaclonal Variation in Mint (Mentha L.)" International Journal of Molecular Sciences 23, no. 10: 5291. https://doi.org/10.3390/ijms23105291
APA StyleLópez-Hernández, F., & Cortés, A. J. (2022). Whole Transcriptome Sequencing Unveils the Genomic Determinants of Putative Somaclonal Variation in Mint (Mentha L.). International Journal of Molecular Sciences, 23(10), 5291. https://doi.org/10.3390/ijms23105291
