Cell Cycle Regulation of Hippocampal Progenitor Cells in Experimental Models of Depression and after Treatment with Fluoxetine
Abstract
1. Introduction
2. Materials and Methods
2.1. Animals and Treatments
2.2. Behavioral Analysis
2.2.1. Sucrose Consumption Test (SCT)
2.2.2. Novelty Suppressed Feeding (NSF)
2.2.3. Forced Swimming Test (FST)
2.3. Corticosterone Levels Measurement
2.4. BrdU Administration
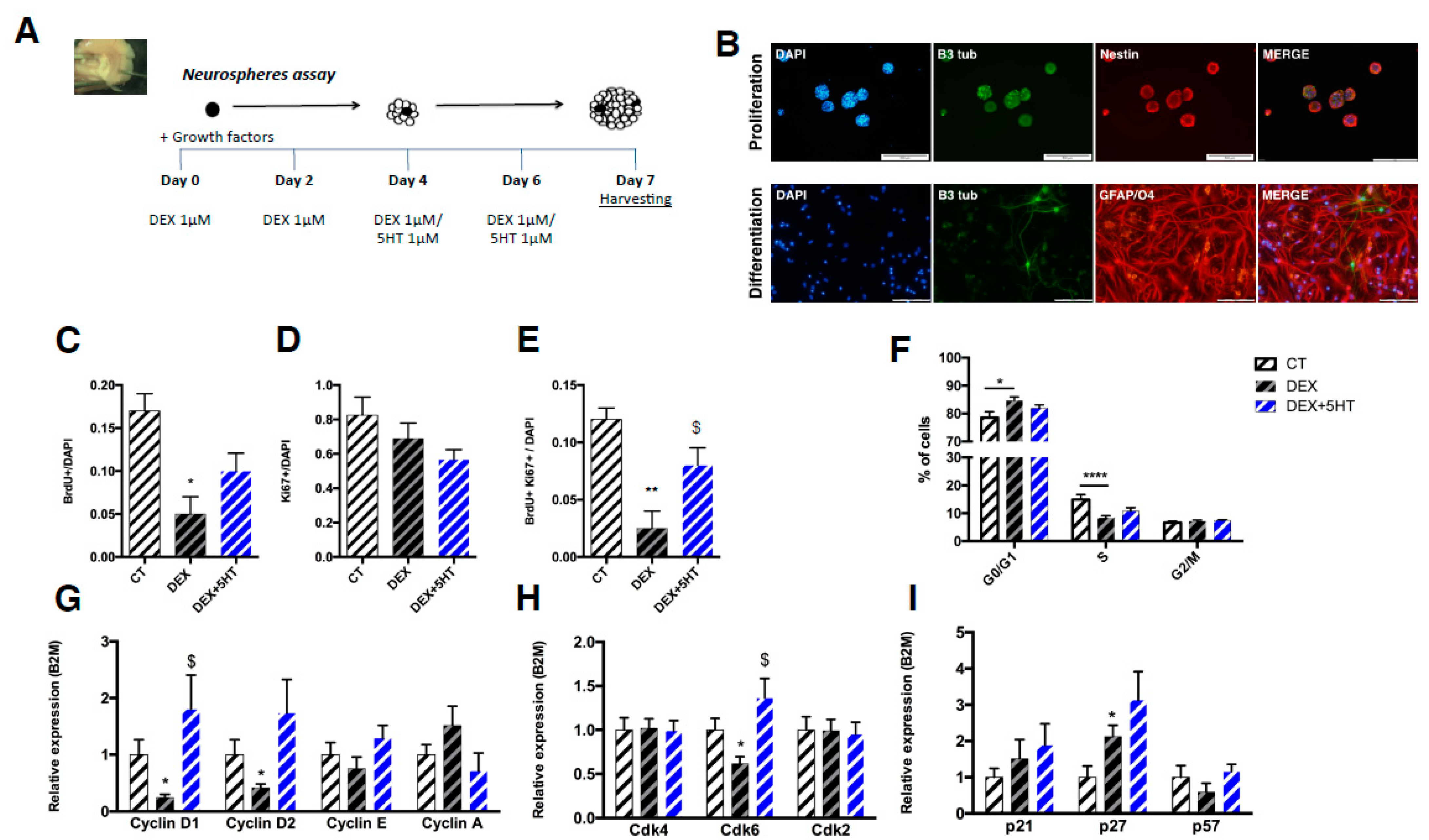
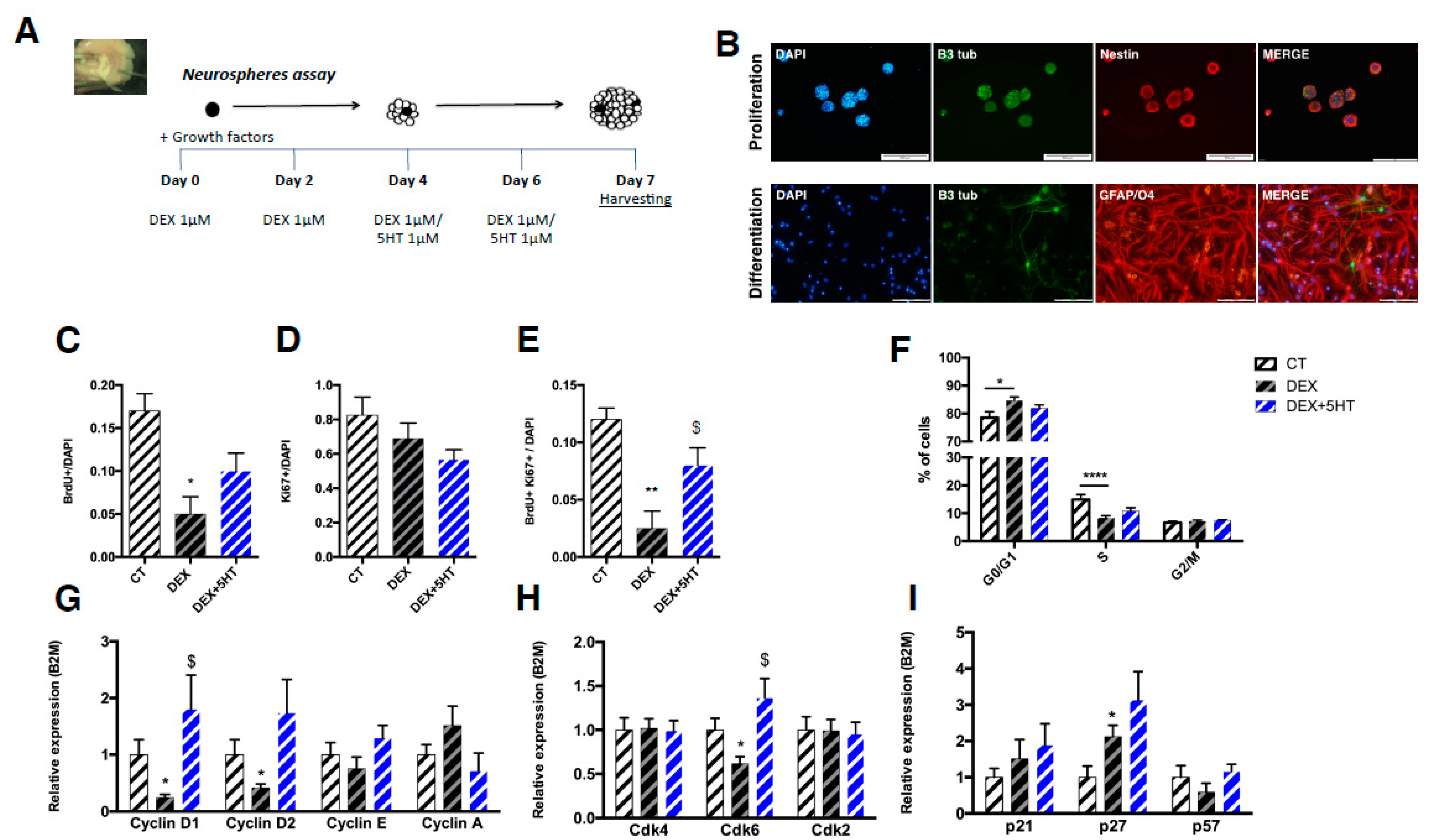
2.5. Neurospheres Culture
2.6. Immunostaining Procedures
2.6.1. In Vivo
2.6.2. In Vitro
2.7. Cell Cycle Distribution
2.8. Gene Expression Analyses
2.8.1. RNA Purification
2.8.2. cDNA Synthesis and Real-Time PCR Analysis
2.9. Statistical analysis
3. Results
3.1. In Vivo Experiments
3.1.1. Behavioral Characterization of the Animal Model of Depression
3.1.2. Proliferation and Generation of Newborn Neurons
3.1.3. Cell Cycle Kinetics Analysis in the uCMS Animal Model of Depression
3.1.4. Analysis of the Cell Cycle Regulators Expression In Vivo
3.2. In Vitro Experiments
3.2.1. Neural Progenitor Cells Proliferation and Differentiation
3.2.2. Proliferation and Cell Cycle Regulation in DEX-Stimulated Neurospheres and After 5-HT Treatment
3.2.3. Cyclins and CDK Inhibitors Expression after In Vitro Stimulation with DEX and 5-HT
4. Discussion
Supplementary Materials
Author Contributions
Funding
Institutional Review Board Statement
Informed Consent Statement
Data Availability Statement
Acknowledgments
Conflicts of Interest
References
- Gould, E. How Widespread Is Adult Neurogenesis in Mammals? Nat. Rev. Neurosci. 2007, 8, 481–488. [Google Scholar] [CrossRef]
- Kempermann, G.; Gage, F.H.; Aigner, L.; Song, H.; Curtis, M.A.; Thuret, S.; Kuhn, H.G.; Jessberger, S.; Frankland, P.W.; Cameron, H.A.; et al. Human Adult Neurogenesis: Evidence and Remaining Questions. Cell Stem Cell 2018, 23, 25–30. [Google Scholar] [CrossRef] [PubMed]
- Moreno-Jiménez, E.P.; Terreros-Roncal, J.; Flor-García, M.; Rábano, A.; Llorens-Martín, M. Evidences for Adult Hippocampal Neurogenesis in Humans. J. Neurosci. 2021, 41, 2541–2553. [Google Scholar] [CrossRef] [PubMed]
- Abdissa, D.; Hamba, N.; Gerbi, A. Review Article on Adult Neurogenesis in Humans. Transl. Res. Anat. 2020, 20, 100074. [Google Scholar] [CrossRef]
- Tobin, M.K.; Musaraca, K.; Disouky, A.; Shetti, A.; Bheri, A.; Honer, W.G.; Kim, N.; Dawe, R.J.; Bennett, D.A.; Arfanakis, K.; et al. Human Hippocampal Neurogenesis Persists in Aged Adults and Alzheimer’s Disease Patients. Cell Stem Cell 2019, 24, 974–982. [Google Scholar] [CrossRef] [PubMed]
- Spalding, K.L.; Bergmann, O.; Alkass, K.; Bernard, S.; Salehpour, M.; Huttner, H.B.; Boström, E.; Westerlund, I.; Vial, C.; Buchholz, B.A.; et al. Dynamics of Hippocampal Neurogenesis in Adult Humans. Cell 2013, 153, 1219–1227. [Google Scholar] [CrossRef]
- Boldrini, M.; Fulmore, C.A.; Tartt, A.N.; Simeon, L.R.; Pavlova, I.; Poposka, V.; Rosoklija, G.B.; Stankov, A.; Arango, V.; Dwork, A.J.; et al. Human Hippocampal Neurogenesis Persists throughout Aging. Cell Stem Cell 2018, 22, 589–599. [Google Scholar] [CrossRef]
- Kumar, A.; Pareek, V.; Faiq, M.A.; Ghosh, S.K.; Kumari, C. Adult Neurogenesis in Humans: A Review of Basic Concepts, History, Current Research, and Clinical Implications. Innov. Clin. Neurosci. 2019, 16, 30. [Google Scholar] [PubMed]
- Ming, G.; Song, H. Adult Neurogenesis in the Mammalian Brain: Significant Answers and Significant Questions. Neuron 2011, 70, 687–702. [Google Scholar] [CrossRef]
- Toda, T.; Parylak, S.L.; Linker, S.B.; Gage, F.H. The Role of Adult Hippocampal Neurogenesis in Brain Health and Disease. Mol. Psychiatry 2019, 24, 67–87. [Google Scholar] [CrossRef]
- Anacker, C.; Hen, R. Adult Hippocampal Neurogenesis and Cognitive Flexibility-Linking Memory and Mood. Nat. Rev. Neurosci. 2017, 18, 335–346. [Google Scholar] [CrossRef]
- Cameron, H.A.; Glover, L.R. Adult Neurogenesis: Beyond Learning and Memory. Annu. Rev. Psychol. 2015, 66, 53–81. [Google Scholar] [CrossRef]
- França, T.F.A. Isolating the Key Factors Defining the Magnitude of Hippocampal Neurogenesis’ Effects on Anxiety, Memory and Pattern Separation. Neurobiol. Learn. Mem. 2019, 166, 107102. [Google Scholar] [CrossRef]
- Boldrini, M.; Underwood, M.D.; Hen, R.; Rosoklija, G.B.; Dwork, A.J.; John Mann, J.; Arango, V. Antidepressants Increase Neural Progenitor Cells in the Human Hippocampus. Neuropsychopharmacology 2009, 34, 2376–2389. [Google Scholar] [CrossRef]
- Mateus-Pinheiro, A.; Pinto, L.; Bessa, J.M.; Morais, M.; Alves, N.D.; Monteiro, S.; Patrício, P.; Almeida, O.F.; Sousa, N. Sustained Remission from Depressive-like Behavior Depends on Hippocampal Neurogenesis. Transl. Psychiatry 2013, 3, e210. [Google Scholar] [CrossRef]
- Boldrini, M.; Hen, R.; Underwood, M.D.; Rosoklija, G.B.; Dwork, A.J.; Mann, J.J.; Arango, V. Hippocampal Angiogenesis and Progenitor Cell Proliferation Are Increased with Antidepressant Use in Major Depression. Biol. Psychiatry 2012, 72, 562–571. [Google Scholar] [CrossRef] [PubMed]
- Micheli, L.; Ceccarelli, M.; D’Andrea, G.; Tirone, F. Depression and Adult Neurogenesis: Positive Effects of the Antidepressant Fluoxetine and of Physical Exercise. Brain Res. Bull. 2018, 143, 181–193. [Google Scholar] [CrossRef]
- Tanti, A.; Belzung, C. Hippocampal Neurogenesis: A Biomarker for Depression or Antidepressant Effects? Methodological Considerations and Perspectives for Future Research. Cell Tissue Res. 2013, 354, 203–219. [Google Scholar] [CrossRef] [PubMed]
- Alves, N.D.; Correia, J.S.; Patrício, P.; Mateus-Pinheiro, A.; Machado-Santos, A.R.; Loureiro-Campos, E.; Morais, M.; Bessa, J.M.; Sousa, N.; Pinto, L. Adult Hippocampal Neuroplasticity Triggers Susceptibility to Recurrent Depression. Transl. Psychiatry 2017, 7, e1058. [Google Scholar] [CrossRef] [PubMed]
- Bessa, J.M.; Ferreira, D.; Melo, I.; Marques, F.; Cerqueira, J.J.; Palha, J.A.; Almeida, O.F.X.; Sousa, N. The Mood-Improving Actions of Antidepressants Do Not Depend on Neurogenesis but Are Associated with Neuronal Remodeling. Mol. Psychiatry 2009, 14, 764–773. [Google Scholar] [CrossRef] [PubMed]
- Mateus-Pinheiro, A.; Alves, N.D.; Sousa, N.; Pinto, L. AP2γ: A New Player on Adult Hippocampal Neurogenesis Regulation. J. Exp. Neurosci. 2018, 12, 117906951876689. [Google Scholar] [CrossRef]
- Mateus-Pinheiro, A.; Alves, N.D.; Patrício, P.; Machado-Santos, A.R.; Loureiro-Campos, E.; Silva, J.M.; Sardinha, V.M.; Reis, J.; Schorle, H.; Oliveira, J.F.; et al. AP2γ 3 Controls Adult Hippocampal Neurogenesis and Modulates Cognitive, but Not Anxiety or Depressive-like Behavior. Mol. Psychiatry 2017, 22, 1725–1734. [Google Scholar] [CrossRef] [PubMed]
- Kempermann, G.; Jessberger, S.; Steiner, B.; Kronenberg, G. Milestones of Neuronal Development in the Adult Hippocampus. Trends Neurosci. 2004, 27, 447–452. [Google Scholar] [CrossRef]
- Patrício, P.; Mateus-Pinheiro, A.; Sousa, N.; Pinto, L. Re-Cycling Paradigms: Cell Cycle Regulation in Adult Hippocampal Neurogenesis and Implications for Depression. Mol. Neurobiol. 2013, 48, 84–96. [Google Scholar] [CrossRef] [PubMed]
- Chesnokova, V.; Pechnick, R.N. Antidepressants and Cdk Inhibitors: Releasing the Brake on Neurogenesis? Cell Cycle 2008, 7, 2321–2326. [Google Scholar] [CrossRef]
- Zonis, S.; Ljubimov, V.A.; Mahgerefteh, M.; Pechnick, R.N.; Wawrowsky, K.; Chesnokova, V. P21Cip Restrains Hippocampal Neurogenesis and Protects Neuronal Progenitors from Apoptosis during Acute Systemic Inflammation. Hippocampus 2013, 23, 1383–1394. [Google Scholar] [CrossRef] [PubMed]
- Heine, V.M.; Maslam, S.; Joëls, M.; Lucassen, P.J. Increased P27KIP1 Protein Expression in the Dentate Gyrus of Chronically Stressed Rats Indicates G1 Arrest Involvement. Neuroscience 2004, 129, 593–601. [Google Scholar] [CrossRef]
- Behl, C. Protection against Oxidative Stress-Induced Neuronal Cell Death—A Novel Role for RU486. Eur. J. Neurosci. 1997, 9, 912–920. [Google Scholar] [CrossRef]
- Stein-Behrens, B.; Mattson, M.P.; Chang, I.; Yeh, M.; Sapolsky, R. Stress Exacerbates Neuron Loss and Cytoskeletal Pathology in the Hippocampus. J. Neurosci. 1994, 14, 5373–5380. [Google Scholar] [CrossRef]
- Sousa, N.; Almeida, O.F.X. Disconnection and Reconnection: The Morphological Basis of (Mal)Adaptation to Stress. Trends Neurosci. 2012, 35, 742–751. [Google Scholar] [CrossRef]
- Schoenfeld, T.J.; Gould, E. Differential Effects of Stress and Glucocorticoids on Adult Neurogenesis. Curr. Top. Behav. Neurosci. 2013, 15, 139–164. [Google Scholar] [CrossRef] [PubMed]
- Ekthuwapranee, K.; Sotthibundhu, A.; Tocharus, C.; Govitrapong, P. Melatonin Ameliorates Dexamethasone-Induced Inhibitory Effects on the Proliferation of Cultured Progenitor Cells Obtained from Adult Rat Hippocampus. J. Steroid Biochem. Mol. Biol. 2015, 145, 38–48. [Google Scholar] [CrossRef]
- Yu, I.T.; Lee, S.H.; Lee, Y.S.; Son, H. Differential Effects of Corticosterone and Dexamethasone on Hippocampal Neurogenesis in Vitro. Biochem. Biophys. Res. Commun. 2004, 317, 484–490. [Google Scholar] [CrossRef]
- Mirescu, C.; Gould, E. Stress and Adult Neurogenesis. Hippocampus 2006, 16, 233–238. [Google Scholar] [CrossRef] [PubMed]
- Patrício, P.; Mateus-Pinheiro, A.; Alves, N.D.; Morais, M.; Rodrigues, A.J.; Bessa, J.M.; Sousa, N.; Pinto, L. MiR-409 and MiR-411 Modulation in the Adult Brain of a Rat Model of Depression and After Fluoxetine Treatment. Front. Behav. Neurosci. 2020, 14, 136. [Google Scholar] [CrossRef] [PubMed]
- Patrício, P.; Mateus-Pinheiro, A.; Irmler, M.; Alves, N.D.; Machado-Santos, A.R.; Morais, M.; Correia, J.S.; Korostynski, M.; Piechota, M.; Stoffel, R.; et al. Differential and Converging Molecular Mechanisms of Antidepressants’ Action in the Hippocampal Dentate Gyrus. Neuropsychopharmacology 2015, 40, 338–349. [Google Scholar] [CrossRef]
- Morais, M. New Insights on the Interplay between Psychopharmacology and Neuroplasticity in Psychiatric Disorders. Ph.D. Thesis, University of Minho, Braga, Portugal, 2017. [Google Scholar]
- Morais, M.; Patrício, P.; Mateus-Pinheiro, A.; Alves, N.D.; Machado-Santos, A.R.; Correia, J.S.; Pereira, J.; Pinto, L.; Sousa, N.; Bessa, J.M. The Modulation of Adult Neuroplasticity Is Involved in the Mood-Improving Actions of Atypical Antipsychotics in an Animal Model of Depression. Transl. Psychiatry 2017, 7, e1146. [Google Scholar] [CrossRef]
- Lino de Oliveira, C.; Bolzan, J.A.; Surget, A.; Belzung, C. Do Antidepressants Promote Neurogenesis in Adult Hippocampus? A Systematic Review and Meta-Analysis on Naive Rodents. Pharmacol. Ther. 2020, 210, 107515. [Google Scholar] [CrossRef]
- Zhang, Y.; Mao, R.R.; Chen, Z.F.; Tian, M.; Tong, D.L.; Gao, Z.R.; Huang, M.; Li, X.; Xu, X.; Zhou, W.H.; et al. Deep-Brain Magnetic Stimulation Promotes Adult Hippocampal Neurogenesis and Alleviates Stress-Related Behaviors in Mouse Models for Neuropsychiatric Disorders. Mol. Brain 2014, 7, 11. [Google Scholar] [CrossRef]
- Planchez, B.; Lagunas, N.; Le Guisquet, A.M.; Legrand, M.; Surget, A.; Hen, R.; Belzung, C. Increasing Adult Hippocampal Neurogenesis Promotes Resilience in a Mouse Model of Depression. Cells 2021, 10, 972. [Google Scholar] [CrossRef] [PubMed]
- Anacker, C. Adult Hippocampal Neurogenesis in Depression: Behavioral Implications and Regulation by the Stress System. Curr. Top. Behav. Neurosci. 2014, 18, 25–43. [Google Scholar] [CrossRef]
- Hill, A.S.; Sahay, A.; Hen, R. Increasing Adult Hippocampal Neurogenesis Is Sufficient to Reduce Anxiety and Depression-Like Behaviors. Neuropsychopharmacology 2015, 40, 2368–2378. [Google Scholar] [CrossRef] [PubMed]
- Perera, T.D.; Coplan, J.D.; Lisanby, S.H.; Lipira, C.M.; Arif, M.; Carpio, C.; Spitzer, G.; Santarelli, L.; Scharf, B.; Hen, R.; et al. Antidepressant-Induced Neurogenesis in the Hippocampus of Adult Nonhuman Primates. J. Neurosci. 2007, 27, 4894–4901. [Google Scholar] [CrossRef] [PubMed]
- Malberg, J.E.; Eisch, A.J.; Nestler, E.J.; Duman, R.S. Chronic Antidepressant Treatment Increases Neurogenesis in Adult Rat Hippocampus. J. Neurosci. 2000, 20, 9104–9110. [Google Scholar] [CrossRef] [PubMed]
- Snyder, J.S.; Soumier, A.; Brewer, M.; Pickel, J.; Cameron, H.A. Adult Hippocampal Neurogenesis Buffers Stress Responses and Depressive Behaviour. Nature 2011, 476, 458–461. [Google Scholar] [CrossRef]
- Lee, M.M.; Reif, A.; Schmitt, A.G. Major Depression: A Role for Hippocampal Neurogenesis? Curr. Top. Behav. Neurosci. 2013, 14, 153–179. [Google Scholar] [CrossRef]
- Jarcho, M.R.; Slavich, G.M.; Tylova-Stein, H.; Wolkowitz, O.M.; Burke, H.M. Dysregulated Diurnal Cortisol Pattern Is Associated with Glucocorticoid Resistance in Women with Major Depressive Disorder. Biol. Psychol. 2013, 93, 150–158. [Google Scholar] [CrossRef]
- Vreeburg, S.A.; Hoogendijk, W.J.G.; van Pelt, J.; DeRijk, R.H.; Verhagen, J.C.M.; van Dyck, R.; Smit, J.H.; Zitman, F.G.; Penninx, B.W.J.H. Major Depressive Disorder and Hypothalamic-Pituitary-Adrenal Axis Activity. Arch. Gen. Psychiatry 2009, 66, 617–626. [Google Scholar] [CrossRef]
- Anacker, C.; Zunszain, P.A.; Carvalho, L.A.; Pariante, C.M. The Glucocorticoid Receptor: Pivot of Depression and of Antidepressant Treatment? Psychoneuroendocrinology 2011, 36, 415–425. [Google Scholar] [CrossRef]
- Mikail, H.G.; Dalla, C.; Kokras, N.; Kafetzopoulos, V.; Papadopoulou-Daifoti, Z. Sertraline Behavioral Response Associates Closer and Dose-Dependently with Cortical Rather than Hippocampal Serotonergic Activity in the Rat Forced Swim Stress. Physiol. Behav. 2012, 107, 201–206. [Google Scholar] [CrossRef]
- Pittenger, C.; Duman, R.S. Stress, Depression, and Neuroplasticity: A Convergence of Mechanisms. Neuropsychopharmacology 2008, 33, 88–109. [Google Scholar] [CrossRef]
- Willner, P. Chronic Mild Stress (CMS) Revisited: Consistency and Behavioural-Neurobiological Concordance in the Effects of CMS. Neuropsychobiology 2005, 52, 90–110. [Google Scholar] [CrossRef] [PubMed]
- Mateus-Pinheiro, A.; Patrício, P.; Alves, N.D.; Machado-Santos, A.R.; Morais, M.; Bessa, J.M.; Sousa, N.; Pinto, L. The Sweet Drive Test: Refining Phenotypic Characterization of Anhedonic Behavior in Rodents. Front. Behav. Neurosci. 2014, 8, 74. [Google Scholar] [CrossRef] [PubMed]
- Alves, N.D.; Patrício, P.; Correia, J.S.; Mateus-Pinheiro, A.; Machado-Santos, A.R.; Loureiro-Campos, E.; Morais, M.; Bessa, J.; Sousa, N.; Pinto, L. Chronic Stress Targets Adult Hippocampal Neurogenesis Preferentially in the Suprapyramidal Blade of Rat Dorsal Dentate Gyrus. Eur. Neuropsychopharmacol. 2017, 27, S1013–S1014. [Google Scholar] [CrossRef]
- Castrén, E.; Rantamäki, T. The Role of BDNF and Its Receptors in Depression and Antidepressant Drug Action: Reactivation of Developmental Plasticity. Dev. Neurobiol. 2010, 70, 289–297. [Google Scholar] [CrossRef] [PubMed]
- Ikeda, Y.; Ikeda, M.A. Cyclin E Marks Quiescent Neural Stem Cells and Caspase-3-Positive Newborn Cells during Adult Hippocampal Neurogenesis in Mice. Neurosci. Lett. 2015, 607, 90–96. [Google Scholar] [CrossRef] [PubMed]
- Glickstein, S.B.; Alexander, S.; Ross, M.E. Differences in Cyclin D2 and D1 Protein Expression Distinguish Forebrain Progenitor Subsets. Cereb. Cortex 2007, 17, 632–642. [Google Scholar] [CrossRef][Green Version]
- Sundberg, M.; Savola, S.; Hienola, A.; Korhonen, L.; Lindholm, D. Glucocorticoid Hormones Decrease Proliferation of Embryonic Neural Stem Cells through Ubiquitin-Mediated Degradation of Cyclin D1. J. Neurosci. 2006, 26, 5402–5410. [Google Scholar] [CrossRef]
- Loddo, M.; Kingsbury, S.R.; Rashid, M.; Proctor, I.; Holt, C.; Young, J.; El-Sheikh, S.; Falzon, M.; Eward, K.L.; Prevost, T.; et al. Cell-Cycle-Phase Progression Analysis Identifies Unique Phenotypes of Major Prognostic and Predictive Significance in Breast Cancer. Br. J. Cancer 2009, 100, 959–970. [Google Scholar] [CrossRef] [PubMed]
- He, B.; Zhang, N.; Zhao, R. Dexamethasone Downregulates SLC7A5 Expression and Promotes Cell Cycle Arrest, Autophagy and Apoptosis in BeWo Cells. J. Cell. Physiol. 2016, 231, 233–242. [Google Scholar] [CrossRef] [PubMed]
- Sapolsky, R.M. The Possibility of Neurotoxicity in the Hippocampus in Major Depression: A Primer on Neuron Death. Biol. Psychiatry 2000, 48, 755–765. [Google Scholar] [CrossRef]
- Li, H.; Qian, W.; Weng, X.; Wu, Z.; Li, H.; Zhuang, Q.; Feng, B.; Bian, Y. Glucocorticoid Receptor and Sequential P53 Activation by Dexamethasone Mediates Apoptosis and Cell Cycle Arrest of Osteoblastic MC3T3-E1 Cells. PLoS ONE 2012, 7, e37030. [Google Scholar] [CrossRef] [PubMed]
- Kullmann, M.K.; Grubbauer, C.; Goetsch, K.; Jäkel, H.; Podmirseg, S.R.; Trockenbacher, A.; Ploner, C.; Cato, A.C.B.; Weiss, C.; Kofler, R.; et al. The P27-Skp2 Axis Mediates Glucocorticoidinduced Cell Cycle Arrest in T-Lymphoma Cells. Cell Cycle 2013, 12, 2625–2635. [Google Scholar] [CrossRef]
- Quiros, I.; Mayo, J.C.; Garcia-Suarez, O.; Hevia, D.; Martin, V.; Rodríguez, C.; Sainz, R.M. Melatonin Prevents Glucocorticoid Inhibition of Cell Proliferation and Toxicity in Hippocampal Cells by Reducing Glucocorticoid Receptor Nuclear Translocation. J. Steroid Biochem. Mol. Biol. 2008, 110, 116–124. [Google Scholar] [CrossRef]
- Wagner, K.; Couillard-Despres, S.; Lehner, B.; Brockhoff, G.; Rivera, F.J.; Blume, A.; Neumann, I.; Aigner, L. Prolactin Induces MAPK Signaling in Neural Progenitors without Alleviating Glucocorticoid-Induced Inhibition of in Vitro Neurogenesis. Cell. Physiol. Biochem. 2009, 24, 397–406. [Google Scholar] [CrossRef] [PubMed]
- Egeland, M.; Zunszain, P.A.; Pariante, C.M. Molecular Mechanisms in the Regulation of Adult Neurogenesis during Stress. Nat. Rev. Neurosci. 2015, 16, 189–200. [Google Scholar] [CrossRef]
- Grant, C.E.; Bailey, T.L.; Noble, W.S. FIMO: Scanning for Occurrences of a given Motif. Bioinformatics 2011, 27, 1017–1018. [Google Scholar] [CrossRef]
- Scheidereit, C.; Westphal, H.M.; Carlson, C.; Bosshard, H.; Beato, M. Molecular Model of the Interaction Between the Glucocorticoid Receptor and the Regulatory Elements of Inducible Genes. DNA 1986, 5, 383–391. [Google Scholar] [CrossRef]
- Scheidereit, C.; Geisse, S.; Westphal, H.M.; Beato, M. The Glucocorticoid Receptor Binds to Defined Nucleotide Sequences near the Promoter of Mouse Mammary Tumour Virus. Nature 1983, 304, 749–752. [Google Scholar] [CrossRef]
- Encinas, J.M.; Vaahtokari, A.; Enikolopov, G. Fluoxetine Targets Early Progenitor Cells in the Adult Brain. Proc. Natl. Acad. Sci. USA 2006, 103, 8233–8238. [Google Scholar] [CrossRef]
- Pechnick, R.N.; Zonis, S.; Wawrowsky, K.; Pourmorady, J.; Chesnokova, V. P21Cip1 Restricts Neuronal Proliferation in the Subgranular Zone of the Dentate Gyrus of the Hippocampus. Proc. Natl. Acad. Sci. USA 2008, 105, 1358–1363. [Google Scholar] [CrossRef]
- Kowalczyk, A.; Filipkowski, R.K.; Rylski, M.; Wilczynski, G.M.; Konopacki, F.A.; Jaworski, J.; Ciemerych, M.A.; Sicinski, P.; Kaczmarek, L. The Critical Role of Cyclin D2 in Adult Neurogenesis. J. Cell Biol. 2004, 167, 209–213. [Google Scholar] [CrossRef] [PubMed]
- Vandenbosch, R.; Borgs, L.; Beukelaers, P.; Foidart, A.; Nguyen, L.; Moonen, G.; Berthet, C.; Kaldis, P.; Gallo, V.; Belachew, S.; et al. CDK2 Is Dispensable for Adult Hippocampal Neurogenesis. Cell Cycle 2007, 6, 3065–3069. [Google Scholar] [CrossRef] [PubMed]
- Andreu, Z.; Khan, M.A.; González-Gõmez, P.; Negueruela, S.; Hortigüela, R.; San Emeterio, J.; Ferrõn, S.R.; Martínez, G.; Vidal, A.; Fariñas, I.; et al. The Cyclin-Dependent Kinase Inhibitor P27kip1 Regulates Radial Stem Cell Quiescence and Neurogenesis in the Adult Hippocampus. Stem Cells 2015, 33, 219–229. [Google Scholar] [CrossRef] [PubMed]
- Beukelaers, P.; Vandenbosch, R.; Caron, N.; Nguyen, L.; Moonen, G.; Malgrange, B. Cycling or Not Cycling: Cell Cycle Regulatory Molecules and Adult Neurogenesis. Cell. Mol. Life Sci. 2012, 69, 1493–1503. [Google Scholar] [CrossRef] [PubMed]
- Pechnick, R.N.; Zonis, S.; Wawrowsky, K.; Cosgayon, R.; Farrokhi, C.; Lacayo, L.; Chesnokova, V. Antidepressants Stimulate Hippocampal Neurogenesis by Inhibiting P21 Expression in the Subgranular Zone of the Hipppocampus. PLoS ONE 2011, 6, e27290. [Google Scholar] [CrossRef]
- Tanti, A.; Belzung, C. Neurogenesis along the Septo-Temporal Axis of the Hippocampus: Are Depression and the Action of Antidepressants Region-Specific? Neuroscience 2013, 252, 234–252. [Google Scholar] [CrossRef]
- Tanti, A.; Westphal, W.P.; Girault, V.; Brizard, B.; Devers, S.; Leguisquet, A.M.; Surget, A.; Belzung, C. Region-Dependent and Stage-Specific Effects of Stress, Environmental Enrichment, and Antidepressant Treatment on Hippocampal Neurogenesis. Hippocampus 2013, 23, 797–811. [Google Scholar] [CrossRef]



Publisher’s Note: MDPI stays neutral with regard to jurisdictional claims in published maps and institutional affiliations. |
© 2021 by the authors. Licensee MDPI, Basel, Switzerland. This article is an open access article distributed under the terms and conditions of the Creative Commons Attribution (CC BY) license (https://creativecommons.org/licenses/by/4.0/).
Share and Cite
Patrício, P.; Mateus-Pinheiro, A.; Machado-Santos, A.R.; Alves, N.D.; Correia, J.S.; Morais, M.; Bessa, J.M.; Rodrigues, A.J.; Sousa, N.; Pinto, L. Cell Cycle Regulation of Hippocampal Progenitor Cells in Experimental Models of Depression and after Treatment with Fluoxetine. Int. J. Mol. Sci. 2021, 22, 11798. https://doi.org/10.3390/ijms222111798
Patrício P, Mateus-Pinheiro A, Machado-Santos AR, Alves ND, Correia JS, Morais M, Bessa JM, Rodrigues AJ, Sousa N, Pinto L. Cell Cycle Regulation of Hippocampal Progenitor Cells in Experimental Models of Depression and after Treatment with Fluoxetine. International Journal of Molecular Sciences. 2021; 22(21):11798. https://doi.org/10.3390/ijms222111798
Chicago/Turabian StylePatrício, Patrícia, António Mateus-Pinheiro, Ana Rita Machado-Santos, Nuno Dinis Alves, Joana Sofia Correia, Mónica Morais, João Miguel Bessa, Ana João Rodrigues, Nuno Sousa, and Luísa Pinto. 2021. "Cell Cycle Regulation of Hippocampal Progenitor Cells in Experimental Models of Depression and after Treatment with Fluoxetine" International Journal of Molecular Sciences 22, no. 21: 11798. https://doi.org/10.3390/ijms222111798
APA StylePatrício, P., Mateus-Pinheiro, A., Machado-Santos, A. R., Alves, N. D., Correia, J. S., Morais, M., Bessa, J. M., Rodrigues, A. J., Sousa, N., & Pinto, L. (2021). Cell Cycle Regulation of Hippocampal Progenitor Cells in Experimental Models of Depression and after Treatment with Fluoxetine. International Journal of Molecular Sciences, 22(21), 11798. https://doi.org/10.3390/ijms222111798

