Concentration Dependent Effect of Human Dermal Fibroblast Conditioned Medium (DFCM) from Three Various Origins on Keratinocytes Wound Healing
Abstract
1. Introduction
2. Results
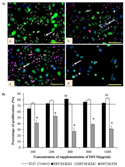
2.1. Effect of DFCM on Keratinocyte Attachment and Proliferation
2.2. Effect of DFCM on Keratinocyte Migration
2.3. Gene Expression Analysis
2.4. Pathway Interaction Analysis
3. Discussion
4. Materials and Methods
4.1. Cell Isolation and Culture
4.2. Preparation and Collection of DFCM
4.3. Keratinocyte Biological Properties
4.3.1. Keratinocyte Attachment and Proliferation
4.3.2. Immunocytochemical Staining
4.3.3. Single Cell Migration
4.3.4. Scratch Wound Assays
4.4. Gene Expression Analysis
4.5. Pathway Interaction Analysis
4.6. Statistical Analysis
5. Conclusions
6. Patents
Author Contributions
Funding
Acknowledgments
Conflicts of Interest
References
- Safferling, K.; Sütterlin, T.; Westphal, K.; Ernst, C.; Breuhahn, K.; James, M.; Jäger, D.; Halama, N.; Grabe, N. Wound healing revised: A novel reepithelialization mechanism revealed by in vitro and in silico models. J. Cell Biol. 2013, 203, 691–709. [Google Scholar] [CrossRef] [PubMed]
- El Ghalbzouri, A.; Hensbergen, P.; Gibbs, S.; Kempenaar, J.; van der Schors, R.; Ponec, M. Fibroblasts facilitate re-epithelialization in wounded human skin equivalents. Lab. Investig. 2004, 84, 102–112. [Google Scholar] [CrossRef] [PubMed]
- Xu, R.; Xia, H.; He, W.; Li, Z.; Zhao, J.; Liu, B.; Wang, Y.; Lei, Q.; Kong, Y.; Bai, Y.; et al. Controlled water vapor transmission rate promotes wound-healing via wound re-epithelialization and contraction enhancement. Sci. Rep. 2016, 6, 24596. [Google Scholar] [CrossRef]
- Auger, F.A.; Lacroix, D.; Germain, L. Skin substitutes and wound healing. Skin Pharmacol. Physiol. 2009, 22, 94–102. [Google Scholar] [CrossRef] [PubMed]
- Auger, F.A.; Berthod, F.; Moulin, V.; Pouliot, R.; Germain, L. Tissue-engineered skin substitutes: From in vitro constructs to in vivo applications. Biotechnol. Appl. Biochem. 2004, 39, 263–275. [Google Scholar] [CrossRef]
- Singh, A.; Shenoy, Y. Skin substitutes: An Indian perspective. Indian J. Plast. Surg. 2012, 45, 388. [Google Scholar] [CrossRef]
- Maarof, M.; Law, J.X.; Chowdhury, S.R.; Khairoji, K.A.; Saim, A.B.; Idrus, R.B. Secretion of wound healing mediators by single and bi-layer skin substitutes. Cytotechnology 2016, 68, 1873–1884. [Google Scholar] [CrossRef]
- Spiekstra, S.W.; Breetveld, M.; Rustemeyer, T.; Scheper, R.J.; Gibbs, S. Wound-healing factors secreted by epidermal keratinocytes and dermal fibroblasts in skin substitutes. Wound Repair Regen. 2007, 15, 708–717. [Google Scholar] [CrossRef]
- Benichou, G.; Yamada, Y.; Yun, S.-H.; Lin, C.; Fray, M.; Tocco, G. Immune recognition and rejection of allogeneic skin grafts. Immunotherapy 2011, 3, 757–770. [Google Scholar] [CrossRef]
- Chowdhury, S.R.; Aminuddin, B.S.; Ruszymah, B.H. Effect of supplementation of dermal fibroblasts conditioned medium on expansion of keratinocytes through enhancing attachment. Indian J. Exp. Biol. 2012, 50, 332–339. [Google Scholar]
- Maarof, M.; Lokanathan, Y.; Ruszymah, H.I.; Saim, A.; Chowdhury, S.R. Proteomic analysis of human dermal fibroblast conditioned medium (DFCM). Protein J. 2018, 37, 589–607. [Google Scholar] [CrossRef] [PubMed]
- Borowiec, A.-S.; Delcourt, P.; Dewailly, E.; Bidaux, G. Optimal differentiation of in vitro keratinocytes requires multifactorial external control. PLoS ONE 2013, 8. [Google Scholar] [CrossRef]
- Walter, M.N.; Wright, K.T.; Fuller, H.R.; MacNeil, S.; Johnson, W.E. Mesenchymal stem cell-conditioned medium accelerates skin wound healing: An in vitro study of fibroblast and keratinocyte scratch assays. Exp. Cell Res. 2010, 316, 1271–1281. [Google Scholar] [CrossRef] [PubMed]
- Collawn, S.S.; Mobley, J.A.; Banerjee, N.S.; Chow, L.T. Conditioned Media from Adipose-Derived Stromal Cells Accelerates Healing in 3-Dimensional Skin Cultures. Ann. Plast. Surg. 2016, 76, 446–452. [Google Scholar] [CrossRef] [PubMed]
- Hur, W.; Lee, H.Y.; Min, H.S.; Wufuer, M.; Lee, C.; Hur, J.A.; Kim, S.H.; Kim, B.K.; Choi, T.H. Regeneration of full-thickness skin defects by differentiated adipose-derived stem cells into fibroblast-like cells by fibroblast-conditioned medium. Stem Cell Res. Ther. 2017, 8, 92. [Google Scholar] [CrossRef] [PubMed]
- Golpour, M.; Akhavan Niaki, H.; Khorasani, H.R.; Hajian, A.; Mehrasa, R.; Mostafazadeh, A. Human fibroblast switches to anaerobic metabolic pathway in response to serum starvation: A mimic of warburg effect. Int. J. Mol. Cell Med. 2014, 3, 74–80. [Google Scholar] [PubMed]
- Raja, S.K.; Garcia, M.S.; Isseroff, R.R. Wound re-epithelialization: Modulating keratinocyte migration in wound healing. Front. Biosci. 2007, 12, 2849–2868. [Google Scholar] [CrossRef]
- Zahm, J.-M.; Kaplan, H.; Hérard, A.-L.; Doriot, F.; Pierrot, D.; Somelette, P.; Puchelle, E. Cell migration and proliferation during the in vitro wound repair of the respiratory epithelium. Cell Motil. Cytoskelet. 1997, 37, 33–43. [Google Scholar] [CrossRef]
- Shiplu, R.C.; Jing, L.S.; Muhammad, N.H.; Zolkafli, N.A.; Zarin, M.A.; Alyani, W.; Abdullah, W.; Aidah, N.; Mothar, M. Exploring The Potential of Dermal Fibroblast Conditioned Medium on Skin Wound Healing and Anti-Ageing. Sains Malays. 2019, 48, 637–644. [Google Scholar]
- Patel, S.D.; Papoutsakis, E.T.; Winter, J.N.; Miller, W.M. The lactate issue revisited: Novel feeding protocols to examine inhibition of cell proliferation and glucose metabolism in hematopoietic cell cultures. Biotechnol. Prog. 2000, 16, 885–892. [Google Scholar] [CrossRef]
- Sottile, J.; Shi, F.; Rublyevska, I.; Chiang, H.-Y.; Lust, J.; Chandler, J. Fibronectin-dependent collagen I deposition modulates the cell response to fibronectin. Am. J. Physiol. Cell Physiol. 2007, 293, C1934–C1946. [Google Scholar] [CrossRef] [PubMed]
- Slivac, I.; Blajic, V.; Radosevic, K.; Kniewald, Z.; Gaurina Srcek, V. Influence of different ammonium, lactate and glutamine concentrations on CCO cell growth. Cytotechnology 2010, 62, 585–594. [Google Scholar] [CrossRef]
- Dallas, S.L.; Sivakumar, P.; Jones, C.J.; Chen, Q.; Peters, D.M.; Mosher, D.F.; Humphries, M.J.; Kielty, C.M. Fibronectin regulates latent transforming growth factor-β (TGFβ) by controlling matrix assembly of latent TGFβ-binding protein-1. J. Biol. Chem. 2005, 280, 18871–18880. [Google Scholar] [CrossRef] [PubMed]
- Pereira, M.; Rybarczyk, B.J.; Odrljin, T.M.; Hocking, D.C.; Sottile, J.; Simpson-Haidaris, P.J. The incorporation of fibrinogen into extracellular matrix is dependent on active assembly of a fibronectin matrix. J. Cell Sci. 2002, 115, 609–617. [Google Scholar] [PubMed]
- To, W.S.; Midwood, K.S. Plasma and cellular fibronectin: Distinct and independent functions during tissue repair. Fibrogenesis Tissue Repair 2011, 4, 21. [Google Scholar] [CrossRef] [PubMed]
- Moore, L.; Pastan, I. A calcium requirement for movement of cultured cells. J. Cell. Physiol. 1979, 101, 101–108. [Google Scholar] [CrossRef] [PubMed]
- Mustoe, T.A.; Pierce, G.F.; Morishima, C.; Deuel, T.F. Growth factor-induced acceleration of tissue repair through direct and inductive activities in a rabbit dermal ulcer model. J. Clin. Investig. 1991, 87, 694–703. [Google Scholar] [CrossRef]
- Krishnaswamy, V.R.; Korrapati, P.S. Role of dermatopontin in re-epithelialization: Implications on keratinocyte migration and proliferation. Sci. Rep. 2014, 4, 7385. [Google Scholar] [CrossRef]
- Pepper, M.S. Role of the matrix metalloproteinase and plasminogen activator–plasmin systems in angiogenesis. Arterioscler. Thromb. Vasc. Biol. 2001, 21, 1104–1117. [Google Scholar] [CrossRef]
- Petrie, R.J.; Yamada, K.M. At the leading edge of three-dimensional cell migration. J. Cell Sci. 2012, 125, 5917–5926. [Google Scholar] [CrossRef]
- Guo, S.; DiPietro, L.A. Factors affecting wound healing. J. Dent. Res. 2010, 89, 219–229. [Google Scholar] [CrossRef] [PubMed]
- Bonnans, C.; Chou, J.; Werb, Z. Remodelling the extracellular matrix in development and disease. Nat. Rev. Mol. Cell Biol. 2014, 15, 786–801. [Google Scholar] [CrossRef] [PubMed]
- Benjamin, M.M.; Khalil, R.A. Matrix Metalloproteinase Inhibitors as Investigative Tools in the Pathogenesis and Management of Vascular Disease. Exs 2012, 103, 209–279. [Google Scholar] [PubMed]
- Kikuchi, A.; Yamamoto, H.; Sato, A.; Matsumoto, S. Wnt5a: Its signalling, functions and implication in diseases. Acta Physiol. 2012, 204, 17–33. [Google Scholar] [CrossRef]
- Santarpia, L.; Lippman, S.L.; El-Naggar, A.K. Targeting the Mitogen-Activated Protein Kinase RAS-RAF Signaling Pathway in Cancer Therapy. Expert Opin. Ther. Targets 2012, 16, 103–119. [Google Scholar] [CrossRef]
- Seet, W.T.; Maarof, M.; Anuar, K.K.; Chua, K.-H.; Irfan, A.W.A.; Ng, M.H.; Aminuddin, B.S.; Ruszymah, B.H.I. Shelf-Life Evaluation of Bilayered Human Skin Equivalent, MyDerm™. PLoS ONE 2012, 7, e40978. [Google Scholar] [CrossRef]







| Concentration (µg/mL) | DFCM-KM1 | DFCM-KM2 | DFCM-FM |
|---|---|---|---|
| Attachment | |||
| 100 | +++ | +++ | + |
| 200 | + | + | + |
| 400 | ++ | ++ | + |
| 800 | + | + | + |
| 1600 | ++ | ++ | + |
| Proliferation/Growth Rate | |||
| 100 | ++ | ++ | ++ |
| 200 | +++ | ++ | +++ |
| 400 | +++ | +++ | ++ |
| 800 | +++ | +++ | + |
| 1600 | ++ | +++ | + |
| Migration Rate | |||
| 100 | + | + | +++ |
| 200 | ++ | ++ | ++++ |
| 400 | ++ | ++ | ++++ |
| 800 | + | + | ++++ |
| 1600 | + | + | ++++ |
| Functions | Gene | DFCM-KM1 | DFCM-KM2 | DFCM-FM |
|---|---|---|---|---|
| Extracellular Matrix (ECM) Structural Constituents | COL1A2 | 8.08 ± 4.84 | 6.35 ± 1.13 | 3.77 ± 8.17 |
| COL5A2 | 5.05 ± 3.01 | 3.10 ± 1.02 | 2.26 ± 4.82 | |
| COL3A1 | 5.72 ± 4.16 | 4.37 ± 3.09 | 3.43 ± 8.00 | |
| COL1A1 | 3.50 ± 12.86 | 3.83 ± 2.26 | 11.55 ± 4.82 | |
| COL5A1 | 4.60 ± 9.44 | 4.85 ± 2.34 | 4.05± 7.67 | |
| COL5A3 | 5.96 ± 13.83 | 10.09 ± 11.92 | 4.13 ± 3.76 | |
| COL4A1 | 4.79 ± 4.57 | 2.84 ± 0.23 | 9.6 ± 15.30 | |
| Extracellular Matrix (ECM) Remodelling Enzymes | CTSV | 6.33 ± 2.66 | 2.72 ± 0.94 | 12.32 ± 10.53 |
| MMP9 | 4.89 ± 3.05 | 2.59 ± 2.01 | 8.62 ± 3.64 | |
| F13A1 | 2.33 ± 5.30 | 6.16 ± 2.56 | 7.31 ± 4.94 | |
| PLAT | 1.71 ± 3.20 | 2.57 ± 1.81 | 1.01 ± 6.04 | |
| MMP7 | 9.76 ± 8.12 | 4.56 ± 2.81 | 1.67 ± 2.36 | |
| SERPINE1 | 4.24 ± 1.70 | 1.86 ± 0.59 | 2.26 ± 6.34 | |
| PLAU | 4.24 ± 0.85 | 2.06 ± 0.99 | 4.49 ±2.66 | |
| TIMP1 | 3.59 ± 1.85 | 1.84 ± 1.15 | 1.70 ± 0.98 | |
| Growth Factors | FGF7 | 3.19 ± 0.83 | 7.32 ± 8.93 | 5.15 ± 9.10 |
| CSF3 | 0.18 ± 2.25 | 4.10 ± 0.26 | 2.08 ± 4.71 | |
| TNF | 9.52 ± 17.77 | 7.36 ± 4.63 | 1.08 ± 1.52 | |
| CSF2 | 7.37 ± 8.66 | 3.79 ± 1.10 | 12.03 ± 3.42 | |
| Inflammatory Cytokines & Chemokines | IL1B | 1.71 ± 2.48 | 6.49 ± 5.86 | 5.38 ± 4.40 |
| CCL7 | 0.54 ± 0.76 | 7.32 ± 10.69 | 5.15 ± 3.42 | |
| Cell Adhesion Molecules | ITGB5 | 5.25 ± 4.94 | 4.35 ± 4.37 | 4.29 ± 4.45 |
| WNT signalling | WNT5A | 1.13 ± 3.89 | 2.47 ± 0.89 | 0.85 ± 6.65 |
| Functions | Gene | DFCM-KM1 | DFCM-KM2 | DFCM-FM |
|---|---|---|---|---|
| Extracellular Matrix (ECM) Structural Constituents | COL14A1 | −11.95 ± 14.97 | −9.09 ± 10.86 | −1.13 ± 12.35 |
| COL4A3 | −3.04 ± 1.29 | −1.62 ± 1.07 | −1.85 ± 2.78 | |
| Extracellular Matrix (ECM) Remodelling Enzymes | FGA | −22.87 ± 25.87 | −15.99 ± 39.45 | −17.87 ± 27.61 |
| Growth Factors | FGF2 | −104.87 ± 9.65 | −2.58 ± 4.93 | −2.24 ± 5.79 |
| EGF (epidermal growth factor) | −12.04 ± 3.00 | −2.59 ± 1.85 | −1.97 ± 0.31 | |
| IGF1 | −6.25 ± 15.95 | −1.26 ± 1.97 | −11.02 ± 17.88 | |
| ANGPT1 | −12.34 ± 11.97 | 4.37 ± 1.70 | −2.80 ± 1.97 | |
| PDGFA | 1.29 ± 1.66 | −1.88 ± 0.52 | −7.63 ± 2.06 | |
| EGFR | 1.17 ± 1.92 | −1.69 ± 0.92 | −3.39 ± 1.84 | |
| VEGFA | −1.50 ± 0.03 | −2.01 ± 2.47 | 1.26 ± 6.35 | |
| Inflammatory Cytokines & Chemokines | CXCL2 | −6.13 ± 10.33 | 1.37 ± 2.30 | −6.30 ± 0.25 |
| CCL2 | −29.91± 38.60 | 1.54 ± 0.55 | 8.10 ± 14.67 | |
| CXCL1 | −3.44 ± 7.91 | 1.69 ± 3.35 | −1.63 ± 1.90 | |
| IL6 | −5.31 ± 21.87 | 1.72 ± 3.78 | 3.99 ± 2.96 | |
| Other Signal Transduction Genes | PTGS2 | −2.43 ± 0.89 | −7.32 ± 15.22 | −1.17 ± 3.34 |
| Cytoskeleton Regulators | ACTC1 | −1.83 ± 7.91 | −2.03 ± 1.34 | 5.21 ± 5.04 |
| Kinase | MAPK3 | 1.98 ± 1.01 | 1.09 ± 2.50 | −6.90 ± 12.18 |
| PTEN | 1.19 ± 3.25 | −1.43 ± 2.91 | −3.98 ± 14.9 | |
| Cell Adhesion Molecules | ITGA6 | 1.85 ± 0.91 | −1.62 ± 2.27 | −2.03 ± 17.92 |
| DFCM | ID | Associated Network Function | Score | Focus Molecules |
|---|---|---|---|---|
| DFCM-KM1 | 1 | Connective tissue disorders, organismal injury and abnormalities | 24 | 13 |
| 2 | Organismal functions, organismal injury and abnormalities, tissue morphology | 18 | 10 | |
| 3 | Cellular movement, cellular growth and proliferation | 15 | 9 | |
| 4 | Organismal injury and abnormalities, cellular movement, cell–cell signalling and interaction | 13 | 8 | |
| 5 | Cellular development, cellular growth and proliferation, haematological system development and function | 9 | 6 | |
| DFCM-KM2 | 1 | Connective tissue disorders, organismal injury and abnormalities | 25 | 13 |
| 2 | Tissue morphology, haematological system development and function, tissue development | 20 | 11 | |
| 3 | Cellular development, cellular growth and proliferation, organ development | 18 | 10 | |
| 4 | Organismal injury and abnormalities, organismal functions, tissue morphology | 16 | 9 | |
| 5 | Cellular movement, haematological system development and function, immune cell trafficking | 13 | 8 | |
| DFCM-FM | 1 | Connective tissue disorders, organismal injury and abnormalities | 24 | 13 |
| 2 | Organismal injury and abnormalities, haematological system development and function | 18 | 10 | |
| 3 | Cell–cell signalling and interaction, cellular movement, haematological system development and function | 11 | 7 | |
| 4 | Organismal injury and abnormalities | 11 | 7 | |
| 5 | Cell–cell signalling and interaction, embryonic development, cellular development | 11 | 7 |
| Canonical Pathway | p-Value | ||
|---|---|---|---|
| DFCM-KM1 | DFCM-KM2 | DFCM-FM | |
| Granulocyte Adhesion and Diapedesis | 1.58 × 10−19 | 4.97 × 10−25 | 1.3 × 10−24 |
| Agranulocyte Adhesion and Diapedesis | 2.86 × 10−19 | 5.51 × 10−23 | 1.43 × 10−22 |
| Integrin Signalling | 6.22 × 10−15 | 1.05 × 10−9 | 2.13 × 10−16 |
| EGF Signalling | 4.29 × 10−6 | 1.6 × 10−3 | 1.82 × 10−3 |
| TGF-β | 2.2 × 10−4 | 3.26 × 10−2 | 7.44 × 10−2 |
| WNT/β-catenin Signalling | 2.14 × 10−4 | 1.53 × 10−2 | 2.16 × 10−3 |
| PI3K/AKT Signalling | 3.38 × 10−10 | 1.43 × 10−7 | 3.38 × 10−10 |
© 2020 by the authors. Licensee MDPI, Basel, Switzerland. This article is an open access article distributed under the terms and conditions of the Creative Commons Attribution (CC BY) license (http://creativecommons.org/licenses/by/4.0/).
Share and Cite
Maarof, M.; Chowdhury, S.R.; Saim, A.; Bt Hj Idrus, R.; Lokanathan, Y. Concentration Dependent Effect of Human Dermal Fibroblast Conditioned Medium (DFCM) from Three Various Origins on Keratinocytes Wound Healing. Int. J. Mol. Sci. 2020, 21, 2929. https://doi.org/10.3390/ijms21082929
Maarof M, Chowdhury SR, Saim A, Bt Hj Idrus R, Lokanathan Y. Concentration Dependent Effect of Human Dermal Fibroblast Conditioned Medium (DFCM) from Three Various Origins on Keratinocytes Wound Healing. International Journal of Molecular Sciences. 2020; 21(8):2929. https://doi.org/10.3390/ijms21082929
Chicago/Turabian StyleMaarof, Manira, Shiplu Roy Chowdhury, Aminuddin Saim, Ruszymah Bt Hj Idrus, and Yogeswaran Lokanathan. 2020. "Concentration Dependent Effect of Human Dermal Fibroblast Conditioned Medium (DFCM) from Three Various Origins on Keratinocytes Wound Healing" International Journal of Molecular Sciences 21, no. 8: 2929. https://doi.org/10.3390/ijms21082929
APA StyleMaarof, M., Chowdhury, S. R., Saim, A., Bt Hj Idrus, R., & Lokanathan, Y. (2020). Concentration Dependent Effect of Human Dermal Fibroblast Conditioned Medium (DFCM) from Three Various Origins on Keratinocytes Wound Healing. International Journal of Molecular Sciences, 21(8), 2929. https://doi.org/10.3390/ijms21082929

