The Salt Sensitivity Induced by Disruption of Cell Wall-Associated Kinase 1 (SlWAK1) Tomato Gene Is Linked to Altered Osmotic and Metabolic Homeostasis
Abstract
1. Introduction
2. Results
2.1. Molecular and Genetic Characterization of the Slwak1 Mutant
2.2. Phenotype and Physiological Responses of the Slwak1 Mutant to Salt Stress
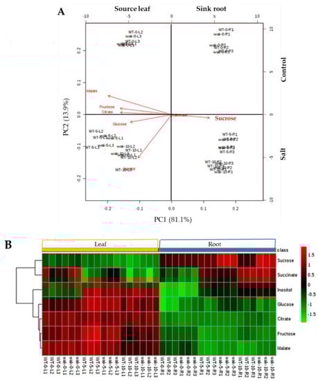
2.3. Changes in the Metabolite Profiles of Source Leaf and Sink Root of Slwak1 Mutant Under Salt Stress
2.4. The Slwak1 Mutant Exhibits a Higher Yield Penalty than WT at Long-Term Salt Stress
3. Discussion
3.1. Slwak1 Mutant Does Not Recover Osmotic Homeostasis But It Is Tolerant to Na+ Homeostasis
3.2. Sucrose Distribution between Source Leaf and Sink Root Is Altered in Slwak1 Mutant Under Salt Stress
4. Materials and Methods
4.1. Identification of Tomato Slwak1 Mutant and Gene Cloning
4.2. Identification of the Tomato EMS Mutant Affected in SlWAK1
4.3. Gene Expression Analyses
4.4. Gene and Protein Sequence Bioinformatics Analysis
4.5. Characterization of Slwak1 Mutant
4.6. Analysis of Sugars and Organic Acids
4.7. Statistical Analysis
Supplementary Materials
Author Contributions
Funding
Conflicts of Interest
References
- Quinet, M.; Angosto, T.; Yuste-Lisbona, F.; Blanchard-Gros, R.; Bigot, S.; Martinez, J.P.; Lutts, S. Tomato Fruit Development and Metabolism. Front. Plant Sci. 2019, 10, 1554. [Google Scholar] [CrossRef]
- Campos, J.F.; Cara, B.; Pérez-Martín, F.; Pineda, B.; Egea, I.; Flores, F.B.; Fernández-García, N.; Capel, J.; Moreno, V.; Angosto, T.; et al. The tomato mutant ars1 (altered response to salt stress 1) identifies an R1-type MYB transcription factor involved in stomatal closure under salt acclimation. Plant Biotechnol. J. 2016, 14, 1345–1356. [Google Scholar] [CrossRef]
- Egea, I.; Pineda, B.; Ortíz-Atienza, A.; Plasencia, F.A.; Drevensek, S.; García-Sogo, B.; Yuste-Lisbona, F.J.; Barrero-Gil, J.; Atarés, A.; Flores, F.B.; et al. The SlCBL10 calcineurin B-like protein ensures plant growth under salt stress by regulating Na+ and Ca2+ homeostasis. Plant Physiol. 2018, 176, 1676–1693. [Google Scholar] [CrossRef] [PubMed]
- Capel, C.; Albaladejo, I.; Egea, I.; Massaretto, I.L.; Yuste-Lisbona, F.J.; Pineda, B.; García-Sogo, B.; Angosto, T.; Flores, F.B.; Moreno, V.; et al. The res (restored cell structure by salinity) tomato mutant reveals the role of the DEAD-box RNA helicase SlDEAD39 inplant development and salt response. Plant Cell Environ. 2020, 1–18. [Google Scholar] [CrossRef]
- Albaladejo, I.; Meco, V.; Plasencia, F.; Flores, F.B.; Bolarin, M.C.; Egea, I. Unravelling the strategies used by the wild tomato species Solanumpennellii to confront salt stress: From leaf anatomical adaptations to molecular responses. Environ. Exp. Bot. 2017, 135, 1–12. [Google Scholar] [CrossRef]
- Muñoz-Mayor, A.; Pineda, B.; Garcia-Abellán, J.O.; Antón, T.; Garcia-Sogo, B.; Sanchez-Bel, P.; Flores, F.B.; Atarés, A.; Angosto, T.; Pintor-Toro, J.A.; et al. Overexpression of dehydrintas14 gene improves the osmotic stress imposed by drought and salinity in tomato. J. Plant. Physiol. 2012, 169, 459–468. [Google Scholar] [CrossRef] [PubMed]
- Munns, R.; Gilliham, M. Salinity tolerance of crops—What is the cost? New Phytologist. 2015, 208, 668–673. [Google Scholar] [CrossRef]
- Kohorn, B.D.; Kohorn, S.L.; Saba, N.J.; Meco, V. Requirement for Pectin Methyl Esterase and preference for fragmented over native pectins for Wall-Associated Kinase-activated, EDS1/PAD4-dependent stress response in Arabidopsis. J. Biol. Chem. 2014, 289, 18978–18986. [Google Scholar] [CrossRef]
- Kohorn, B.D. Cell wall-associated kinases and pectin perception. J. Exp. Bot. 2016, 67, 489–494. [Google Scholar] [CrossRef]
- Rosli, H.G.; Zheng, Y.; Pombo, M.A.; Zhong, S.; Bombarely, A.; Fei, Z.; Collmer, A.; Martin, G.B. Transcriptomics-based screen for genes induced by flagellin and repressed by pathogen effectors identifies a cell wall-associated kinase involved in plant immunity. Genome Biol. 2013, 14, R139. [Google Scholar] [CrossRef]
- Zhang, N.; Pombo, M.A.; Rosli, H.G.; Martin, G.B. Tomato wall-associated kinase SlWak1 depends on Fls2/Fls3 to promote apoplastic immune responses to Pseudomonas syringae. Plant Physiol. 2020. [Google Scholar] [CrossRef] [PubMed]
- Pérez-Martín, F.; Yuste-Lisbona, F.J.; Pineda, B.; Angarita-Díaz, M.P.; García-Sogo, B.; Antón, T.; Sánchez, S.; Giménez, E.; Atarés, A.; Fernández-Lozano, A.; et al. A collection of enhancer trap insertional mutants for functional genomics in tomato. Plant Biotechnol. J. 2017, 15, 1439–1452. [Google Scholar] [CrossRef] [PubMed]
- Gady, A.L.F.; Hermans, F.W.K.; Van de Wal, M.H.B.J.; van Loo, E.N.; Visser, R.G.F.; Bachem, C.W.B. Implementation of two high through-put techniques in a novel application: Detecting point mutations in large EMS mutated plant populations. Plant Methods 2009. [Google Scholar] [CrossRef] [PubMed]
- Wagner, T.A.; Kohorn, B.D. Wall-associated kinases are expressed throughout plant development and are required for cell expansion. Plant Cell. 2001, 13, 303–318. [Google Scholar] [CrossRef]
- Chen, J.; Cheng, T.; Wang, P.; Liu, W.; Xiao, J.; Yang, Y.; Hu, X.; Jiang, Z.; Zhang, S.; Shi, J. Salinity-induced changes in protein expression in the halophytic plant Nitraria sphaerocarpa. J. Proteom. 2012, 75, 5226–5243. [Google Scholar] [CrossRef]
- Giarola, V.; Krey, S.; Von den Driesch, B.; Bartels, D. The Craterostigmaplantagineum glycine-rich protein CpGRP1 interacts with a cell wall-associated protein kinase 1 (CpWAK1) and accumulates in leaf cell walls during dehydration. New Phytol. 2016, 210, 535–550. [Google Scholar] [CrossRef]
- Bolarín, M.C.; Estañ, M.T.; Caro, M.; Romero-Aranda, R.; Cuartero, J. Relationship between tomato fruit growth and fruit osmotic potential under salinity. Plant Sci. 2001, 160, 1153–1159. [Google Scholar] [CrossRef]
- García-Abellan, J.O.; Egea, I.; Pineda, B.; Sanchez-Bel, P.; Belver, A.; García-Sogo, B.; Flores, F.B.; Atarés, A.; Moreno, V.; Bolarin, M.C. Heterologous expression of the yeast HAL5 gene in tomato enhances salt tolerance by reducing shoot Na+ accumulation in the long term. Physiol. Plant. 2014, 152, 700–713. [Google Scholar] [CrossRef]
- Olías, R.; Eljakaoui, Z.; Li, J.; De Morales, P.A.; Marín-Manzano, M.C.; Pardo, J.M.; Belver, A. The plasma membrane Na+/H+ antiporter SOS1 is essential for salt tolerance in tomato and affects the partitioning of Na+ between plant organs. Plant Cell Environ. 2009, 32, 904–916. [Google Scholar] [CrossRef]
- Asins, M.J.; Villalta, I.; Aly, M.M.; Olías, R.; De Morales, P.A.; Huertas, R.; Li, J.; Jaime-Pérez, N.; Haro, R.; Raga, V.; et al. Two closely linked tomato HKT coding genes are positional candidates for the major tomato QTL involved in Na+/K+ homeostasis. Plant Cell Environ. 2013, 36, 1171–1191. [Google Scholar] [CrossRef]
- Balibrea, M.E.; Dell’Amico, J.; Bolarín, M.C.; Pérez-Alfocea, F. Carbon partitioning and sucrose metabolism in tomato plants growing under salinity. Physiol. Plant. 2000, 110, 503–511. [Google Scholar] [CrossRef]
- Rivero, J.; Álvarez, D.; Flors, V.; Azcón-Aguilar, C.; Pozo, M.J. Root metabolic plasticity underlies functional diversity in mycorrhiza-enhanced stress tolerance in tomato. New Phytol. 2018, 220, 1322–1336. [Google Scholar] [CrossRef] [PubMed]
- Osorio, S.; Ruan, Y.L.; Fernie, A. An update on source-to-sink carbon partitioning in tomato. Front. Plant Sci. 2014, 5, 516. [Google Scholar] [CrossRef] [PubMed]
- Kohorn, B.D.; Kobayashi, M.; Johansen, S.; Riese, J.; Huang, L.F.; Koch, K.; Fu, S.; Dotson, A.; Byers, N. An Arabidopsis cell wall-associated kinase required for invertase activity and cell growth. Plant J. 2006, 46, 307–316. [Google Scholar] [CrossRef] [PubMed]
- Bermudez, L.; Godoy, F.; Baldet, P.; Demarco, D.; Osorio, S.; Quadrana, L.; Almeida, J.; Asis, R.; Gibon, Y.; Fernie, A.R.; et al. Silencing of the tomato Sugar Partitioning Affecting protein (SPA) modifies sink strength through a shift in leaf sugar metabolism. Plant J. 2014, 77, 676–687. [Google Scholar] [CrossRef]
- Sonnewald, U.; Fernie, A. Next-generation strategies for understanding and influencing source–sink relations in crop plants. Curr. Opin. Plant Biol. 2018, 43, 63–70. [Google Scholar] [CrossRef] [PubMed]
- Garcia-Abellan, J.O.; Fernandez-Garcia, N.; Lopez-Berenguer, C.; Egea, I.; Flores, F.B.; Angosto, T.; Capel, J.; Lozano, R.; Pineda, B.; Moreno, V.; et al. The tomato res mutant which accumulates JA in roots in non-stressed conditions restores cell structure alterations under salinity. Physiol. Plant. 2015, 155, 296–314. [Google Scholar] [CrossRef]
- Hoagland, D.R.; Arnon, D.I. The water-culture method for growing plants without soil. Calif. Agric. Exp. Stn. 1950, Circular-347, 1–39. [Google Scholar]
- Dellaporta, S.L.; Wood, J.; Hicks, J.B. A plant DNA minipreparation: Version II. Plant Mol. Biol. Rep. 1983, 1, 19–21. [Google Scholar] [CrossRef]
- Brown, T. Southern Blotting. Curr. Protoc. Mol. Biol. 1993, 21, 2.9.1–2.9.20. [Google Scholar] [CrossRef]
- Yuste-Lisbona, F.J.; Quinet, M.; Fernández-Lozano, A.; Pineda, B.; Moreno, V.; Angosto, T.; Lozano, R. Characterization of vegetative inflorescence (mc-vin) mutant provides new insight into the role of MACROCALYX in regulating inflorescence development of tomato. Sci. Rep. 2016, 6, 18796. [Google Scholar] [CrossRef] [PubMed]
- Brody, J.R.; Kern, S.E. Sodium boric acid: A Tris-free, cooler conductive medium for DNA electrophoresis. Biotechniques 2004, 36, 214–217. [Google Scholar] [CrossRef] [PubMed]
- Livak, K.J.; Schmittgen, T.D. Analysis of relative gene expression data using real-time quantitative PCR and the 2(-Delta Delta C(T)) Method. Methods 2001, 25, 402–408. [Google Scholar] [CrossRef]
- Liu, Y.; Liu, D.; Zhang, H.; Gao, H.; Guo, X.; Fu, X.; Zhang, A. Isolation and characterisation of six putative wheat cell wall-associated kinases. Funct. Plant Biol. 2006, 33, 811–821. [Google Scholar] [CrossRef]
- Zhang, S.; Chen, C.; Li, L.; Meng, L.; Singh, J.; Jiang, N.; Deng, X.; He, Z.; Lemaux, P. Evolutionary expansion, gene structure, and expression of the rice wall-associated kinase gene family. Plant Physiol. 2005, 139, 1107–1124. [Google Scholar] [CrossRef] [PubMed]
- Verica, J.A.; He, Z.H. The cell wall-associated kinase (WAK) and WAK-like kinase gene family. Plant Physiol. 2002, 129, 455–459. [Google Scholar] [CrossRef]
- Altschul, S.F.; Madden, T.L.; Schäffer, A.A.; Zhang, J.; Zhang, Z.; Miller, W.; Lipman, D.J. Gapped BLAST and PSI-BLAST: A new generation of protein database search programs. Nucleic Acids Res. 1997, 25, 3389–3402. [Google Scholar] [CrossRef]
- Marchler-Bauer, A.; Lu, S.; Anderson, J.B.; Chitsaz, F.; Derbyshire, M.K.; DeWeese-Scott, C.; Fong, J.H.; Geer, L.Y.; Geer, R.C.; Gonzales, N.R.; et al. CDD: A Conserved Domain Database for the functional annotation of proteins. Nucleic Acids Res. 2011, 39, D225–D229. [Google Scholar] [CrossRef]
- Petersen, T.N.; Brunak, S.; von Heijne, G.; Nielsen, H. SignalP 4.0: Discriminating signal peptides from transmembrane regions. Nat. Methods. 2011, 8, 785–786. [Google Scholar] [CrossRef]
- Hoel, B.O.; Solhaug, K.A. Effect of irradiance on chlorophyll estimation with the Minolta SPAD-502 leaf chlorophyll meter. Ann. Bot. 1998, 82, 389–392. [Google Scholar] [CrossRef]
- Sanchez-Bel, P.; Egea, I.; Sanchez-Ballesta, M.T.; Sevillano, L.; Bolarin, M.C.; Flores, F.B. Proteome changes in tomato fruits prior to visible symptoms of chilling injury are linked to defensive mechanisms, uncoupling of photosynthetic processes and protein degradation machinery. Plant Cell Physiol. 2012, 53, 470–484. [Google Scholar] [CrossRef] [PubMed]
- Chong, J.; Soufan, O.; Li, C.; Caraus, I.; Li, S.; Bourque, G.; Wishart, D.S.; Xia, J. MetaboAnalyst 4,0: Towards more transparent and integrative metabolomics analysis. Nucl. Acids Res. 2018, 46, W486–W494. [Google Scholar] [CrossRef] [PubMed]








© 2020 by the authors. Licensee MDPI, Basel, Switzerland. This article is an open access article distributed under the terms and conditions of the Creative Commons Attribution (CC BY) license (http://creativecommons.org/licenses/by/4.0/).
Share and Cite
Meco, V.; Egea, I.; Ortíz-Atienza, A.; Drevensek, S.; Esch, E.; Yuste-Lisbona, F.J.; Barneche, F.; Vriezen, W.; Bolarin, M.C.; Lozano, R.; et al. The Salt Sensitivity Induced by Disruption of Cell Wall-Associated Kinase 1 (SlWAK1) Tomato Gene Is Linked to Altered Osmotic and Metabolic Homeostasis. Int. J. Mol. Sci. 2020, 21, 6308. https://doi.org/10.3390/ijms21176308
Meco V, Egea I, Ortíz-Atienza A, Drevensek S, Esch E, Yuste-Lisbona FJ, Barneche F, Vriezen W, Bolarin MC, Lozano R, et al. The Salt Sensitivity Induced by Disruption of Cell Wall-Associated Kinase 1 (SlWAK1) Tomato Gene Is Linked to Altered Osmotic and Metabolic Homeostasis. International Journal of Molecular Sciences. 2020; 21(17):6308. https://doi.org/10.3390/ijms21176308
Chicago/Turabian StyleMeco, Victoriano, Isabel Egea, Ana Ortíz-Atienza, Stéphanie Drevensek, Elisabeth Esch, Fernando J. Yuste-Lisbona, Fredy Barneche, Wim Vriezen, María C. Bolarin, Rafael Lozano, and et al. 2020. "The Salt Sensitivity Induced by Disruption of Cell Wall-Associated Kinase 1 (SlWAK1) Tomato Gene Is Linked to Altered Osmotic and Metabolic Homeostasis" International Journal of Molecular Sciences 21, no. 17: 6308. https://doi.org/10.3390/ijms21176308
APA StyleMeco, V., Egea, I., Ortíz-Atienza, A., Drevensek, S., Esch, E., Yuste-Lisbona, F. J., Barneche, F., Vriezen, W., Bolarin, M. C., Lozano, R., & Flores, F. B. (2020). The Salt Sensitivity Induced by Disruption of Cell Wall-Associated Kinase 1 (SlWAK1) Tomato Gene Is Linked to Altered Osmotic and Metabolic Homeostasis. International Journal of Molecular Sciences, 21(17), 6308. https://doi.org/10.3390/ijms21176308

