Impact of Structural Features on the Antioxidant Activity of Organofluorine Diaryl Hydrazones
Abstract
1. Introduction
2. Results
2.1. Biochemical Analysis of the Synthesized Diaryl Hydrazones
2.2. sFLT-1 Expression in Extravillous Trophoblast Cells Treated with 2, 3, 5, and 6
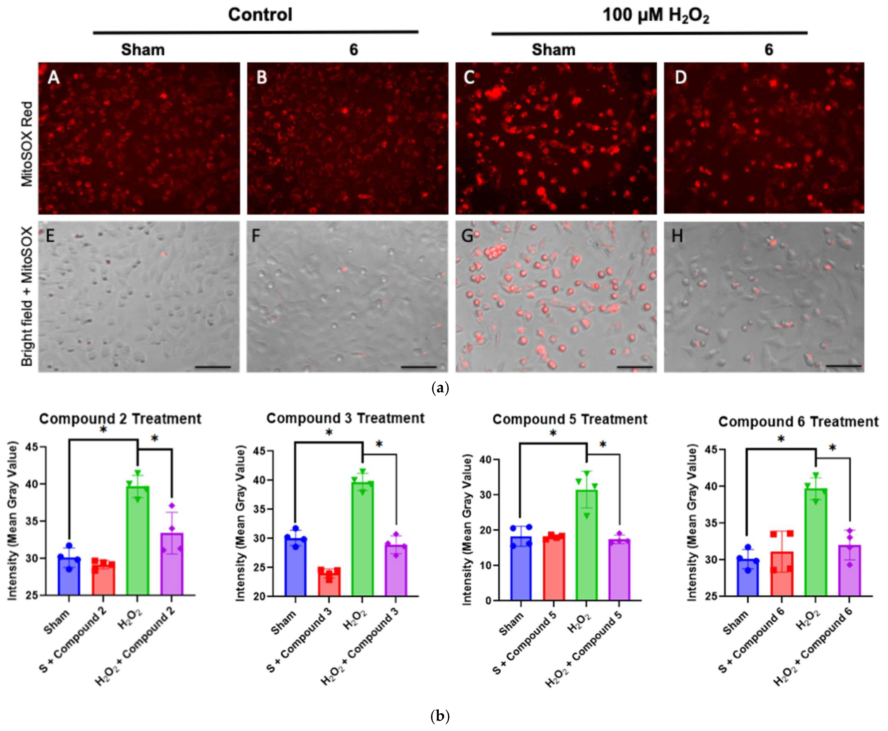
2.3. Mitochondrial-Derived ROS Production in H2O2-Exposed Trophoblast Cells Pre-Treated with Selected Antioxidants
2.4. Theoretical Investigations
3. Discussion
4. Materials and Methods
4.1. Materials
4.2. Synthesis
4.3. Biochemical Assays
4.4. Cell Culture Studies
4.5. Cell Viability Assay
4.6. Mitochondrial ROS Measurements
4.7. Enzyme-Linked Immunosorbent Assay (ELISA)
4.8. Computational Methods
5. Conclusions
Supplementary Materials
Author Contributions
Funding
Institutional Review Board Statement
Informed Consent Statement
Data Availability Statement
Acknowledgments
Conflicts of Interest
References
- Steegers, E.A.; von Dadelszen, P.; Duvekot, J.J.; Pijnenborg, R. Pre-eclampsia. Lancet 2010, 376, 631–644. [Google Scholar] [CrossRef] [PubMed]
- Kang, J.; Hwang, S.; Lee, T.; Ahn, K.; Seo, D.M.; Choi, S.J.; Uh, Y. Prediction Model for Pre-Eclampsia Using Gestational-Age-Specific Serum Creatinine Distribution. Biology 2023, 12, 816. [Google Scholar] [CrossRef] [PubMed]
- Stevens, W.; Shih, T.; Incerti, D.; Ton, T.G.N.; Lee, H.C.; Peneva, D.; Macones, G.A.; Sibai, B.M.; Jena, A.B. Short-term costs of preeclampsia to the United States health care system. Am. J. Obstet. Gynecol. 2017, 217, 237–248.e16. [Google Scholar] [CrossRef] [PubMed]
- Chiarello, D.I.; Abad, C.; Rojas, D.; Toledo, F.; Vázquez, C.M.; Mate, A.; Sobrevia, L.; Marín, R. Oxidative stress: Normal pregnancy versus preeclampsia. Biochim. Biophys. Acta Mol. Basis Dis. 2020, 1866, 165354. [Google Scholar] [CrossRef]
- American College of Obstetricians and Gynecologists. Hypertension in pregnancy: Report of the American College of Obstetricians and Gynecologists’ Task Force on Hypertension in Pregnancy. Obstet. Gynecol. 2013, 122, 1122–1131. [Google Scholar]
- Khan, K.S.; Wojdyla, D.; Say, L.; Gulmezoglu, A.M.; Van Look, P.F. WHO analysis of causes of maternal death: A systematic review. Lancet 2006, 367, 1066–1074. [Google Scholar] [CrossRef]
- Zsengellér, Z.K.; Rajakumar, A.; Hunter, J.T.; Salahuddin, S.; Rana, S.; Stillman, I.E.; Karumanchi, S.A. Trophoblast Mitochondrial Function Is Impaired in Preeclampsia and Correlates Negatively with the Expression of Soluble Fms-like Tyrosine Kinase 1. Pregnancy Hypertens. 2016, 6, 313–319. [Google Scholar] [CrossRef]
- Brosens, I.A.; Robertson, W.B.; Dixon, H.G. The role of the spiral arteries in the pathogenesis of preeclampsia. Obstet. Gynecol. Annu. 1972, 1, 177–191. [Google Scholar] [CrossRef]
- Phipps, E.A.; Thadhani, R.; Benzing, T.; Karumanchi, S.A. Pre-eclampsia: Pathogenesis, novel diagnostics and therapies. Nat. Rev. Nephrol. 2019, 15, 275–289. [Google Scholar] [CrossRef]
- Kostadinova-Slavova, D.; Petkova-Parlapanska, K.; Koleva, I.; Angelova, M.; Sadi, J.; Al-Dahwi, R.; Georgieva, E.; Karamalakova, Y.; Nikolova, G. Preeclampsia Treatment Aspirin/Clampsilin: Oxidative Stress, sFlt-1/PIGF Soluble Tyrosine Kinase 1, and Placental Growth Factor Monitoring. Int. J. Mol. Sci. 2024, 25, 13497. [Google Scholar] [CrossRef]
- Zeisler, H.; Llurba, E.; Chantraine, F.; Vatish, M.; Staff, A.; Sennström, M.; Olovsson, M.; Brennecke, S.; Stepan, H.; Allegranza, D.; et al. Predictive Value of the sFlt-1: PlGF Ratio in Women with Suspected Preeclampsia. N. Engl. J. Med. 2016, 374, 13–22. [Google Scholar] [CrossRef] [PubMed]
- Guo, X.; Yi, H.; Li, T.C.; Wang, Y.; Wang, H.; Chen, X. Role of Vascular Endothelial Growth Factor (VEGF) in Human Embryo Implantation: Clinical Implications. Biomolecules 2021, 11, 253. [Google Scholar] [CrossRef] [PubMed]
- Zitouni, H.; Chayeb, V.; Gannoun, M.B.A.; Raguema, N.; Bendhaher, S.; Zouari, I.; Abdennebi, H.B.; Guibourdenche, J.; Mahjoub, T.; Gaddour, K.; et al. Preeclampsia Is Associated with Reduced Renin, Aldosterone, and PLGF Levels, and Increased Sflt-1/PLGF Ratio, and Specific Angiotensin-Converting Enzyme INS-Del Gene Variants. J. Reprod. Immunol. 2023, 157, 103924. [Google Scholar] [CrossRef] [PubMed]
- Burke, S.D.; Zsengellér, Z.K.; Khankin, E.V.; Lo, A.S.; Rajakumar, A.; DuPont, J.J.; McCurley, A.; Moss, M.E.; Zhang, D.; Clark, C.D.; et al. Soluble Fms-like Tyrosine Kinase 1 Promotes Angiotensin II Sensitivity in Preeclampsia. J. Clin. Investig. 2016, 126, 2561–2574. [Google Scholar] [CrossRef]
- Zorov, D.; Juhaszova, M.; Sollott, S. Mitochondrial reactive oxygen species (ROS) and ROS-induced ROS release. Physiol. Rev. 2014, 94, 909–950. [Google Scholar] [CrossRef]
- Sies, H.; Jones, D.P. Reactive oxygen species (ROS) as pleiotropic physiological signalling agents. Nat. Rev. Mol. Cell Biol. 2020, 21, 363–383. [Google Scholar] [CrossRef]
- Ransy, C.; Vaz, C.; Lombès, A.; Bouillaud, F. Use of H2O2 to Cause Oxidative Stress, the Catalase Issue. Int. J. Mol. Sci. 2020, 21, 9149. [Google Scholar] [CrossRef]
- Padalko, V.; Posnik, F.; Adamczyk, M. Mitochondrial Aconitase and Its Contribution to the Pathogenesis of Neurodegenerative Diseases. Int. J. Mol. Sci. 2024, 25, 9950. [Google Scholar] [CrossRef]
- Charlton, N.C.; Mastyugin, M.; Török, B.; Török, M. Structural Features of Small Molecule Antioxidants and Strategic Modifications to Improve Potential Bioactivity. Molecules 2023, 28, 1057. [Google Scholar] [CrossRef]
- Kaźmierczak-Barańska, J.; Boguszewska, K.; Adamus-Grabicka, A.; Karwowski, B. Two Faces of Vitamin C-Antioxidative and Pro-Oxidative Agent. Nutrients 2020, 12, 1501. [Google Scholar] [CrossRef]
- Lorzadeh, N.; Kazemirad, Y.; Kazemirad, N. Investigating the preventive effect of vitamins C and E on preeclampsia in nulliparous pregnant women. J. Perinat. Med. 2020, 48, 625–629. [Google Scholar] [CrossRef] [PubMed]
- Richter, H.G.; Camm, E.J.; Modi, B.N.; Naeem, F.; Cross, C.M.; Cindrova-Davies, T.; Spasic-Boskovic, O.; Dunster, C.; Mudway, I.S.; Kelly, F.J.; et al. Ascorbate prevents placental oxidative stress and enhances birth weight in hypoxic pregnancy in rats. J. Physiol. 2012, 590, 1377–1387. [Google Scholar] [CrossRef] [PubMed]
- Roberts, J.M.; Myatt, L.; Spong, C.Y.; Thom, E.A.; Hauth, J.C.; Leveno, K.J.; Pearson, G.D.; Wapner, R.J.; Varner, M.W.; Thorp, J.M., Jr.; et al. Vitamins C and E to prevent complications of pregnancy-associated hypertension. N. Engl. J. Med. 2010, 362, 1282–1291. [Google Scholar] [CrossRef] [PubMed]
- Rumbold, A.R.; Crowther, C.A.; Haslam, R.R.; Dekker, G.A.; Robinson, J.S. Vitamins C and E and the risks of preeclampsia and perinatal complications. N. Engl. J. Med. 2006, 354, 1796–1806. [Google Scholar] [CrossRef]
- Stratta, P.; Canavese, C.; Porcu, M.; Dogliani, M.; Todros, T.; Garbo, E.; Belliardo, F.; Maina, A.; Marozio, L.; Zonca, M. Vitamin E supplementation in preeclampsia. Gynecol. Obstet. Investig. 1994, 37, 246–249. [Google Scholar] [CrossRef]
- Zsengellér, Z.K.; Mastyugin, M.; Fusco, A.R.; Vlocskó, R.B.; Costa, M.; Ferguson, C.; Pintye, D.; Sziva, R.; Salahuddin, S.; Young, B.C.; et al. Mitigating Oxidative Stress and Anti-Angiogenic State in an in Vitro Model of Preeclampsia by HY-12, an Organofluorine Hydrazone Antioxidant. Curr. Issues Mol. Biol. 2025, 47, 680. [Google Scholar] [CrossRef]
- Salla, M.; Karaki, N.; El Kaderi, B.; Ayoub, A.J.; Younes, S.; Abou Chahla, M.N.; Baksh, S.; El Khatib, S. Enhancing the Bioavailability of Resveratrol: Combine It, Derivatize It, or Encapsulate It? Pharmaceutics 2024, 16, 569. [Google Scholar] [CrossRef]
- Ramli, I.; Posadino, A.M.; Giordo, R.; Fenu, G.; Fardoun, M.; Iratni, R.; Eid, A.H.; Zayed, H.; Pintus, G. Effect of Resveratrol on Pregnancy, Prenatal Complications and Pregnancy-Associated Structure Alterations. Antioxidants 2023, 12, 341. [Google Scholar] [CrossRef]
- Török, B.; Sood, A.; Bag, S.; Tulsan, R.; Ghosh, S.; Borkin, D.; Kennedy, A.R.; Melanson, M.; Madden, R.; Zhou, W.; et al. Diaryl Hydrazones as Multifunctional Inhibitors of Amyloid Self-Assembly. Biochemistry 2013, 52, 1137–1148. [Google Scholar] [CrossRef]
- Mastyugin, M.; Vlocskó, R.B.; Zsengellér, Z.; Török, B.; Török, M. Development of diaryl hydrazones for alleviation of mitochondrial oxidative stress in preeclampsia. J. Med. Chem. 2025, 68, 10075–10091. [Google Scholar] [CrossRef]
- Vlocskó, R.B.; Mastyugin, M.; Török, B.; Török, M. Correlation of Physicochemical Properties with Antioxidant Activity in Phenol and Thiophenol Analogues. Sci. Rep. 2025, 15, 73. [Google Scholar] [CrossRef]
- Liang, N.; Kitts, D. Antioxidant property of coffee components: Assessment of methods that define mechanisms of action. Molecules 2014, 19, 19180–19208. [Google Scholar] [CrossRef] [PubMed]
- Schaich, K.; Tian, X.; Xie, J. Hurdles and pitfalls in measuring antioxidant efficacy: A critical evaluation of ABTS, DPPH, and ORAC assays—Assay Pitfalls. J. Funct. Foods 2015, 14, 111–125. [Google Scholar] [CrossRef]
- Costa, M.; Adhamidhi, F.; Mastyugin, M.; Fusco, A.R.; Lazarev, A.; Zsengeller, Z.K.; Török, M.; Török, B. Solvent- and Catalyst-Free Environmentally Benign High Hydrostatic Pressure-Assisted Synthesis of Bioactive Hydrazones and the Evaluation of Their Stability Under Various Storage Conditions. Molecules 2024, 29, 5287. [Google Scholar] [CrossRef] [PubMed]
- Baier, A.; Kokel, A.; Horton, W.; Gizinska, E.; Pandey, G.; Szyszka, R.; Török, B.; Török, M. Organofluorine Hydrazone Derivatives as Multifunctional Anti-Alzheimer’s Agents with CK2 Inhibitory and Antioxidant Features. ChemMedChem 2021, 16, 1927–1932. [Google Scholar] [CrossRef]
- Sebaugh, J.L. Guidelines for Accurate EC50/IC50 Estimation. Pharm. Stat. 2011, 10, 128–134. [Google Scholar] [CrossRef]
- Chen, Z.; Bertin, R.; Froldi, G. EC50 Estimation of Antioxidant Activity in DPPH Assay Using Several Statistical Programs. Food Chem. 2013, 138, 414–420. [Google Scholar] [CrossRef]
- Mulliken, R.S. Electronic Population Analysis on LCAO–MO Molecular Wave Functions. I. J. Chem. Phys. 1955, 23, 1833–1840. [Google Scholar] [CrossRef]
- Szczepanik, D.W.; Andrzejak, M.; Dyduch, K.; Żak, E.; Makowski, M.; Mazur, G.; Mrozek, J. A uniform approach to the description of multicenter bonding. Phys. Chem. Chem. Phys. 2014, 16, 20514–20523. [Google Scholar] [CrossRef]
- Neese, F. Software Update: The ORCA Program System—Version 6.0. Wiley Interdiscip. Rev. Comput. Mol. Sci. 2025, 15, e70019. [Google Scholar] [CrossRef]
- Bannwarth, C.; Ehlert, S.; Grimme, S. GFN2-xTB—An Accurate and Broadly Parametrized Self-Consistent Tight-Binding Quantum Chemical Method with Multipole Electrostatics and Density-Dependent Dispersion Contributions. J. Chem. Theory Comput. 2019, 15, 1652. [Google Scholar] [CrossRef]
- Neese, F. The ORCA program system. Wiley Interdiscip. Rev. Comput. Mol. Sci. 2012, 2, 73–78. [Google Scholar] [CrossRef]
- De Souza, B. GOAT: A Global Optimization Algorithm for Molecules and Atomic Clusters. Angew. Chem. Int. Ed. 2025, 64, e202500393. [Google Scholar] [CrossRef]
- Frisch, M.J.; Trucks, G.W.; Schlegel, H.B.; Scuseria, G.E.; Robb, M.A.; Cheeseman, J.R.; Scalmani, G.; Barone, V.; Petersson, G.A.; Nakatsuji, H.; et al. Gaussian 16; Revision C.01; Gaussian, Inc.: Wallingford, CT, USA, 2016. [Google Scholar]
- Zhao, Y.; Truhlar, D.G. The M06 Suite of Density Functionals for Main Group Thermochemistry, Thermochemical Kinetics, Noncovalent Interactions, Excited States, and Transition Elements: Two New Functionals and Systematic Testing of Four M06-Class Functionals and 12 other Functionals. Theor. Chem. Acc. 2006, 120, 215–241. [Google Scholar]
- Lu, T. A comprehensive electron wavefunction analysis toolbox for chemists, Multiwfn. J. Chem. Phys. 2024, 161, 082503. [Google Scholar] [CrossRef]
- Glendening, E.D.; Badenhoop, K.; Reed, A.E.; Carpenter, J.E.; Bohmann, J.A.; Morales, C.M.; Karafiloglou, P.; Landis, C.R.; Weinhold, F. NBO 7.0; Theoretical Chemistry Institute, University of Wisconsin: Madison, WI, USA, 2018. [Google Scholar]
- Glendening, E.D.; Landis, C.R.; Weinhold, F. Natural Bond Orbital Theory: Discovering Chemistry with NBO7. In Complementary Bonding Analysis; Grabowsky, S., Ed.; de Gruyer: Amsterdam, The Netherlands, 2021; pp. 129–156. [Google Scholar]
- Available online: https://aromaticity.uj.edu.pl/eddb.html (accessed on 17 December 2025).
- Szczepanik, D.W.; Solà, M. The electron density of delocalized bonds (EDDBs) as a measure of local and global aromaticity. In Aromaticity; Elsevier: Amsterdam, The Netherlands, 2021; pp. 259–284. [Google Scholar]
- Szczepanik, D.W. A New Perspective on Quantifying Electron Localization and Delocalization in Molecular Systems. Comput. Theor. Chem. 2016, 1080, 33–37. [Google Scholar] [CrossRef]
- Szczepanik, D.W.; Andrzejak, M.; Dominikowska, J.; Pawełek, B.; Krygowski, T.M.; Szatylowicz, H.; Solà, M. The Electron Density of Delocalized Bonds (EDDB) Applied for Quantifying Aromaticity. Phys. Chem. Chem. Phys. 2017, 19, 28970–28981. [Google Scholar] [CrossRef]






![]() | |||
|---|---|---|---|
| Compound | R1 | R2 | R3 |
| 1 | 2,3,4,5,6-penta-F | 4-CF3 | H |
| 2 | 4-N(CH3)2 | 4-CF3 | H |
| 3 | 2-OH, 4-OCH3 | 4-CF3 | H |
| 4 | 3,4-di-OCH3 | 3-CF3 | H |
| 5 | 4-N(CH3)2 | 3-CF3 | H |
| 6 | 4-N(CH3)2 | 2-CF3 | H |
| 7 | 4-NO2 | 3-CF3 | H |
| 8 | 4-CF3 | 2,4-NO2 | Ph |
| 9 | 4-(CH2=NNH-(3′-CF3C6H4) | 3-CF3 | H |
| 10 | 2,3-(CH)4-5,6-(CH)4 a | 3-CF3 | H |
| # | EC50 a (µM) (DPPH) | Emax (%) (DPPH) | EC50 a (µM) (ABTS) | Emax (%) (ABTS) | EC50 a (µM) (ORAC) | Emax (%) (ORAC) |
|---|---|---|---|---|---|---|
| AA c | 26.6 ± 3.3 b | 89.5 ± 9.9 | 11.0 ± 1.1 b | 29.9 ± 2.7 | 11.4 ± 0.8 b | 95.8 ± 2.6 |
| Trolox | 27.2 ± 0.5 | 106 ± 2 | 10.7 ± 1.4 b | 38.0 ± 4.4 | 0.372 ± 0.021 | 94.2 ± 0.7 |
| 1 | 18.2 ± 0.9 | 102 ± 4 | 9.19 ± 2.30 b | 45.0 ± 7.7 | 0.213 ± 0.007 | 95.1 ± 0.6 |
| 2 | 13.3 ± 1.4 | 89.4 ± 6.9 | 5.80 ± 1.54 b | 41.2 ± 6.1 | 0.224 ± 0.026 b | 97.0 ± 1.3 |
| 3 | 17.7 ± 2.5 | 98.9 ± 10.7 | 9.98 ± 2.98 b | 66.3 ± 13.7 | 0.421 ± 0.037 | 75.7 ± 0.9 |
| 4 | 27.9 ± 3.6 b | 52.5 ± 5.8 | 11.7 ± 1.4 b | 62.2 ± 6.4 | 1.70 ± 0.91 | 115 ± 18 |
| 5 | 18.6 ± 6.0 b | 88.6 ± 15.3 | 8.79 ± 1.92 b | 74.0 ± 11.1 | 0.266 ± 0.065 | 85.2 ± 3.2 |
| 6 | 22.1 ± 2.7 | 106 ± 11 | 5.40 ± 1.27 b | 50.6 ± 7.0 | 0.147 ± 0.038 b | 81.6 ± 3.2 |
| 7 | 9.88 ± 3.18 b | 50.0 ± 8.5 | 5.99 ± 1.54 b | 54.1± 7.4 | 1.76 ± 0.13 | 91.7 ± 2.1 |
| 8 | - | - | 14.3 ± 3.7 b | 26.9 ± 7.3 | 18.4 ± 1.3 b | 71.3 ± 2.0 |
| 9 | 28.3 ± 4.8 b | 81.8 ± 12.0 | 10.2 ± 2.4 b | 38.4 ± 5.6 | 1.29 ± 0.92 b | 52.0 ± 7.4 |
| 10 | 16.2 ± 0.4 | 34.0 ± 0.6 | 11.6 ± 0.5 | 77.5 ± 2.9 | 0.603 ± 0.509 b | 32.1 ± 3.9 |
| Compound 2 | Compound 5 | Compound 6 | Compound 8 | Compound 10 | ||||||
|---|---|---|---|---|---|---|---|---|---|---|
| N10 | N10 | N10 | N10 | N6 | ||||||
| Dual descriptor a | −0.091 | −0.098 | −0.096 | −0.076 | −0.068 | |||||
| Mulliken charge | −0.22 | 0.13 b | −0.24 | 0.10 b | −0.05 | 0.07 b | −0.23 | 0.02 b | −0.33 | 0.19 b |
| Spin density | 0.52 b | 0.52 b | 0.54 b | 0.51 b | 0.47 b | |||||
| EDDB | EDDBπ | EDDBσ | |
|---|---|---|---|
| 2 | 5.9366 | 4.5391 | 1.3975 |
| 5 | 5.9331 | 4.6330 | 1.3001 |
| 6 | 5.9309 | 4.6105 | 1.3204 |
| 8 | 5.9958 | 4.7978 | 1.1980 |
| 10 | 5.9357 | 4.6390 | 1.2967 |
![]() | |||
Disclaimer/Publisher’s Note: The statements, opinions and data contained in all publications are solely those of the individual author(s) and contributor(s) and not of MDPI and/or the editor(s). MDPI and/or the editor(s) disclaim responsibility for any injury to people or property resulting from any ideas, methods, instructions or products referred to in the content. |
© 2025 by the authors. Licensee MDPI, Basel, Switzerland. This article is an open access article distributed under the terms and conditions of the Creative Commons Attribution (CC BY) license.
Share and Cite
Zsengellér, Z.K.; Mastyugin, M.; Fusco, A.R.; Vlocskó, B.R.; Ferguson, C.; Pintye, D.; Nasim, H.; Salahuddin, S.; Young, B.C.; Török, B.; et al. Impact of Structural Features on the Antioxidant Activity of Organofluorine Diaryl Hydrazones. Molecules 2026, 31, 78. https://doi.org/10.3390/molecules31010078
Zsengellér ZK, Mastyugin M, Fusco AR, Vlocskó BR, Ferguson C, Pintye D, Nasim H, Salahuddin S, Young BC, Török B, et al. Impact of Structural Features on the Antioxidant Activity of Organofluorine Diaryl Hydrazones. Molecules. 2026; 31(1):78. https://doi.org/10.3390/molecules31010078
Chicago/Turabian StyleZsengellér, Zsuzsanna K., Maxim Mastyugin, Adrianna R. Fusco, Bernadett R. Vlocskó, Coryn Ferguson, Diana Pintye, Hamad Nasim, Saira Salahuddin, Brett C. Young, Béla Török, and et al. 2026. "Impact of Structural Features on the Antioxidant Activity of Organofluorine Diaryl Hydrazones" Molecules 31, no. 1: 78. https://doi.org/10.3390/molecules31010078
APA StyleZsengellér, Z. K., Mastyugin, M., Fusco, A. R., Vlocskó, B. R., Ferguson, C., Pintye, D., Nasim, H., Salahuddin, S., Young, B. C., Török, B., & Török, M. (2026). Impact of Structural Features on the Antioxidant Activity of Organofluorine Diaryl Hydrazones. Molecules, 31(1), 78. https://doi.org/10.3390/molecules31010078



