Antioxidant, Anti-Inflammatory, and Chemical Composition Analysis of In Vitro Huperzia serrata Thallus and Wild Huperzia serrata
Abstract
1. Introduction
2. Results
2.1. HupA Content in Three H. serrata Materials
2.2. Antioxidant Capacity in H. serrata Thallus and Wild Type
2.2.1. 2,2-Diphenyl-1-picrylhydrazyl (DPPH) Radical Scavenging Activity
2.2.2. ABTS Radical Scavenging Activity Assay
2.2.3. Ferric (Fe3+) Reducing Antioxidant Power
2.2.4. Hydroxyl Radical (OH−) Scavenging Rate Analysis
2.3. Total Phenolic Content in H. serrata Thallus and Wild Type
2.4. Cytotoxicity in H. serrata Thallus and Wild Type
2.5. Anti-Inflammatory Capability in H. serrata Thallus and Wild Type
2.6. Compositional Analysis of Three H. serrata Types by GC-MS
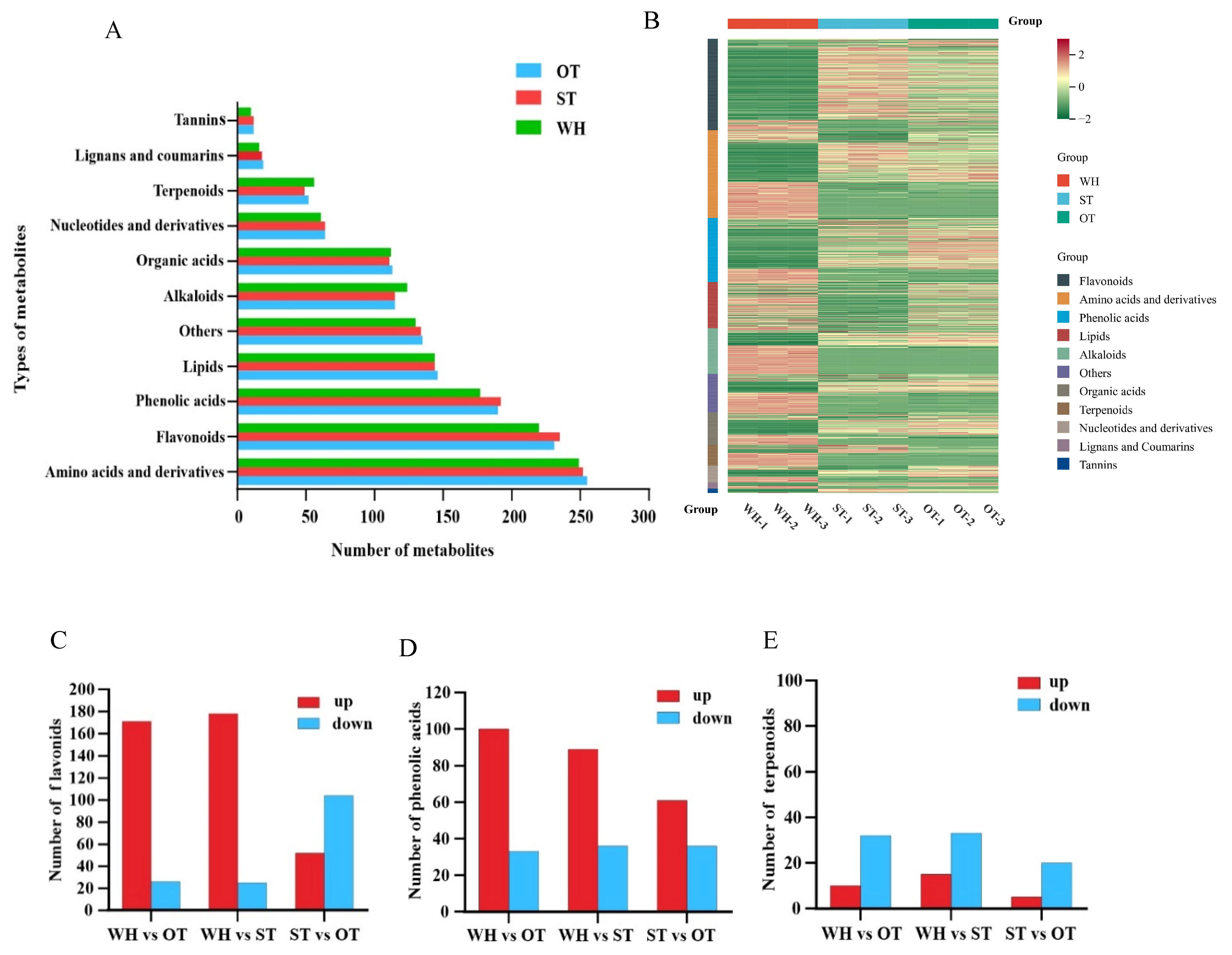
2.7. Compositional Analysis of Three H. serrata Types by UPLC-MS/MS
2.8. KEGG Enrichment Analysis of Antioxidant-Related Differential Metabolism
2.9. Analysis of Antioxidant-Related Metabolic Pathways
3. Discussion
4. Materials and Methods
4.1. Plant Materials
4.2. Preparation of H. serrata Extract
4.3. HupA Extraction and Content Analysis
4.4. Antioxidant Activity Assay
4.4.1. DPPH Radical Scavenging Activity
4.4.2. ABTS Radical Scavenging Activity
4.4.3. OH− Scavenging Activity
4.4.4. Fe3+ Reducing Antioxidant Power Assay
4.5. Total Phenolic Content Assay
4.6. Cytotoxicity and Anti-Inflammatory Activity Analysis
4.7. Analysis of Components by GC-MS
4.8. Widely Targeted Metabolic Profiling
4.9. Widely Targeted Metabolomic Data Analysis
4.10. Data Statistical Analysis
5. Conclusions
Supplementary Materials
Author Contributions
Funding
Institutional Review Board Statement
Informed Consent Statement
Data Availability Statement
Conflicts of Interest
References
- Twarowski, B.; Herbet, M. Inflammatory processes in Alzheimer’s disease-pathomechanism, diagnosis and treatment: A review. Int. J. Mol. Sci. 2023, 24, 6518. [Google Scholar] [CrossRef] [PubMed]
- Li, J.; Wang, L.; Zhang, X.; Shi, J.; Zhu, Y.; Wang, H.; Zhu, X.; Zhu, Q.; Luo, J.L. Translating Alzheimer’s disease mechanisms into therapeutic opportunities. Biomolecules 2025, 15, 1290. [Google Scholar] [CrossRef] [PubMed]
- Howes, M.R.; Fang, R.; Houghton, P.J. Effect of Chinese herbal medicine on Alzheimer’s disease. Int. Rev. Neurobiol. 2017, 135, 29–56. [Google Scholar] [PubMed]
- Xiao, Y.; Liang, W.; Liu, D.; Zhang, Z.; Chang, J.; Zhu, D. Isolation and acetylcholinesterase inhibitory activity of asterric acid derivatives produced by Talaromyces aurantiacus FL15, an endophytic fungus from Huperzia serrata. 3 Biotech 2022, 12, 60. [Google Scholar] [CrossRef]
- Yang, Y.; Dai, L.; Wu, D.; Dong, L.; Tu, Y.; Xie, J.; Luo, X. In vitro propagation, Huperzine A content and antioxidant activity of three genotypic Huperzia serrata. Plants 2021, 10, 1112. [Google Scholar] [CrossRef]
- Damar, U.; Gersner, R.; Johnstone, J.T.; Schachter, S.; Rotenberg, A. Huperzine A as a neuroprotective and antiepileptic drug: A review of preclinical research. Expert Rev. Neurother. 2016, 16, 671–680. [Google Scholar] [CrossRef]
- Barbosa Filho, J.M.; Medeiros, K.C.P.; Diniz, M.d.F.F.M.; Batista, L.M.; Athayde-Filho, P.F.; Silva, M.S.; da Cunha, E.V.L.; Almeida, J.R.G.S.; Quintans-Júnior, L.J. Natural products inhibitors of the enzyme acetylcholinesterase. Rev. Bras. Farmacogn. 2006, 16, 258–285. [Google Scholar] [CrossRef]
- Chu, Z.; Sun, Q.; Mao, M.; Wu, Y.; Yu, L.; Xu, J.; Liu, K.; Qin, L.; Zhu, B. Pharmacology, phytochemistry, and traditional uses of Huperzia serrata (Thunb. ex Murray) Trev. Fitoterapia 2025, 180, 106304. [Google Scholar] [CrossRef]
- Ma, X.; Tan, C.; Zhu, D.; Gang, D.R.; Xiao, P. Huperzine A from Huperzia species—An ethnopharmacolgical review. J. Ethnopharmacol. 2007, 113, 15–34. [Google Scholar] [CrossRef]
- Cruz-Miranda, O.L.; Folch-Mallol, J.; Martínez-Morales, F.; Gesto-Borroto, R.; Villarreal, M.L.; Taketa, A.C. Identification of a Huperzine A-producing endophytic fungus from Phlegmariurus taxifolius. Mol. Biol. Rep. 2020, 47, 489–495. [Google Scholar] [CrossRef]
- Jiang, F.; Qi, B.; Ding, N.; Yang, H.; Jia, F.; Luo, Y.; Wang, J.; Liu, X.; Wang, X.; Tu, P.; et al. Lycopodium alkaloids from Huperzia serrata. Fitoterapia 2019, 137, 104277. [Google Scholar] [CrossRef] [PubMed]
- Ma, X.; Gang, D.R. In vitro production of huperzine A, a promising drug candidate for Alzheimer’s disease. Phytochemistry 2008, 69, 2022–2028. [Google Scholar] [CrossRef] [PubMed]
- Ji, Z.; Tu, Y.; Ding, M.; Chen, X.; Jiang, X. In vitro culture of Huperzia serrata thallus for the medicinal component production. Nat. Prod. Res. Dev. 2014, 26, 645–649. [Google Scholar]
- Ji, Z.; Tu, Y.; Chen, M.; Ye, L. Conditional optimization and kinetic research on producing huperzine A using Huperzia serrata in vitro. Chin. Tradit. Herbal Drugs 2016, 47, 488–492. [Google Scholar]
- Ye, L.; Tu, Y.; Huang, Q.; Yu, X.; Yuan, H. Analysis on the progeny diversity of H2O2 induced mutation on Huperzia serrata culture in vitro. Chin. Med. Mat. 2017, 40, 2501–2506. [Google Scholar]
- Ye, Y.; Tu, Y.; Yu, X.; Huang, Q.; Yuan, H. Different response of culturing thallus of Huperzia serrata in vitro to exogenous lysine and aspartic acid. Genom. Appl. Biol. 2022, 41, 383–394. [Google Scholar]
- Wu, H.; Shen, Y.; Zou, F.; Yao, S.; Chen, Y.; Yang, H.; Luo, X. Combined transcriptome and widely targeted metabolome analysis reveals the potential mechanism of HupA biosynthesis and antioxidant activity in Huperzia serrata. Front. Plant. Sci. 2024, 15, 1411471. [Google Scholar] [CrossRef]
- Shen, Y.; Wu, H.; Wu, D.; Yao, S.; Li, X.; Dai, L.; Luo, X. Cloning and expression analysis of HsPKS1 gene related to synthesis of Huperzine A in Huperzia serrata. Chin. Tradit. Herbal Drugs 2024, 55, 6324–6334. [Google Scholar]
- Xie, J.; Su, R.; Wu, D.; Qin, Y.; Yun, X. A novel synthetic compound shows antioxidant and anti-inflammatory activity and alleviates cognitive deficits in rats for the treatment of Alzheimer’s disease. Ann. Palliat. Med. 2021, 10, 9508–9515. [Google Scholar] [CrossRef]
- Kuljarusnont, S.; Iwakami, S.; Iwashina, T.; Tungmunnithum, D. Flavonoids and other phenolic compounds for physiological roles plant species delimitation, and medical benefits: A promising view. Molecules 2024, 29, 5351. [Google Scholar] [CrossRef]
- Kanehisa, M.; Sato, Y.; Kawashima, M.; Furumichi, M.; Tanabe, M. KEGG as a reference resource for gene and protein annotation. Nucleic Acids Res. 2016, 44, D457–D462. [Google Scholar] [CrossRef] [PubMed]
- Pan, W.J.; Miao, L.Y.; Fan, S.P.; Lv, P.W.; Lin, A.H.; Geng, H.; Song, F.J.; Zhang, P. New insights into the composition and diversity of endophytic bacteria in cultivated Huperzia serrata. Can. J. Microbiol. 2023, 69, 321–327. [Google Scholar] [CrossRef] [PubMed]
- Jiang, S.; Gao, B.B.; Ou, Y.F.; Zhao, Q.S. Lycopodium alkaloids from Huperzia serrata and their cholinesterase inhibitory activities. Phytochemistry 2024, 223, 114114. [Google Scholar] [CrossRef] [PubMed]
- Shen, Z.; Liu, X.; Yang, J.; Wang, Y.; Yao, K.; Huo, Q.; Fu, Y.; Wei, Y.; Guo, B. The temporal and spatial endophytic fungal community of Huperzia serrata: Diversity and relevance to huperzine A production by the host. BMC Microbiol. 2022, 22, 281. [Google Scholar] [CrossRef]
- Nett, R.S.; Dho, Y.; Low, Y.Y.; Sattely, E.S. A metabolic regulon reveals early and late acting enzymes in neuroactive Lycopodium alkaloid biosynthesis. Proc. Natl. Acad. Sci. USA 2021, 118, e2102949118. [Google Scholar] [CrossRef]
- Cuthbertson, D.; Piljac-Žegarac, J.; Lange, B.M. Validation of a microscale extraction and high-throughput UHPLC-QTOF-MS analysis method for huperzine A in Huperzia. Biomed. Chromatogr. 2012, 26, 1191–1195. [Google Scholar] [CrossRef]
- Cao, D.; Sun, P.; Bhowmick, S.; Wei, Y.; Guo, B.; Wei, Y.; Mur, L.A.J.; Sun, Z. Secondary metabolites of endophytic fungi isolated from Huperzia serrata. Fitoterapia 2021, 155, 104970. [Google Scholar] [CrossRef]
- Ralte, L.; Khiangte, L.; Thangjam, N.M.; Kumar, A.; Singh, Y.T. GC-MS and molecular docking analyses of phytochemicals from the underutilized plant, Parkia timoriana revealed candidate anti-cancerous and anti-inflammatory agents. Sci. Rep. 2022, 12, 3395. [Google Scholar] [CrossRef]
- Naksuriya, O.; Daowtak, K.; Tima, S.; Okonogi, S.; Mueller, M.; Toegel, S.; Khonkarn, R. Hydrolyzed flavonoids from Cyrtosperma johnstonii with superior antioxidant, antiproliferative, and anti-inflammatory potential for cancer prevention. Molecules 2022, 27, 3226. [Google Scholar] [CrossRef]
- Dias, M.C.; Pinto, D.C.G.A.; Silva, A.M.S. Plant flavonoids: Chemical characteristics and biological activity. Molecules 2021, 26, 5377. [Google Scholar] [CrossRef]
- Su, P.; Li, Z.; Yan, X.; Wang, B.; Bai, M.; Li, Y.; Xu, E. Quercetin and Kaempferol inhibit HMC-1 activation via SOCE/NFATc2 signaling and suppress hippocampal mast cell activation in lipopolysaccharide-induced depressive mice. Inflamm. Res. 2024, 73, 945–960. [Google Scholar] [CrossRef] [PubMed]
- Nabavi, S.M.; Šamec, D.; Tomczyk, M.; Milella, L.; Russo, D.; Habtemariam, S.; Suntar, I.; Rastrelli, L.; Daglia, M.; Xiao, J.; et al. Flavonoid biosynthetic pathways in plants: Versatile targets for metabolic engineering. Biotechnol. Adv. 2020, 38, 107316. [Google Scholar] [CrossRef] [PubMed]
- Kwon, M.; Lee, J.; Park, S.; Kwon, O.H.; Seo, J.; Roh, S. Exopolysaccharide isolated from Lactobacillus plantarum L-14 has anti-inflammatory effects via the toll-like receptor 4 pathway in LPS-induced RAW 264.7 cells. Int. J. Mol. Sci. 2020, 21, 9283. [Google Scholar] [CrossRef] [PubMed]
- Liu, J.; Kang, R.; Tang, D. Lipopolysaccharide delivery systems in innate immunity. Trends Immunol. 2024, 45, 274–287. [Google Scholar] [CrossRef]
- Bai, R.; Guo, J. SPI1 upregulated LILRB2 to enhance the immunosuppressive phenotype of LPS-tolerant macrophages by inhibiting TLR8-mediated MyD88/NF-κB signaling. Biol. Direct 2025, 20, 73. [Google Scholar] [CrossRef]
- Kim, Y.S.; Kim, E.K.; Nawarathna, W.P.A.S.; Dong, X.; Shin, W.B.; Park, J.S.; Moon, S.H.; Park, P.J. Immune-stimulatory effects of Althaea rosea flower extracts through the MAPK signaling pathway in RAW264.7 cells. Molecules 2017, 22, 679. [Google Scholar] [CrossRef]
- Dzubak, P.; Hajduch, M.; Vydra, D.; Hustova, A.; Kvasnica, M.; Biedermann, D.; Markova, L.; Urban, M.; Sarek, J. Pharmacological activities of natural triterpenoids and their therapeutic implications. Nat. Prod. Rep. 2006, 23, 394–411. [Google Scholar] [CrossRef]
- Jain, N.K.; Chandrasekaran, B.; Khazaleh, N.; Jain, H.K.; Lal, M.; Joshi, G.; Jha, V. Computational network pharmacology, molecular docking, and molecular dynamics to decipher natural compounds of Alchornea laxiflora for liver cancer chemotherapy. Pharmaceuticals 2025, 18, 508. [Google Scholar] [CrossRef]
- Chen, X.; Zhang, Y.; Cao, Z.; Wang, Y.; Liao, M.; Guan, Y.; Zhu, C.; Wang, W.; Huang, W.; Li, W.; et al. Huperzine A targets Apolipoprotein E: A potential therapeutic drug for diabetic nephropathy based on omics analysis. Pharmacol. Res. 2024, 208, 107392. [Google Scholar] [CrossRef]
- Chen, S.; Liu, J.; Dong, G.; Zhang, X.; Liu, Y.; Sun, W.; Liu, A. Flavonoids and caffeoylquinic acids in Chrysanthemum morifolium Ramat flowers: A potentially rich source of bioactive compounds. Food Chem. 2021, 344, 128733. [Google Scholar] [CrossRef]
- Yu, D.H.; Bao, Y.M.; An, L.J.; Yang, M. Protection of PC12 cells against superoxide-induced damage by isoflavonoids from Astragalus mongholicus. Biomed. Environ. Sci. 2009, 22, 50–54. [Google Scholar] [CrossRef] [PubMed]
- Dong, H.; Wu, M.; Wang, Y.; Du, W.; He, Y.; Shi, Z. Total syntheses and anti-inflammatory activities of syringin and its natural analogues. J. Nat. Prod. 2021, 84, 2866–2874. [Google Scholar] [CrossRef] [PubMed]
- Rosheen; Sharma, S.; Utreja, D. Salicylic Acid: Synthetic strategies and their biological activities. ChemistrySelect 2023, 13, e202204614. [Google Scholar] [CrossRef]
- Bonamigo, T.; Campos, J.F.; Oliveira, A.S.; Torquato, H.F.V.; Balestieri, J.B.P.; Cardoso, C.A.L.; Paredes-Gamero, E.J.; de Picoli Souza, K.; Dos Santos, E.L. Antioxidant and cytotoxic activity of propolis of Plebeia droryana and Apis mellifera (Hymenoptera, Apidae) from the Brazilian Cerrado biome. PLoS ONE 2017, 12, e0183983. [Google Scholar] [CrossRef]
- Elufioye, T.O.; Chinaka, C.G.; Oyedeji, A.O. Antioxidant and anticholinesterase activities of Macrosphyra Longistyla (DC) Hiern relevant in the management of Alzheimer’s disease. Antioxidants 2019, 8, 400. [Google Scholar] [CrossRef]
- Ismail, N.Z.; Arsad, H.; Samian, M.R.; Hamdan, M.R. Determination of phenolic and flavonoid contents, antioxidant activities and GC-MS analysis of Clinacanthus nutans (Acanthaceae) in different locations. Agrivita J. Agric. Sci. 2017, 39, 335–344. [Google Scholar] [CrossRef]
- Gulcin, İ. Antioxidants and antioxidant methods: An updated overview. Arch. Toxicol. 2020, 94, 651–715. [Google Scholar] [CrossRef]
- Brewer, M.S. Natural antioxidants: Sources, compounds, mechanisms of action, and potential applications. Compr. Rev. Food Sci. Food Saf. 2011, 10, 221–247. [Google Scholar] [CrossRef]
- Mohamed, W.A.S.; Ismail, N.Z.; Omar, E.A.; Abdul Samad, N.; Adam, S.K.; Mohamad, S. GC-MS evaluation, antioxidant content, and cytotoxic activity of propolis extract from peninsular malaysian stingless bees, Tetrigona apicalis. Evid.-Based Complement. Altern. Med. 2020, 2020, 8895262. [Google Scholar] [CrossRef]
- Wang, Z.; Jia, S.; Cui, J.; Qu, J.; Yue, Y.; Sun, Q.; Zhang, H. Antioxidant activity of a polysaccharide produced by Chaetomium globosum CGMCC 6882. Int. J. Biol. Macromol. 2019, 141, 955–960. [Google Scholar] [CrossRef]
- Yang, S.; Li, X.; Zhang, H. Ultrasound-assisted extraction and antioxidant activity of polysaccharides from Tenebrio molitor. Sci. Rep. 2024, 14, 28526. [Google Scholar] [CrossRef]
- Zong, L.; Zhang, J.; Dai, L.; Liu, J.; Yang, Y.; Xie, J.; Luo, X. The Anti-inflammatory properties of Rhododendron molle leaf extract in LPS-induced RAW264.7. Chem. Biodivers. 2020, 17, e2000477. [Google Scholar] [CrossRef]
- GB 23200.8-2016; Food Safety National Standard—Determination of 500 Pesticides and Related Chemical Residues in Fruits and Vegetables—Gas Chromatography-Mass Spectrometry. Standards Press of China: Beijing, China, 2016.






| Assay Method | Sample Types (mg/mL) | |||
|---|---|---|---|---|
| VC | OT | ST | WH | |
| DPPH | - | 0.07 ± 0.01 b | 0.05 ± 0.01 c | 0.10 ± 0.01 a |
| ABTS+ | - | 1.95 ± 0.02 b | 1.69 ± 0.01 c | 2.59 ± 0.02 a |
| FRAP | 0.10 ± 0.01 | 1.91 ± 0.02 b | 1.51 ± 0.01 c | 5.00 ± 0.42 a |
| OH− | 0.11 ± 0.01 | 1.35 ± 0.07 b | 0.85 ± 0.02 c | 2.57 ± 0.14 a |
| Plant Materials | Phenolic Contents (mg GAE/g) |
|---|---|
| ST | 60.09 ± 1.04 a |
| OT | 27.65 ± 1.28 b |
| WH | 20.99 ± 1.64 c |
| Compound Type | OT | ST | WH | |||
|---|---|---|---|---|---|---|
| Kind | Area % | Kind | Area % | Kind | Area % | |
| Flavonoid | 4 | 6.62 | 5 | 9.49 | 2 | 4.27 |
| Terpenoid | 4 | 9.00 | 3 | 7.96 | 1 | 2.28 |
| Ketone | 5 | 8.20 | 6 | 18.46 | 7 | 11.88 |
| Ester | 7 | 26.60 | 8 | 16.80 | 7 | 14.09 |
| Hydrocarbon | 5 | 6.69 | 5 | 6.37 | 1 | 2.59 |
| Carboxylic Acid | 4 | 12.79 | 5 | 11.02 | 8 | 19.31 |
| Alkaloid | 2 | 1.92 | 2 | 2.51 | 4 | 3.92 |
| Aldehyde | 2 | 6.15 | 3 | 4.73 | 2 | 14.57 |
| Alcohol | 4 | 5.98 | 3 | 4.72 | 4 | 3.36 |
| Ether | 1 | 4.60 | 1 | 6.39 | 1 | 2.97 |
| Phenol | 1 | 0.49 | 1 | 0.98 | 3 | 12.11 |
| Saccharide | 1 | 0.58 | — | — | 2 | 13.93 |
| RT/min | Compounds | Relative Content (%) | ||
|---|---|---|---|---|
| OT | ST | WH | ||
| 10.13 | Pentanoic acid | 6.20 | 7.04 | - |
| 11.50 | M-Cymene | 0.52 | 1.1 | - |
| 12.16 | Benzeneacetaldehyde | - | 0.51 | - |
| 12.38 | Acetone | 2.01 | 2.96 | - |
| 13.40 | Prolintane | 2.12 | - | - |
| 13.42 | Thymine | - | 3.1 | 2.98 |
| 13.90 | Phenol, 2-methoxy- | - | - | 1.46 |
| 15.69 | 4H-Pyran-4-one, 2,3-dihydro-3,5-dihydroxy-6-methyl | 3.55 | 8.17 | 0.92 |
| 17.17 | 5-Hydroxy-2-(hydroxymethyl)-4H-pyran-4-one | - | 0.99 | - |
| 18.85 | 5-Hydroxymethylfurfural | 2.49 | 3.57 | 1.37 |
| 20.94 | Thymol | - | 0.98 | - |
| 21.63 | 2-Methoxy-4-vinylphenol | - | - | 9.34 |
| 25.14 | 4-Methylimidazolidine-2-thione | - | - | 1.29 |
| 26.33 | Digitoxose | - | - | 13.2 |
| 34.87 | Myristic acid | - | - | 0.42 |
| 37.44 | Pentadecanoic acid | - | - | 0.71 |
| 38.00 | Phytol, acetate | 0.88 | 0.69 | 0.44 |
| 38.94 | Pyrimidine, 2,4-diamino-6-ethyl-5-phenyl- | - | 1.92 | - |
| 39.44 | Palmitoleic acid | - | - | 1.23 |
| 39.52 | Benzenepropanoic acid, 3,5-bis(1,1-dimethylethyl)-4-hydroxy-, methyl ester | 0.8 | 0.83 | 0.43 |
| 40.96 | cis-5,8,11,14,17-Eicosapentaenoic acid | 0.57 | - | - |
| 42.71 | Lycopodine | - | - | 1.3 |
| 43.57 | Phytol | 2.87 | - | 2.28 |
| 46.14 | Allylestrenol | - | - | 0.52 |
| 46.63 | Lycodoline | - | - | 1.48 |
| 51.56 | Phorbol-12,13-dihexanoate | - | 0.65 | - |
| 60.82 | Lupulon | - | - | 0.42 |
| 78.75 | Vitamin E | 0.49 | - | - |
Disclaimer/Publisher’s Note: The statements, opinions and data contained in all publications are solely those of the individual author(s) and contributor(s) and not of MDPI and/or the editor(s). MDPI and/or the editor(s) disclaim responsibility for any injury to people or property resulting from any ideas, methods, instructions or products referred to in the content. |
© 2026 by the authors. Licensee MDPI, Basel, Switzerland. This article is an open access article distributed under the terms and conditions of the Creative Commons Attribution (CC BY) license.
Share and Cite
Huang, Y.; Li, X.; Dai, L.; Cheng, M.; Zhao, L.; Shen, Y.; Xie, J.; Luo, X. Antioxidant, Anti-Inflammatory, and Chemical Composition Analysis of In Vitro Huperzia serrata Thallus and Wild Huperzia serrata. Molecules 2026, 31, 195. https://doi.org/10.3390/molecules31010195
Huang Y, Li X, Dai L, Cheng M, Zhao L, Shen Y, Xie J, Luo X. Antioxidant, Anti-Inflammatory, and Chemical Composition Analysis of In Vitro Huperzia serrata Thallus and Wild Huperzia serrata. Molecules. 2026; 31(1):195. https://doi.org/10.3390/molecules31010195
Chicago/Turabian StyleHuang, Yongchun, Xinyuan Li, Liangfang Dai, Malong Cheng, Linlin Zhao, Yu Shen, Jiankun Xie, and Xiangdong Luo. 2026. "Antioxidant, Anti-Inflammatory, and Chemical Composition Analysis of In Vitro Huperzia serrata Thallus and Wild Huperzia serrata" Molecules 31, no. 1: 195. https://doi.org/10.3390/molecules31010195
APA StyleHuang, Y., Li, X., Dai, L., Cheng, M., Zhao, L., Shen, Y., Xie, J., & Luo, X. (2026). Antioxidant, Anti-Inflammatory, and Chemical Composition Analysis of In Vitro Huperzia serrata Thallus and Wild Huperzia serrata. Molecules, 31(1), 195. https://doi.org/10.3390/molecules31010195

