Proteome-Wide Identification and Comparison of Drug Pockets for Discovering New Drug Indications and Side Effects
Abstract
1. Introduction
2. Results
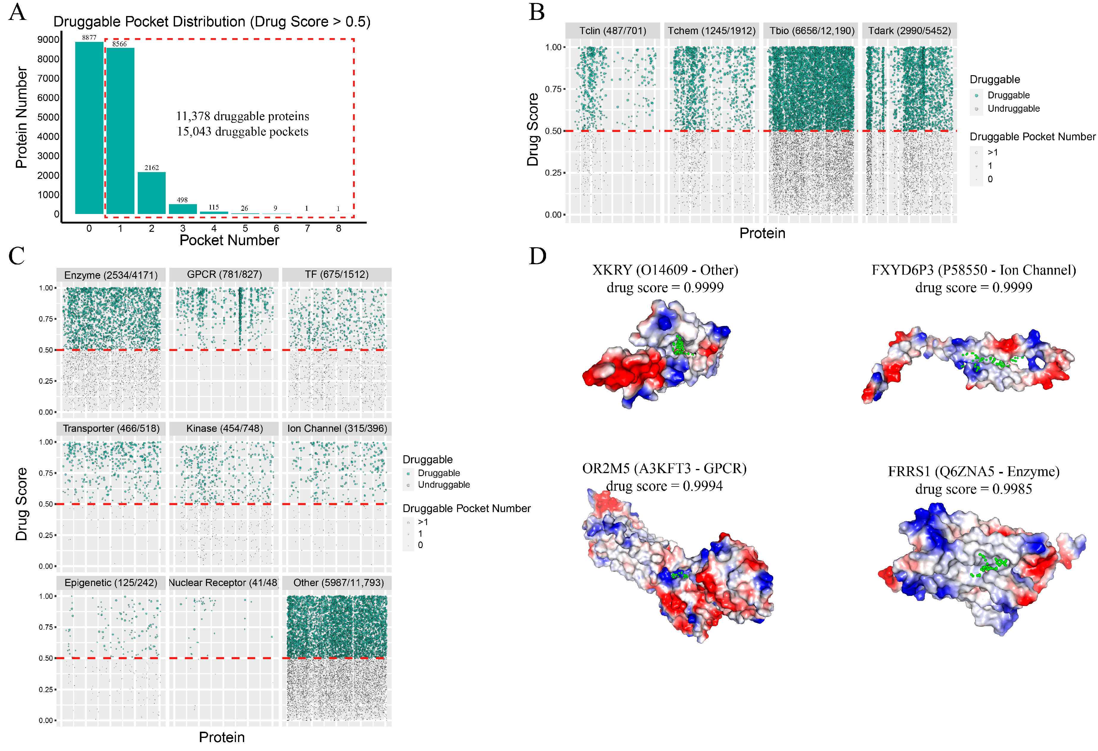
2.1. Identifying Druggable Pockets from Tdark Proteins and Expanding Horizons in Human Proteome Druggability
2.2. Druggable Pocket Network in the Human Proteome Reveals Pocket Similarity Among Different Protein Families
2.3. Similarity Network Between Known Druggable Pockets and Our Identified Pockets Reveals Potential Targets for Drug Repositioning
2.4. Repositioning Drugs for New Indications Through Drug–Protein–Indication Networks
2.5. Identifying Drug Side Effects Through Drug–Protein–Side Effect Networks
3. Discussion
4. Methods
4.1. Protein 3D Structure Acquisition
4.2. Proteome Druggable Pocket Prediction
4.3. Proteome Information Retrieval
4.4. Target–Small-Molecule Complex Structure Acquisition
4.5. Pocket Similarity Comparison
4.6. Drug Repositioning Based on Pocket Similarity
4.7. Prediction of Drug Side Effects Based on Pocket Similarity
Supplementary Materials
Author Contributions
Funding
Institutional Review Board Statement
Informed Consent Statement
Data Availability Statement
Conflicts of Interest
References
- Scannell, J.W.; Blanckley, A.; Boldon, H.; Warrington, B. Diagnosing the decline in pharmaceutical R&D efficiency. Nat. Rev. Drug Discov. 2012, 11, 191–200. [Google Scholar] [PubMed]
- Paul, S.M.; Mytelka, D.S.; Dunwiddie, C.T.; Persinger, C.C.; Munos, B.H.; Lindborg, S.R.; Schacht, A.L. How to improve R&D productivity: The pharmaceutical industry’s grand challenge. Nat. Rev. Drug Discov. 2010, 9, 203–214. [Google Scholar] [PubMed]
- Buchan, N.S.; Rajpal, D.K.; Webster, Y.; Alatorre, C.; Gudivada, R.C.; Zheng, C.; Sanseau, P.; Koehler, J. The role of translational bioinformatics in drug discovery. Drug Discov. Today 2011, 16, 426–434. [Google Scholar] [CrossRef] [PubMed]
- Ullman, F.; Boutellier, R. Drug discovery: Are productivity metrics inhibiting motivation and creativity? Drug Discov. Today 2008, 13, 997–1001. [Google Scholar] [CrossRef] [PubMed]
- Finan, C.; Gaulton, A.; Kruger, F.A.; Lumbers, R.T.; Shah, T.; Engmann, J.; Galver, L.; Kelley, R.; Karlsson, A.; Santos, R.; et al. The druggable genome and support for target identification and validation in drug development. Sci. Transl. Med. 2017, 9, eaag1166. [Google Scholar] [CrossRef] [PubMed] [PubMed Central]
- Trist, D.G. Scientific process, pharmacology and drug discovery. Curr. Opin. Pharmacol. 2011, 11, 528–533. [Google Scholar] [CrossRef] [PubMed]
- Sirois, S.; Cloutier, L.M. Needed: System dynamics for the drug discovery process. Drug Discov. Today 2008, 13, 708–715. [Google Scholar] [CrossRef] [PubMed]
- Sams-Dodd, F. Target-based drug discovery: Is something wrong? Drug Discov. Today 2005, 10, 139–147. [Google Scholar] [CrossRef] [PubMed]
- Liu, J.; Gui, Y.; Rao, J.; Sun, J.; Wang, G.; Ren, Q.; Qu, N.; Niu, B.; Chen, Z.; Sheng, X.; et al. In silico off-target profiling for enhanced drug safety assessment. Acta Pharm. Sin. B 2024, 14, 2927–2941. [Google Scholar] [CrossRef] [PubMed] [PubMed Central]
- Sawada, R.; Sakajiri, Y.; Shibata, T.; Yamanishi, Y. Predicting therapeutic and side effects from drug binding affinities to human proteome structures. iScience 2024, 27, 110032. [Google Scholar] [CrossRef] [PubMed] [PubMed Central]
- Hopkins, A.L.; Groom, C.R. The druggable genome. Nat. Rev. Drug Discov. 2002, 1, 727–730. [Google Scholar] [CrossRef]
- Edwards, A.M.; Isserlin, R.; Bader, G.D.; Frye, S.V.; Willson, T.M.; Yu, F.H. Too many roads not taken. Nature 2011, 470, 163–165. [Google Scholar] [CrossRef] [PubMed]
- Nguyen, D.T.; Mathias, S.; Bologa, C.; Brunak, S.; Fernandez, N.; Gaulton, A.; Hersey, A.; Holmes, J.; Jensen, L.J.; Karlsson, A.; et al. Pharos: Collating protein information to shed light on the druggable genome. Nucleic Acids Res. 2017, 45, D995–D1002. [Google Scholar] [CrossRef] [PubMed] [PubMed Central]
- Vidler, L.R.; Brown, N.; Knapp, S.; Hoelder, S. Druggability analysis and structural classification of bromodomain acetyl-lysine binding sites. J. Med. Chem. 2012, 55, 7346–7359. [Google Scholar] [CrossRef] [PubMed] [PubMed Central]
- Yueh, C.; Rettenmaier, J.; Xia, B.; Hall, D.R.; Alekseenko, A.; Porter, K.A.; Barkovich, K.; Keseru, G.; Whitty, A.; Wells, J.A.; et al. Kinase Atlas: Druggability Analysis of Potential Allosteric Sites in Kinases. J. Med. Chem. 2019, 62, 6512–6524. [Google Scholar] [CrossRef] [PubMed] [PubMed Central]
- Sali, A. Comparative protein modeling by satisfaction of spatial restraints. Mol. Med. Today 1995, 1, 270–277. [Google Scholar] [CrossRef] [PubMed]
- Simons, K.T.; Bonneau, R.; Ruczinski, I.; Baker, D. Ab initio protein structure prediction of CASP III targets using ROSETTA. Proteins 1999, 3, 171–176. [Google Scholar] [CrossRef] [PubMed]
- Jumper, J.; Evans, R.; Pritzel, A.; Green, T.; Figurnov, M.; Ronneberger, O.; Tunyasuvunakool, K.; Bates, R.; Žídek, A.; Potapenko, A.; et al. Highly accurate protein structure prediction with AlphaFold. Nature 2021, 596, 583–589. [Google Scholar] [CrossRef] [PubMed] [PubMed Central]
- Pereira, J.; Simpkin, A.J.; Hartmann, M.D.; Rigden, D.J.; Keegan, R.M.; Lupas, A.N. High-accuracy protein structure prediction in CASP14. Proteins 2021, 89, 1687–1699. [Google Scholar] [CrossRef] [PubMed]
- Kochnev, Y.; Durrant, J.D. FPocketWeb: Protein pocket hunting in a web browser. J. Cheminform. 2022, 14, 58. [Google Scholar] [CrossRef] [PubMed] [PubMed Central]
- Jakubec, D.; Skoda, P.; Krivak, R.; Novotny, M.; Hoksza, D. PrankWeb 3: Accelerated ligand-binding site predictions for experimental and modelled protein structures. Nucleic Acids Res. 2022, 50, W593–W597. [Google Scholar] [CrossRef] [PubMed] [PubMed Central]
- Jeevan, K.; Palistha, S.; Tayara, H.; Chong, K.T. PUResNetV2.0: A deep learning model leveraging sparse representation for improved ligand binding site prediction. J. Cheminform. 2024, 16, 66. [Google Scholar] [CrossRef] [PubMed] [PubMed Central]
- Gao, M.; Skolnick, J. APoc: Large-scale identification of similar protein pockets. Bioinformatics 2013, 29, 597–604. [Google Scholar] [CrossRef] [PubMed] [PubMed Central]
- Ecco, G.; Imbeault, M.; Trono, D. KRAB zinc finger proteins. Development 2017, 144, 2719–2729. [Google Scholar] [CrossRef] [PubMed] [PubMed Central]
- Yang, J.; Guan, X.; Zhang, D.; Zhao, P.; Guo, S.; Kuang, Z. Crystal structure of the SPRY domain-containing protein 7 reveals unique structural features. Biochem. Biophys. Res. Commun. 2020, 531, 350–356. [Google Scholar] [CrossRef] [PubMed]
- Zhang, M.; Ma, Y.; Ye, X.; Zhang, N.; Pan, L.; Wang, B. TRP (transient receptor potential) ion channel family: Structures, biological functions and therapeutic interventions for diseases. Signal Transduct. Target. Ther. 2023, 8, 261. [Google Scholar] [CrossRef] [PubMed] [PubMed Central]
- Callebaut, I.; de Gunzburg, J.; Goud, B.; Mornon, J.P. RUN domains: A new family of domains involved in Ras-like GTPase signaling. Trends Biochem. Sci. 2001, 26, 79–83. [Google Scholar] [CrossRef] [PubMed]
- Kazanietz, M.G.; Cooke, M. Protein kinase C signaling “in” and “to” the nucleus: Master kinases in transcriptional regulation. J. Biol. Chem. 2024, 300, 105692. [Google Scholar] [CrossRef] [PubMed] [PubMed Central]
- Kaur, M.; Chug, H.; Singh, H.; Chandra, S.; Mishra, M.; Sharma, M.; Bhatnagar, R. Identification and characterization of immunodominant B-cell epitope of the C-terminus of protective antigen of Bacillus anthracis. Mol. Immunol. 2009, 46, 2107–2115. [Google Scholar] [CrossRef] [PubMed]
- Mechaly, A.; McCluskey, A.J.; Collier, R.J. Changing the receptor specificity of anthrax toxin. mBio 2012, 3, e00088-12. [Google Scholar] [CrossRef] [PubMed] [PubMed Central]
- Liu, Y.; Ke, P.; Kuo, Y.C.; Wang, Y.; Zhang, X.; Song, C.; Shan, Y. A putative structural mechanism underlying the antithetic effect of homologous RND1 and RhoD GTPases in mammalian plexin regulation. eLife 2021, 10, e64304. [Google Scholar] [CrossRef] [PubMed] [PubMed Central]
- Yu, W.; Goncalves, K.A.; Li, S.; Kishikawa, H.; Sun, G.; Yang, H.; Vanli, N.; Wu, Y.; Jiang, Y.; Hu, M.G.; et al. Plexin-B2 Mediates Physiologic and Pathologic Functions of Angiogenin. Cell 2017, 171, 849–864.e25. [Google Scholar] [CrossRef] [PubMed] [PubMed Central]
- Jackson, S.E. Hsp90: Structure and function. Top. Curr. Chem. 2013, 328, 155–240. [Google Scholar] [CrossRef] [PubMed]
- Mousavi, A.; Hotta, Y. Glycine-rich proteins: A class of novel proteins. Appl. Biochem. Biotechnol. 2005, 120, 169–174. [Google Scholar] [CrossRef] [PubMed]
- Zdrazil, B.; Richter, L.; Brown, N.; Guha, R. Moving targets in drug discovery. Sci. Rep. 2020, 10, 20213. [Google Scholar] [CrossRef] [PubMed] [PubMed Central]
- Utgés, J.S.; Barton, G.J. Comparative evaluation of methods for the prediction of protein-ligand binding sites. J. Cheminform. 2024, 16, 126. [Google Scholar] [CrossRef] [PubMed] [PubMed Central]
- Liu, M.; Meng, X.; Mao, Y.; Li, H.; Liu, J. ReduMixDTI: Prediction of Drug-Target Interaction with Feature Redundancy Reduction and Interpretable Attention Mechanism. J. Chem. Inf. Model. 2024, 64, 8952–8962. [Google Scholar] [CrossRef] [PubMed]
- Wang, R.; Fang, X.; Lu, Y.; Wang, S. The PDBbind database: Collection of binding affinities for protein-ligand complexes with known three-dimensional structures. J. Med. Chem. 2004, 47, 2977–2980. [Google Scholar] [CrossRef] [PubMed]
- Wishart, D.S.; Feunang, Y.D.; Guo, A.C.; Lo, E.J.; Marcu, A.; Grant, J.R.; Sajed, T.; Johnson, D.; Li, C.; Sayeeda, Z.; et al. DrugBank 5.0: A major update to the DrugBank database for 2018. Nucleic Acids Res. 2018, 46, D1074–D1082. [Google Scholar] [CrossRef] [PubMed] [PubMed Central]
- Scardino, V.; Di Filippo, J.I.; Cavasotto, C.N. How good are AlphaFold models for docking-based virtual screening? iScience 2022, 26, 105920. [Google Scholar] [CrossRef] [PubMed] [PubMed Central]
- Holcomb, M.; Chang, Y.T.; Goodsell, D.S.; Forli, S. Evaluation of AlphaFold2 structures as docking targets. Protein Sci. 2023, 32, e4530. [Google Scholar] [CrossRef] [PubMed] [PubMed Central]
- Eguida, M.; Rognan, D. Estimating the Similarity between Protein Pockets. Int. J. Mol. Sci. 2022, 23, 12462. [Google Scholar] [CrossRef] [PubMed] [PubMed Central]
- UniProt Consortium. UniProt: A hub for protein information. Nucleic Acids Res. 2015, 43, D204–D212. [Google Scholar] [CrossRef] [PubMed] [PubMed Central]
- Oprea, T.I.; Bologa, C.G.; Brunak, S.; Campbell, A.; Gan, G.N.; Gaulton, A.; Gomez, S.M.; Guha, R.; Hersey, A.; Holmes, J.; et al. Unexplored therapeutic opportunities in the human genome. Nat. Rev. Drug Discov. 2018, 17, 317–332, Erratum in Nat. Rev. Drug Discov. 2018, 17, 377. https://doi.org/10.1038/nrd.2018.52. [Google Scholar] [CrossRef] [PubMed] [PubMed Central]
- Mistry, J.; Chuguransky, S.; Williams, L.; Qureshi, M.; Salazar, G.A.; Sonnhammer, E.L.L.; Tosatto, S.C.E.; Paladin, L.; Raj, S.; Richardson, L.J.; et al. Pfam: The protein families database in 2021. Nucleic Acids Res. 2021, 49, D412–D419. [Google Scholar] [CrossRef] [PubMed] [PubMed Central]
- Kuhn, M.; Letunic, I.; Jensen, L.J.; Bork, P. The SIDER database of drugs and side effects. Nucleic Acids Res. 2016, 44, D1075–D1079. [Google Scholar] [CrossRef] [PubMed] [PubMed Central]
- Ursu, O.; Holmes, J.; Knockel, J.; Bologa, C.G.; Yang, J.J.; Mathias, S.L.; Nelson, S.J.; Oprea, T.I. DrugCentral: Online drug compendium. Nucleic Acids Res. 2017, 45, D932–D939. [Google Scholar] [CrossRef] [PubMed] [PubMed Central]
- Zhou, Y.; Zhang, Y.; Zhao, D.; Yu, X.; Shen, X.; Zhou, Y.; Wang, S.; Qiu, Y.; Chen, Y.; Zhu, F. TTD: Therapeutic Target Database describing target druggability information. Nucleic Acids Res. 2024, 52, D1465–D1477. [Google Scholar] [CrossRef] [PubMed] [PubMed Central]
- Shannon, P.; Markiel, A.; Ozier, O.; Baliga, N.S.; Wang, J.T.; Ramage, D.; Amin, N.; Schwikowski, B.; Ideker, T. Cytoscape: A software environment for integrated models of biomolecular interaction networks. Genome Res. 2003, 13, 2498–2504. [Google Scholar] [CrossRef] [PubMed] [PubMed Central]
- Trott, O.; Olson, A.J. AutoDock Vina: Improving the speed and accuracy of docking with a new scoring function, efficient optimization, and multithreading. J. Comput. Chem. 2010, 31, 455–461. [Google Scholar] [CrossRef] [PubMed] [PubMed Central]






| Drug Name | Number of Drug Side Effects 1 | Number of Known Targets 2 | Number of Predicted Known Targets 3 | Numer of Overlapping Targets 4 | Number of Predicted Unknown Targets 5 | Number of Overlap of Known and Predicted Side Effects 6 |
|---|---|---|---|---|---|---|
| ribavirin | 242 | 8 | 4 | 0 | 4 | 0 |
| nilotinib | 144 | 75 | 89 | 9 | 80 | 102 |
| topiramate | 74 | 47 | 6 | 2 | 4 | 0 |
| alprazolam | 71 | 11 | 7 | 0 | 7 | 0 |
| dabrafenib | 71 | 9 | 113 | 3 | 110 | 64 |
| sorafenib | 68 | 130 | 107 | 22 | 85 | 60 |
| gemcitabine | 62 | 8 | 9 | 1 | 8 | 8 |
| bortezomib | 57 | 36 | 1 | 0 | 1 | 0 |
| estradiol | 48 | 22 | 214 | 3 | 211 | 33 |
| axitinib | 48 | 99 | 127 | 24 | 103 | 46 |
| tolcapone | 47 | 6 | 15 | 1 | 14 | 0 |
| vemurafenib | 43 | 8 | 109 | 3 | 106 | 35 |
| acyclovir | 28 | 7 | 1 | 0 | 1 | 0 |
| entacapone | 27 | 4 | 15 | 1 | 14 | 0 |
| efavirenz | 27 | 6 | 5 | 0 | 5 | 0 |
| eplerenone | 23 | 4 | 89 | 0 | 89 | 13 |
| mifepristone | 23 | 22 | 96 | 1 | 95 | 19 |
| levonorgestrel | 22 | 7 | 12 | 1 | 11 | 0 |
| nevirapine | 21 | 5 | 4 | 0 | 4 | 0 |
| theophylline | 21 | 20 | 1 | 0 | 1 | 0 |
| testosterone | 18 | 13 | 106 | 0 | 106 | 8 |
| progesterone | 17 | 30 | 134 | 1 | 133 | 15 |
| apixaban | 16 | 3 | 4 | 1 | 3 | 0 |
| celecoxib | 14 | 61 | 3 | 2 | 1 | 0 |
| thymidine | 13 | 1 | 20 | 0 | 20 | 0 |
| tadalafil | 11 | 18 | 67 | 5 | 62 | 9 |
| adenosine | 10 | 21 | 235 | 5 | 230 | 9 |
| trimetrexate | 10 | 13 | 1 | 0 | 1 | 0 |
| trimethoprim | 8 | 26 | 15 | 0 | 15 | 7 |
| dexamethasone | 6 | 13 | 125 | 0 | 125 | 4 |
| ciclopirox | 5 | 2 | 2 | 0 | 2 | 0 |
| colchicine | 4 | 15 | 14 | 1 | 13 | 4 |
| dolutegravir | 4 | 6 | 1 | 0 | 1 | 0 |
| valdecoxib | 4 | 37 | 2 | 2 | 0 | 0 |
| etravirine | 3 | 10 | 5 | 0 | 5 | 0 |
| rivaroxaban | 2 | 3 | 4 | 0 | 4 | 2 |
| pentoxifylline | 2 | 4 | 66 | 2 | 64 | 2 |
| ticagrelor | 1 | 3 | 5 | 0 | 5 | 0 |
| flumazenil | 1 | 38 | 2 | 0 | 2 | 0 |
Disclaimer/Publisher’s Note: The statements, opinions and data contained in all publications are solely those of the individual author(s) and contributor(s) and not of MDPI and/or the editor(s). MDPI and/or the editor(s) disclaim responsibility for any injury to people or property resulting from any ideas, methods, instructions or products referred to in the content. |
© 2025 by the authors. Licensee MDPI, Basel, Switzerland. This article is an open access article distributed under the terms and conditions of the Creative Commons Attribution (CC BY) license (https://creativecommons.org/licenses/by/4.0/).
Share and Cite
Zhang, R.; Chen, Z.; Li, S.; Lv, H.; Li, J.; Yang, N.; Dai, S. Proteome-Wide Identification and Comparison of Drug Pockets for Discovering New Drug Indications and Side Effects. Molecules 2025, 30, 260. https://doi.org/10.3390/molecules30020260
Zhang R, Chen Z, Li S, Lv H, Li J, Yang N, Dai S. Proteome-Wide Identification and Comparison of Drug Pockets for Discovering New Drug Indications and Side Effects. Molecules. 2025; 30(2):260. https://doi.org/10.3390/molecules30020260
Chicago/Turabian StyleZhang, Renxin, Zhiyuan Chen, Shuhan Li, Haohao Lv, Jinjun Li, Naixue Yang, and Shaoxing Dai. 2025. "Proteome-Wide Identification and Comparison of Drug Pockets for Discovering New Drug Indications and Side Effects" Molecules 30, no. 2: 260. https://doi.org/10.3390/molecules30020260
APA StyleZhang, R., Chen, Z., Li, S., Lv, H., Li, J., Yang, N., & Dai, S. (2025). Proteome-Wide Identification and Comparison of Drug Pockets for Discovering New Drug Indications and Side Effects. Molecules, 30(2), 260. https://doi.org/10.3390/molecules30020260

