Transcriptome Analysis of Stephania yunnanensis and Functional Validation of CYP80s Involved in Benzylisoquinoline Alkaloid Biosynthesis
Abstract
1. Introduction
2. Results
2.1. Determination of BIAs in S. yunnanensis
2.2. Transcriptome Sequencing, Assembly, and Analysis of S. yunnanensis
2.3. Analysis of BIA Biosynthetic Genes
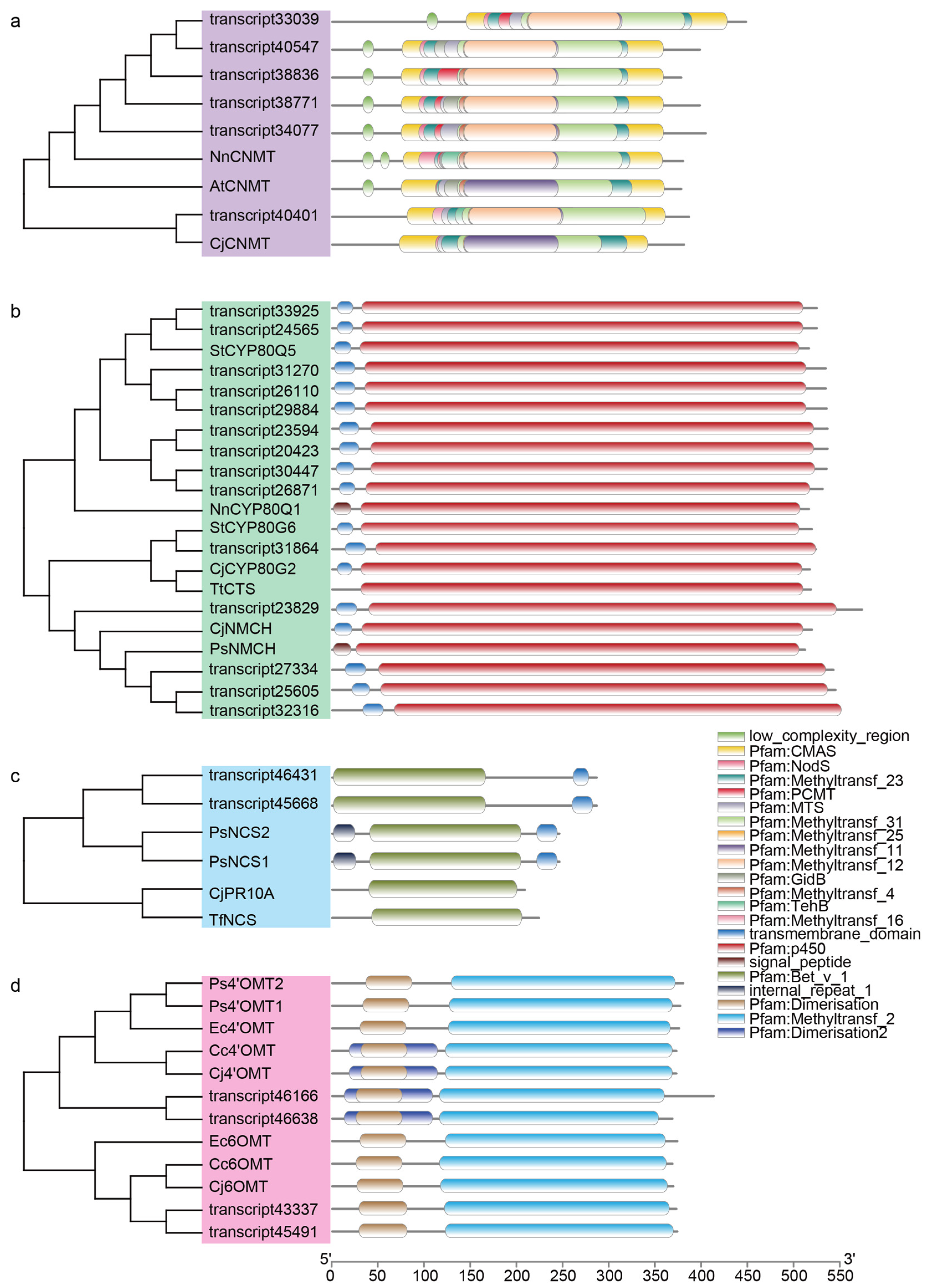
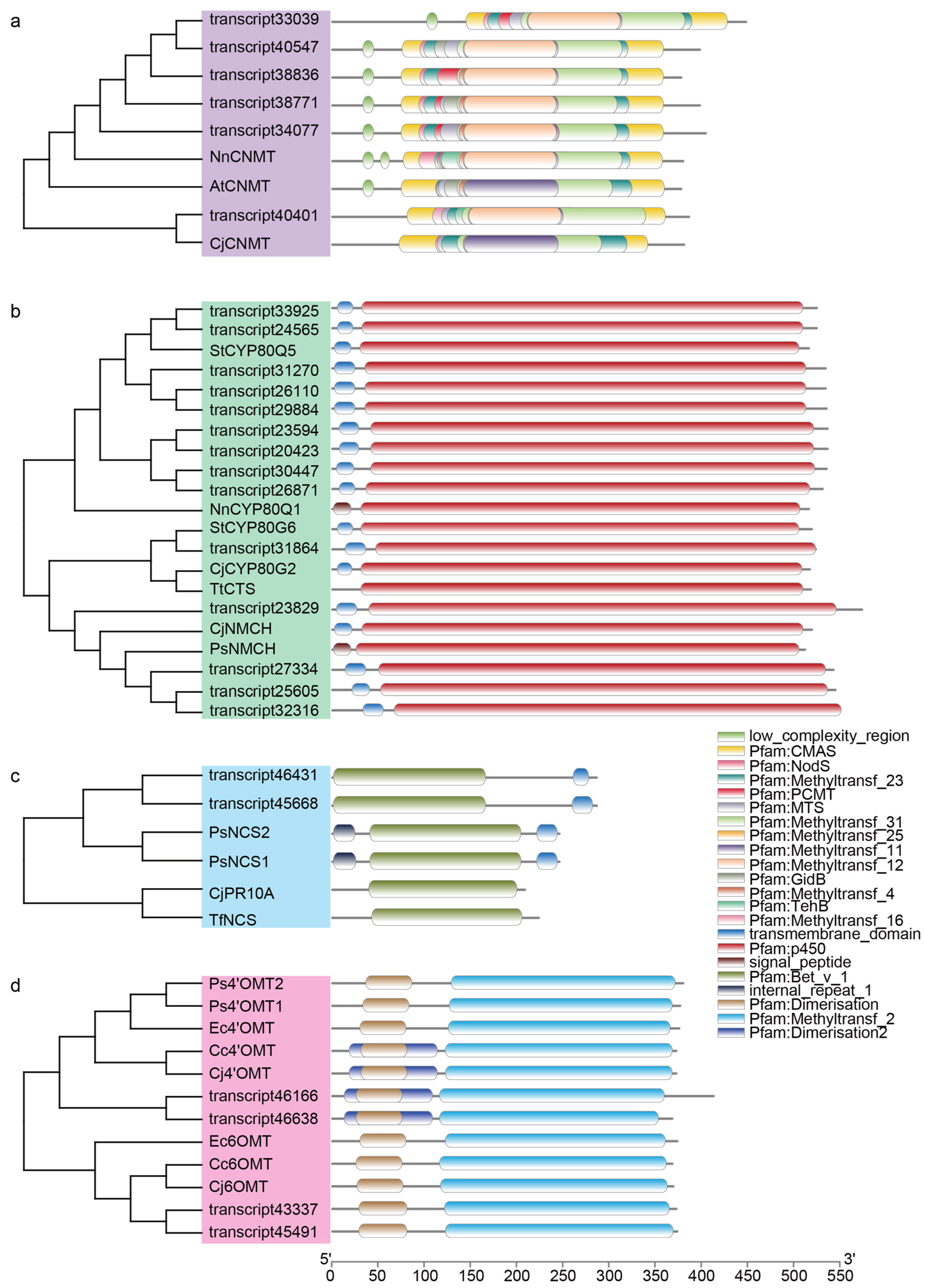
2.4. Functional Verification and Phylogenetic Analysis of CYP80s
3. Discussion
4. Materials and Methods
4.1. Plant Materials, Chemicals, Reagents, and Strains
4.2. Alkaloid Extraction and Composition Analysis
4.3. Transcriptome Analysis
4.4. Analysis of Candidate Genes in the BIA Biosynthetic Pathways
4.5. Cloning of Candidate Genes and Eukaryotic Expression of Recombinant Plasmids
4.6. Microsome Extraction, Enzymatic Activity Assay, and LC-MS Analysis
Supplementary Materials
Author Contributions
Funding
Institutional Review Board Statement
Informed Consent Statement
Data Availability Statement
Conflicts of Interest
References
- Yang, H.M.; Luo, X.R. Botanical and pharmacognostical studies of the chinese drug “Shan-Wu-Gui”. Acta Pharm. Sin. 1980, 15, 674–683+705–707. [Google Scholar]
- Zhao, Y.; Cui, L.; Yang, X.X.; Sun, X.; Liu, Y.; Yang, Z.; Zhu, L.; Peng, C.; Li, D.; Cai, J.; et al. Sinoacutine inhibits inflammatory responses to attenuates acute lung injury by regulating NF-κB and JNK signaling pathways. BMC Complement Med. Ther. 2021, 21, 284. [Google Scholar] [CrossRef] [PubMed]
- Dai, X.; Hu, R.; Sun, C.; Pan, Y. Comprehensive separation and analysis of alkaloids from Stephania yunnanensis by counter-current chromatography coupled with liquid chromatography tandem mass spectrometry analysis. J. Chromatogr. A 2012, 1226, 18–23. [Google Scholar] [CrossRef]
- Hu, R.; Dai, X.; Lu, Y.; Pan, Y. Preparative separation of isoquinoline alkaloids from Stephania yunnanensis by pH-zone-refining counter-current chromatography. J. Chromatogr. B Anal. Technol. Biomed. Life Sci. 2010, 878, 1881–1884. [Google Scholar] [CrossRef] [PubMed]
- Wang, M.; Zhang, X.M.; Fu, X.; Zhang, P.; Hu, W.J.; Yang, B.Y.; Kuang, H.X. Alkaloids in genus stephania (Menispermaceae): A comprehensive review of its ethnopharmacology, phytochemistry, pharmacology and toxicology. J. Ethnopharmacol. 2022, 293, 115248. [Google Scholar] [CrossRef] [PubMed]
- Peng, F. Chemical Constituents from Stephania yunnannensis. Master’s Thesis, Yunnan University of Chinese Medicine, Kunming, China, 2014. [Google Scholar]
- Yang, Y.; Hao, T.; Yao, X.; Che, Y.; Liu, Y.; Fang, M.; Wang, Y.; Zhou, D.; Chai, H.; Li, N.; et al. Crebanine ameliorates ischemia-reperfusion brain damage by inhibiting oxidative stress and neuroinflammation mediated by NADPH oxidase 2 in microglia. Phytomedicine 2023, 120, 155044. [Google Scholar] [CrossRef] [PubMed]
- Wang, H.; Cheng, X.; Kong, S.; Yang, Z.; Wang, H.; Huang, Q.; Li, J.; Chen, C.; Ma, Y. Synthesis and Structure-Activity Relationships of a Series of Aporphine Derivatives with Antiarrhythmic Activities and Acute Toxicity. Molecules 2016, 21, 1555. [Google Scholar] [CrossRef]
- Tan, J.; Xiang, Y.; Xiong, Y.; Zhang, Y.; Qiao, B.; Zhang, H. Crebanine induces ROS-dependent apoptosis in human hepatocellular carcinoma cells via the AKT/FoxO3a signaling pathway. Front. Pharmacol. 2023, 14, 1069093. [Google Scholar] [CrossRef] [PubMed]
- Yeh, P.S.; Liu, C.T.; Yu, C.Y.; Chang, Y.C.; Lin, S.Y.; Li, Y.C.; Luan, Y.Z.; Sung, W.W. Crebanine, an aporphine alkaloid, induces cancer cell apoptosis through PI3K-Akt pathway in glioblastoma multiforme. Front. Pharmacol. 2024, 15, 1419044. [Google Scholar] [CrossRef]
- Cui, L.; Peng, C.; Li, J.; Cheng, X.; Fan, X.; Li, J.; Yang, Z.; Zhao, Y.; Ma, Y. The anti-inflammatory and analgesic activities of 2Br-Crebanine and Stephanine from Stephania yunnanenses H. S.Lo. Front. Pharmacol. 2022, 13, 1092583. [Google Scholar] [CrossRef] [PubMed]
- Ghirga, F.; Bonamore, A.; Calisti, L.; D’Acquarica, I.; Mori, M.; Botta, B.; Boffi, A.; Macone, A. Green Routes for the Production of Enantiopure Benzylisoquinoline Alkaloids. Int. J. Mol. Sci. 2017, 18, 2464. [Google Scholar] [CrossRef] [PubMed]
- Menendez-Perdomo, I.M.; Facchini, P.J. Isolation and characterization of two O-methyltransferases involved in benzylisoquinoline alkaloid biosynthesis in sacred lotus (Nelumbo nucifera). J. Biol. Chem. 2020, 295, 1598–1612. [Google Scholar] [CrossRef] [PubMed]
- Liu, X.; Bu, J.; Ma, Y.; Chen, Y.; Li, Q.; Jiao, X.; Hu, Z.; Cui, G.; Tang, J.; Guo, J.; et al. Functional characterization of (S)-N-methylcoclaurine 3′-hydroxylase (NMCH) involved in the biosynthesis of benzylisoquinoline alkaloids in Corydalis yanhusuo. Plant Physiol. Biochem. 2021, 168, 507–515. [Google Scholar] [CrossRef]
- Pauli, H.H.; Kutchan, T.M. Molecular cloning and functional heterologous expression of two alleles encoding (S)-N-methylcoclaurine 3′-hydroxylase (CYP80B1), a new methyl jasmonate-inducible cytochrome P-450-dependent mono-oxygenase of benzylisoquinoline alkaloid biosynthesis. Plant J. 1998, 13, 793–801. [Google Scholar] [CrossRef] [PubMed]
- Gurkok, T.; Ozhuner, E.; Parmaksiz, I.; Ozcan, S.; Turktas, M.; Ipek, A.; Demirtas, I.; Okay, S.; Unver, T. Functional Characterization of 4′OMT and 7OMT Genes in BIA Biosynthesis. Front. Plant Sci. 2016, 7, 98. [Google Scholar] [CrossRef]
- Ikezawa, N.; Iwasa, K.; Sato, F. Molecular cloning and characterization of CYP80G2, a cytochrome P450 that catalyzes an intramolecular C-C phenol coupling of (S)-reticuline in magnoflorine biosynthesis, from cultured Coptis japonica cells. J. Biol. Chem. 2008, 283, 8810–8821. [Google Scholar] [CrossRef] [PubMed]
- Li, Q.; Jiao, X.; Li, X.; Shi, W.; Ma, Y.; Tan, X.; Gan, J.; Liu, J.; Yang, J.; Wang, J.; et al. Identification of the cytochrome P450s responsible for the biosynthesis of two types of aporphine alkaloids and their de novo biosynthesis in yeast. J. Integr. Plant Biol. 2024, 66, 1703–1717. [Google Scholar] [CrossRef] [PubMed]
- Pyne, M.E.; Gold, N.D.; Martin, V.J.J. Pathway elucidation and microbial synthesis of proaporphine and bis-benzylisoquinoline alkaloids from sacred lotus (Nelumbo nucifera). Metab. Eng. 2023, 77, 162–173. [Google Scholar] [CrossRef]
- Li, X.; Li, Q.; Jiao, X.; Tang, H.; Cheng, Y.; Ma, Y.; Cui, G.; Tang, J.; Chen, Y.; Guo, J.; et al. Phylogenetic analysis and functional characterization of norcoclaurine synthase involved in benzylisoquinoline alkaloids biosynthesis in Stephania tetrandra. J. Cell. Physiol. 2023, 239, e31065. [Google Scholar] [CrossRef]
- Li, K.; Chen, X.; Zhang, J.; Wang, C.; Xu, Q.; Hu, J.; Kai, G.; Feng, Y. Transcriptome Analysis of Stephania tetrandra and Characterization of Norcoclaurine-6-O-Methyltransferase Involved in Benzylisoquinoline Alkaloid Biosynthesis. Front. Plant Sci. 2022, 13, 874583. [Google Scholar] [CrossRef] [PubMed]
- Lai, Y.; Ma, J.; Zhang, X.; Xuan, X.; Zhu, F.; Ding, S.; Shang, F.; Chen, Y.; Zhao, B.; Lan, C.; et al. High-quality chromosome-level genome assembly and multi-omics analysis of rosemary (Salvia rosmarinus) reveals new insights into the environmental and genome adaptation. Plant Biotechnol. J. 2024, 22, 1833–1847. [Google Scholar] [CrossRef] [PubMed]
- Tong, Q.; Zhang, C.; Tu, Y.; Chen, J.; Li, Q.; Zeng, Z.; Wang, F.; Sun, L.; Huang, D.; Li, M.; et al. Biosynthesis-based spatial metabolome of Salvia miltiorrhiza Bunge by combining metabolomics approaches with mass spectrometry-imaging. Talanta 2022, 238, 123045. [Google Scholar] [CrossRef] [PubMed]
- Hagel, J.M.; Morris, J.S.; Lee, E.J.; Desgagne-Penix, I.; Bross, C.D.; Chang, L.; Chen, X.; Farrow, S.C.; Zhang, Y.; Soh, J.; et al. Transcriptome analysis of 20 taxonomically related benzylisoquinoline alkaloid-producing plants. BMC Plant Biol. 2015, 15, 227. [Google Scholar] [CrossRef] [PubMed]
- Park, S.; An, B.; Park, S. Dynamic changes in the plastid and mitochondrial genomes of the angiosperm Corydalis pauciovulata (Papaveraceae). BMC Plant Biol. 2024, 24, 303. [Google Scholar] [CrossRef]
- Xu, T.; Yang, X.; Jia, Y.; Li, Z.; Tang, G.; Li, X.; Wang, B.; Wang, T.; Lin, J.; Guo, L.; et al. A global survey of the transcriptome of the opium poppy (Papaver somniferum) based on single-molecule long-read isoform sequencing. Plant J. 2022, 110, 607–620. [Google Scholar] [CrossRef]
- Pei, L.; Wang, B.; Ye, J.; Hu, X.; Fu, L.; Li, K.; Ni, Z.; Wang, Z.; Wei, Y.; Shi, L.; et al. Genome and transcriptome of Papaver somniferum Chinese landrace CHM indicates that massive genome expansion contributes to high benzylisoquinoline alkaloid biosynthesis. Hortic. Res. 2021, 8, 5. [Google Scholar] [CrossRef] [PubMed]
- Zhao, Y.; Zhang, Z.; Li, M.; Luo, J.; Chen, F.; Gong, Y.; Li, Y.; Wei, Y.; Su, Y.; Kong, L. Transcriptomic profiles of 33 opium poppy samples in different tissues, growth phases, and cultivars. Sci. Data 2019, 6, 66. [Google Scholar] [CrossRef]
- Leng, L.; Xu, Z.; Hong, B.; Zhao, B.; Tian, Y.; Wang, C.; Yang, L.; Zou, Z.; Li, L.; Liu, K.; et al. Cepharanthine analogs mining and genomes of Stephania accelerate anti-coronavirus drug discovery. Nat. Commun. 2024, 15, 1537. [Google Scholar] [CrossRef] [PubMed]
- Manni, M.; Berkeley, M.R.; Seppey, M.; Simao, F.A.; Zdobnov, E.M. BUSCO Update: Novel and Streamlined Workflows along with Broader and Deeper Phylogenetic Coverage for Scoring of Eukaryotic, Prokaryotic, and Viral Genomes. Mol. Biol. Evol. 2021, 38, 4647–4654. [Google Scholar] [CrossRef] [PubMed]
- Ashburner, M.; Ball, C.A.; Blake, J.A.; Botstein, D.; Butler, H.; Cherry, J.M.; Davis, A.P.; Dolinski, K.; Dwight, S.S.; Eppig, J.T.; et al. Gene ontology: Tool for the unification of biology. The Gene Ontology Consortium. Nat. Genet. 2000, 25, 25–29. [Google Scholar] [CrossRef]
- Lee, E.J.; Facchini, P. Norcoclaurine synthase is a member of the pathogenesis-related 10/Bet v1 protein family. Plant Cell 2010, 22, 3489–3503. [Google Scholar] [CrossRef]
- Hao, C.; Yu, Y.; Liu, Y.; Liu, A.; Chen, S. The CYP80A and CYP80G Are Involved in the Biosynthesis of Benzylisoquinoline Alkaloids in the Sacred Lotus (Nelumbo nucifera). Int. J. Mol. Sci. 2024, 25, 702. [Google Scholar] [CrossRef] [PubMed]
- Li, Q.; Bu, J.; Ma, Y.; Yang, J.; Hu, Z.; Lai, C.; Xu, Y.; Tang, J.; Cui, G.; Wang, Y.; et al. Characterization of O-methyltransferases involved in the biosynthesis of tetrandrine in Stephania tetrandra. J. Plant Physiol. 2020, 250, 153181. [Google Scholar] [CrossRef] [PubMed]
- Meng, F.; Zhang, S.; Su, J.; Zhu, B.; Pan, X.; Qiu, X.; Cui, X.; Wang, C.; Niu, L.; Li, C.; et al. Characterization of two CYP80 enzymes provides insights into aporphine alkaloid skeleton formation in Aristolochia contorta. Plant J. 2024, 118, 1439–1454. [Google Scholar] [CrossRef] [PubMed]
- Zhan, Z.; Fang, W.; Ma, X.; Chen, T.; Cui, G.; Ma, Y.; Kang, L.; Nan, T.; Lin, H.; Tang, J.; et al. Metabolome and transcriptome analyses reveal quality change in the orange-rooted Salvia miltiorrhiza (Danshen) from cultivated field. Chin. Med. 2019, 14, 42. [Google Scholar] [CrossRef] [PubMed]
- Liu, X.; Shao, P.; Wang, Y.; Chen, Y.; Cui, S. Anti-inflammatory mechanism of the optimized active ingredients of Sargentodoxa cuneata and Patrinia villosa. Int. Immunopharmacol. 2023, 120, 110337. [Google Scholar] [CrossRef] [PubMed]
- He, S.M.; Liang, Y.L.; Cong, K.; Chen, G.; Zhao, X.; Zhao, Q.M.; Zhang, J.J.; Wang, X.; Dong, Y.; Yang, J.L.; et al. Identification and Characterization of Genes Involved in Benzylisoquinoline Alkaloid Biosynthesis in Coptis Species. Front. Plant Sci. 2018, 9, 731. [Google Scholar] [CrossRef]
- Liu, S.; Liu, M.; Wang, S.; Lin, Y.; Zhang, H.; Wang, Q.; Zhao, Y. Analysis of the Panax ginseng stem/leaf transcriptome and gene expression during the leaf expansion period. Mol. Med. Rep. 2017, 16, 6396–6404. [Google Scholar] [CrossRef]
- Wang, K.; Jiang, S.; Sun, C.; Lin, Y.; Yin, R.; Wang, Y.; Zhang, M. The Spatial and Temporal Transcriptomic Landscapes of Ginseng, Panax ginseng C. A. Meyer. Sci. Rep. 2015, 5, 18283. [Google Scholar] [CrossRef]
- An, Z.; Gao, R.; Chen, S.; Tian, Y.; Li, Q.; Tian, L.; Zhang, W.; Kong, L.; Zheng, B.; Hao, L.; et al. Lineage-Specific CYP80 Expansion and Benzylisoquinoline Alkaloid Diversity in Early-Diverging Eudicots. Adv. Sci. 2024, 11, e2309990. [Google Scholar] [CrossRef] [PubMed]
- Menendez-Perdomo, I.M.; Facchini, P.J. Elucidation of the (R)-enantiospecific benzylisoquinoline alkaloid biosynthetic pathways in sacred lotus (Nelumbo nucifera). Sci. Rep. 2023, 13, 2955. [Google Scholar] [CrossRef]
- Hori, K.; Yamada, Y.; Purwanto, R.; Minakuchi, Y.; Toyoda, A.; Hirakawa, H.; Sato, F. Mining of the Uncharacterized Cytochrome P450 Genes Involved in Alkaloid Biosynthesis in California Poppy Using a Draft Genome Sequence. Plant Cell Physiol. 2018, 59, 222–233. [Google Scholar] [CrossRef] [PubMed]
- Ikezawa, N.; Tanaka, M.; Nagayoshi, M.; Shinkyo, R.; Sakaki, T.; Inouye, K.; Sato, F. Molecular cloning and characterization of CYP719, a methylenedioxy bridge-forming enzyme that belongs to a novel P450 family, from cultured Coptis japonica cells. J. Biol. Chem. 2003, 278, 38557–38565. [Google Scholar] [CrossRef] [PubMed]
- Shitan, N.; Bazin, I.; Dan, K.; Obata, K.; Kigawa, K.; Ueda, K.; Sato, F.; Forestier, C.; Yazaki, K. Involvement of CjMDR1, a plant multidrug-resistance-type ATP-binding cassette protein, in alkaloid transport in Coptis japonica. Proc. Natl. Acad. Sci. USA 2003, 100, 751–756. [Google Scholar] [CrossRef]
- Sakai, K.; Shitan, N.; Sato, F.; Ueda, K.; Yazaki, K. Characterization of berberine transport into Coptis japonica cells and the involvement of ABC protein. J. Exp. Bot. 2002, 53, 1879–1886. [Google Scholar] [CrossRef] [PubMed]
- Dastmalchi, M.; Chang, L.; Chen, R.; Yu, L.; Chen, X.; Hagel, J.M.; Facchini, P.J. Purine Permease-Type Benzylisoquinoline Alkaloid Transporters in Opium Poppy. Plant Physiol. 2019, 181, 916–933. [Google Scholar] [CrossRef] [PubMed]
- Li, L.; Jiang, W.; Lu, Y. New strategies and approaches for engineering biosynthetic gene clusters of microbial natural products. Biotechnol. Adv. 2017, 35, 936–949. [Google Scholar] [CrossRef] [PubMed]
- Urban, P.; Mignotte, C.; Kazmaier, M.; Delorme, F.; Pompon, D. Cloning, yeast expression, and characterization of the coupling of two distantly related Arabidopsis thaliana NADPH-cytochrome P450 reductases with P450 CYP73A5. J. Biol. Chem. 1997, 272, 19176–19186. [Google Scholar] [CrossRef]
- Yang, Y.; Sun, Y.; Wang, Z.; Yin, M.; Sun, R.; Xue, L.; Huang, X.; Wang, C.; Yan, X. Full-length transcriptome and metabolite analysis reveal reticuline epimerase-independent pathways for benzylisoquinoline alkaloids biosynthesis in Sinomenium acutum. Front. Plant Sci. 2022, 13, 1086335. [Google Scholar] [CrossRef] [PubMed]
- Xiao, J.; Song, N.; Lu, T.; Pan, Y.; Song, J.; Chen, G.; Sun, L.; Li, N. Rapid characterization of TCM Qianjinteng by UPLC-QTOF-MS and its application in the evaluation of three species of Stephania. J. Pharm. Biomed. Anal. 2018, 156, 284–296. [Google Scholar] [CrossRef]
- Yangyang, D.; Jianqi, L.I.; Songfeng, W.U.; Yunping, Z.; Yaowen, C.; Fuchu, H.E. Integrated nr Database in Protein Annotation System and Its Localization. Comput. Eng. 2006, 32, 71–72. [Google Scholar]
- Finn, R.D.; Bateman, A.; Clements, J.; Coggill, P.; Eberhardt, R.Y.; Eddy, S.R.; Heger, A.; Hetherington, K.; Holm, L.; Mistry, J.; et al. Pfam: The protein families database. Nucleic Acids Res. 2014, 42, D222–D230. [Google Scholar] [CrossRef]
- Apweiler, R.; Bairoch, A.; Wu, C.H.; Barker, W.C.; Boeckmann, B.; Ferro, S.; Gasteiger, E.; Huang, H.; Lopez, R.; Magrane, M.; et al. UniProt: The Universal Protein knowledgebase. Nucleic Acids Res. 2004, 32, D115–D119. [Google Scholar] [CrossRef] [PubMed]
- Kanehisa, M.; Goto, S.; Kawashima, S.; Okuno, Y.; Hattori, M. The KEGG resource for deciphering the genome. Nucleic Acids Res. 2004, 32, D277–D280. [Google Scholar] [CrossRef]
- Tatusov, R.L.; Fedorova, N.D.; Jackson, J.D.; Jacobs, A.R.; Kiryutin, B.; Koonin, E.V.; Krylov, D.M.; Mazumder, R.; Mekhedov, S.L.; Nikolskaya, A.N.; et al. The COG database: An updated version includes eukaryotes. BMC Bioinform. 2003, 4, 41. [Google Scholar] [CrossRef] [PubMed]
- Buchfink, B.; Xie, C.; Huson, D.H. Fast and sensitive protein alignment using DIAMOND. Nat. Methods 2015, 12, 59–60. [Google Scholar] [CrossRef] [PubMed]
- Xie, C.; Mao, X.; Huang, J.; Ding, Y.; Wu, J.; Dong, S.; Kong, L.; Gao, G.; Li, C.Y.; Wei, L. KOBAS 2.0: A web server for annotation and identification of enriched pathways and diseases. Nucleic Acids Res. 2011, 39, W316–W322. [Google Scholar] [CrossRef]
- Finn, R.D.; Clements, J.; Eddy, S.R. HMMER web server: Interactive sequence similarity searching. Nucleic Acids Res. 2011, 39, W29–W37. [Google Scholar] [CrossRef]
- Hall, T.A. BioEdit: A User-Friendly Biological Sequence Alignment Editor and Analysis Program for Windows 95/98/ NT; Oxford University Press: Oxford, UK, 1999. [Google Scholar]
- Tamura, K.; Stecher, G.; Kumar, S. MEGA11: Molecular Evolutionary Genetics Analysis Version 11. Mol. Biol. Evol. 2021, 38, 3022–3027. [Google Scholar] [CrossRef]
- Pompon, D.; Louerat, B.; Bronine, A.; Urban, P. Yeast expression of animal and plant P450s in optimized redox environments. Methods Enzymol. 1996, 272, 51–64. [Google Scholar]






| Item | Number |
|---|---|
| Seq. Num. | 50,119 |
| Seq. Base (bp) | 91,278,165 |
| N50 (bp) | 2041 |
| Max Length (bp) | 7046 |
| Min Length (bp) | 108 |
| Average Length (bp) | 1821.23 |
| Mean Length (bp) | 1681.00 |
Disclaimer/Publisher’s Note: The statements, opinions and data contained in all publications are solely those of the individual author(s) and contributor(s) and not of MDPI and/or the editor(s). MDPI and/or the editor(s) disclaim responsibility for any injury to people or property resulting from any ideas, methods, instructions or products referred to in the content. |
© 2025 by the authors. Licensee MDPI, Basel, Switzerland. This article is an open access article distributed under the terms and conditions of the Creative Commons Attribution (CC BY) license (https://creativecommons.org/licenses/by/4.0/).
Share and Cite
Shi, W.; Li, Q.; Li, X.; Luo, L.; Gan, J.; Ma, Y.; Wang, J.; Chen, T.; Zhang, Y.; Su, P.; et al. Transcriptome Analysis of Stephania yunnanensis and Functional Validation of CYP80s Involved in Benzylisoquinoline Alkaloid Biosynthesis. Molecules 2025, 30, 259. https://doi.org/10.3390/molecules30020259
Shi W, Li Q, Li X, Luo L, Gan J, Ma Y, Wang J, Chen T, Zhang Y, Su P, et al. Transcriptome Analysis of Stephania yunnanensis and Functional Validation of CYP80s Involved in Benzylisoquinoline Alkaloid Biosynthesis. Molecules. 2025; 30(2):259. https://doi.org/10.3390/molecules30020259
Chicago/Turabian StyleShi, Wenlong, Qishuang Li, Xinyi Li, Linglong Luo, Jingyi Gan, Ying Ma, Jian Wang, Tong Chen, Yifeng Zhang, Ping Su, and et al. 2025. "Transcriptome Analysis of Stephania yunnanensis and Functional Validation of CYP80s Involved in Benzylisoquinoline Alkaloid Biosynthesis" Molecules 30, no. 2: 259. https://doi.org/10.3390/molecules30020259
APA StyleShi, W., Li, Q., Li, X., Luo, L., Gan, J., Ma, Y., Wang, J., Chen, T., Zhang, Y., Su, P., Ma, X., Guo, J., & Huang, L. (2025). Transcriptome Analysis of Stephania yunnanensis and Functional Validation of CYP80s Involved in Benzylisoquinoline Alkaloid Biosynthesis. Molecules, 30(2), 259. https://doi.org/10.3390/molecules30020259

