Chenodeoxycholic Acid from Bile Inhibits Influenza A Virus Replication via Blocking Nuclear Export of Viral Ribonucleoprotein Complexes
Abstract
1. Introduction
2. Results
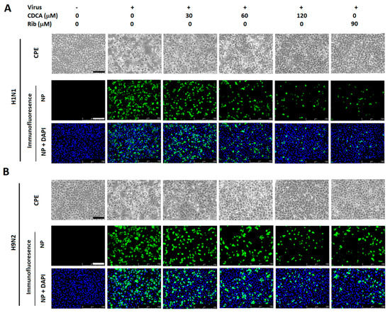
2.1. CDCA Inhibited IAV Replication in A549 and MDCK Cells
2.1.1. Cell Cytotoxicity of CDCA
2.1.2. CDCA Protected Cells from IAV Infection
2.1.3. CDCA Inhibited Production of Progeny Virus
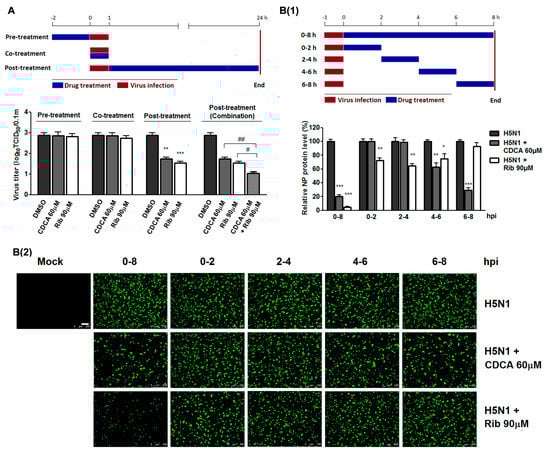
2.2. CDCA Interfered with the Later Stage of the Virus Lifecycle
2.3. CDCA Blocked the Nuclear Export of Viral RNP Complexes
3. Discussion
4. Materials and Methods
4.1. Cell Lines and Virus Strains
4.2. Compounds
4.3. Cytotoxicity Assay
4.4. Indirect Immunofluorescence Assay (IFA)
4.5. In Vitro Virus Growth Inhibition Assay
4.6. Time Course Inhibition Assay
4.7. Viral RNP Nuclear Export Inhibition Assay
4.8. Statistical Analysis
Supplementary Materials
Author Contributions
Acknowledgments
Conflicts of Interest
References
- Thompson, W.; Shay, D.; Weintraub, E.; Brammer, L.; Bridges, C.; Cox, N.; Fukuda, K. Influenza-associated hospitalizations in the United States. Jama 2004, 292, 1333–1340. [Google Scholar] [CrossRef] [PubMed]
- Zhang, A.; Huang, Y.; Tian, D.; Lau, E.; Wan, Y.; Liu, X.; Dong, Y.; Song, Z.; Zhang, X.; Zhang, J.; et al. Kinetics of serological responses in influenza a(h7n9)-infected patients correlate with clinical outcome in China, 2013. Eurosurveillance 2013, 18, 20657. [Google Scholar] [CrossRef] [PubMed]
- Beigel, J.; Farrar, J.; Han, A.; Hayden, F.; Hyer, R.; de Jong, M.; Lochindarat, S.; Nguyen, T.; Nguyen, T.; Tran, T.; et al. Avian influenza a (h5n1) infection in humans. N. Engl. J. Med. 2005, 353, 1374–1385. [Google Scholar] [CrossRef] [PubMed]
- Drexler, J.; Helmer, A.; Kirberg, H.; Reber, U.; Panning, M.; Müller, M.; Höfling, K.; Matz, B.; Drosten, C.; Eis-Hübinger, A. Poor clinical sensitivity of rapid antigen test for influenza a pandemic (h1n1) 2009 virus. Emerg. Infect. Dis. 2009, 15, 1662–1664. [Google Scholar] [CrossRef] [PubMed]
- Hurt, A.; Hardie, K.; Wilson, N.; Deng, Y.; Osbourn, M.; Leang, S. Characteristics of a widespread community cluster of H275Y oseltami-vir-resistant A(H1N1)pdm09 influenza in Australia. J. Infect. Dis. 2012, 206, 148–157. [Google Scholar] [CrossRef] [PubMed]
- Hurt, A.; Hardie, K.; Wilson, N.; Deng, Y.; Osbourn, M.; Gehrig, N.; Kelso, A. Community transmission of oseltamivir-resistant a(h1n1)pdm09 influenza. N. Engl. J. Med. 2011, 365, 2541–2542. [Google Scholar] [CrossRef] [PubMed]
- Cao, W.; Taylor, A.; Biber, R.; Davis, W.; Kim, J.; Reber, A.; Chirkova, T.; De La Cruz, J.; Pandey, A.; Ranjan, P.; et al. Rapid differentiation of monocytes into type i ifn-producing myeloid dendritic cells as an antiviral strategy against influenza virus infection. J. Immunol. 2012, 189, 2257–2265. [Google Scholar] [CrossRef] [PubMed]
- Husain, M.; Cheung, C. Histone deacetylase 6 inhibits influenza a virus release by downregulating the trafficking of viral components to the plasma membrane via its substrate, acetylated microtubules. J. Virol. 2014, 88, 11229–11239. [Google Scholar] [CrossRef] [PubMed]
- Mangeat, B.; Cavagliotti, L.; Lehmann, M.; Gers-Huber, G.; Kaur, I.; Thomas, Y.; Kaiser, L.; Piguet, V. Influenza virus partially counteracts restriction imposed by tetherin/bst-2. J. Biol. Chem. 2012, 287, 22015–22029. [Google Scholar] [CrossRef] [PubMed]
- Lin, R.; Chien, H.; Lin, S.; Chang, B.; Yu, H.; Tang, W.; Lin, Y. Mcpip1 ribonuclease exhibits broad-spectrum antiviral effects through viral rna binding and degradation. Nucleic Acids Res. 2013, 41, 3314–3326. [Google Scholar] [CrossRef] [PubMed]
- Morita, M.; Kuba, K.; Ichikawa, A.; Nakayama, M.; Katahira, J.; Iwamoto, R.; Watanebe, T.; Sakabe, S.; Daidoji, T.; Nakamura, S.; et al. The lipid mediator protectin d1 inhibits influenza virus replication and improves severe influenza. Cell 2013, 153, 112–125. [Google Scholar] [CrossRef] [PubMed]
- Makin, H.L.J. Sterols and bile acids. Gut 1986, 27, 1232–1233. [Google Scholar] [CrossRef]
- Monte, M.; Marin, J.; Antelo, A.; Vazquez-Tato, J. Bile acids: Chemistry, physiology, and pathophysiology. World J. Gastroenterol. 2009, 15, 804–816. [Google Scholar] [CrossRef] [PubMed]
- Bell, G.; Whitney, B.; Dowling, R. Gallstone dissolution in man using chenodeoxycholic acid. Lancet 1972, 2, 1213–1216. [Google Scholar] [CrossRef]
- Kim, Y.; Chang, K. Inhibitory effects of bile acids and synthetic farnesoid x receptor agonists on rotavirus replication. J. Virol. 2011, 85, 12570–12577. [Google Scholar] [CrossRef] [PubMed]
- Yan, H.; Peng, B.; Liu, Y.; Xu, G.; He, W.; Ren, B.; Jing, Z.; Sui, J.; Li, W. Viral entry of hepatitis b and d viruses and bile salts transportation share common molecular determinants on sodium taurocholate cotransporting polypeptide. J. Virol. 2014, 88, 3273–3284. [Google Scholar] [CrossRef] [PubMed]
- Bi, Y.; Wong, G.; Liu, Y.; Liu, L.; Gao, G.; Shi, Y. Ribavirin is effective against drug-resistant h7n9 influenza virus infections. Protein Cell 2016, 7, 611–614. [Google Scholar] [CrossRef]
- Liao, Q.; Qian, Z.; Liu, R.; An, L.; Chen, X. Germacrone inhibits early stages of influenza virus infection. Antiviral Res. 2013, 100, 578–588. [Google Scholar] [CrossRef]
- Kakisaka, M.; Sasaki, Y.; Yamada, K.; Kondoh, Y.; Hikono, H.; Osada, H.; Tomii, K.; Saito, T.; Aida, Y. A novel antiviral target structure involved in the rna binding, dimerization, and nuclear export functions of the influenza a virus nucleoprotein. PLoS Pathog. 2015, 11, e1005062. [Google Scholar] [CrossRef]
- Chase, G.; Rameix-Welti, M.; Zvirbliene, A.; Zvirblis, G.; Götz, V.; Wolff, T.; Naffakh, N.; Schwemmle, M. Influenza virus ribonucleoprotein complexes gain preferential access to cellular export machinery through chromatin targeting. PLoS Pathog. 2011, 7, e1002187. [Google Scholar] [CrossRef]
- Martin, K.; Heleniust, A. Nuclear transport of influenza virus ribonucleoproteins: The viral matrix protein (M1) promotes export and inhibits import. Cell 1991, 67, 117–130. [Google Scholar] [CrossRef]
- Whittaker, G.; Bui, M.; Helenius, A. The role of nuclear import and export in influenza virus infection. Trends Cell Biol. 1996, 6, 67–71. [Google Scholar] [CrossRef]
- Donatella, A.; Rossella, S.; Katia, A. Influenza virus replication in lung epithelial cells depends on redox-sensitive pathways activated by NOX4-derived ROS. Cell. Microbiol. 2015, 17, 131–145. [Google Scholar] [CrossRef]
- Bui, M.; Wills, E.G.; Helenius, A.; Whittaker, G.R. Role of the Influenza Virus M1 Protein in Nuclear Export of Viral Ribonucleoproteins. J. Virol. 2000, 74, 1781–1786. [Google Scholar] [CrossRef] [PubMed]
- Neumann, G. Influenza A virus NS2 protein mediates vRNP nuclear export through NES-independent interaction with hCRM1. EMBO J. 2000, 19, 6751–6758. [Google Scholar] [CrossRef] [PubMed]
- Wurzer, W.J.; Ehrhardt, C.; Pleschka, S.; Berberich-Siebelt, F.; Wolff, T.; Walczak, H.; Ludwig, S. NF-κB-dependent Induction of Tumor Necrosis Factor-related Apoptosis-inducing Ligand (TRAIL) and Fas/FasL Is Crucial for Efficient Influenza Virus Propagation. J. Biol. Chem. 2004, 279, 30931–30937. [Google Scholar] [CrossRef] [PubMed]
- Faleiro, L.; Lazebnik, Y. Caspases Disrupt the Nuclear-Cytoplasmic Barrier. J. Cell Biol. 2000, 151, 951–960. [Google Scholar] [CrossRef] [PubMed]
- Wurzer, W.J. Caspase 3 activation is essential for efficient influenza virus propagation. EMBO J. 2003, 22, 2717–2728. [Google Scholar] [CrossRef]
- Lian, F.; Wang, Y.; Xiao, Y.; Wu, X.; Xu, H.; Liang, L.; Yang, X. Activated farnesoid X receptor attenuates apoptosis and liver injury in autoimmune hepatitis. Mol. Med. Rep. 2015, 12, 5821–5827. [Google Scholar] [CrossRef]
- Hirano, F.; Haneda, M.; Makino, I. Chenodeoxycholic acid and taurochenodexycholic acid induce anti-apoptotic cIAP-1 expression in human hepatocytes. J. Gastroenterol. Hepatol. 2006, 21, 1807–1813. [Google Scholar] [CrossRef]
- Huo, C.; Xiao, K.; Zhang, S.; Tang, Y.; Wang, M.; Qi, P.; Hu, Y. H5N1 Influenza a Virus Replicates Productively in Pancreatic Cells and Induces Apoptosis and Pro-Inflammatory Cytokine Response. Front Cell Infect Microbiol. 2018, 8. [Google Scholar] [CrossRef]
- Chen, J.; Duan, M.; Zhao, Y.; Ling, F.; Xiao, K.; Li, Q.; Li, B.; Lu, C.; Qi, W.; Zeng, Z.; et al. Saikosaponin a inhibits influenza a virus replication and lung immunopathology. Oncotarget 2015, 6, 42541–42556. [Google Scholar] [CrossRef] [PubMed]
- Quinlivan, M.; Cullinane, A.; Nelly, M.; van Maanen, K.; Heldens, J.; Arkins, S. Comparison of Sensitivities of Virus Isolation, Antigen Detection, and Nucleic Acid Amplification for Detection of Equine Influenza Virus. J. Clin. Microbiol. 2004, 42, 759–763. [Google Scholar] [CrossRef] [PubMed]
- Smee, D.; Huffman, J.; Morrison, A.; Barnard, D.; Sidwell, R. Cyclopentane neuraminidase inhibitors with potent in vitro anti-influenza virus activities. J. Antimicrob. Chemother. 2001, 45, 743–748. [Google Scholar] [CrossRef] [PubMed]
Sample Availability: Chenodeoxycholic acid are available from the authors. |






| Drugs | CC50 a (μM) | H5N1 | H9N2 | PR8 (H1N1) | |||
|---|---|---|---|---|---|---|---|
| IC50 b (μM) | SI c | IC50 (μM) | SI | IC50 (μM) | SI | ||
| On A549 cells | |||||||
| CDCA | 372.5 ± 41.2 | 8.2 ± 1.2 | 45.4 | 11.5 ± 1.7 | 32.4 | 7.7 ± 0.7 | 48.4 |
| HDCA | 485.7 ± 55.0 | 60.0 ± 5.5 | 8.1 | 53.0 ± 6.5 | 9.2 | 73.7 ± 6.7 | 6.6 |
| UDCA | 814.7 ± 49.2 | 34.2 ± 3.7 | 23.8 | 58.7 ± 4.5 | 13.9 | 43.0 ± 4.5 | 18.9 |
| On MDCK cells | |||||||
| CDCA | 121.2 ± 9.7 | 6.5 ± 0.5 | 18.6 | 5.5 ± 0.7 | 22.0 | 7.2 ± 0.7 | 16.8 |
| HDCA | 413.5 ± 33.7 | 41.2 ± 3.5 | 10.0 | 31.0 ± 2.2 | 13.3 | 43.5 ± 2.7 | 9.5 |
| UDCA | 596.5 ± 53.0 | 47.2 ± 3.2 | 12.6 | 36.7 ± 3.5 | 13.3 | 56.2 ± 5.0 | 10.6 |
© 2018 by the authors. Licensee MDPI, Basel, Switzerland. This article is an open access article distributed under the terms and conditions of the Creative Commons Attribution (CC BY) license (http://creativecommons.org/licenses/by/4.0/).
Share and Cite
Luo, L.; Han, W.; Du, J.; Yang, X.; Duan, M.; Xu, C.; Zeng, Z.; Chen, W.; Chen, J. Chenodeoxycholic Acid from Bile Inhibits Influenza A Virus Replication via Blocking Nuclear Export of Viral Ribonucleoprotein Complexes. Molecules 2018, 23, 3315. https://doi.org/10.3390/molecules23123315
Luo L, Han W, Du J, Yang X, Duan M, Xu C, Zeng Z, Chen W, Chen J. Chenodeoxycholic Acid from Bile Inhibits Influenza A Virus Replication via Blocking Nuclear Export of Viral Ribonucleoprotein Complexes. Molecules. 2018; 23(12):3315. https://doi.org/10.3390/molecules23123315
Chicago/Turabian StyleLuo, Ling, Weili Han, Jinyan Du, Xia Yang, Mubing Duan, Chenggang Xu, Zhenling Zeng, Weisan Chen, and Jianxin Chen. 2018. "Chenodeoxycholic Acid from Bile Inhibits Influenza A Virus Replication via Blocking Nuclear Export of Viral Ribonucleoprotein Complexes" Molecules 23, no. 12: 3315. https://doi.org/10.3390/molecules23123315
APA StyleLuo, L., Han, W., Du, J., Yang, X., Duan, M., Xu, C., Zeng, Z., Chen, W., & Chen, J. (2018). Chenodeoxycholic Acid from Bile Inhibits Influenza A Virus Replication via Blocking Nuclear Export of Viral Ribonucleoprotein Complexes. Molecules, 23(12), 3315. https://doi.org/10.3390/molecules23123315

