Identification of Epigenetic Mechanisms Involved in the Anti-Asthmatic Effects of Descurainia sophia Seed Extract Based on a Multi-Omics Approach
Abstract
1. Introduction
2. Results
2.1. DSE Treatment Reduces Asthmatic Inflammation in an OVA-Induced Mouse Model
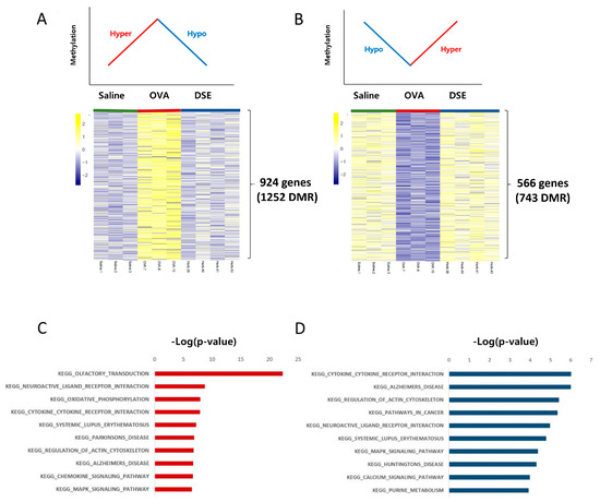
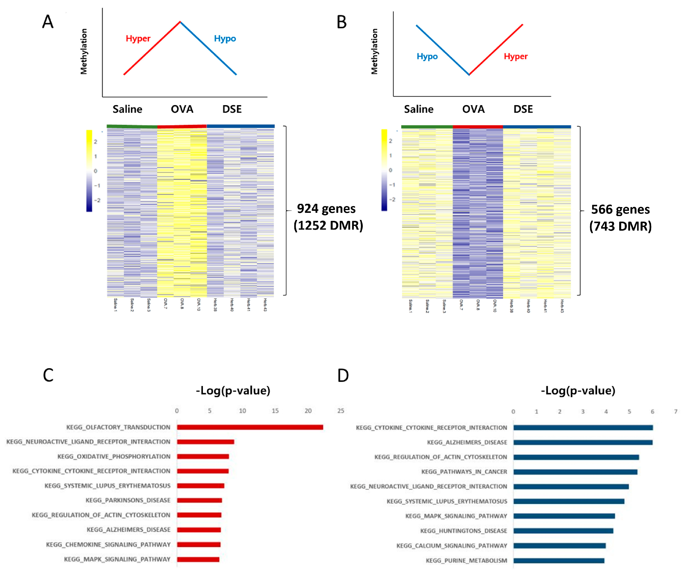
2.2. Methyl-Seq Reveals Distinctive DNA Methylation Changes among Saline-Treated, OVA-Induced and DSE-Treated Mice
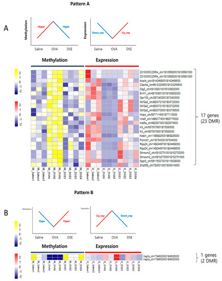
2.3. Identification by Multi-Omics Analysis of Epigenetically Regulated Genes that Were Restored to Control Levels by DSE Treatment
2.4. Identification of Two Main Anti-Asthma Genes by Integrated Network Analysis
3. Discussion
4. Materials and Methods
4.1. Plant Material and Preparation of DSE
4.2. In Vivo Experiments
4.2.1. Animals
4.2.2. Induction of Lung Inflammation and the Administration of Drug
4.2.3. Histological Analysis
4.2.4. Collection of BALF, Quantification of Inflammatory Cells and Measurement of IL-4 Levels in BALF
4.3. Methyl-Seq and Data Analysis
4.4. RNA-Seq and Data Analysis
4.5. Correlation Analysis between DNA Methylation and Expression
4.6. Pathway Analysis
4.7. Data Access
5. Conclusions
Supplementary Materials
Author Contributions
Funding
Conflicts of Interest
References
- Salam, M.T.; Zhang, Y.; Begum, K. Epigenetics and childhood asthma: Current evidence and future research directions. Epigenomics 2012, 4, 415–429. [Google Scholar] [CrossRef] [PubMed]
- Chogtu, B.; Bhattacharjee, D.; Magazine, R. Epigenetics: The new frontier in the landscape of asthma. Scientifica 2016, 2016. [Google Scholar] [CrossRef] [PubMed]
- Yang, I.V.; Schwartz, D.A. Epigenetic mechanisms and the development of asthma. J. Allergy Clin. Immunol. 2012, 130, 1243–1255. [Google Scholar] [CrossRef] [PubMed]
- Begin, P.; Nadeau, K.C. Epigenetic regulation of asthma and allergic disease. Allergy Asthma Clin. Immunol. 2014, 10. [Google Scholar] [CrossRef] [PubMed]
- Kuo, C.H.; Hsieh, C.C.; Lee, M.S.; Chang, K.T.; Kuo, H.F.; Hung, C.H. Epigenetic regulation in allergic diseases and related studies. Asia Pac. Allergy 2014, 4, 14–18. [Google Scholar] [CrossRef] [PubMed]
- Gao, L.; Millstein, J.; Siegmund, K.D.; Dubeau, L.; Maguire, R.; Gilliland, F.D.; Murphy, S.K.; Hoyo, C.; Breton, C.V. Epigenetic regulation of AXL and risk of childhood asthma symptoms. Clin. Epigenet. 2017, 9. [Google Scholar] [CrossRef] [PubMed]
- Nicodemus-Johnson, J.; Myers, R.A.; Sakabe, N.J.; Sobreira, D.R.; Hogarth, D.K.; Naureckas, E.T.; Sperling, A.I.; Solway, J.; White, S.R.; Nobrega, M.A.; et al. DNA methylation in lung cells is associated with asthma endotypes and genetic risk. JCI Insight 2016, 1, e90151. [Google Scholar] [CrossRef] [PubMed]
- Xu, C.J.; Soderhall, C.; Bustamante, M.; Baiz, N.; Gruzieva, O.; Gehring, U.; Mason, D.; Chatzi, L.; Basterrechea, M.; Llop, S.; et al. DNA methylation in childhood asthma: An epigenome-wide meta-analysis. Lancet Respir. Med. 2018, 6, 379–388. [Google Scholar] [CrossRef]
- Zhang, X.; Biagini Myers, J.M.; Yadagiri, V.K.; Ulm, A.; Chen, X.; Weirauch, M.T.; Khurana Hershey, G.K.; Ji, H. Nasal DNA methylation differentiates corticosteroid treatment response in pediatric asthma: A pilot study. PLoS ONE 2017, 12, e0186150. [Google Scholar] [CrossRef] [PubMed]
- Rajendran, P.; Ho, E.; Williams, D.E.; Dashwood, R.H. Dietary phytochemicals, HDAC inhibition, and DNA damage/repair defects in cancer cells. Clin. Epigenet. 2011, 3. [Google Scholar] [CrossRef] [PubMed]
- Hernandez-Ledesma, B.; Hsieh, C.C.; Martinez-Villaluenga, C. Food bioactive compounds against diseases of the 21st century 2016. Biomed. Res. Int. 2017, 2017. [Google Scholar] [CrossRef] [PubMed]
- Park, H.S.; Kim, S.R.; Kim, J.O.; Lee, Y.C. The roles of phytochemicals in bronchial asthma. Molecules 2010, 15, 6810–6834. [Google Scholar] [CrossRef] [PubMed]
- HadiNezhad, M.; Rowland, O.; Hosseinian, F. The fatty acid profile and phenolic composition of Descurainia sophia seeds extracted by supercritical CO2. J. Am. Oil Chem. Soc. 2015, 92, 1379–1390. [Google Scholar] [CrossRef]
- Rahman, M.J.; Costa de Camargo, A.; Shahidi, F. Phenolic profiles and antioxidant activity of defatted camelina and sophia seeds. Food Chem. 2018, 240, 917–925. [Google Scholar] [CrossRef] [PubMed]
- Korea Institute of Oriental Medicine. Defining Dictionary for Medicinal Herbs [Korean, ‘Hanyak Giwon Sajeon’]; Korea Institute of Oriental Medicine. Available online: http://boncho.kiom.re.kr/codex/ (accessed on 16 April 2018).
- Kim, B.Y.; Lee, J.; Park, S.J.; Bang, O.S.; Kim, N.S. Gene expression profile of the A549 human non-small cell lung carcinoma cell line following treatment with the seeds of Descurainia sophia, a potential anticancer drug. Evid. Based Complement. Altern. Med. 2013. [Google Scholar] [CrossRef] [PubMed]
- Lee, Y.J.; Kim, N.S.; Kim, H.; Yi, J.M.; Oh, S.M.; Bang, O.S.; Lee, J. Cytotoxic and anti-inflammatory constituents from the seeds of Descurainia sophia. Arch. Pharm. Res. 2013, 36, 536–541. [Google Scholar] [CrossRef] [PubMed]
- Khodarahmi, E.; Asghari, G.H.; Hassanzadeh, F.; Mirian, M.; Khodarahmi, G.A. Cytotoxic evaluation of volatile oil from Descurainia sophia seeds on MCF-7 and HeLa cell lines. Res. Pharm. Sci. 2015, 10, 169–176. [Google Scholar] [PubMed]
- Park, J.S.; Lim, C.J.; Bang, O.S.; Kim, N.S. Ethanolic extract of Descurainia sophia seeds sensitizes A549 human lung cancer cells to TRAIL cytotoxicity by upregulating death receptors. BMC Complement. Altern. Med. 2016, 16. [Google Scholar] [CrossRef] [PubMed]
- Gour, N.; Wills-Karp, M. IL-4 and IL-13 signaling in allergic airway disease. Cytokine 2015, 75, 68–78. [Google Scholar] [CrossRef] [PubMed]
- Perry, M.M.; Lavender, P.; Kuo, C.S.; Galea, F.; Michaeloudes, C.; Flanagan, J.M.; Fan Chung, K.; Adcock, I.M. DNA methylation modules in airway smooth muscle are associated with asthma severity. Eur. Respir. J. 2018, 51. [Google Scholar] [CrossRef] [PubMed]
- Epstein, M. The calcium antagonist controversy: The emerging importance of drug formulation as a determinant of risk. Am. J. Cardiol. 1997, 79, 9–19. [Google Scholar] [CrossRef]
- Montrose, L.; Ward, T.J.; Semmens, E.O.; Cho, Y.H.; Brown, B.; Noonan, C.W. Dietary intake is associated with respiratory health outcomes and DNA methylation in children with asthma. Allergy Asthma Clin. Immunol. 2017, 13. [Google Scholar] [CrossRef] [PubMed]
- Lee, M.; Kim, S.; Kwon, O.K.; Oh, S.R.; Lee, H.K.; Ahn, K. Anti-inflammatory and anti-asthmatic effects of resveratrol, a polyphenolic stilbene, in a mouse model of allergic asthma. Int. Immunopharmacol. 2009, 9, 418–424. [Google Scholar] [CrossRef] [PubMed]
- Boskabady, M.H.; Mohsenpoor, N.; Takaloo, L. Antiasthmatic effect of Nigella sativa in airways of asthmatic patients. Phytomedicine 2010, 17, 707–713. [Google Scholar] [CrossRef] [PubMed]
- Yang, W.K.; Lee, C.H.; Kim, M.H.; Kim, S.H.; Choi, H.Y.; Yeo, Y.; Park, Y.C. Effects of inhalable microparticles of Seonpyejeongcheon-Tang in an asthma mouse model: Effects of Microparticles of SJT. J. Pharmacopunct. 2016, 19, 303–311. [Google Scholar] [CrossRef] [PubMed]
- Busse, W.W.; Calhoun, W.F.; Sedgwick, J.D. Mechanism of airway inflammation in asthma. Am. Rev. Respir. Dis. 1993, 147, S20–S24. [Google Scholar] [CrossRef] [PubMed]
- Murdoch, J.R.; Lloyd, C.M. Chronic inflammation and asthma. Mutat. Res. 2010, 690, 24–39. [Google Scholar] [CrossRef] [PubMed]
- Nakagome, K.; Nagata, M. Pathogenesis of airway inflammation in bronchial asthma. Auris Nasus Larynx 2011, 38, 555–563. [Google Scholar] [CrossRef] [PubMed]
- Sugita, M.; Kuribayashi, K.; Nakagomi, T.; Miyata, S.; Matsuyama, T.; Kitada, O. Allergic bronchial asthma: Airway inflammation and hyperresponsiveness. Intern. Med. 2003, 42, 636–643. [Google Scholar] [CrossRef] [PubMed]
- Aisenberg, W.H.; Huang, J.; Zhu, W.; Rajkumar, P.; Cruz, R.; Santhanam, L.; Natarajan, N.; Yong, H.M.; De Santiago, B.; Oh, J.J.; et al. Defining an olfactory receptor function in airway smooth muscle cells. Sci. Rep. 2016. [Google Scholar] [CrossRef] [PubMed]
- Wang, Y.; Bai, C.; Li, K.; Adler, K.B.; Wang, X. Role of airway epithelial cells in development of asthma and allergic rhinitis. Respir. Med. 2008, 102, 949–955. [Google Scholar] [CrossRef] [PubMed]
- Little, P.J.; Martin, B.R. Cannabinoid modulation of cyclic AMP accumulation in synaptosomes. NIDA Res. Monogr. 1989, 95, 282–283. [Google Scholar] [PubMed]
- Yin, L.M.; Jiang, G.H.; Wang, Y.; Wang, Y.; Liu, Y.Y.; Jin, W.R.; Zhang, Z.; Xu, Y.D.; Yang, Y.Q. Serial analysis of gene expression in a rat lung model of asthma. Respirology 2008, 13, 972–982. [Google Scholar] [CrossRef] [PubMed]
- Prakash, Y.; Thompson, M.A.; Meuchel, L.; Pabelick, C.M.; Mantilla, C.B.; Zaidi, S.; Martin, R.J. Neurotrophins in lung health and disease. Expert Rev. Respir. Med. 2010, 4, 395–411. [Google Scholar] [CrossRef] [PubMed]
- Barrios, J.; Ai, X. Neurotrophins in Asthma. Curr. Allergy Asthma Rep. 2018. [Google Scholar] [CrossRef] [PubMed]
- Renz, H.; Kerzel, S.; Nockher, W.A. The role of neurotrophins in bronchial asthma: Contribution of the pan-neurotrophin receptor p75. Prog. Brain Res. 2004, 146, 325–333. [Google Scholar] [PubMed]
- Rochlitzer, S.; Nassenstein, C.; Braun, A. The contribution of neurotrophins to the pathogenesis of allergic asthma. Biochem. Soc. Trans. 2006, 34, 594–599. [Google Scholar] [CrossRef] [PubMed]
- Renz, H. Neurotrophins in bronchial asthma. Respir. Res. 2001, 2, 265–268. [Google Scholar] [CrossRef] [PubMed]
- Lee, C.G.; Ma, B.; Takyar, S.; Ahangari, F.; Delacruz, C.; He, C.H.; Elias, J.A. Studies of vascular endothelial growth factor in asthma and chronic obstructive pulmonary disease. Proc. Am. Thorac. Soc. 2011, 8, 512–515. [Google Scholar] [CrossRef] [PubMed]
- Hoshino, M.; Nakamura, Y.; Hamid, Q.A. Gene expression of vascular endothelial growth factor and its receptors and angiogenesis in bronchial asthma. J. Allergy Clin. Immunol. 2001, 107, 1034–1038. [Google Scholar] [CrossRef] [PubMed]
- Smith, R. Is VEGF a potential therapeutic target in asthma? Pneumologia 2014, 63, 197–199. [Google Scholar]
- Song, L.; Martinez, L.; Zigmond, Z.M.; Hernandez, D.R.; Lassance-Soares, R.M.; Selman, G.; Vazquez-Padron, R.I. c-Kit modifies the inflammatory status of smooth muscle cells. Peer J. 2017, 5, e3418. [Google Scholar] [CrossRef] [PubMed]
- Lindsey, J.Y.; Ganguly, K.; Brass, D.M.; Li, Z.; Potts, E.N.; Degan, S.; Chen, H.; Brockway, B.; Abraham, S.N.; Berndt, A.; et al. c-Kit is essential for alveolar maintenance and protection from emphysema-like disease in mice. Am. J. Respir. Crit. Care Med. 2011, 183, 1644–1652. [Google Scholar] [CrossRef] [PubMed]
- Lee, A.R.; Chun, J.M.; Lee, A.Y.; Kim, H.S.; Gu, G.J.; Kwon, B.I. Reduced allergic lung inflammation by root extracts from two species of Peucedanum through inhibition of Th2 cell activation. J. Ethnopharmacol. 2017, 196, 75–83. [Google Scholar] [CrossRef] [PubMed]
- Chun, J.M.; Lee, A.R.; Kim, H.S.; Lee, A.Y.; Gu, G.J.; Moon, B.C.; Kwon, B.I. Peucedanum japonicum extract attenuates allergic airway inflammation by inhibiting Th2 cell activation and production of pro-inflammatory mediators. J. Ethnopharmacol. 2018, 211, 78–88. [Google Scholar] [CrossRef] [PubMed]
- Corry, D.B.; Rishi, K.; Kanellis, J.; Kiss, A.; Song Lz, L.Z.; Xu, J.; Feng, L.; Werb, Z.; Kheradmand, F. Decreased allergic lung inflammatory cell egression and increased susceptibility to asphyxiation in MMP2-deficiency. Nat. Immunol. 2002, 3, 347–353. [Google Scholar] [CrossRef] [PubMed]
- Martin, M. Cutadapt removes adapter sequences from high-throughput sequencing reads. EMBnet. J. 2011, 17. [Google Scholar] [CrossRef]
- Krueger, F.; Andrews, S.R. Bismark: A flexible aligner and methylation caller for Bisulfite-Seq applications. Bioinformatics 2011, 27, 1571–1572. [Google Scholar] [CrossRef] [PubMed]
- Akalin, A.; Kormaksson, M.; Li, S.; Garrett-Bakelman, F.E.; Figueroa, M.E.; Melnick, A.; Mason, C.E. methylKit: A comprehensive R package for the analysis of genome-wide DNA methylation profiles. Genome Biol. 2012, 13, 87. [Google Scholar] [CrossRef] [PubMed]
- Pertea, M.; Kim, D.; Pertea, G.M.; Leek, J.T.; Salzberg, S.L. Transcript-level expression analysis of RNA-seq experiments with HISAT, StringTie and Ballgown. Nat. Protoc. 2016, 11, 1650–1667. [Google Scholar] [CrossRef] [PubMed]
- Frazee, A.C.; Pertea, G.; Jaffe, A.E.; Langmead, B.; Salzberg, S.L.; Leek, J.T. Flexible isoform-level differential expression analysis with Ballgown. BioRxiv 2014. [Google Scholar] [CrossRef]
- Robinson, M.D.; McCarthy, D.J.; Smyth, G.K. edgeR: A Bioconductor package for differential expression analysis of digital gene expression data. Bioinformatics 2010, 26, 139–140. [Google Scholar] [CrossRef] [PubMed]
- Huang, D.W.; Sherman, B.T.; Tan, Q.; Collins, J.R.; Alvord, W.G.; Roayaei, J.; Stephens, R.; Baseler, M.W.; Lane, H.C.; Lempicki, R.A. The DAVID Gene Functional Classification Tool: A novel biological module-centric algorithm to functionally analyze large gene lists. Genome Biol. 2007, 8, R183. [Google Scholar] [CrossRef] [PubMed]
Sample Availability: Not available. |





| Gene | Pattern | Transcript Name | DMR Position | Methylation | Expression | ||||||
|---|---|---|---|---|---|---|---|---|---|---|---|
| OVA vs. Saline | DSE vs. OVA | OVA vs. Saline | DSE vs. OVA | ||||||||
| Delta-Beta | p-Value | Delta-Beta | p-Value | Fold Change | p-Value | Fold Change | p-Value | ||||
| 2310035C23Rik | Pattern A | NM_173187 | chr1$105680001$105681000 | 17.91792 | 0.001044 | −14.3229 | 0.000793 | −7.15782 | 0.003233 | 5.794239 | 0.01018 |
| 2310035C23Rik | Pattern A | NM_173187 | chr1$105680501$105681500 | 17.91792 | 0.001044 | −14.6318 | 0.000691 | −7.15782 | 0.003233 | 5.794239 | 0.01018 |
| Acsl4 | Pattern A | NM_019477 | chrX$142468501$142469500 | 20.1579 | 4.01 × 10−8 | −18.5894 | 3.60 × 10−9 | −3.31049 | 0.008914 | 2.466142 | 0.036953 |
| Clec4d | Pattern A | NM_010819 | chr6$123258501$123259500 | 13.24306 | 3.05 × 10−6 | −12.7135 | 8.06 × 10−8 | −1.8897 | 0.031682 | 1.659789 | 0.047727 |
| Dlg3 | Pattern A | NM_001177780 | chrX$100801001$100802000 | 21.42624 | 2.03 × 10−5 | −15.8962 | 0.000187 | −3.39981 | 0.001902 | 2.512896 | 0.013947 |
| Errfi1 | Pattern A | NM_133753 | chr4$150851001$150852000 | 10.49137 | 6.31 × 10−5 | −10.8417 | 1.84 × 10−6 | −2.72862 | 0.000324 | 1.392076 | 0.044534 |
| Gpr155 | Pattern A | NM_001190297 | chr2$73402501$73403500 | 14.45583 | 0.001214 | −13.4888 | 0.000127 | −2.73567 | 0.000478 | 1.421815 | 0.047225 |
| Gtf2e2 | Pattern A | NM_026584 | chr8$33705501$33706500 | 14.15904 | 2.14 × 10−7 | −11.7841 | 8.08 × 10−8 | −4.88319 | 0.011646 | 5.739732 | 0.003803 |
| Gtf2e2 | Pattern A | NM_026584 | chr8$33721001$33722000 | 17.11279 | 0.000173 | −19.3001 | 6.24 × 10−8 | −4.88319 | 0.011646 | 5.739732 | 0.003803 |
| Gtf2e2 | Pattern A | NM_026584 | chr8$33721501$33722500 | 14.40352 | 0.000466 | −20.3312 | 8.98 × 10−12 | −4.88319 | 0.011646 | 5.739732 | 0.003803 |
| Hopx | Pattern A | NM_001159900 | chr5$77114001$77115000 | 17.89375 | 2.10 × 10−9 | −11.912 | 5.71 × 10−6 | −2.37969 | 0.00221 | 1.429905 | 0.04741 |
| Ints6 | Pattern A | NM_008715 | chr14$62774001$62775000 | 12.51032 | 0.0003 | −18.3492 | 3.51 × 10−9 | −3.22793 | 0.001325 | 3.076277 | 0.001547 |
| Kat6a | Pattern A | NM_001081149 | chr8$22873001$22874000 | 21.42651 | 0.002265 | −40.3226 | 7.75 × 10−14 | −2.32499 | 0.028763 | 3.024011 | 0.004454 |
| Kit | Pattern A | NM_001122733 | chr5$75579001$75580000 | 11.51523 | 7.89 × 10−5 | −10.3308 | 3.31 × 10−5 | −7.78059 | 0.000103 | 6.402056 | 0.00061 |
| Kit | Pattern A | NM_001122733 | chr5$75579501$75580500 | 10.35753 | 1.89 × 10−6 | −11.8328 | 2.81 × 10−10 | −7.78059 | 0.000103 | 6.402056 | 0.00061 |
| Ndel1 | Pattern A | NM_023668 | chr11$68825001$68826000 | 21.79487 | 0.000464 | −22.6016 | 3.14 × 10−5 | −4.91466 | 0.000645 | 4.250178 | 0.001895 |
| Pcmtd1 | Pattern A | NM_183028 | chr1$7543001$7544000 | 10.6038 | 0.001635 | −11.7335 | 2.64 × 10−5 | −5.37129 | 3.98 × 10−7 | 2.821372 | 0.002068 |
| Rps24 | Pattern A | NM_011297 | chr14$24497001$24498000 | 17.13836 | 0.000641 | −17.2688 | 0.00011 | −4.04976 | 0.001056 | 2.911984 | 0.01074 |
| Rps24 | Pattern A | NM_207635 | chr14$24497001$24498000 | 17.13836 | 0.000641 | −17.2688 | 0.00011 | −4.00879 | 0.000414 | 3.224884 | 0.002518 |
| Rps24 | Pattern A | NM_011297 | chr14$24497501$24498500 | 17.13836 | 0.000641 | −17.2688 | 0.00011 | −4.04976 | 0.001056 | 2.911984 | 0.01074 |
| Rps24 | Pattern A | NM_207635 | chr14$24497501$24498500 | 17.13836 | 0.000641 | −17.2688 | 0.00011 | -4.00879 | 0.000414 | 3.224884 | 0.002518 |
| Shroom2 | Pattern A | NM_001290684 | chrX$152750501$152751500 | 19.51472 | 1.06 × 10−5 | −16.7372 | 4.44 × 10−6 | −11.7053 | 2.06 × 10−6 | 9.44746 | 0.00004 |
| Shroom2 | Pattern A | NM_001290684 | chrX$152751001$152752000 | 19.51472 | 1.06 × 10−5 | −16.7372 | 4.44 × 10−6 | −11.7053 | 2.06× 10−6 | 9.44746 | 0.00004 |
| Sppl3 | Pattern A | NM_029012 | chr5$115027001$115028000 | 10.11934 | 9.88 × 10−7 | −11.4787 | 2.84 × 10−11 | −2.95759 | 0.000555 | 2.19341 | 0.006261 |
| Zfp568 | Pattern A | NM_001167873 | chr7$30013001$30014000 | 10.90426 | 0.00247 | −17.1518 | 1.59 × 10−7 | −4.33247 | 0.007645 | 4.172162 | 0.008244 |
| Vegfa | Pattern B | NM_001025257 | chr17$46024501$46025500 | −13.0325 | 0.004499 | 18.71345 | 3.94 × 10−6 | 2.522877 | 0.014275 | −2.46869 | 0.007728 |
| Vegfa | Pattern B | NM_001025257 | chr17$46025001$46026000 | −13.0325 | 0.004499 | 18.71345 | 3.94 × 10−6 | 2.522877 | 0.014275 | −2.46869 | 0.007728 |
© 2018 by the authors. Licensee MDPI, Basel, Switzerland. This article is an open access article distributed under the terms and conditions of the Creative Commons Attribution (CC BY) license (http://creativecommons.org/licenses/by/4.0/).
Share and Cite
Baek, S.-J.; Chun, J.M.; Kang, T.-W.; Seo, Y.-S.; Kim, S.-B.; Seong, B.; Jang, Y.; Shin, G.-H.; Kim, C. Identification of Epigenetic Mechanisms Involved in the Anti-Asthmatic Effects of Descurainia sophia Seed Extract Based on a Multi-Omics Approach. Molecules 2018, 23, 2879. https://doi.org/10.3390/molecules23112879
Baek S-J, Chun JM, Kang T-W, Seo Y-S, Kim S-B, Seong B, Jang Y, Shin G-H, Kim C. Identification of Epigenetic Mechanisms Involved in the Anti-Asthmatic Effects of Descurainia sophia Seed Extract Based on a Multi-Omics Approach. Molecules. 2018; 23(11):2879. https://doi.org/10.3390/molecules23112879
Chicago/Turabian StyleBaek, Su-Jin, Jin Mi Chun, Tae-Wook Kang, Yun-Soo Seo, Sung-Bae Kim, Boseok Seong, Yunji Jang, Ga-Hee Shin, and Chul Kim. 2018. "Identification of Epigenetic Mechanisms Involved in the Anti-Asthmatic Effects of Descurainia sophia Seed Extract Based on a Multi-Omics Approach" Molecules 23, no. 11: 2879. https://doi.org/10.3390/molecules23112879
APA StyleBaek, S.-J., Chun, J. M., Kang, T.-W., Seo, Y.-S., Kim, S.-B., Seong, B., Jang, Y., Shin, G.-H., & Kim, C. (2018). Identification of Epigenetic Mechanisms Involved in the Anti-Asthmatic Effects of Descurainia sophia Seed Extract Based on a Multi-Omics Approach. Molecules, 23(11), 2879. https://doi.org/10.3390/molecules23112879

