Windowed Joint Detection and Decoding with IR-HARQ for Asynchronous SCMA Systems
Abstract
1. Introduction
1.1. Related Work and Motivation of SCMA
1.2. Related Work to SCMA Systems with HARQ Schemes
1.3. Main Contribution
- We build an asynchronous uplink SCMA system with the RC-LDPC code-based IR-HARQ scheme and present the transmission mechanism of the asynchronous IR-HARQ scheme.
- We propose a novel windowed joint detection and decoding algorithm with IR-HARQ for asynchronous SCMA systems.
1.4. Paper Organization
2. System Model
2.1. RC-LDPC Codes Based on Kite Codes
2.2. Asynchronous IR-HARQ SCMA
3. Windowed Joint Detection and Decoding Algorithm
3.1. IR-HARQ Transmission Scheme
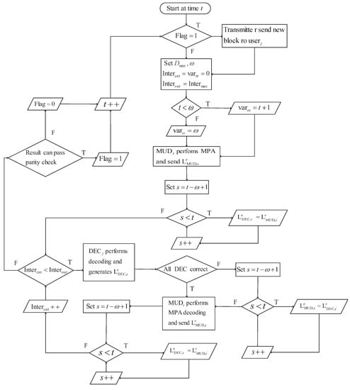
3.2. Windowed Joint Detection and Decoding Algorithm
| Algorithm 1 Windowed Joint Detection and decoding Algorithm. |
|
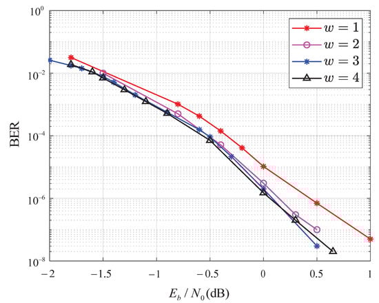
4. Simulation Results
5. Conclusions
Author Contributions
Funding
Data Availability Statement
Conflicts of Interest
Abbreviations
| RC | rate-compatible |
| IR | incremental redundancy |
| SCMA | sparse code multiple access |
| HARQ | hybrid automatic repeat quest |
| AWGN | additive white Gaussian noise |
| NOMA | non-orthogonal multiple access |
| PD-NOMA | power-domain non-orthogonal multiple access |
| IDMA | interleave division multiple access |
| MUSA | multi-user shared access |
| PDMA | pattern division multiple access |
| LDS | low-density signature |
| QAM | quadrature amplitude modulation |
| MPA | message passing algorithm |
| UDCG | uniquely decomposable constellation group |
| BER | bit error ratio |
| UEP | unequal error protection |
| MED | minimum Euclidean distance |
| 5G | fifth-generation mobile communication technology |
| CC | Chase combining |
| eMBB | enhanced mobile broadband |
| LLR | log-likelihood ratio |
| MUD | multi-user detection |
| MPA | message-passing algorithm |
References
- Saito, Y.; Kishiyama, Y.; Benjebbour, A.; Nakamura, T.; Li, A.; Higuchi, K. Non-orthogonal multiple access (NOMA) for cellular future radio access. In Proceedings of the 2013 IEEE 77th Vehicular Technology Conference (VTC Spring), Dresden, Germany, 2–5 June 2013; Volume 6, pp. 1–5. [Google Scholar]
- Li, P. Interleave-division multiple access and chip-by-chip iterative multi-user detection. IEEE Commun. Mag. 2005, 6, S19–S23. [Google Scholar]
- Li, P.; Liu, L.; Wu, K.Y.; Leung, W.K. Interleave-division multiple-access. IEEE Trans. Wirel. Commun. 2004, 4, 938–947. [Google Scholar]
- Yuan, Z.; Yu, G.; Li, W.; Yuan, Y.; Wang, X.; Xu, J. Multi-user shared access for Internet of Things. In Proceedings of the 2016 IEEE 83rd Vehicular Technology Conference: (VTC Spring), Nanjing, China, 15–18 May 2016; pp. 1–5. [Google Scholar]
- Zeng, J.; Li, B.; Su, X.; Rong, L.; Xing, R. Pattern division multiple access (PDMA) for cellular future radio access. In Proceedings of the Internet Conference on Wireless Communication & Signal Processing (WCSP); Nanjing, China: 15–18 October 2015; pp. 1–5.
- Nikopour, H.; Baligh, H. Sparse code multiple access. In Proceedings of the 2013 IEEE 24th Annual International Symposium on Personal, Indoor, and Mobile Radio Communications (PIMRC), London, UK, 8–11 September 2013; pp. 332–336. [Google Scholar]
- Mahmoud, T.; Hosein, N.; Alireza, B.; Hadi, B. SCMA codebook design. In Proceedings of the 2014 IEEE 80th Vehicular Technology Conference: (VTC Fall), Vancouver, BC, Canada, 14–17 September 2014; pp. 1–5. [Google Scholar]
- Zhang, X.; Zhang, D.; Yang, L.; Han, G.; Chen, H.-H.; Zhang, D. SCMA codebook design based on uniquely decomposable constellation groups. IEEE Trans. Wirel. Commun. 2021, 8, 4828–4842. [Google Scholar] [CrossRef]
- Mheich, Z.; Wen, L.; Xiao, P.; Maaref, A. Unequal error protection SCMA codebooks. IEEE Trans. Veh. Technol. 2019, 4, 4055–4058. [Google Scholar] [CrossRef]
- Bao, J.; Ma, Z.; Ding, Z.; Karagiannidis, G.K.; Zhu, Z. On the design of multiuser codebooks for uplink SCMA systems. IEEE Commun. Lett. 2016, 10, 1920–1923. [Google Scholar] [CrossRef]
- Yang, L.; Liu, Y.; Siu, Y. Low complexity message passing algorithm for SCMA system. IEEE Commun. Lett. 2016, 12, 2466–2469. [Google Scholar] [CrossRef]
- Wei, F.; Chen, W. Low complexity iterative receiver design for sparse code multiple access. IEEE Trans. Commun. 2017, 2, 621–634. [Google Scholar] [CrossRef]
- Tang, S.; Hao, L.; Ma, Z. Low complexity joint MPA detection for downlink MIMO-SCMA. In Proceedings of the IEEE Global Communications Conference: (GLOBECOM), Washington, DC, USA, 4–8 December 2016; pp. 1–4. [Google Scholar]
- Huang, C.; Su, B.; Lin, T.; Huang, Y. Downlink SCMA codebook design with low error rate by maximizing minimum Euclidean distance of superimposed codewords. IEEE Trans. Veh. Technol. 2022, 5, 5231–5245. [Google Scholar] [CrossRef]
- Zheng, Y.; Xin, J.; Wang, H.; Zhang, S.; Qiao, Y. A low-complexity codebook design scheme for SCMA systems over an AWGN channel. IEEE Trans. Veh. Technol. 2022, 8, 8675–8688. [Google Scholar] [CrossRef]
- Lei, T.; Ni, S.; Cheng, N.; Chen, S.; Song, X. A novel scheme for the construction of the SCMA codebook. IEEE Access 2022, 10, 100987–100998. [Google Scholar] [CrossRef]
- Shiomitsu, Y.; Okamoto, E.; Mikami, M.; Yoshino, H. Poster: Effective frame configuration of 5G URLLC using open-loop HARQ for autonomous driving. In Proceedings of the IEEE Vehicular Networking Conference: (VNC), Los Angeles, CA, USA, 4–6 December 2019; pp. 1–2. [Google Scholar]
- Long, Y.; Chen, Z.; Guo, Z.; Fang, J. A novel HARQ scheme for SCMA systems. IEEE Wirel. Commun. Lett. 2016, 5, 452–455. [Google Scholar] [CrossRef]
- Lian, J.; Zhou, S.; Zhang, X.; Wang, Y. An improved HARQ scheme for SCMA under random access. In Proceedings of the 2017 3rd IEEE International Conference on Computer and Communications (ICCC), Chengdu, China, 13–16 December 2017; pp. 1163–1167. [Google Scholar]
- Zhu, M.; Bai, B.; Dou, J.; Ma, X. Kite code-based incremental redundancy hybrid ARQ scheme for fast-fading channels. Chin. Sci. Bull. 2014, 35, 5029–5041. [Google Scholar] [CrossRef]
- Zhu, M.; Qu, Y.; Zhang, K.; Bai, B.; Ma, X. An improved ensemble of variable-rate LDPC codes with precoding. In Proceedings of the IEEE International Symposium on Information Theory:(ISIT), Honolulu, HI, USA, 29 June–4 July 2014; pp. 2177–2181. [Google Scholar]
- 3GPP TSG RAN WG1 Meeting #87; RAN1 Chairman’s Notes: Reno, NV, USA, 2016.
- Zhu, M.; He, Q.; Zhang, R.; Bai, B. Rateless coding based incremental redundancy HARQ scheme for SCMA systems. Mob. Netw. Appl. 2018, 8, 1028–1034. [Google Scholar] [CrossRef]
- Zhu, M.; Wei, Y.; Bai, B.; Ma, X. Nonbinary Kite codes: A family of nonbinary rate-compatible LDPC codes. In Proceedings of the IEEE International Symposium on Information Theory: (ISIT), Hong Kong, China, 14–19 June 2015; pp. 1094–1098. [Google Scholar]
- Zhang, K.; Ma, X.; Zhao, S.; Bai, B.; Zhang, X. A new ensemble of rate-compatible LDPC codes. In Proceedings of the IEEE International Symposium on Information Theory: (ISIT), Cambridge, MA, USA, 14–19 June 2012; pp. 2536–2540. [Google Scholar]
- Chen, Y.-M.; Chen, J.-W. On the design of near-optimal sparse code multiple access codebooks. IEEE Trans. Commun. 2020, 5, 2950–2962. [Google Scholar] [CrossRef]







Disclaimer/Publisher’s Note: The statements, opinions and data contained in all publications are solely those of the individual author(s) and contributor(s) and not of MDPI and/or the editor(s). MDPI and/or the editor(s) disclaim responsibility for any injury to people or property resulting from any ideas, methods, instructions or products referred to in the content. |
© 2023 by the authors. Licensee MDPI, Basel, Switzerland. This article is an open access article distributed under the terms and conditions of the Creative Commons Attribution (CC BY) license (https://creativecommons.org/licenses/by/4.0/).
Share and Cite
Guan, M.; Zhu, M.; Bai, B. Windowed Joint Detection and Decoding with IR-HARQ for Asynchronous SCMA Systems. Entropy 2023, 25, 930. https://doi.org/10.3390/e25060930
Guan M, Zhu M, Bai B. Windowed Joint Detection and Decoding with IR-HARQ for Asynchronous SCMA Systems. Entropy. 2023; 25(6):930. https://doi.org/10.3390/e25060930
Chicago/Turabian StyleGuan, Mengsheng, Min Zhu, and Baoming Bai. 2023. "Windowed Joint Detection and Decoding with IR-HARQ for Asynchronous SCMA Systems" Entropy 25, no. 6: 930. https://doi.org/10.3390/e25060930
APA StyleGuan, M., Zhu, M., & Bai, B. (2023). Windowed Joint Detection and Decoding with IR-HARQ for Asynchronous SCMA Systems. Entropy, 25(6), 930. https://doi.org/10.3390/e25060930

