Machine Learning for Modeling the Singular Multi-Pantograph Equations
Abstract
1. Introduction
- A new numerical method is proposed for solving singular MDEs.
- For the first time, a type-2 fuzzy logic based approach is formulated to find an approximated solution.
- A new approach on the basis of the Lyapunov theorem is introduced for convergence and stability analysis.
- Square root cubature Kalman filter is developed for the optimization of the suggested solver.
- Several statistical examinations are presented to demonstrate the accuracy and stability.
2. Problem Formulation
3. T2-FLS Structure
- (1)
- Get the input t.
- (2)
- The input t is mapped into time range .
- (3)
- The is divided into M section and for each section a Gaussian membership function (MF) with mean and variance is considered.
- (4)
- The upper and lower firing rules are computed as:
- (5)
- The normalized rule firings (type-reduction by the Nie-Tan approach [39]) are obtained as:
- (6)
- The output is obtained as:where M is number of rules, is the vector of rule parameters. From (7), is computed as:From (8), is:Equation (9), can be rewritten as:Similarly, from (11), is obtained as:
4. Learning Method
- (1)
- Consider error covariance as at sample time and compute cubature points , as:where, M is the number of rules and is:
- (2)
- (3)
- From (18), estimate as the mean of :
- (4)
- Define as:
- (5)
- From (20), compute the square-root of covariance matrix as:where represents triangularization and is the square root of .
- (6)
- Compute cross-covariance as:where
- (7)
- Obtain Kalman gain as:
- (8)
- Update as:
- (9)
- Update error covariance as:
5. Stability and Convergence Analysis
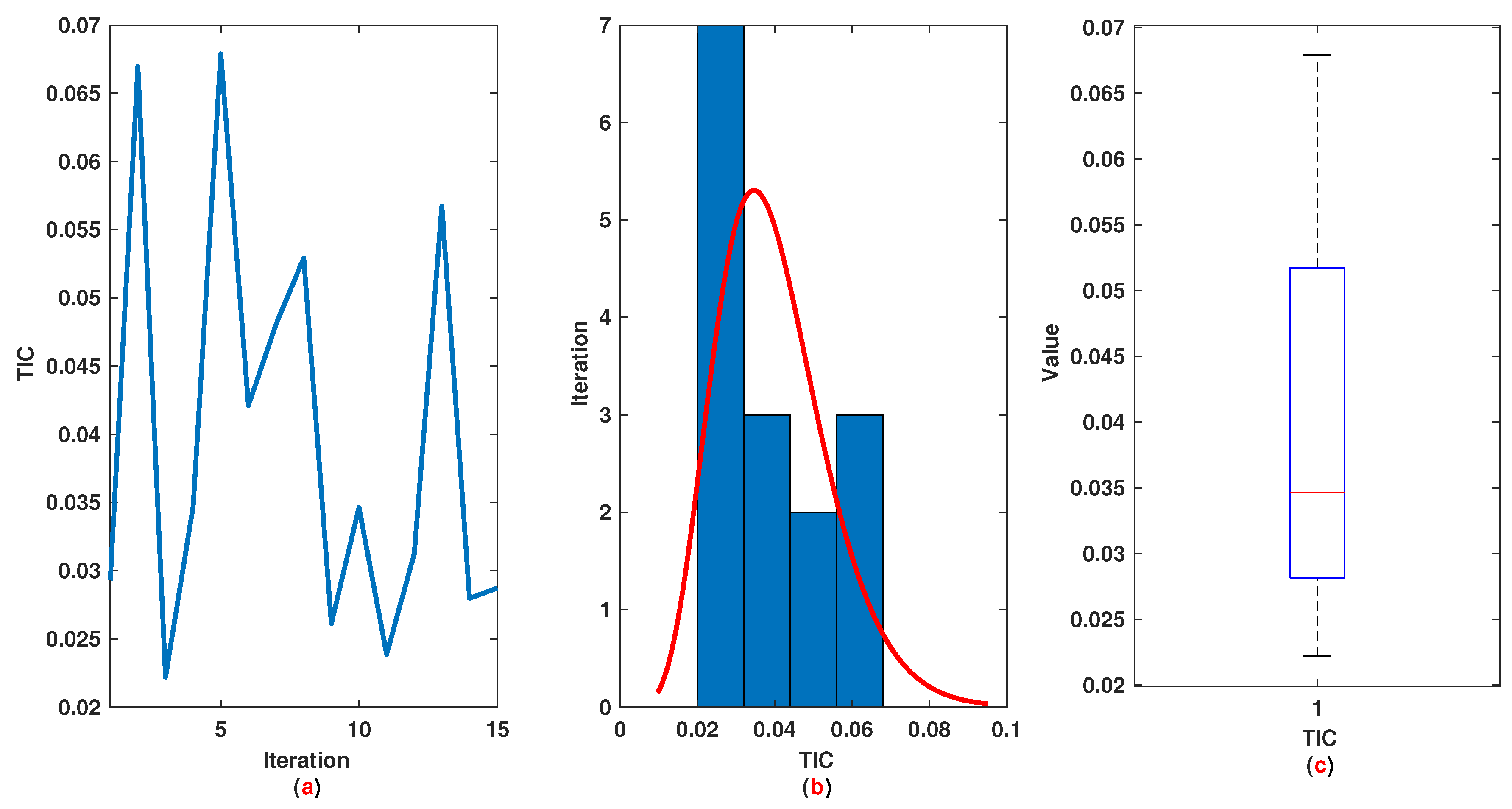
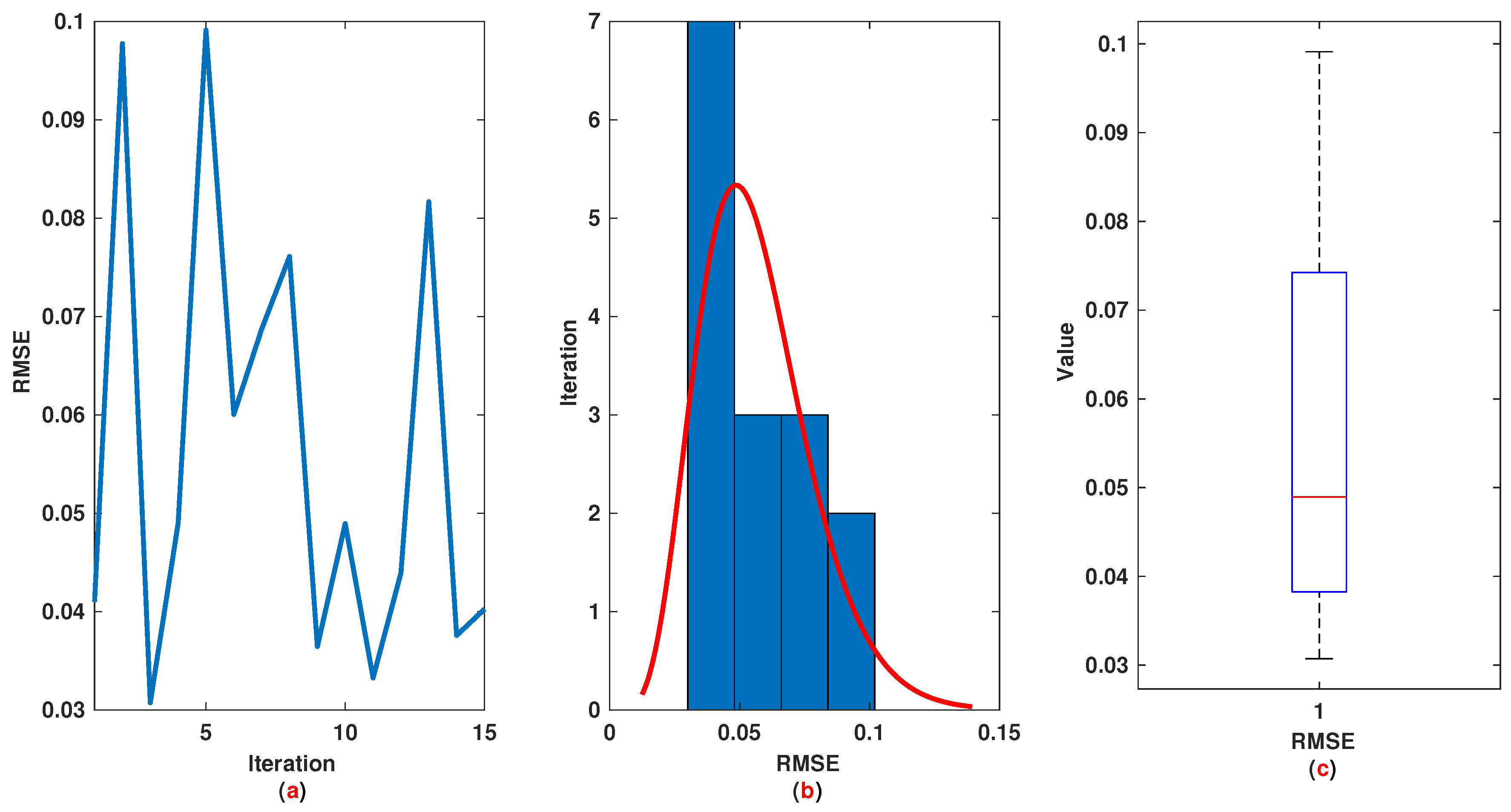
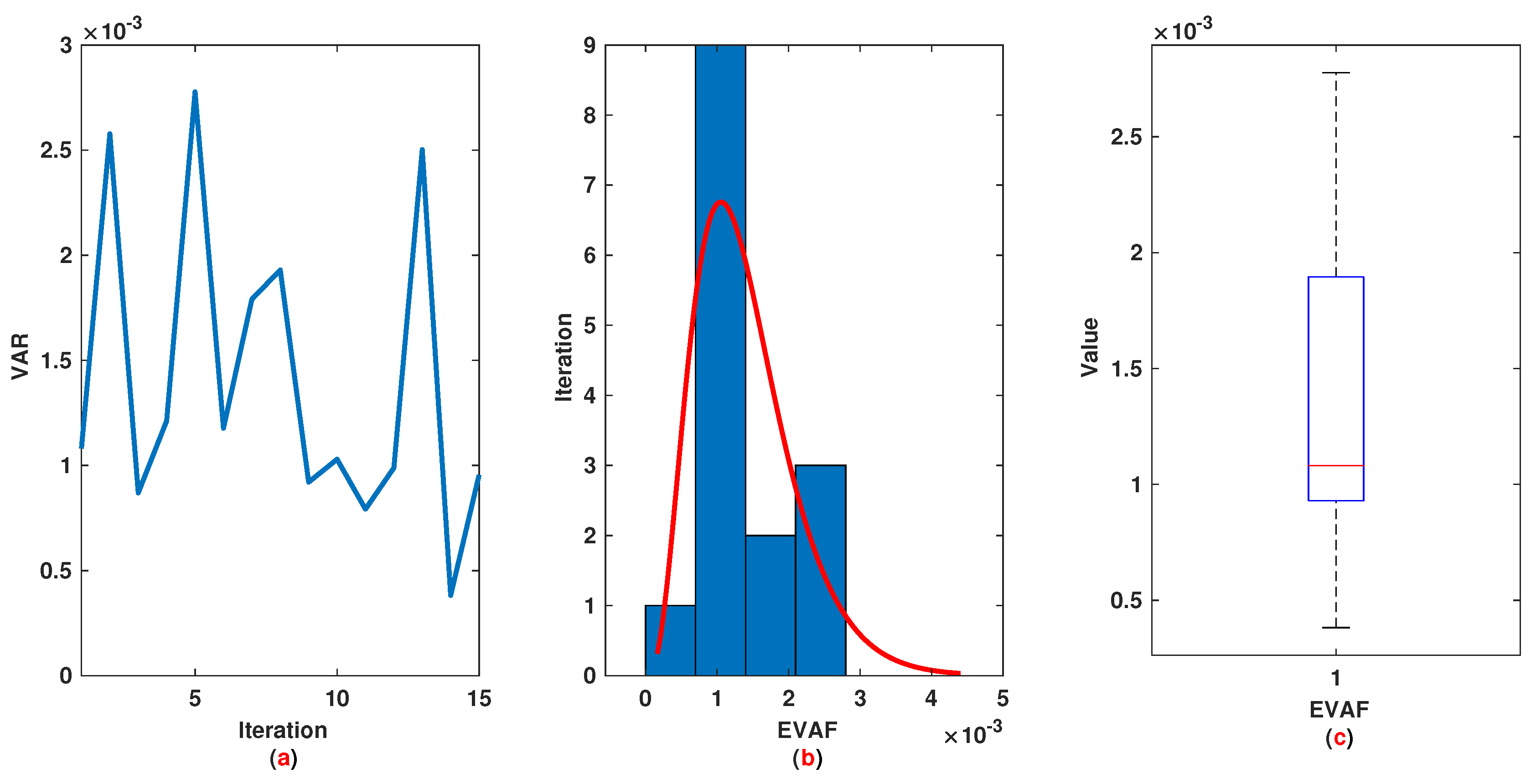
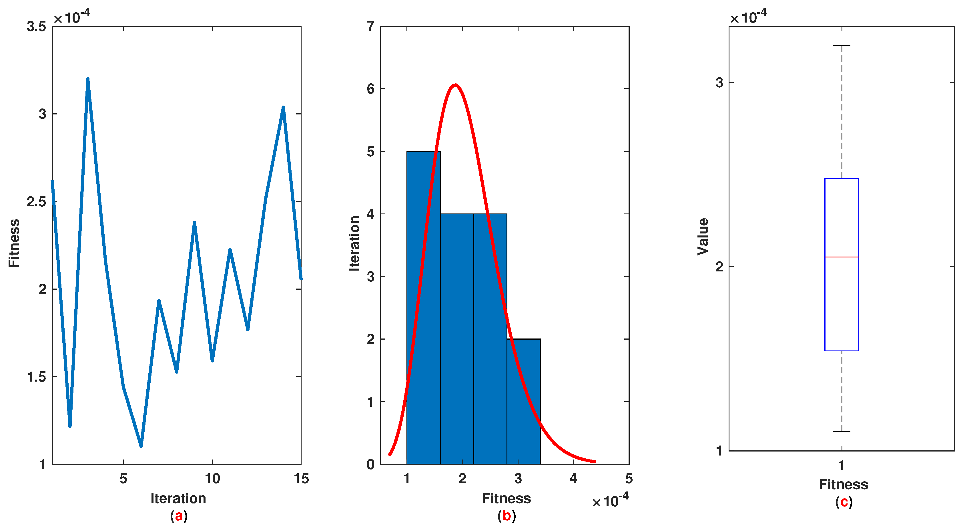
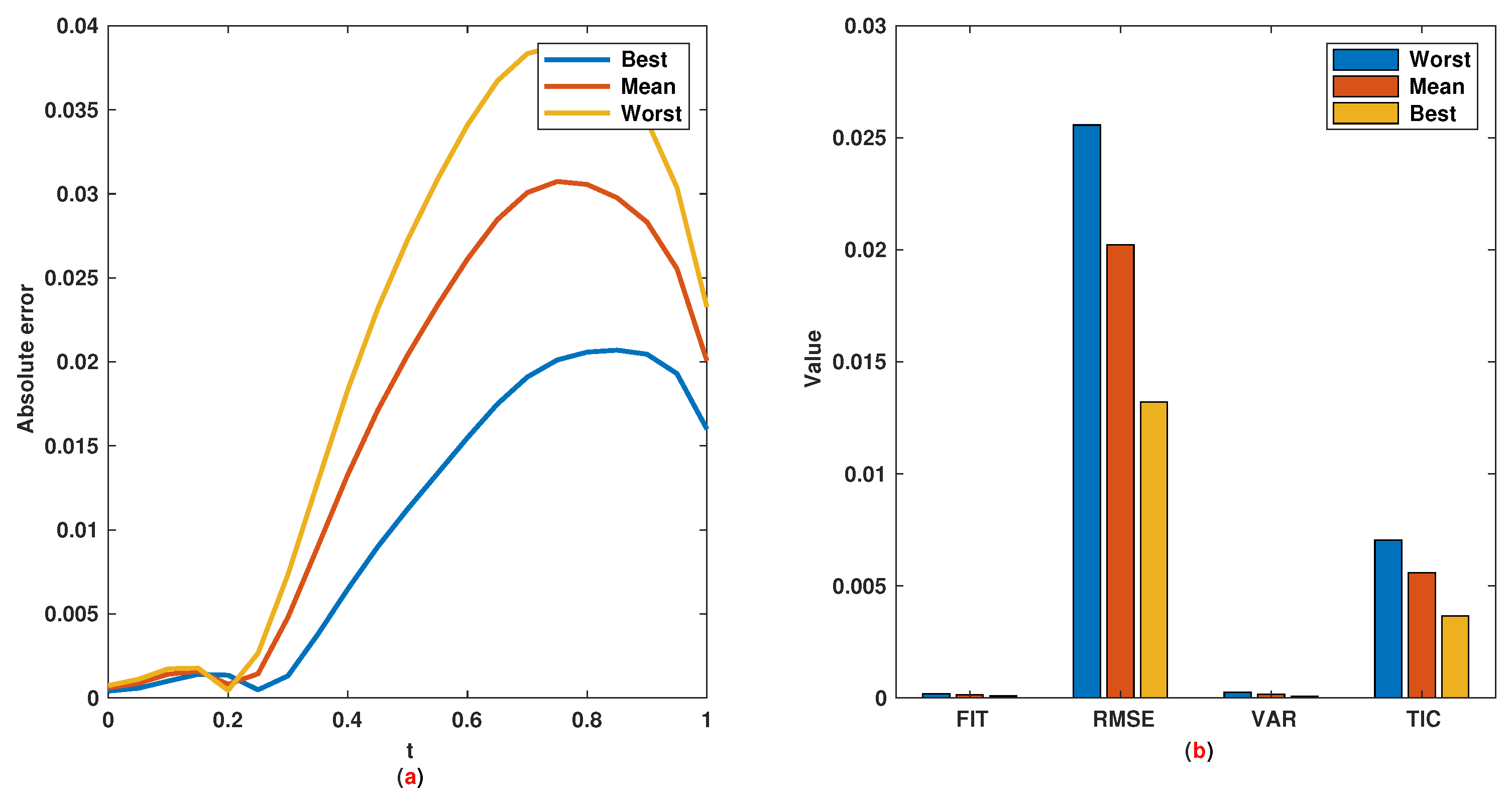
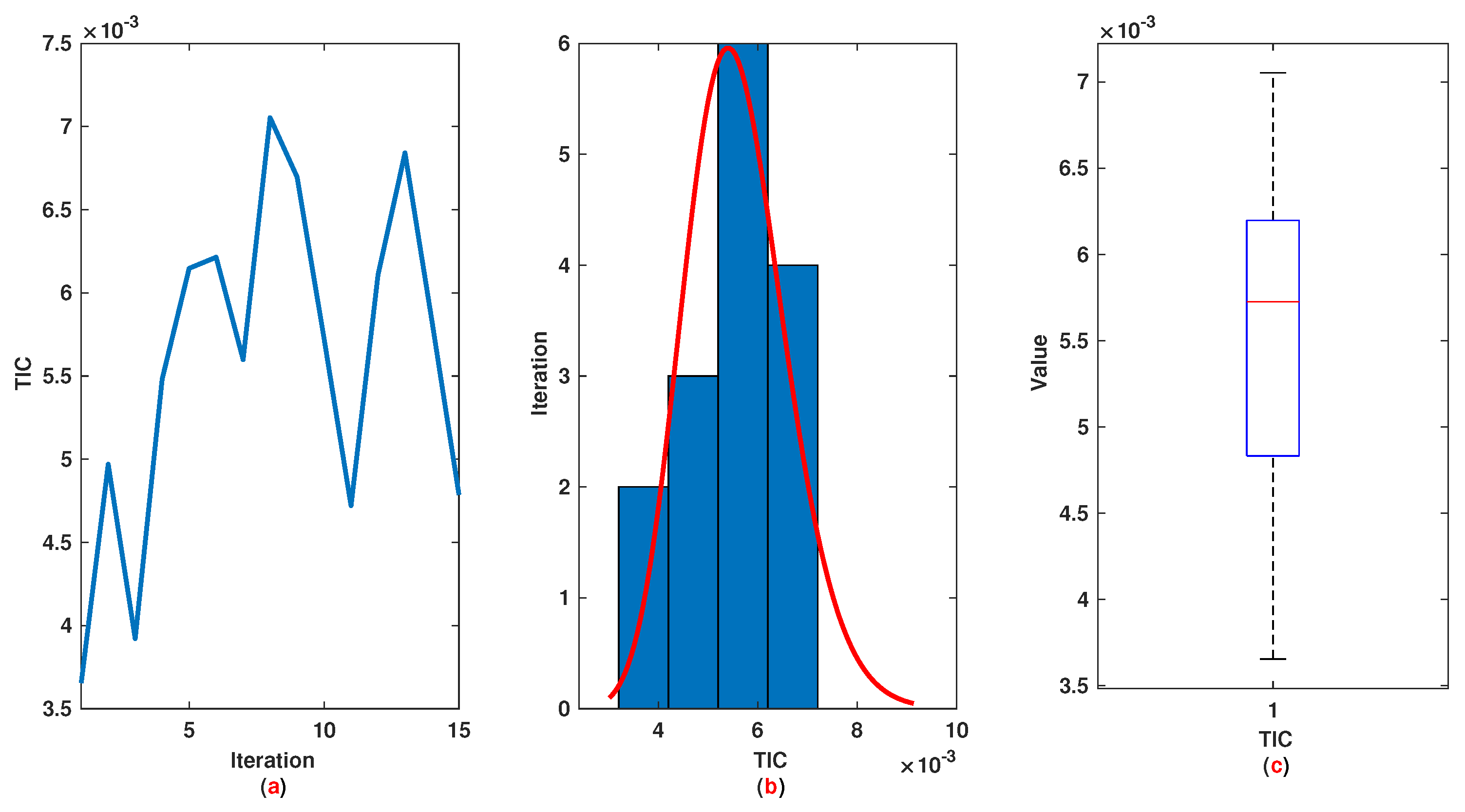
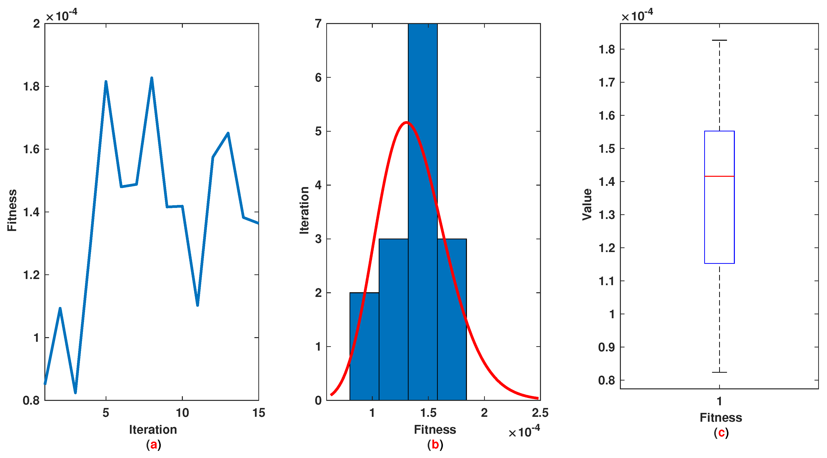
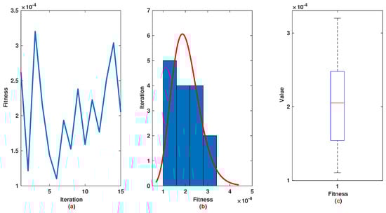
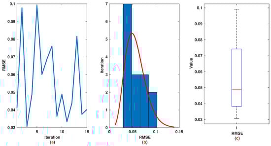
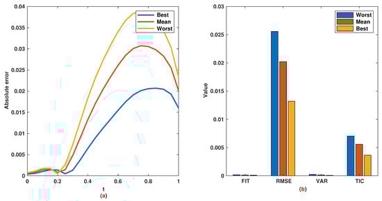
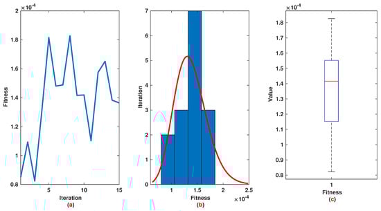
6. Evaluation Index
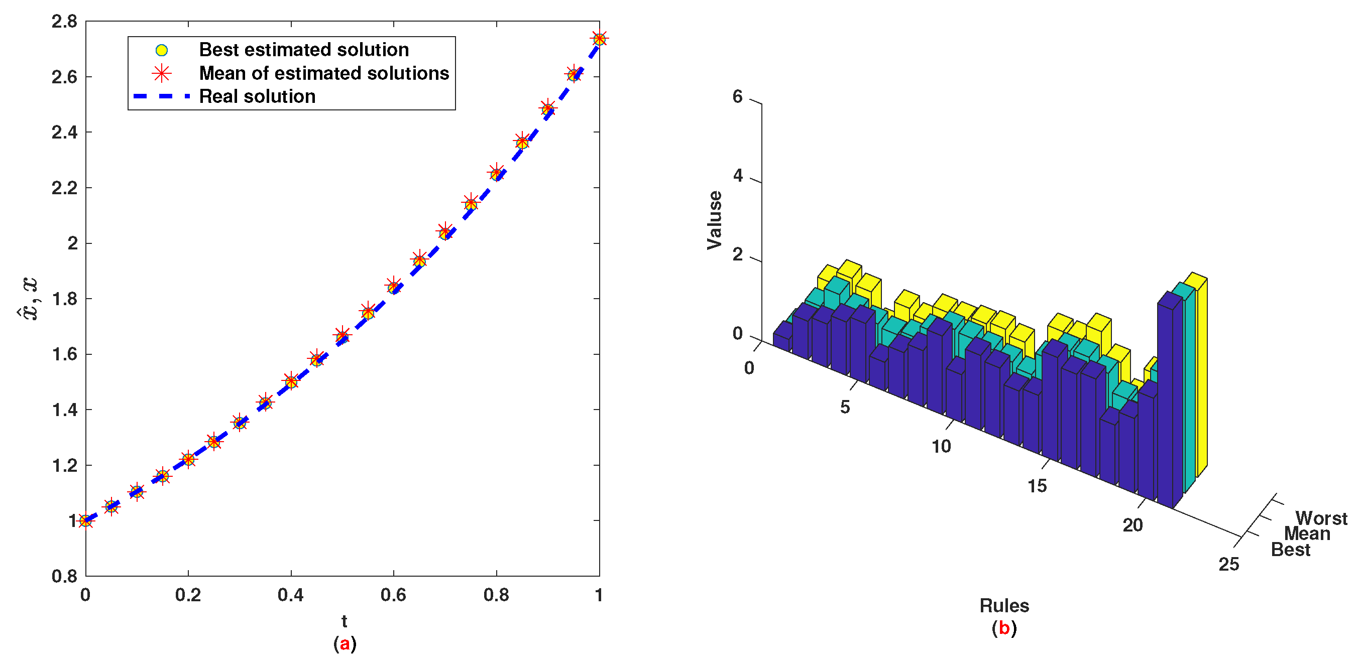
7. Simulations
8. Conclusions
Author Contributions
Funding
Conflicts of Interest
Abbreviations
| SCKF | Square root cubature Kalman filter |
| SMDE | Singular multi-pantograph differential equations |
| T2-FLS | Type-2 fuzzy logic system |
| FLS | Fuzzy logic system |
| NN | Neural network |
| MDE | Multi-pantograph differential equation |
| RMSE | Root mean square error |
| TIC | Inequality coefficient of Theil index |
| VAR | variance |
| FIT | Fitness |
| IR | Interquartile range |
| Med | Median |
| Min | Minimum |
| M | Number of rules |
| Center of l-th Gaussian membership function | |
| Upper standard division | |
| Lower standard division | |
| J | Cost function |
| l-th rule firing | |
| Covariance matrix | |
| Kalman gain | |
| N | Number of data samples |
References
- Ahmad, I.; Mukhtar, A. Stochastic approach for the solution of multi-pantograph differential equation arising in cell-growth model. Appl. Math. Comput. 2015, 261, 360–372. [Google Scholar]
- Heydari, M.; Loghmani, G.; Hosseini, S. Operational matrices of Chebyshev cardinal functions and their application for solving delay differential equations arising in electrodynamics with error estimation. Appl. Math. Model. 2013, 37, 7789–7809. [Google Scholar] [CrossRef]
- Hoseini, S.M. Optimal control of linear pantograph-type delay systems via composite Legendre method. J. Frankl. Inst. 2020, 357, 5402–5427. [Google Scholar] [CrossRef]
- Ahmad, I.; Raja, M.A.Z.; Bilal, M.; Ashraf, F. Bio-inspired computational heuristics to study Lane–Emden systems arising in astrophysics model. SpringerPlus 2016, 5, 1866. [Google Scholar] [CrossRef]
- Ahmad, I.; Ahmad, F.; Bilal, M. Neuro-Heuristic Computational Intelligence for nonlinear Thomas-Fermi equation using trigonometric and hyperbolic approximation. Measurement 2020, 156, 107549. [Google Scholar] [CrossRef]
- Ndolane, S. Solutions for some conformable differential equations. Progr. Fract. Differ. Appl. 2018, 4, 493–501. [Google Scholar]
- El-Ajou, A.; Moa’ath, N.O.; Al-Zhour, Z.; Momani, S. Analytical numerical solutions of the fractional multi-pantograph system: Two attractive methods and comparisons. Results Phys. 2019, 14, 102500. [Google Scholar] [CrossRef]
- Ahmad, E.l.; Omar, A.A.; Shaher, M. Homotopy analysis method for second-order boundary value problems of integrodifferential equations. Discret. Dyn. Nat. Soc. 2012, 2012, 107549. [Google Scholar]
- Ndolane, S.; Niang, F.A. Homotopy perturbation ρ-laplace transform method and its application to the fractional diffusion equation and the fractional diffusion-reaction equation. Fractal Fract. 2019, 3, 14. [Google Scholar]
- Ezz-Eldien, S.; Wang, Y.; Abdelkawy, M.; Zaky, M.; Aldraiweesh, A.; Machado, J.T. Chebyshev spectral methods for multi-order fractional neutral pantograph equations. Nonlinear Dyn. 2020, 100, 3785–3797. [Google Scholar] [CrossRef]
- Vichitkunakorn, P.; Vo, T.N.; Razzaghi, M. A numerical method for fractional pantograph differential equations based on Taylor wavelets. Trans. Inst. Meas. Control 2020, 42, 1334–1344. [Google Scholar] [CrossRef]
- Dehestani, H.; Ordokhani, Y.; Razzaghi, M. Numerical technique for solving fractional generalized pantograph-delay differential equations by using fractional-order hybrid bessel functions. Int. J. Appl. Comput. Math. 2020, 6, 1–27. [Google Scholar] [CrossRef]
- Sher, M.; Shah, K.; Fečkan, M.; Khan, R.A. Qualitative analysis of multi-terms fractional order delay differential equations via the topological degree theory. Mathematics 2020, 8, 218. [Google Scholar] [CrossRef]
- Eriqat, T.; El-Ajou, A.; Moa’ath, N.O.; Al-Zhour, Z.; Momani, S. A New Attractive Analytic Approach for Solutions of Linear and Nonlinear Neutral Fractional Pantograph Equations. Chaos Solitons Fractals 2020, 138, 109957. [Google Scholar] [CrossRef]
- Valizadeh, M.; Mahmoudi, Y.; Dastmalchi Saei, F. Application of Natural Transform Method to Fractional Pantograph Delay Differential Equations. J. Math. 2019, 2019, 3913840. [Google Scholar] [CrossRef]
- Ebrahimi, H.; Sadri, K. An operational approach for solving fractional pantograph differential equation. Iran. J. Numer. Anal. Optim. 2019, 9, 37–68. [Google Scholar]
- Davaeifar, S.; Rashidinia, J. Solution of a system of delay differential equations of multi pantograph type. J. Taibah Univ. Sci. 2017, 11, 1141–1157. [Google Scholar] [CrossRef]
- Ezz-Eldien, S.S. On solving systems of multi-pantograph equations via spectral tau method. Appl. Math. Comput. 2018, 321, 63–73. [Google Scholar]
- Hafez, R.; Youssri, Y.H. Shifted gegenbauer-gauss collocation method forsolving fractional neutralfunctional-differential equations withproportional delays. Kragujev. J. Math. 2020, 46, 981–996. [Google Scholar]
- Youssri, H.; Hafez, R.M. Exponential Jacobi spectral method for hyperbolic partial differential equations. Math. Sci. 2019, 13, 347–354. [Google Scholar] [CrossRef]
- Doha, E.H.; Hafez, R.M.; Youssri, Y.H. Shifted Jacobi spectral-Galerkin method for solving hyperbolic partial differential equations. Comput. Math. Appl. 2019, 78, 889–904. [Google Scholar]
- Dai, S. Fuzzy Kolmogorov Complexity Based on a Classical Description. Entropy 2020, 22, 66. [Google Scholar] [CrossRef]
- Jin, Y.; Ashraf, S.; Abdullah, S. Spherical fuzzy logarithmic aggregation operators based on entropy and their application in decision support systems. Entropy 2019, 21, 628. [Google Scholar] [CrossRef]
- Salem, O.A.; Liu, F.; Chen, Y.P.P.; Chen, X. Ensemble Fuzzy Feature Selection Based on Relevancy, Redundancy, and Dependency Criteria. Entropy 2020, 22, 757. [Google Scholar] [CrossRef]
- Troussas, C.; Krouska, A.; Sgouropoulou, C.; Voyiatzis, I. Ensemble Learning Using Fuzzy Weights to Improve Learning Style Identification for Adapted Instructional Routines. Entropy 2020, 22, 735. [Google Scholar] [CrossRef]
- Batool, B.; Ahmad, M.; Abdullah, S.; Ashraf, S.; Chinram, R. Entropy Based Pythagorean Probabilistic Hesitant Fuzzy Decision Making Technique and Its Application for Fog-Haze Factor Assessment Problem. Entropy 2020, 22, 318. [Google Scholar] [CrossRef]
- Yan, B.; Yu, L.; Wang, J. Research on Evaluating the Sustainable Operation of Rail Transit System Based on QFD and Fuzzy Clustering. Entropy 2020, 22, 750. [Google Scholar] [CrossRef]
- Ma, L.V.; Park, J.; Nam, J.; Ryu, H.; Kim, J. A fuzzy-based adaptive streaming algorithm for reducing entropy rate of dash bitrate fluctuation to improve mobile quality of service. Entropy 2017, 19, 477. [Google Scholar] [CrossRef]
- Raja, M.A.Z.; Ahmad, I.; Khan, I.; Syam, M.I.; Wazwaz, A.M. Neuro-heuristic computational intelligence for solving nonlinear pantograph systems. Front. Inf. Technol. Electron. Eng. 2017, 18, 464–484. [Google Scholar] [CrossRef]
- Effati, S.; Pakdaman, M. Artificial neural network approach for solving fuzzy differential equations. Inf. Sci. 2010, 180, 1434–1457. [Google Scholar] [CrossRef]
- Hou, C.C.; Simos, T.E.; Famelis, I.T. Neural network solution of pantograph type differential equations. Math. Methods Appl. Sci. 2020, 43, 3369–3374. [Google Scholar] [CrossRef]
- Abbasi, A.A.; Javed, S.; Shamshirband, S. An intelligent memory caching architecture for data-intensive multimedia applications. In Multimedia Tools and Applications; Springer: Berlin/Heidelberg, Germany, 2020; pp. 1–19. [Google Scholar]
- Inayat, I.; Salim, S.S.; Marczak, S.; Daneva, M.; Shamshirband, S. A systematic literature review on agile requirements engineering practices and challenges. Comput. Hum. Behav. 2015, 51, 915–929. [Google Scholar] [CrossRef]
- Shahid, F.; Ashraf, H.; Ghani, A.; Ghayyur, S.A.K.; Shamshirband, S.; Salwana, E. PSDS–Proficient Security Over Distributed Storage: A Method for Data Transmission in Cloud. IEEE Access 2020, 8, 118285–118298. [Google Scholar] [CrossRef]
- Samadianfard, S.; Jarhan, S.; Salwana, E.; Mosavi, A.; Shamshirband, S.; Akib, S. Support vector regression integrated with fruit fly optimization algorithm for river flow forecasting in Lake Urmia Basin. Water 2019, 11, 1934. [Google Scholar] [CrossRef]
- Nabipour, M.; Nayyeri, P.; Jabani, H.; Mosavi, A.; Salwana, E. Deep learning for Stock Market Prediction. Entropy 2020, 22, 840. [Google Scholar] [CrossRef]
- Riahi-Madvar, H.; Dehghani, M.; Seifi, A.; Salwana, E.; Shamshirband, S.; Mosavi, A.; Chau, K.W. Comparative analysis of soft computing techniques RBF, MLP, and ANFIS with MLR and MNLR for predicting grade-control scour hole geometry. Eng. Appl. Comput. Fluid Mech. 2019, 13, 529–550. [Google Scholar] [CrossRef]
- Homaei, M.H.; Salwana, E.; Shamshirband, S. An enhanced distributed data aggregation method in the Internet of Things. Sensors 2019, 19, 3173. [Google Scholar] [CrossRef]
- Nie, M.; Tan, W.W. Towards an efficient type-reduction method for interval type-2 fuzzy logic systems. In Proceedings of the 2008 IEEE International Conference on Fuzzy Systems (IEEE World Congress on Computational Intelligence), Hong Kong, China, 1–6 June 2008; pp. 1425–1432. [Google Scholar]
- Khalil, H.K. Lyapunov Stability. Available online: https://www.eolss.net/Sample-Chapters/C18/E6-43-21-05.pdf (accessed on 13 August 2020).
- Ndolane, S. Exponential form for Lyapunov function and stability analysis of the fractional differential equations. J. Math. Comput. Sci 2018, 18, 388–397. [Google Scholar]














| t | Min | Mean | Med | IR |
|---|---|---|---|---|
| 0 | 0.0218 | 0.0776 | 0.0823 | 0.0451 |
| 0.0500 | 0.0228 | 0.0786 | 0.0830 | 0.0448 |
| 0.1000 | 0.0223 | 0.0788 | 0.0835 | 0.0455 |
| 0.1500 | 0.0200 | 0.0774 | 0.0827 | 0.0473 |
| 0.2000 | 0.0154 | 0.0736 | 0.0799 | 0.0498 |
| 0.2500 | 0.0089 | 0.0672 | 0.0746 | 0.0519 |
| 0.3000 | 0.0014 | 0.0589 | 0.0675 | 0.0523 |
| 0.3500 | 0.0040 | 0.0505 | 0.0595 | 0.0520 |
| 0.4000 | 0.0001 | 0.0430 | 0.0514 | 0.0500 |
| 0.4500 | 0.0030 | 0.0373 | 0.0434 | 0.0416 |
| 0.5000 | 0.0039 | 0.0323 | 0.0354 | 0.0328 |
| 0.5500 | 0.0003 | 0.0279 | 0.0278 | 0.0202 |
| 0.6000 | 0.0006 | 0.0242 | 0.0231 | 0.0139 |
| 0.6500 | 0.0042 | 0.0211 | 0.0209 | 0.0129 |
| 0.7000 | 0.0026 | 0.0179 | 0.0167 | 0.0159 |
| 0.7500 | 0.0001 | 0.0149 | 0.0124 | 0.0138 |
| 0.8000 | 0.0019 | 0.0121 | 0.0120 | 0.0127 |
| 0.8500 | 0.0012 | 0.0092 | 0.0091 | 0.0112 |
| 0.9000 | 0.0000 | 0.0062 | 0.0057 | 0.0087 |
| 0.9500 | 0.0003 | 0.0033 | 0.0030 | 0.0053 |
| 1.0000 | 0.0000 | 0.0000 | 0.0000 | 0.0000 |
| t | Min | Mean | Med | IR |
|---|---|---|---|---|
| 0 | 0.0004 | 0.0006 | 0.0006 | 0.0001 |
| 0.0500 | 0.0006 | 0.0009 | 0.0009 | 0.0002 |
| 0.1000 | 0.0010 | 0.0014 | 0.0015 | 0.0003 |
| 0.1500 | 0.0013 | 0.0016 | 0.0016 | 0.0002 |
| 0.2000 | 0.0000 | 0.0008 | 0.0008 | 0.0005 |
| 0.2500 | 0.0002 | 0.0014 | 0.0013 | 0.0014 |
| 0.3000 | 0.0013 | 0.0048 | 0.0047 | 0.0025 |
| 0.3500 | 0.0038 | 0.0090 | 0.0092 | 0.0038 |
| 0.4000 | 0.0065 | 0.0133 | 0.0137 | 0.0050 |
| 0.4500 | 0.0090 | 0.0171 | 0.0176 | 0.0059 |
| 0.5000 | 0.0112 | 0.0204 | 0.0210 | 0.0067 |
| 0.5500 | 0.0134 | 0.0234 | 0.0240 | 0.0073 |
| 0.6000 | 0.0155 | 0.0261 | 0.0268 | 0.0077 |
| 0.6500 | 0.0175 | 0.0285 | 0.0292 | 0.0079 |
| 0.7000 | 0.0191 | 0.0301 | 0.0309 | 0.0079 |
| 0.7500 | 0.0201 | 0.0307 | 0.0316 | 0.0075 |
| 0.8000 | 0.0206 | 0.0306 | 0.0314 | 0.0069 |
| 0.8500 | 0.0207 | 0.0298 | 0.0306 | 0.0064 |
| 0.9000 | 0.0205 | 0.0283 | 0.0291 | 0.0057 |
| 0.9500 | 0.0193 | 0.0255 | 0.0262 | 0.0041 |
| 1.0000 | 0.0157 | 0.0201 | 0.0205 | 0.0028 |
| t | Exact Solution | Proposed Method | Method of Reference [29] |
|---|---|---|---|
| 0 | 1.0000 | 1.0000 | 1.0000 |
| 0.1 | 1.1052 | 1.1051 | 1.1051 |
| 0.2 | 1.2214 | 1.2213 | 1.2213 |
| 0.3 | 1.3499 | 1.3498 | 1.3497 |
| 0.4 | 1.4918 | 1.4917 | 1.4917 |
| 0.5 | 1.6487 | 1.6486 | 1.6486 |
| 0.6 | 1.8221 | 1.8221 | 1.8220 |
| 0.7 | 2.0138 | 2.0137 | 2.0136 |
| 0.8 | 2.2255 | 2.2254 | 2.2253 |
| 0.9 | 2.4596 | 2.4595 | 2.4594 |
| 1 | 2.7183 | 2.7181 | 2.7181 |
© 2020 by the authors. Licensee MDPI, Basel, Switzerland. This article is an open access article distributed under the terms and conditions of the Creative Commons Attribution (CC BY) license (http://creativecommons.org/licenses/by/4.0/).
Share and Cite
Mosavi, A.; Shokri, M.; Mansor, Z.; Qasem, S.N.; Band, S.S.; Mohammadzadeh, A. Machine Learning for Modeling the Singular Multi-Pantograph Equations. Entropy 2020, 22, 1041. https://doi.org/10.3390/e22091041
Mosavi A, Shokri M, Mansor Z, Qasem SN, Band SS, Mohammadzadeh A. Machine Learning for Modeling the Singular Multi-Pantograph Equations. Entropy. 2020; 22(9):1041. https://doi.org/10.3390/e22091041
Chicago/Turabian StyleMosavi, Amirhosein, Manouchehr Shokri, Zulkefli Mansor, Sultan Noman Qasem, Shahab S. Band, and Ardashir Mohammadzadeh. 2020. "Machine Learning for Modeling the Singular Multi-Pantograph Equations" Entropy 22, no. 9: 1041. https://doi.org/10.3390/e22091041
APA StyleMosavi, A., Shokri, M., Mansor, Z., Qasem, S. N., Band, S. S., & Mohammadzadeh, A. (2020). Machine Learning for Modeling the Singular Multi-Pantograph Equations. Entropy, 22(9), 1041. https://doi.org/10.3390/e22091041

