The Effect of Digital Literacy on Online Purchase Intention: The Mediating Role of Social Media Use
Abstract
1. Introduction
- Does digital literacy have a direct and significant effect on online purchase intention?
- Does digital literacy positively influence social media use?
- Does social media use mediate the relationship between digital literacy and online purchase intention?
2. Conceptual Framework
2.1. Digital Literacy
2.2. Social Media Use
2.3. E-Purchase Intention
2.4. Previous Studies on Digital Literacy, Social Media Use, and Online Purchase Intention
3. Materials and Methods
3.1. Research Aim
3.2. Research Model and Data Collection Method
- Demographic information of the participants,
- A ten-item Digital Literacy Scale,
- A three-item Social Media Use Scale, and
- A four-item Online Purchase Intention Scale.
3.3. Research Population and Sample
4. Results
5. Discussion
6. Conclusions
6.1. Practical Implications
6.2. Policy Implications
6.3. Consumer Implications
7. Limitations and Future Research
Author Contributions
Funding
Institutional Review Board Statement
Informed Consent Statement
Data Availability Statement
Conflicts of Interest
References
- Voogt, J.; Roblin, N.P. A comparative analysis of international frameworks for 21st century competences: Implications for national curriculum policies. J. Curric. Stud. 2012, 44, 299–321. [Google Scholar] [CrossRef]
- Eshet, Y. Digital literacy: A conceptual framework for survival skills in the digital era. J. Educ. Multimed. Hypermedia 2004, 13, 93–106. [Google Scholar]
- Ng, W. Can we teach digital natives digital literacy? Comput. Educ. 2012, 59, 1065–1078. [Google Scholar] [CrossRef]
- Mahmood, M.; Batool, S.H.; Rafiq, M.; Safdar, M. Examining digital information literacy as a determinant of women’s online shopping behavior. Inf. Technol. People 2022, 35, 2098–2114. [Google Scholar] [CrossRef]
- Gül, Ö.; Küsbeci, P. İşletmelerde dijital dönüşüm sürecinde e-ticaret ve sosyal ticaretin önemi. Uluslararası Yönetim Ve Sos. Araştırmalar Derg. 2021, 8, 29–38. [Google Scholar]
- Türkiye İşveren Sendikalari Konfederasyonu. Dijital 2024: Küresel Görünüm Raporu. Available online: https://www.tisk.org.tr/dokuman/dijital-2024-raporu---ekim.pdf (accessed on 1 October 2025).
- Tarsakoo, P.; Charoensukmongkol, P. Dimensions of social media marketing capabilities and their contribution to business performance of firms in Thailand. J. Asia Bus. Stud. 2020, 14, 441–461. [Google Scholar] [CrossRef]
- Jamil, K.; Dunnan, L.; Gul, R.F.; Shehzad, M.U.; Gillani, S.H.M.; Awan, F.H. Role of social media marketing activities in influencing customer intentions: A perspective of a new emerging era. Front. Psychol. 2022, 12, 808525. [Google Scholar] [CrossRef]
- Appel, G.; Grewal, L.; Hadi, R.; Stephen, A.T. The future of social media in marketing. J. Acad. Mark. Sci. 2020, 48, 79–95. [Google Scholar] [CrossRef]
- Nazzal, A.; Thoyib, A.; Zain, D.; Hussein, A.S. The effect of digital literacy and website quality on purchase intention in internet shopping through mediating variable: The case of internet users in Palestine. Webology 2022, 19, 2414–2434. [Google Scholar] [CrossRef]
- Özcan, H.M.; Argan, M. The Relationship Between Online Consumer Engagement and Loyalty and Repurchase Intention: Facebook Case. J. Consum. Consum. Res. 2015, 6, 51–82. [Google Scholar]
- Altun, A. Gelişen Teknolojiler ve Yeni Okuryazarlıklar; Anı Yayıncılık: Ankara, Turkey, 2005. [Google Scholar]
- Etike, Ş. Gençlik ve Dijital Okuryazarlık: İletişim Fakültesi Öğrencileri Üzerine Bir Araştırma. Emek Araştırma Derg. 2021, 21, 295–320. [Google Scholar]
- Aşıcı, M. Literacy as a Personal and Social Value. J. Values Educ. 2009, 7, 9–26. [Google Scholar]
- Gilster, P. Digital Literacy; Wiley Computer Pub: New York, NY, USA, 1997; p. 1. [Google Scholar]
- Reddy, P.; Sharma, B.; Chaudhary, K. Digital literacy: A review of literature. Int. J. Technoethics (IJT) 2020, 11, 65–94. [Google Scholar] [CrossRef]
- Semente, E.M.M.; Whyte, G. Assessing digital literacy among Namibian millennials and the impact on consumer decision-making styles: A case study. Int. J. Appl. Manag. Sci. Eng. (IJAMSE) 2020, 7, 54–73. [Google Scholar] [CrossRef]
- Jamila, M.U.; Ratnawati, K.; Hussein, A.S. The Effect of Digital Literacy to Behavioral Intention with ICT Self-Efficacy as Variable Moderation (Studies in GoPay Users in Malang). In Proceedings of the 3rd Asia Pacific International Conference of Management and Business Science (AICMBS 2019), Batu, Indonesia, 30 October–1 November 2019; Atlantis Press: Dordrecht, The Netherlands, 2020; pp. 155–160. [Google Scholar]
- Nguyen, T.T.; Thị, N.H.T.; Thị, H.M.D.; Dinh, T.K.L.; Nguyen, T.U.N.; Dang, T.M.K. The impact of digital literacy on online security behavior and its influence on consumers’ intention to use e-payment methods. Vnu J. Econ. Bus. 2024, 5, 115. [Google Scholar]
- Stankevičienė, J.; Bozdog, L.Ş.; Glovațchi, B.; Mircea, G.; Noja, G.G.; Kostopoulos, G. Shaping consumer behaviour in a digital landscape: The impact of technology readiness on the purchase of sustainable IoT products. Int. Mark. Rev. 2025; ahead-of-print. [Google Scholar]
- Pertiwi, I.S.K.; Lestari, M.T. Digital Literacy Analysis: A Case Study of Telkom Indonesia in Exploring Its Work Environment Dynamics. Bricol. J. Magister 2024, 10, 231–244. Available online: https://journal.ubm.ac.id/index.php/bricolage/article/view/5321 (accessed on 13 September 2025). [CrossRef]
- Egan, K.L.; Villani, S.; Soule, E.K. Absence of age verification for online purchases of cannabidiol and delta-8: Implications for youth access. J. Adolesc. Health 2023, 73, 195–197. [Google Scholar] [CrossRef]
- Shetty, Y.B.; Shetty, S.; Sequeira, P. A Study on Impact of Social Media on Online Shopping. In Proceedings of the 5th International Conference on New Age Marketing, Meghalaya, India, 18–19 January 2024; pp. 1–17. [Google Scholar]
- Chung, C.; Muk, A. Online shoppers’ social media usage and shopping behavior. In The Customer Is Not Always Right? Marketing Orientations in a Dynamic Business World, Proceedings of the 2011 World Marketing Congress, Reims, France, 19–23 July 2011; Springer International Publishing: Cham, Switzerland, 2017; p. 133. [Google Scholar]
- Tektas, N. A Research on University Students’ Social Networking Habits. J. Hist. Sch. 2014, 17, 851–870. [Google Scholar] [CrossRef]
- Arora, A.; Bansal, S.; Kandpal, C.; Aswani, R.; Dwivedi, Y. Measuring social media influencer index-insights from Facebook, Twitter, and Instagram. J. Retail. Consum. Serv. 2019, 49, 86–101. [Google Scholar] [CrossRef]
- Liao, L.; Huang, T. The effect of different social media marketing channels and events on movie box office: An elaboration likelihood model perspective. Inf. Manag. 2021, 58, 103481. [Google Scholar] [CrossRef]
- Chen, L.; Wang, R. Trust development and transfer from electronic commerce to social commerce: An empirical investigation—American. J. Ind. Bus. Manag. 2016, 6, 568. [Google Scholar] [CrossRef]
- Ahmed, J.N.; Adalıer, A.; Özgit, H.; Kamyabi, M. Do Social Media Platforms Control the Sustainable Purchase Intentions of Younger People? Sustainability 2025, 17, 5488. [Google Scholar] [CrossRef]
- Catană, Ș.A.; Imbrișcă, C.I.; Veith, C. Understanding Generation Z′ s Purchasing Behavior on Online Marketplaces: A TAM-Based Approach. J. Theor. Appl. Electron. Commer. Res. 2025, 20, 260. [Google Scholar] [CrossRef]
- Kotler, P.; Armstrong, G.; Opresnik, M.O. Principles of Marketing, 17th ed.; Pearson Education Limited: London, UK, 2018. [Google Scholar]
- Hezarkhani, M.; Jalalinejad, R.; Mohammadpour, F.; Mahmoudi, S. Investigation of the social network marketing influence on consumer behavior with the mediating role of brand value (a case study for iPhone market). Econ. Ann.-XXI 2023, 203, 25–30. [Google Scholar] [CrossRef]
- Fitri, R.A.; Wulandari, R. Online purchase intention factors in Indonesian millenial. Int. Rev. Manag. Mark. 2020, 10, 122–127. [Google Scholar] [CrossRef]
- Bergeron, J. Antecedents and Consequences of Salesperson Listening Effectiveness in Buyer-Seller Relationships. Ph.D. Thesis, Concordia University, Montreal, QC, Canada, 2004. [Google Scholar]
- Farris, P.W.; Bendle, N.; Pfeifer, P.; Reibstein, D. Marketing Metrics: The Definitive Guide to Measuring Marketing Performance; Pearson Education: Upper Saddle River, NJ, USA, 2010. [Google Scholar]
- Le, T.T.; Le Thi Cam, T.; Nguyen Thi, N.; Le Ngoc Phuong, V. Do corporate social responsibility drive sustainable purchase intention? An empirical study in an emerging economy. Benchmarking Int. J. 2025, 32, 1141–1172. [Google Scholar] [CrossRef]
- Aluri, A.; Slevitch, L.; Larzelere, R. The influence of embedded social media channels on travelers’ gratifications, satisfaction, and purchase intentions. Cornell Hosp. Q. 2016, 57, 250–267. [Google Scholar] [CrossRef]
- Yılmaz Uz, C. Factors Affecting Consumers’ Intention to Buy Luxury Brand. Cumhur. Üniversitesi İktisadi Ve İdari Bilim. Derg. 2022, 23, 455–470. [Google Scholar] [CrossRef]
- Athapaththu, J.C.; Kulathunga, D. Factors Affecting Online Purchase Intention: Effects of Technology and Social Commerce. Int. Bus. Res. 2018, 11, 111–128. [Google Scholar] [CrossRef]
- Yamamoto, G.T. E-Ticaret Kavramlar Gelişim ve Uygulamalar; Kriter Yayınevi: İstanbul, Turkey, 2013. [Google Scholar]
- Rahayu, R.; Day, J. Determinant factors of e-commerce adoption by SMEs in developing country: Evidence from Indonesia. Procedia-Soc. Behav. Sci. 2015, 195, 142–150. [Google Scholar] [CrossRef]
- Al-Adwan, A.S.; Alrousan, M.K.; Yaseen, H.; Alkufahy, A.M.; Alsoud, M. Boosting online purchase intention in high-uncertainty-avoidance societies: A signaling theory approach. J. Open Innov. Technol. Mark. Complex. 2022, 8, 136. [Google Scholar] [CrossRef]
- Zhao, Y.; Cormican, K.; Sampaio, S. Clicks vs. bricks: Exploring the critical success factors for consumer purchase intention in e-commerce. Procedia Comput. Sci. 2024, 239, 590–597. [Google Scholar] [CrossRef]
- Mirabi, V.; Akbariyeh, H.; Tahmasebifard, H. A study of factors affecting customers’ purchase intention. J. Multidiscip. Eng. Sci. Technol. (JMEST) 2015, 2, 267–273. [Google Scholar]
- Köker, N.E.; Köseoğlu, Ö.; Yakın, M. Is E-Purchase Intention Reinforced by The Use of the Internet and Social Media? A Quantitative Study of University Students. J. Erciyes Commun. 2018, 5, 143–162. [Google Scholar]
- Mac Callum, K.; Jeffrey, L. Factors impacting teachers’ adoption of mobile learning. J. Inf. Technol. Educ. Res. 2014, 13, 141–162. [Google Scholar] [CrossRef]
- Nawafleh, S. Factors affecting the continued use of e-government websites by citizens: An exploratory study in the Jordanian public sector. Transform. Gov. People Process Policy 2018, 12, 244–264. [Google Scholar] [CrossRef]
- Ruskova, S.; Kunev, S. Investigating consumer motivation in the adoption of a new product under the conditions of uncertainty. J. Entrep. Innov. 2022, 14, 54–60. [Google Scholar]
- Ullah, M.S.; Khan, M.K.; Rashad, G.; Oglu, A.; Yasmin, T. The influence of digital literacy on consumer perceptions and e-commerce engagement. Policy Res. J. 2025, 3, 92–105. [Google Scholar]
- Süzer, Ö.Ö.; Altın, S. The Effect of Female Consumers’ Digital Literacy on E-Purchasing Intention. Int. J. Econ. Bus. Politics 2023, 7, 203–225. [Google Scholar]
- Özbakır Umut, M. Examining the Relationship between Digital Literacy Levels and Online Purchase Intentions of Generation X, Y, and Z Consumers. J. Curr. Mark. Approaches Res. 2024, 5, 1–20. [Google Scholar] [CrossRef]
- Isnaini, I.; Nasyiriyah, T.N.; Istighfari, N.A.; Rohmah, S.R. The Role of Digital Literacy in Social Media. MIMESIS 2025, 6, 60–75. [Google Scholar] [CrossRef]
- Janeth, G.I.; Andiyansari, P. The Influence of Digital Literacy Levels on Social Media Use Among Students. Int. J. Bus. Educ. Humanit. Soc. Sci. 2023, 5, 93–100. [Google Scholar]
- Karabayır, G.; Akkoyunlu, M.C.; Ada, S. The Impact of Digital Literacy and Social Media Addiction Levels on Professional Knowledge Acquisition. Karamanoglu Mehmetbey Univ. J. Soc. Econ. Res. 2025, 27, 143–158. [Google Scholar]
- Maisuroh, S.; Jamil, M.; Manshur, U. The Role of Social Media in Enhancing Digital Literacy Among Generation Z: A Social and Psychological Perspective. J. Soc. Stud. Educ. 2024, 1, 113–125. [Google Scholar] [CrossRef]
- Macías Urrego, J.A.; García Pineda, V.; Montoya Restrepo, L.A. The power of social media in the decision-making of current and future professionals: A crucial analysis in the digital era. Cogent Bus. Manag. 2024, 11, 2421411. [Google Scholar] [CrossRef]
- Yang, Y. The influence of social media on purchase decisions and brand attitudes. Trans. Econ. Bus. Manag. Res. 2024, 8, 179–187. [Google Scholar] [CrossRef]
- Alfikri, R. Analysis the use of social media on purchase decisions. J. Bisnis Dan Manaj. 2021, 8, 7–15. [Google Scholar] [CrossRef]
- Chahdi, F.; Benarous, D.; Louail, B. The impact of social media on purchase decisions in electronic marketing: A field study on a sample of consumers in the Wilaya of Algiers. Int. J. Econ. Perspect. 2024, 18, 805–815. [Google Scholar]
- Hu, S.; Zhu, Z. Effects of Social Media Usage on Consumers’ Purchase Intention in Social Commerce: A Cross-Cultural Empirical Analysis. Front. Psychol. 2022, 13, 837752. [Google Scholar] [CrossRef]
- Balakrishnan, B.K.; Dahnil, M.I.; Yi, W.J. The Impact of Social Media Marketing Medium toward Purchase Intention and Brand Loyalty among Generation Y. Procedia—Soc. Behav. Sci. 2014, 148, 177–185. [Google Scholar] [CrossRef]
- Permatasari, A.; Kuswadi, E. The Impact of Social Media on Consumers’ Purchase Intention: A Study of E-commerce Sites in Jakarta, Indonesia. Rev. Integr. Bus. Econ. Res. 2017, 6, 321–335. [Google Scholar]
- AlShawabkeh, A.; Nuseir, M.T.; Aljumah, A. Impacts of social media on the buying intention of the consumers in Edinburgh, UK. Int. J. Procure. Manag. 2021, 14, 470–486. [Google Scholar] [CrossRef]
- Zulfikar, I.; Digdowiseiso, K. The Use of Social Media as a Means of Digital Literacy: A Literature Study. Int. J. Econ. Manag. Bus. Soc. Sci. (IJEMBIS) 2023, 3, 399–409. [Google Scholar]
- Chen, Y. Does Social Media Use Affect Consumers’ Purchase Intention? In Proceedings of the 2nd International Conference on Management Research and Economic Development, London, UK, 30 May 2024. [Google Scholar] [CrossRef]
- Azman, A.B.; Abdul Majid, M.A.; Zainozaman, M.S.; Zulkifly, M.I.; Mahusain, M.A. Scroll, Click, Buy: The Impact of Social Media Attributes on Purchase Intentions among Young Adults. J. Inf. Technol. Manag. 2025, 17, 99–118. [Google Scholar]
- Üstündağ, M.T.; Güneş, E.; Bahçivan, E. Turkish adaptation of the digital literacy scale and investigating pre-service science teachers’ digital literacy. J. Educ. Future 2017, 12, 19–29. [Google Scholar]
- Hajli, M. A research framework for social commerce adoption. Inf. Manag. Comput. Secur. 2013, 21, 144–154. [Google Scholar] [CrossRef]
- Wang, J.C.; Chang, C.H. How online social ties and product-related risks influence purchase intentions: A Facebook experiment. Electron. Commer. Res. Appl. 2013, 12, 337–346. [Google Scholar] [CrossRef]
- Kavak, B. Pazarlama ve Pazar Araştırmaları: Tasarim ve Analiz, 2nd ed.; Detay Yayıncılık: Istanbul, Turkey, 2017. [Google Scholar]
- Büyüköztürk, Ş.; Akgün, Ö.E.; Demirel, F.; Karadeniz, Ş.; Çakmak, E.K. Bilimsel Araştırma Yöntemleri; Pegem Akademi: Ankara, Turkey, 2015. [Google Scholar]
- Tabachnick, B.G.; Fidell, L.S. Using Multivariate Statistics, 6th ed.; Pearson: Boston, MA, USA, 2013. [Google Scholar]
- Arı, E.; Altın, M.; Yılmaz, V. Investigation of Household Waste Separation Behaviors: Extended Waste Separation Model. Ank. Hacı Bayram Veli Univ. J. Fac. Econ. Adm. Sci. 2023, 25, 483–510. [Google Scholar]
- Hair, J.F.; Black, W.C.; Babin, B.J.; Anderson, R.E. Multivariate Data Analysis, 7th ed.; Prentice Hall: Upper Saddle River, NJ, USA, 2009. [Google Scholar]
- Özbaysal, T.; Alkibay, S. İnovasyonun İhracat Performansına Etkisinde Entelektüel Sermayenin Aracılık Rolü Üzerine Bir Araştırma. İşletme Araştırmaları Derg. 2023, 15, 2922–2941. [Google Scholar]
- Anderson, J.C.; Gerbing, D.W. Structural equation modeling in practice: A review and recommended two-step approach. Psychol. Bull. 1988, 103, 411. [Google Scholar] [CrossRef]
- Fornell, C.; Larcker, D.F. Evaluating structural equation models with unobservable variables and measurement error. J. Mark. Res. 1981, 18, 39–50. [Google Scholar] [CrossRef]
- Tütüncü, Ö. Sampling Bias: Do Participants Understand the Survey? Anatolia Tur. Araştırmaları Derg. 2024, 35, 94–108. [Google Scholar]
- Golzar, J.; Noor, S.; Tajik, O. Convenience Sampling. Int. J. Educ. Lang. Stud. 2022, 1, 72–77. [Google Scholar]




| Variable | Category | (n) | (%) |
|---|---|---|---|
| Gender | Female | 186 | 46.4 |
| Male | 215 | 53.6 | |
| Marital Status | Married | 224 | 55.9 |
| Single | 177 | 44.1 | |
| Age | 18–29 | 172 | 42.9 |
| 30–39 | 92 | 22.9 | |
| 40–49 | 85 | 21.2 | |
| 50 and above | 52 | 13 | |
| Years of Professional Experience | 1–5 years | 101 | 25.2 |
| 6–10 years | 34 | 8.5 | |
| 11–15 years | 73 | 18.2 | |
| 21–25 years | 50 | 12.5 | |
| 26 years and above | 52 | 13 | |
| Not employed | 83 | 20.7 | |
| Retired | 8 | 2 | |
| Type of Employment | Public institution | 55 | 13.7 |
| Private enterprise | 182 | 45.4 | |
| Self-employed | 61 | 15.2 | |
| Unemployed | 97 | 24.2 | |
| Retired | 6 | 1.5 |
| Variable | Gender | n | X | s.s | Levene Test | t | p | |
|---|---|---|---|---|---|---|---|---|
| F | p | |||||||
| Digital Literacy | Female | 186 | 3.62 | 0.59 | 1.130 | 0.288 | −2.494 | 0.013 * |
| Male | 215 | 3.78 | 0.67 | |||||
| Social Media Use | Female | 186 | 3.76 | 0.87 | 5.361 | 0.021 | 3.853 | 0.000 * |
| Male | 215 | 3.39 | 1.02 | |||||
| Online Purchase Intention | Female | 186 | 3.77 | 0.83 | 3.801 | 0.052 | 3.995 | 0.000 * |
| Male | 215 | 3.43 | 0.87 | |||||
| Variable | Category | n | X | s.s | Levene Test | t | p | |
|---|---|---|---|---|---|---|---|---|
| F | p | |||||||
| Digital Literacy | Married | 224 | 3.65 | 0.64 | 0.64 0.63 | 1.726 | 0.190 | −1.621 |
| Single | 177 | 3.76 | 0.63 | |||||
| Social Media Use | Married | 224 | 3.34 | 1.01 | 1.01 0.846 | 8.177 | 0.004 | −5.399 |
| Single | 177 | 3.84 | 0.846 | |||||
| Online Purchase Intention | Married | 224 | 3.51 | 0.91 | 0.91 0.80 | 4.924 | 0.027 | −2.059 |
| Single | 177 | 3.69 | 0.80 | |||||
| Variable | Age | n | X | s.s | Levene Test | t | p | Scheffe | |
|---|---|---|---|---|---|---|---|---|---|
| F | p | ||||||||
| Digital Literacy | 18–29 (1) | 172 | 3.84 | 0.60 | 0.711 | 0.546 | 5.605 | 0.001 * | 1–3 1–4 |
| 30–39 (2) | 92 | 3.66 | 0.66 | ||||||
| 40–49 (3) 50 and above (4) | 85 | 3.55 | 0.64 | ||||||
| 52 | 3.55 | 0.63 | |||||||
| Social Media Use | 18–29 (1) | 172 | 3.88 | 0.84 | 3.009 | 0.030 | 13.511 | 0.000 * | 1–2 1–3 1–4 |
| 30–39 (2) | 92 | 3.40 | 1.06 | ||||||
| 40–49 (3) 50 and above (4) | 85 | 3.33 | 0.97 | ||||||
| 52 | 3.16 | 0.89 | |||||||
| Online Purchase Intention | 18–29 (1) | 172 | 3.74 | 0.81 | 1.672 | 0.172 | 5.898 | 0.000 * | 1–4 |
| 30–39 (2) | 92 | 3.59 | 0.82 | ||||||
| 40–49 (3) 50 and above (4) | 85 | 3.53 | 0.97 | ||||||
| 52 | 3.18 | 0.84 | |||||||
| Variable | Item Code | Factor Loading | Cronbach’s α | Skewness | Kurtosis |
|---|---|---|---|---|---|
| Digital Literacy | DL1 | 0.725 | 0.869 | −0.457 | 0.984 |
| DL2 | 0.698 | ||||
| DL3 | 0.740 | ||||
| DL4 | 0.780 | ||||
| DL5 | 0.678 | ||||
| DL6 | 0.685 | ||||
| DL7 | 0.681 | ||||
| DL8 | 0.633 | ||||
| DL9 | 0.512 | ||||
| Social Media Use | SMU1 | 0.798 | 0.757 | −0.501 | −0.278 |
| SMU2 | 0.780 | ||||
| SMU3 | 0.636 | ||||
| Online Purchase Intention | OPI1 | 0.790 | 0.858 | −0.713 | 0.458 |
| OPI2 | 0.848 | ||||
| OPI3 | 0.754 | ||||
| OPI4 | 0.730 |
| Variables | Mean | Std. Deviation | CR | AVE | MSV | MaxR(H) | DL | SMU | OPI |
|---|---|---|---|---|---|---|---|---|---|
| Digital Literacy (DL) | 3.71 | 0.652 | 0.868 | 0.426 | 0.165 | 0.879 | (0.653) | ||
| Social Media Use (SMU) | 3.56 | 0.973 | 0.776 | 0.540 | 0.398 | 0.805 | 0.406 *** | (0.735) | |
| Online Purchase Intention (OPI) | 3.59 | 0.873 | 0.863 | 0.613 | 0.398 | 0.887 | 0.362 *** | 0.631 *** | (0.783) |
| Predictor Variables | Outcome Variables | |||||||
|---|---|---|---|---|---|---|---|---|
| Online Purchase Intention | Social Media Use | |||||||
| β | S.E | C.R | Sig. | β | S.E | C.R | Sig. | |
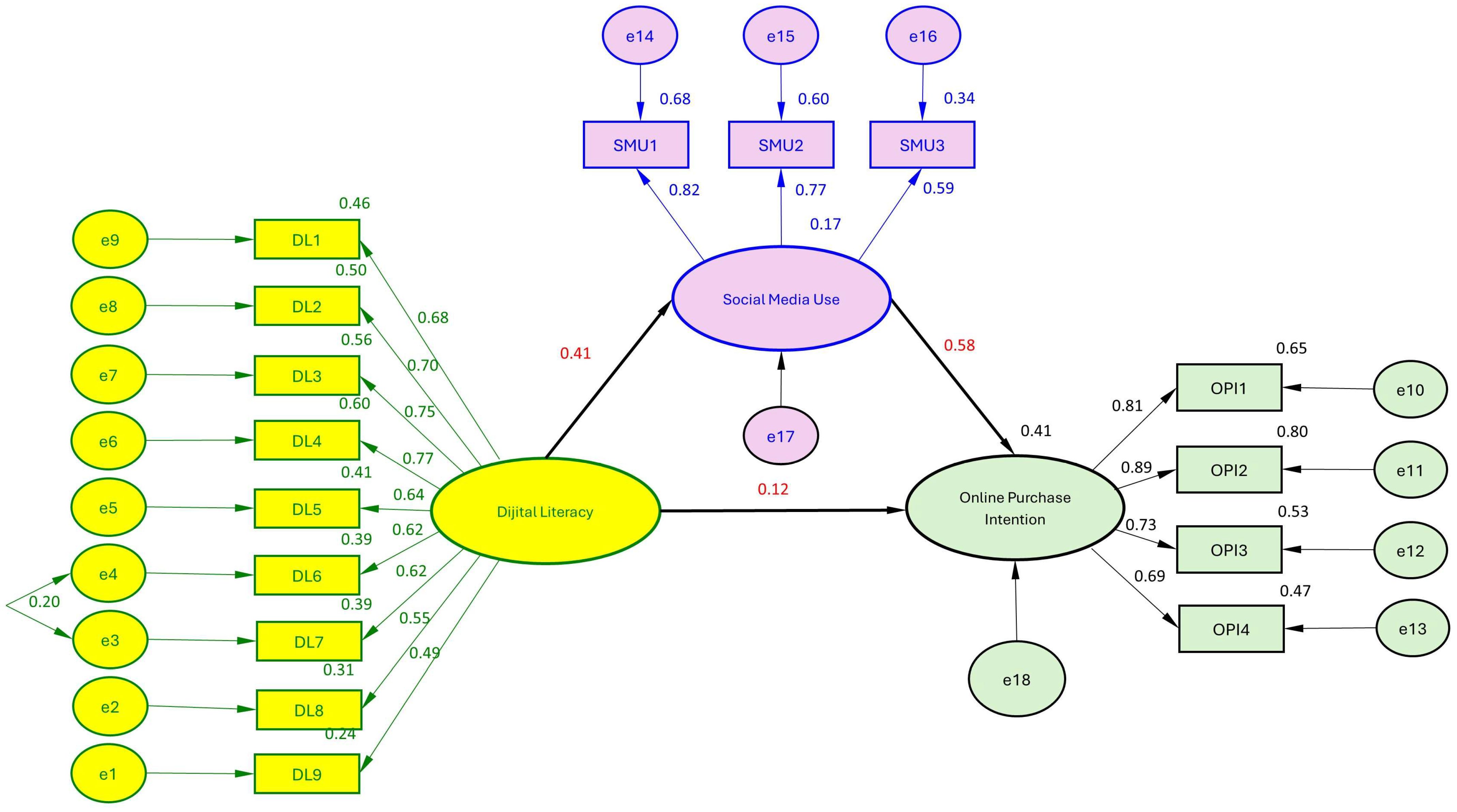
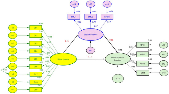
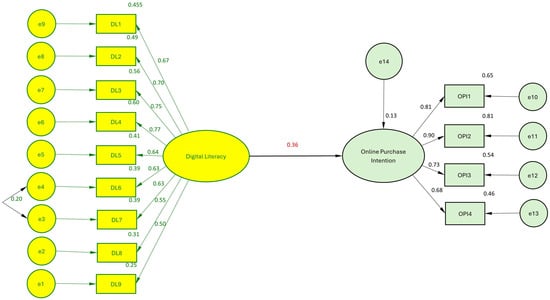
| Digital Literacy (path c) | 0.359 | 0.127 | 5562 | *** | ||||
| R2 | 0.129 | |||||||
| Digital Literacy (path a) | 0.408 | 0.143 | 5925 | *** | ||||
| R2 | 0.166 | |||||||
| Digital Literacy (path c′) | 0.123 | 0.111 | 2205 | 027 | ||||
| Social Media Use (path b | 0.581 | 0.063 | 8872 | *** | ||||
| R2 | 0.411 | |||||||
| Indirect Effect: | Digital Literacy → Social Media Use → Online Purchase Intention | |||||||
| 0.470; %95 CI [BootLLCI = 0.277—BootULCI = 0.743] | ||||||||
Disclaimer/Publisher’s Note: The statements, opinions and data contained in all publications are solely those of the individual author(s) and contributor(s) and not of MDPI and/or the editor(s). MDPI and/or the editor(s) disclaim responsibility for any injury to people or property resulting from any ideas, methods, instructions or products referred to in the content. |
© 2025 by the authors. Licensee MDPI, Basel, Switzerland. This article is an open access article distributed under the terms and conditions of the Creative Commons Attribution (CC BY) license (https://creativecommons.org/licenses/by/4.0/).
Share and Cite
Kocarslan, H.; Stoycheva, B. The Effect of Digital Literacy on Online Purchase Intention: The Mediating Role of Social Media Use. J. Theor. Appl. Electron. Commer. Res. 2025, 20, 355. https://doi.org/10.3390/jtaer20040355
Kocarslan H, Stoycheva B. The Effect of Digital Literacy on Online Purchase Intention: The Mediating Role of Social Media Use. Journal of Theoretical and Applied Electronic Commerce Research. 2025; 20(4):355. https://doi.org/10.3390/jtaer20040355
Chicago/Turabian StyleKocarslan, Hüseyin, and Bozhana Stoycheva. 2025. "The Effect of Digital Literacy on Online Purchase Intention: The Mediating Role of Social Media Use" Journal of Theoretical and Applied Electronic Commerce Research 20, no. 4: 355. https://doi.org/10.3390/jtaer20040355
APA StyleKocarslan, H., & Stoycheva, B. (2025). The Effect of Digital Literacy on Online Purchase Intention: The Mediating Role of Social Media Use. Journal of Theoretical and Applied Electronic Commerce Research, 20(4), 355. https://doi.org/10.3390/jtaer20040355

